报告来源:智篆商业智库
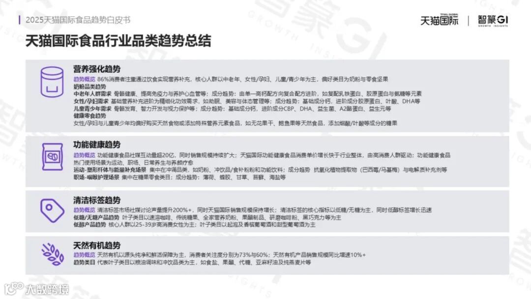
全球跨境电商市场加速扩张,中国跨境食品行业持续增长,天猫国际在跨境食品市场中占据领先地位,市场份额超60%。消费者对健康、天然、有机食品的需求显著提升,推动了营养强化、功能健康、清洁标签和天然有机等品类的发展。
报告发现,高价值人群和年轻群体成为市场增长的主要驱动力,消费者对食品的品质和功能关注度不断提高,愿意为高品质产品支付溢价。30-49岁的核心消费群体追求健康和天然,而18-29岁的年轻群体则更注重尝鲜和便捷性。此外,消费者对配料表的关注度显著提升,清洁标签和天然有机食品市场增长稳健。
品类方面,成人奶粉、酒类和冲调品类表现突出,葡萄酒、粮油速食和茶类目增长迅速。品牌方面,天猫国际展现出强大的品牌孵化与集聚效应,高规模品牌数量领先,推动市场发展。报告还指出,消费者对功能健康食品的购买意愿增强,特别是运动补充、咽喉健康和日常养生等功能性产品需求增长显著。

