跨境电商行业观察 | 供应链革新穿透合规壁垒,新兴市场激活增量空间
CAG 宁诺FinanceClub 2025年11月5日 12:00 浙江
一、宏观市场分析
1.1 行业定义
分属不同关境的交易主体,通过电子商务平台达成交易、进行电子支付结算,并通过跨境电商物流及异地仓储送达商品,从而完成交易的一种国际商业活动。
1.2 主要业务模式
1)B2C(Business to Consumer)
跨境出口电商的核心模式,在于企业直接面向海外终端消费者销售商品与服务。该模式赋能消费者通过线上平台高效触达、筛选并购买全球商品,显著提升了购物便捷性与商品选择的丰富度。如亚马逊,天猫,必须以企业身份进行销售。
图1:B2C跨境电商业务模式
资料来源:公开资料整理
2)B2B (Business to Business)
跨境电商的核心在于跨境出口企业与境外采购企业之间的机构级交易。该模式以大宗采购、供应链深度整合为核心特征,交易标的通常集中于原材料、中间品(半成品)及标准化成品等大宗商品。如阿里巴巴,卖家主要承担供应的角色。
图2:B2B跨境电商业务模式
资料来源:公开资料整理
3)C2C (Consumer to Consumer)
指消费者通过第三方平台直接向其他终端消费者销售商品或服务的交易形式。如淘宝,可以以个人身份开店进行商业活动。
图3:C2C跨境电商业务模式
资料来源:公开资料整理
1.3 中国跨境电商企业发展动力
1.3.1 低成本制造业
中国跨境电商的发展得益于其低成本制造业。较低的消费水平、巨大的人口基数等因素决定了其较低的劳动力成本(以劳动力成本指数为例,如图4所示)。工厂雇佣劳动成本降低,意味着可适当降低产品价格而获得竞争优势,因此中国劳动力市场为许多国际企业(Apple, Tesla, LV, Nike…)代工。与此同时,中国商品尤其是普通产品的出海可以获得大量竞争优势,使得跨境电商行业充满红利。
图4: 2020-2024 中美劳动力成本指数
资料来源:Trading economics
1.3.2 跨境电商平台大量搭建
跨境电商平台的搭建为商家提供多元选择,适配不同商家。从亚马逊到阿里国际站再到TEMU, Ozon, Shein,其中中国平台数量尤为突出,2025年全球跨境电商排行,国内平台在前十中占据四席,其中三个为新兴平台,可见国内电商平台在全世界的吸引力之大。
1.4 行业发展历程
中国跨境电商始于1999年阿里国际站等平台的创建,初期以信息展示为主,但交易链路仍依赖传统贸易。2005年后进入探索期,B2C模式兴起,亚马逊FBA、PayPal及海外仓推动了物流支付标准化,助力中国卖家开拓欧美市场。2013年起的红利期,国家政策扶持(如跨境电商试验区、“1210”保税模式)叠加智能手机普及,行业迎来爆发式增长,独立站模式也崭露头角。2019年至今的成熟与创新期,行业在规范化(如亚马逊封号潮)的同时,涌现出Shopee、SHEIN等多元平台,并积极拥抱TikTok直播电商、AI技术等创新模式,持续探索发展新动能。
图5:全球主要跨境电商平台
资料来源:公开资料整理
图6:中国跨境电商发展历程
资料来源:UMEDAO、36氪出海
1.5 产业链
跨境电商产业链紧密协同:
上游由商品源头(如为SHEIN供货的服装制造商、为Anker代工的电子工厂以及直接出海的品牌商华为、小米、大疆等)构成;
中游是核心枢纽,包含交易平台(如亚马逊、阿里巴巴国际站、SHEIN、TEMU、eBay)以及提供关键支撑的服务商(包括跨境物流如顺丰国际、递四方、菜鸟国际,跨境支付如PayPal、连连国际,以及仓储服务如万邑通等);
下游连接终端买家,涵盖全球个人消费者及采购商品的海外零售商、批发商等销售公司,整个链条高效协作,构建了连接全球制造与消费的数字化贸易生态。
图7:跨境电商产业链
资料来源:公开资料整理
1.6 市场分析
1.6.1 市场规模
图8:中国跨境电商年增长公司数量
资料来源:中商情报网
1.6.2 发展现状:
中国跨境电商行业正在稳步前进,拓展新领域,开创新业态,引领世界跨境发展。2024全年达6.3万亿元,同比增长8.76%。全球电商规模预计2025年达5512.3亿美元,2034年将突破2万亿美元(年均复合增长率15.44%)。伴随着全球互联网的发展,“电商+”模式不断创新,其中AI+电商,元宇宙+电商最为突出。(数据来源:AMZ123)
1.6.3 跨境电商市场增长动力
中国跨境电商公司在2019年之前总体呈稳步上升的态势,自2020年起虽有起伏,但总体呈现爆发性增长态势,主要原因有以下几点:
1) 全球疫情导致国内消费能力疲乏,企业急需拓展新市场—海外市场来保证存活。
2) 政策支持:
图9:跨境电商政策梳理
资料来源:中华人民共和国中央人民政府
1.7 "电商+" 商业模式
1.7.1 AI赋能跨境电商
生成式AI方便快捷地提供营销内容,缩短广告制作周期,提升宣传效率。AI通过整合社交媒体舆情、搜索行为、历史交易等数据,将预测准确率从70%提升至92%;动态定价环节,AI算法每秒可调整10万次商品价格,使毛利率提升3-5个百分点;客户服务方面,AI客服解决80%的常见问题,响应速度较人工提升5倍,运营成本降低40%。
图10:AI+电商优势
资料来源:AMZ123
1.7.2 元宇宙
为用户提供虚拟购物体验:在服装鞋饰领域(如得物,淘宝),用户可虚拟试穿商品,提高网页停留率与停留时长3倍左右,保证交易完成情况,同时在一定程度上减少退货。
图11:元宇宙应用示意图
资料来源:公开资料整理
1.8 竞争格局与消费趋势
1.8.1 中国企业vs海外企业竞争优势:
1)低成本劳动力
2) 丰富的产品选择。如义乌国际商贸城为跨境电商提供多元商品选择。
3) 多元交易平台:TikTok,阿里国际站,TEMU…
4) 巨大体量的中小型商家,全国注册超70万,其中55万家开展实际的跨境交业务(占注册量78.6%)。
1.8.2 市场集中度层面
国内跨境电商平台与全球顶尖水平存在较大差距:选取国际主流与国内突出平台,如图12,其中Amazon, Shopee, Shopify为海外平台,Ali, Shein, TEMU为国内平台。
如图所示,尤其是Amazon以近3500亿美元的份额遥遥领先,然而从发展时间看,Shein与TEMU作为新兴力量,成立或转型时间短(TEMU成立于2022年,Shein2018年全面进军全球市场)发展势头正猛将逐步缩小平台间的差距。
图12:2024年跨境电商平台GMV
资料来源:出海网
1.8.3 企业差异化层面
亚马逊平台涵盖日常生活方方面面,其更像是线上的百货商店,可以满足所有日常所需;希音(Shein)则以女性美妆为主要方向,瞄准网络消费主要群体,切合女性需求,在平台推出期间快速占领女性市场;TEMU作为拼多多海外版,承袭拼多多特点,以低价牢牢把握外国人的消费,尤其是在如今全球经济形势萎靡的状况下,TEMU收到越来越多的关注。
二、微观分析 - TikTok Shop
2.1 TikTok Shop 发展历程
TikTok Shop从最初的流量变现尝试到如今的完整电商生态,TikTok Shop在短短几年内实现了跨越式发展。其发展历程体现了字节跳动在全球化电商领域的战略布局与快速迭代能力。
图13:TikTok Shop 发展历程梳理
资料来源:公开资料整理
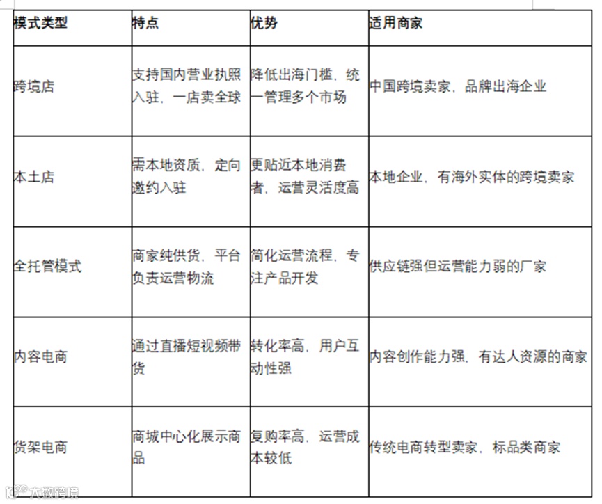
2.2 TikTok Shop 业务架构
TikTok Shop的运营模式主要包括跨境店(支持国内卖家"一店卖全球")和本土店(针对印尼、美国等市场本地化运营),并于2023年5月推出全托管模式,由平台负责运营、物流等环节。
经营模式采用内容电商(直播、短视频带货)与货架电商(如东南亚上线的TikTok Shop商城)双轮驱动。商品类目覆盖非标品(如服饰、玩具)和标品(如美妆、3C数码),并在2023年开放食品类目入驻。
物流方面支持平台小包、海外仓及COD(东南亚市场),并推出"海王"仓储计划实现"一品多仓"。支付结算提供本地化方案,包括信用卡、电子钱包等多种方式。
图14: TikTok Shop运营模式梳理
资料来源:公开资料整理
2.3 TikTok Shop 公司治理
TikTok Shop的公司治理深受地缘政治和本地监管影响,其核心特征包括:
1) 董事会结构:美国资本占主导,但母公司字节跳动通过关键董事保留战略控制权; TikTok Global(美国业务实体)的董事会主要由字节跳动现有董事和美国投资者代表组成,包括沃尔玛首席执行官Douglas McMillon等,而字节跳动创始人张一鸣是唯一一名中国籍董事。这种结构旨在平衡美国监管要求与母公司控制权,但美方投资者(包括甲骨文、沃尔玛及早期风投机构)的总持股比例一度超过50%,使得美国资本在董事会中占据较大话语权。
2) 股东权益:股权重组以迎合监管,但算法和数据控制权仍是博弈焦点。 为满足美国监管要求,TikTok Global的股权结构已完成重组,字节跳动持股降至20%以下,美国资本占据多数。这一变化虽在表面上明确了股权分配,但关于核心算法技术与数据如何在实际运营中被管理及监督,仍是各方需要持续协调与合作的关键。
3) 管理层决策:中国高管主导核心战略,同时通过本地化合作降低合规风险。TikTok Shop的管理层决策呈现出 “中国团队主导+本地化适配” 的特点。例如,2025年TikTok美国电商业务换帅,前抖音电商副总裁木青接替原负责人尼科·勒布尔乔亚,标志着核心管理权进一步向中国团队集中。木青随后推动了“PEAKS出海经营方法论”,强化内容电商战略,并主导了美区跨境POP的快速增长。
展望未来,全球主要市场的监管环境仍在持续演变,TikTok Shop的公司治理结构预计将随之进行动态调整。在此背景下,其全球化业务的长期稳定与发展,将更深层次地依赖于对本地市场规则的深刻理解与持续优化的合规实践。
2.4 TikTok Shop 财务分析
2.4.1 业务发展保持强劲增长态势
2024年,TikTok Shop卖家业绩全线上涨,美国市场表现尤为亮眼——本土卖家与跨境自营店模式展现出卓越的市场竞争力。 数据显示,平台8大站点GMV(商品交易总额,等于已支付订单金额+未支付订单金额)同比增速均突破200%大关。高增速的GMV数据体现出平台的用户活跃度和市场占有率不断提升,平台的交易规模不断扩大,业务发展态势良好。
图15:TikTok Shop 部分GMV表现
资料来源:大数跨境
2.4.2 美妆个护、通信电子和健康等热销品类潜力凸显
在墨西哥、西班牙和马来西亚的TikTok Shop中,美妆个护、通信电子和健康品类均位列TOP热销榜单,展现出强劲的市场需求。
1) 墨西哥市场尤为突出:这三个品类合计占据72.8%的销售额,其中健康补充剂品类的销售额达到耳机的3倍,反映出消费者对健康类产品的高度关注。
2) 西班牙市场:通信电子(20.59%)与美妆个护(19.94%)并驾齐驱,健康品类(11.94%)亦保持稳定增长。
3) 马来西亚市场:美妆个护(19.37%)占据主导地位,健康与通信电子品类仍有较大发展空间。
据2025 TikTok Shop新市场洞察报告。健康补充剂在各个国家均有强势表现,例如在墨西哥健康补充剂(销量&销售额远超耳机),可能源于消费者的健康意识提升。
图16:2025不同国家某一品类销售额占比
数据来源:大数跨境
三、微观公司战略布局
3.1 短视频+直播带货
强大的内容创作生态为TikTok Shop发展提供有力支撑。例如2024年跨境电商美区市场,迎来直播电商业务的爆发。累计带货短视频数量超过373万个,内容创作者数量增长超10倍,通过内容驱动的销售场景(如短视频、直播、种草笔记等)实现的商品交易总额(GMV)相比基准增长了465%,黑五大促期间更是创下日销售额超1亿美元的历史纪录。
墨西哥站点也在2024第三季度视频数量达到全年峰值,2025年1月直播数量爆发式增长。这一即看即买的模式,在年轻人中掀起热潮。
图17:TikTok墨西哥站点月新增视频增长趋势
资料来源: echotik
图18:TikTok墨西哥站点月新增直播数增长趋势
资料来源: echotik
3.2 “产业带 100 计划”:助力商家打造爆品出海
2024 年 2 月 28 日该项目正式宣布启动,电商+产业带模式,将产业带与数字化供应链贯通起来,提供从生产到销售再到品牌的一体化扶持,帮助产业带实现顺利出海的目标。例如 TikTok Shop专注于如广州番禺的服饰产业带、深圳的电子产业带、义乌的小商品贸易产业带等,利用这些产业带的优势和TikTok平台庞大的月活用户群体,利用流量,与商家共同打造至少一万个具有全球竞争力的爆款商品。
图19:TikTok Shop产业带100计划示意图
资料来源:TikTok Shop 跨境电商
3.3 覆盖商家全周期的商家权益体系
TikTok Shop针对商家不同情况进行定点扶持,满足多样化需求,确保爆品能够达到预期效果。向头部商家倾斜分配更多运营权益。例如,高GMV,价格竞争力强,绩效表现好的商家,将有更大可能享受到例如流量加持等特殊优待;并为新入驻商家提供更加丰富的扶持政策,如针对新商经营痛点提供限时减佣金、商品满减券、新商培训等。
图20:TikTok Shop商家权益体系图解
资料来源:TikTok Shop 跨境电商
3.4 加强外部合作
2024年TikTok Shop与亚马逊签订合作,简单操作关联TikTok和亚马逊账号,将TikTok引流到亚马逊平台,同时帮助TikTok Shop 提供除了内容娱乐以外的站内购物体验,提升电商转化率(访问电商网站的用户中,实际完成购买行为的比例)。
此举让卖家在 TikTok Shop内完成购物结账,享受更快速、顺畅的购物体验,同时可以查看商品的实时定价、产品详情、Prime 资格(指亚马逊Prime会员的权益标准)和配送估算等信息。
3.5 紧跟时代潮流,发展AI+
2024 年 4 月,有消息透露,TikTok 正在开发“虚拟网红”,参与直播带货。TikTok也推出了AI生成式广告的营销策略。
根据Bloomreach 预计,到 2032 年,全球人工智能电商市场规模将达到 457.2 亿美元,而目前也已有将近九成(84%)的电商企业都将发展 AI 功能视为首要任务。
3.6 快速发展驱动力
作为全球第五大社交媒体,TikTok独特优势是用户每日使用时间长。用户依赖度高成为了TikTok Shop制定商业策略的独特驱动力。数据显示,2025年2月TikTok月活跃用户规模达15.9亿人次,仅次于Facebook、YouTube、WhatsAPP、Instagram四大平台,但其平均每日消耗时长却位居第一,根据2025 年 3 月data repotal 数据显示,TikTok 平均每日消耗时长达到1h35min,高于其余四大社交媒体。
图21:截至2025年2月全球用户最喜欢的社交媒体平台
资料来源:data repotal
四、风险提示
4.1 面临竞争愈发激烈
市场表现亮眼的同时,内容电商赛道的竞争日益激烈。随着TikTok Shop的成功,越来越多的平台开始效仿其“短视频+直播带货”的模式,市场竞争愈发白热化。例如东南亚市场,蝉联多年第一名的电商平台Shopee 目前在直播、物流两方面重点投入。2023年底,Shopee 在东南亚的直播日均订单量已占据总订单量的 15%。
4.2 TikTok全球扩张面临的监管挑战
1) 美国市场的政策困境
作为TikTok最重要的海外市场,美国在2024年贡献了约160亿美元的收入。然而,其在美国的运营正面临关键的法律与政策考验。根据美国2024年4月通过的法律,字节跳动被要求在一定期限内完成TikTok美国业务的剥离,否则将面临运营限制。为回应监管关切,TikTok已采取包括建立本地数据中心在内的多项措施。2025年初,TikTok曾经历应用商店的短暂下架,但其用户流量仅下降10%,显示出相当的市场韧性。目前,关于TikTok未来运营方案的讨论仍在进行,其在美国市场的长期发展前景尚待观察。
2) 欧洲市场的合规压力
在欧洲市场,TikTok面临着日益严格的隐私监管。数据显示,欧盟依据《通用数据保护条例》(GDPR)对TikTok开出的罚单金额持续攀升,从2023年的3.45亿欧元增加到2024年的5亿欧元。英国方面则重点关注未成年人数据保护问题,于2023年对TikTok处以1270万英镑罚款。这些监管措施迫使TikTok不得不持续加大在欧洲市场的合规投入。
3) 其他地区的运营限制
TikTok在全球其他地区也遭遇了不同程度的限制:印度于2020年以国家安全为由全面封禁该平台;阿尔巴尼亚政府于2024年底宣布计划在2025年禁止TikTok运营,理由是保护青少年安全;加拿大则关闭了TikTok的本地办公室。这些案例充分展现了TikTok全球化运营面临的复杂挑战。
4.3 平台发展衍生的潜在风险
1) 用户心理健康影响
研究表明,TikTok的产品设计可能对用户心理健康产生负面影响。耶鲁大学2025年发布的研究报告指出,平台采用的"无限滚动"浏览模式可能导致青少年用户出现注意力分散和焦虑等问题。
2) 内容治理挑战
TikTok在内容管理方面也面临严峻考验。2025年的调查发现,在肯尼亚等市场,平台存在未成年人参与不当直播内容的问题。值得注意的是,TikTok从这些直播中获得高达70%的收入分成,但在内容监管方面的投入明显不足。这些问题可能会引发更严格的监管干预。
五、未来展望
TikTok Shop凭借其强大的内容电商生态和全球化布局,已成为全球电商领域的重要参与者。未来,随着短视频和直播带货模式的持续渗透,TikTok Shop有望进一步扩大市场份额,尤其是在新兴市场(如东南亚、拉美)和成熟市场(如美国、欧洲)的双轮驱动下,GMV增长潜力仍然巨大。AI技术的应用(如虚拟网红、智能推荐算法)将进一步提升用户体验和转化效率,而“产业带100计划”等供应链优化措施将助力中国制造品牌全球化。此外,与亚马逊等平台的合作可能帮助TikTok Shop弥补物流和支付短板,加速电商生态的完善。
然而,地缘政治风险(如美国等市场的监管审查)和全球监管趋严(如欧盟GDPR、东南亚本地化合规要求)仍是TikTok Shop面临的最大不确定性。若能在数据安全、本地化运营和合规管理上持续投入,TikTok Shop有望在复杂环境中保持增长韧性。
六、资料来源
【data repotal 】Digital2025 April Global Statshot Report
https://datareportal.com/reports/digital-2025-april-global-statshot?rq=TikTok%20mau
【TikTok跨境电商】TikTok Shop美区跨境自运营入驻标准更新!商家权益同步升级https://mp.weixin.qq.com/s/F2gF_x8jI7plRts7nPp6LQ
【小牛行研】2025 TikTok Shop新市场洞察报告https://www.hangyan.co/reports/3652298116830332077
【晚点Late post】晚点独家丨东南亚电商战事永不停:Shein 联盟 Shopee,TikTok Shop 将跃居第二https://mp.weixin.qq.com/s/SAxk5Yd8M89QQQGIF2ymmA
【雪球】雪球:短视频霸主TikTok的2025挑战:监管重压下如何破局竞争?https://xueqiu.com/9427078671/333231518
【TikTok Shop】TikTok商家后台政策中心https://seller.TikTokglobalShop.com/
【字节跳动】字节跳动投资者关系网站https://www.bytedance.com/
【Trading Economics】中国劳动力成本指数 https://zh.tradingeconomics.com/china/labour-costs
【Trading Economics】美国非农单位劳动力成本 https://zh.tradingeconomics.com/united-states/labour-costs
【中商情报网】2024年中国跨境电商市场规模、企业数量及区域分布情况分析https://www.askci.com/news/chanye/20240824/153130272448468912513332_2.shtml
【AMZ123】2024跨境电商行业年度报告 https://pdf.dfcfw.com/pdf/H3_AP202501171641965009_1.pdf?1737119074000.pdf
【出海网】2024 上半年全球 20 大主流跨境电商平台 GMV 排名出炉 https://www.chwang.com/article/182940450152
【中华人民共和国中央人民政府】商务部等六部门印发通知进一步扩大跨境电商零售进口试点 https://www.gov.cn/xinwen/2021-03/22/content_5594973.htm
【中华人民共和国中央人民政府】中华人民共和国电子商务法 https://www.gov.cn/xinwen/2018-08/31/content_5318220.htm
【UMEDAO】中国跨境电商,这十年 https://xueqiu.com/8507058998/303604089
【36氪出海】万字长文:中国跨境电商二十年 https://news.qq.com/rain/a/20210810A0D8S600

