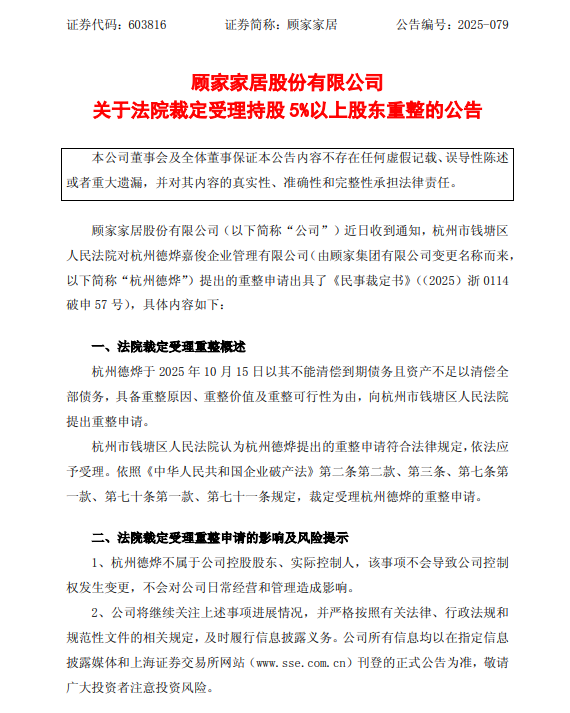
11月20日,顾家家居公告,持股5%以上的股东杭州德烨嘉俊企业管理有限公司(原名顾家集团有限公司),于2025年10月15日向法院提出重整申请。申请理由为该公司不能清偿到期债务且资产不足以清偿全部债务,但具备重整原因、价值及可行性。杭州市钱塘区人民法院已裁定受理该重整申请。

公告称,此次重整不会影响顾家家居的控制权,因为杭州德烨不属于公司的控股股东或实际控制人,故不会导致公司控制权的变更。同时,公告中明确指出,重整不会对顾家家居的日常经营和管理造成影响。顾家家居将继续关注重整进展,并及时履行信息披露义务,确保投资者和市场能够获得最新信息。
顾家家居强调,尽管股东层面的重整正在进行,但公司的经营活动将保持正常,不会受到股东重整事宜的干扰。
资料显示,顾家集团曾经是顾家家居的创始股东,掌控着公司绝对的控制权。顾家家居致力于客厅、餐厅、卧室、整家定制等全场景家居产品的研究、设计、开发、生产、销售与服务。顾家集团曾喊出“世界有宜家,中国有顾家”的豪言壮语,在家具行业赫赫有名。
然而,2022年,顾家集团以88亿元的价格把顾家家居的控股权卖给了美的集团创始人何享健的儿子何剑锋。彼时,顾家集团已渐渐因经营不善陷入困境,还背上了巨额债务。
2024年1月,宁波盈峰睿和投资入主顾家家居,当年9月,创始人顾江生卸任顾家家居董事长职务,继续担任董事至今。
2025年9月15日,顾家集团有限公司悄然更名杭州德烨嘉俊企业管理有限公司。该公司和TB HOME,至今仍持有顾家家居15.72%股份(均被冻结及标记)。
此次顾家集团重整事件发生在当前家居行业整体承压的背景下,引发市场对家居企业股东结构稳定性的关注。业内分析认为,股东层面的重整虽然不直接影响上市公司经营,但可能对未来股权结构变化带来不确定性。顾家家居能否在此次股东重整过程中继续保持稳定发展,值得市场持续关注。
根据公开信息,顾家集团去年以来卷入大量司法案件,多次被列为被执行人,还因欠缴巨额税款被公告,并被法院限制高消费。
事实上,“顾家家居”已不再姓“顾”,顾家家居的创始家族早已开始逐步退出。2023年11月,顾江生及其家族将顾家家居29.42%的股份转让给盈峰睿和公司,后者由美的集团实控人何享健之子何剑锋控制。2024年1月,这笔交易完成,顾家家居的实际控制人正式变更为何剑锋。
来源:综合公开信息整理
编辑:杨晓
新闻提供、业务交流、商务合作,
欢迎通过以下方式联系:
tougao@sino-manager.com
合作联系:王女士 13774289853
--往期推荐--



