进口人造板检验采信要求知多少
2025年8月27日,海关总署发布2025年第178号公告,根据《中华人民共和国进出口商品检验法》、《中华人民共和国海关进出口商品检验采信管理办法》(以下简称《采信办法》),结合进口人造板质量安全风险评估结果,决定对进口人造板检验实施采信管理。现小编将公告中进口人造板检验采信要求内容进行整理,供大家参考。
一、实施采信的进口人造板范围包括什么?
进口货物收货人或者其代理人进口《实施采信的进口人造板商品编码清单》所列人造板的,可以委托采信机构实施检验,海关依照《采信办法》的规定对采信机构的检验结果实施采信。
二、检验项目、适用的技术规范及检验方法是什么?
采信机构应当按照《进口人造板检验采信相关检验项目、适用的技术规范及检验方法》要求对进口人造板实施检验。
注:技术规范若有更新,以执行的最新技术规范为准。
三、检验报告内容包括什么?
采信机构接受进口货物收货人或者其代理人委托,对进口人造板实施检验并出具检验报告。检验报告应当符合《采信办法》第十三条的规定并随附采信商品及标签的照片,标签应包括采信商品的品名、规格型号、批号、生产日期等信息。
四、采信机构要求有哪些?
(一)申请条件。
检验机构申请纳入进口人造板检验采信机构目录管理的(以下简称申请机构),除满足《采信办法》第七条第一、二、四、五、六款规定外,还应满足以下要求:
在中华人民共和国境内注册的检验机构,应当取得检验检测机构资质认定(CMA)或者获得中国合格评定国家认可委员会(CNAS)实施的ISO/IEC 17025认可,且检验能力范围应包括所列明的检验项目、适用的技术规范及检验方法。
在中华人民共和国境外注册的检验机构,应当获得由国际实验室认可合作组织互认协议(ILAC-MRA)签约认可机构实施的ISO/IEC 17025体系认可,且检验能力范围应包括所列明的检验项目、适用的技术规范及检验方法。
(二)申请方式。
申请时按照《“海关进出口商品检验采信机构目录管理”事项服务指南》提交申请材料。
申请提交路径:中国国际贸易单一窗口(https://www.singlewindow.cn)—业务应用—口岸执法申报—检验检疫—进出口商品检验采信。
五、相关进口企业申报时需要注意什么?
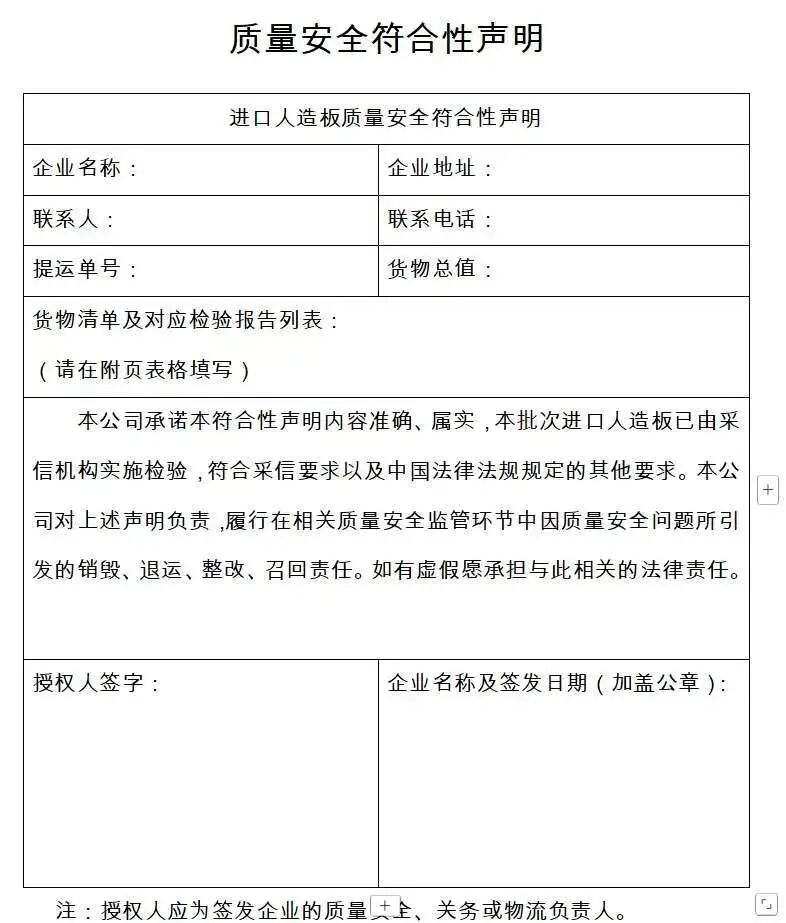
进口货物收货人或者其代理人进口货物如需申请实施采信,申报时应在“货物属性”栏按照“检验结果需采信”类型申报,在对应货物项号的“产品资质”栏中录入“采信机构代码/检验报告编号”,并在“随附单据”栏上传《质量安全符合性声明》,海关按照《采信办法》实施采信。
六、从什么时间开始实施?
自2025年08月27日公告发布之日起执行。
(部分图片来源于网络)
供稿单位:天津新港海关、商品检验处
编辑:刘浩、杨亚东
校对:崔大鹏、李坚、李一平
审核:姜枫、王晶

