在日常业务运营中,最让人头疼的莫过于系统突然“闹脾气”。页面无法访问、功能突然失灵、数据加载缓慢……每一个故障背后,都可能影响着工作效率和客户体验。
此时,一套标准、高效、可靠的故障响应流程就显得至关重要。它不仅是解决问题的路线图,更是保障业务连续性的“安全网”。
今天,就为大家揭秘一套专业的售后服务故障响应流程,看如何一步步化“危”为“机”。
第一步:多渠道接入,故障秒级响应
当故障发生时,时间就是金钱。无需层层找人,可通过以下方式第一时间触达服务支持:
🔹 专属热线电话:7x24小时待命,即时响应。
🔹 技术支持邮箱:详细描述问题,附件支持,方便溯源。
🔹 远程支持平台:授权后,专家可远程快速介入。
所有渠道汇集成统一工单,确保每一个声音都被听见,每一个请求都被记录。
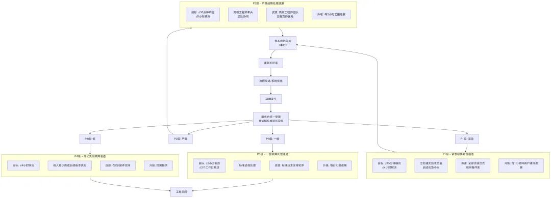
第二步:科学定级,资源精准匹配
不是所有故障都需要“兴师动众”。根据紧急程度和影响范围,故障通常被分为四个等级:
🔹 P1级(紧急):业务核心功能完全中断,需要立即全力解决。
🔹 P2级(严重):主要功能受严重影响,需高优先级处理。
🔹 P3级(一般):部分功能异常,但不影响主流程。
🔹 P4级(低):轻微问题或功能咨询。
定级后,相应级别的技术专家会立即介入,确保资源合理分配,重点问题重点突破。
第三步:高效诊断,先恢复再根除
专家的首要目标是:尽快恢复业务。
1. 初步诊断:利用远程工具、日志分析等方式,快速定位问题根源。
2. 应急处理:必要时,采取临时措施(如重启服务、切换节点)快速恢复业务,最大限度减少损失。
3. 根本解决:找到问题根源后,实施永久性解决方案,如修补程序、更新配置或更换硬件。
第四步:闭环验证,确保药到病除
故障修复并非终点。专业的流程还包括:
🔹 客户验证:与报告人共同确认故障现象已消失,业务已恢复正常。
🔹 工单关闭:详细记录故障原因与解决过程,形成知识沉淀。
🔹 客户回访:主动关怀,确保服务满意度,形成闭环。
第五步:复盘改进,从“治标”到“治本”
每一次故障都是改进的机会。对于重大故障,需进行:
🔹 根源分析(RCA):深入剖析,找出技术或流程上的根本原因。
🔹 生成报告:输出《故障分析报告》,明确改进措施。
🔹 知识库更新:将此次经验纳入知识库,避免同类问题再次发生,实现从“救火”到“防火”的蜕变。
坚实的后盾:流程背后的保障体系
这套流畅的响应背后,离不开强大的支持体系:
🔹 梯队团队:一线支持、二线专家、三线研发构成的技术梯队。
🔹 备件库:常用硬件备件储备,确保硬件故障快速更换。
🔹 知识库:沉淀常见问题解决方案,提升效率。
🔵售后服务总体流程
1. 项目交付与知识转移
系统上线部署→操作管理员培训→技术资料移交(源码、文档、手册)→签署项目交付清单
2. 服务期内标准支持
热线/在线支持
电话、邮箱、即时通讯工具
7x24小时受理咨询与问题
↓
远程技术支持
屏幕共享、远程桌面
快速诊断与解决问题
↓
定期健康检查
对系统性能、安全性、日志进行巡检
提供《系统健康检查报告》
↓
预防性维护
根据巡检结果提出优化建议
协助实施维护操作
3. 定期沟通与报告
月度/季度服务报告
总结服务请求量、故障统计、SLA达成率
↓
定期客户回访
主动了解客户新需求与满意度
↓
服务评审会议
双方面对面沟通,规划下阶段服务重点
4. 持续改进与知识管理
解决方案知识库
积累常见问题与解决方案
供内部和客户查询,提升效率
↓
服务流程优化
根据反馈不断迭代服务流程
5. 服务周期结束
服务续约沟通→ 完成所有服务资料归档
售后服务总体拓扑图
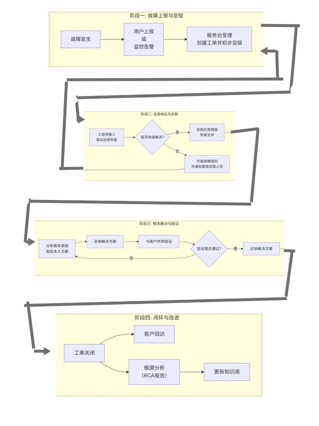
🔵故障响应核心流程
1. 故障受理 (入口)
渠道
服务热线
技术支持邮箱
监控系统告警
↓
记录信息
创建唯一工单
记录:故障现象、环境、时间、联系人
2. 故障定级与分配
应用SLA标准定级
P1级 (紧急)
P2级 (严重)
P3级 (一般)
P4级 (低)
↓
分配任务
根据级别派遣对应工程师
自动通知升级机制(对P1/P2级)
3. 诊断与处理
初步诊断
远程连接分析
日志排查
↓
制定方案
制定应急恢复方案
制定根本解决方案
↓
实施解决
优先恢复业务(应急)
彻底修复问题(根本)
4. 验证与关闭
客户验证
与客户确认故障已解决
↓
工单关闭
详细记录解决过程
客户回访并确认满意度后关闭
5. 事后分析 (闭环)
编写故障报告 (针对P1/P2级)
根本原因分析
处理过程回顾
改进建议
↓
更新知识库
将新问题及其解决方案入库
↓
实施改进措施
流程优化、代码修复、架构调整等
故障响应核心拓扑图

-END-
来源:网络,通信电源技术 编辑,转载请注明出处,违者必究,文章图片或文字部分来自网络,仅用于公益传播。如有侵权,请留言联系删除。
👁注:公众号:通信电源技术开通了AI智能问答,会自动检索我们自己的知识库进行专业的智能在线解答,例如,问:油机,就会自动推荐出:油机的相关内容,欢迎大家体验试用
通信电源进阶,你我齐学共进

