为啥别的卖家总能选到TikTok爆单商品?而你的产品老是扑街?面对海量数据和商品,到底是该跟风还是自主挖掘?
成功的选品并非运气,而是基于数据洞察的科学决策。
为帮助跨境卖家破解选品难题,达人精灵深度整合TikTok电商数据,推出了强大的「TikTok选品」功能。
今天,这份保姆级攻略将手把手教你如何利用这一工具,揭秘爆款背后的选品逻辑,帮你构建从“趋势发现→货源落地”的完整闭环。
告别选品焦虑,稳稳抓住机会!
01.达人精灵「TikTok选品」功能:你的TK选品数据中心📊
1.1 TikTok选品 功能简介
达人精灵网页端的「TikTok选品」功能,是一个集趋势洞察、数据验证、精准挖掘于一体的数据化选品平台。
它就是你TK选品数据参谋,帮你快速找到那些涨得快、需求高、竞争还小的潜力股,精准把握市场新机会。
功能路径:达人精灵网页端>>顶部导航栏点击“选品”>>【排行榜】/【商品库-商品搜索】

达人精灵网页端「TikTok选品」功能使用页面
1.2 4大选品方式,覆盖不同场景需求
选品功能主要分为两大板块,共4种核心方式。
不管你是想找新机会还是想“抄爆款作业”,都能找到对应工具:
板块一:商品排行榜(趋势发现与验证)
-
新兴爆品榜:聚焦近期销量快速攀升商品,你可以快速捕捉蓝海机会
-
商品销量榜:分析历史销量领先的成熟爆款,你可以学习成功模式,进行稳健选品
-
热推商品榜:快速了解达人热推商品趋势,你可以预判营销趋势,寻找推广机会
板块二:商品搜索(精准挖掘与筛选)
-
关键词搜索:通过关键词与多维度筛选,你可以精准挖掘细分市场机会
1.3 达人精灵「TikTok选品」功能全景图
下面这张图就是你的选品导航地图,一眼就能看清整个作战路线:

达人精灵网页端「TikTok选品」功能全景图
👉达人精灵网页端-选品功能入口
02.「TikTok选品-排行榜」功能详解:快速发现爆款趋势📈
如何快速找到TikTok近期销量正在飙升商品?
2.1 新兴爆品榜:你的“蓝海市场探测器”
功能价值:「新兴爆品榜」重点关注商品短期销量增长率,而非绝对销量数值,是发现潜力爆款的核心工具。
排名靠前的商品通常处于市场爆发前期,是你抢占蓝海的机会窗口。
功能路径:选品>>排行榜>>新兴爆品榜

达人精灵网页端「TikTok选品-排行榜-新兴爆品榜」功能页面
功能说明:点击国家/地区、商品分类,可在下拉菜单栏中,设置目标站点、商品分类
→查看你所在站点(国家/地区)、目标品类的新兴爆品榜单

达人精灵网页端「TikTok选品-排行榜-新兴爆品榜」操作指引
📢使用提示:
①拖动页面下方横向滑动条,查看更多数据指标:带货达人数、带货视频数、上架时间;
②鼠标悬停在指标右侧“?”处,系统会自动显示指标解释哟~
附:选品功能 表头指标解释
在文末“常见问题(FAQ):Q7”中,可查看选品功能表头指标详细解释。
🔹实战应用
-
场景1:寻找下一个爆款
如果你想避开竞争激烈的“大红海”产品(如已经烂大街的手机支架),希望找到像去年突然火起来的“胡萝卜捏捏乐”那样的新奇玩具?
紧盯新兴爆品榜,在这里,你能最早发现那些销量突然开始爬升的“潜力股”。
-
场景2:测试新品市场反应
假如你找到了一款设计独特的首饰,但不确定在TikTok上是否有市场?
你可以在「新兴爆品榜-商品分类」中选择对应品类(如时尚配饰、珠宝与衍生品等),查看榜单中是否有类似产品。
如果发现同类产品开始有增长苗头,说明这个细分市场正在被激活,是你入场的好时机。
✅总结:用「新兴爆品榜」找“快要爆”或“正在爆”的商品,目的是快人一步。
🔸进阶技巧
使用「新兴爆品榜」挖掘蓝海产品时,重点关注指标:
-
增长率:> 100%,可重点关注该商品,可能是爆款前兆;
-
价格/原始价格:折扣力度大的商品往往更容易爆单;了解商品的价格变动情况及其对销售的影响;
-
评分:> 4.5,说明产品质量有保障,能减少售后问题;
如何快速找到TikTok爆款商品?
2.2 商品销量榜:你的“爆款模式教科书”
功能价值:「商品销量榜」展示特定品类和地区内销量绝对值最高的商品,反映市场优胜劣汰后的结果,是学习成功案例和进行稳健选品的宝库。
功能路径:选品>>排行榜>>商品销量榜

达人精灵网页端「TikTok选品-排行榜-商品销量榜」功能页面
功能说明:点击“”国家/地区”、“商品分类”,在下拉菜单栏中选择目标站点、商品分类
→查看你所在站点(国家/地区)、目标品类的商品销量榜单

达人精灵网页端「TikTok选品-商品销量榜」操作指引
🔹实战应用
-
场景1:学习成功案例
假设你打算进入“厨房小工具”这个品类,但不知道什么样的产品受欢迎?
打开商品销量榜,研究排名前10的产品:
它们的价格区间是多少?有什么共同功能点(比如都是“一键式”、“易清洗”)?它们的视频展示有什么特点?
学习已经被市场验证的成功模式。
-
场景2:进行稳健选品
如果你资金有限,不想冒太大风险,想选择一些销量稳定、需求持续的品类。
商品销量榜上的常青树产品(如美妆工具、家居收纳)就是你的最佳选择,虽然竞争激烈,但市场需求稳定。
✅总结:用「商品销量榜」看“已经爆”的商品,目的是复制成功、稳健经营。
🔸进阶技巧
学习爆款的关键,不是光看产品本身,而在于分析其背后的定价、视频内容风格与达人合作模式。

达人精灵网页端「TikTok选品-查看详情」使用示例
如何快速发现TikTok达人近期热推商品?
2.3 热推商品榜:你的“达人营销风向标”
功能价值:「热推商品榜」聚焦于商品的营销端,基于达人推广数据(带货达人数、带货视频数)排名,反映营销端热度。
让你在销量爆发前,摸清达人们的推广动向,帮你洞察市场趋势,找准入场时机。
功能路径:选品>>排行榜>>热推商品榜

达人精灵网页端「TikTok选品-热推商品榜」功能页面
功能说明:点击国家/地区、商品分类,在下拉菜单栏中设置目标站点、商品分类
→查看你所在站点(国家/地区)、目标品类的热推商品榜单

达人精灵网页端「TikTok选品-热推商品榜」操作指引
🔹实战应用
-
场景1:预判市场趋势
你发现一款商品在「热推商品榜」上排名急速上升,无数达人在制作它的开箱、测评视频,但在商品销量榜上它还不见踪影。
这很可能意味着一波强大的营销攻势已经启动,销量高峰即将到来。这时你可以提前备货,抢占先机。
-
场景2:规划达人合作
你确定选品后,想找达人来推广,可以通过「热推商品榜」找到同类热推产品,然后查看是哪些达人在推广这些产品。
这些达人就是你的潜在合作对象,因为他们已经有推广此类产品的经验和你目标客群的粉丝。
✅总结:用「热推商品榜」看“正在被推”的商品,目的是预判市场和寻找营销机会。
🔸进阶技巧
在查看「热推商品榜」时,针对某个热推商品进重点分析以下方向:
-
达人推广密度分析:带货达人数多的商品,说明达人认可度高,市场教育成本低
-
内容创意挖掘:通过查看带货视频,学习达人的内容创作角度和营销话术
-
合作机会识别:找到推广你感兴趣商品的达人,为后续合作做准备

达人精灵网页端「TikTok选品-热推商品榜-查看详情」使用示例
03.「TikTok选品-商品搜索」功能详解:精准挖掘蓝海机会🔎
如何通过关键词搜索,找到TikTok蓝海商品?
3.1 商品搜索:通过关键词搜索找到潜力商品
功能价值:排行榜展示的是最热门、增长最快或最受推广的商品,但你看到的已经是大众化、竞争激烈的赛道;
关键词搜索能帮你绕过激烈的红海竞争,通过长尾词和多维条件筛选,直击细分市场,找到属于你的蓝海。
功能路径:选品>>商品库>>商品搜索>>通过关键词搜索相关商品、发现热门/爆款商品

达人精灵网页端「TikTok选品-商品搜索」功能页面
商品搜索 细分模块详解
3.1.1 关键词搜索:发现细分市场机会
操作方法:在关键词输入框中输入商品关键词,点击右侧搜索按钮,查看搜索结果

达人精灵网页端「TikTok选品-关键词搜索」操作指引
📢使用提示:
①点击「关键词」,可将切换“关键词/商品ID”搜索方式;
②鼠标悬停在指标右侧“?”处,系统会自动显示指标解释哟:)
③拖动“商品搜索”页面下方横向滑动条,查看更多数据指标:带货视频数、上架时间;
🔹实战应用
挖掘细分市场和长尾需求,这是关键词搜索最重要的价值,不要只搜索大而泛的词,要学会搜索“长尾关键词”。
搜索大词:coffee
结果:出现大量咖啡豆、咖啡粉等竞争激烈的通用产品,你很难与大型品牌竞争。
搜索长尾词:portable espresso maker for camping(便携露营意式咖啡机)
结果:你会发现一个非常具体的应用场景和需求。这个市场的竞争可能较小,但目标客户(露营爱好者、户外工作者)非常明确,购买意愿强,利润空间也可能更高。

达人精灵网页端「TikTok选品-商品库-关键词搜索」使用示例
🔸进阶技巧
如何找到长尾关键词?
在你的主营类目下,思考:谁,在什么场景下,需要解决什么问题?
例如,从 dog toy(狗玩具)延伸到 dog toy for aggressive chewers(适合喜欢撕咬的狗狗的玩具)、mental stimulation dog toy(狗狗益智玩具)。
3.1.2 设置筛选条件:精准定位目标市场&商品类目
操作方法:点击“国家/地区”、“商品分类”,在下拉菜单栏中选择目标站点、商品分类
→查看你所在站点(国家/地区)、目标品类的关键词搜索结果

达人精灵网页端「TikTok选品-商品库-关键词搜索-设置筛选条件」操作指引
3.1.3 更多筛选条件:精准定位潜力商品
操作方法:点击“更多筛选”,在“全部搜索条件”面板中,添加:上架时间、带货达人数等更多过滤条件,实现精准搜索。

达人精灵网页端「TikTok选品-关键词搜索-更多筛选」操作指引
📢使用提示:
①在设置“过滤筛选-价格”时,价格单位与你所设置的国家/地区保持一致,不需要进行换算了哟~
②搜索结果可能需要等待系统加载几秒哟~
🔹实战应用
①新品发现组合
-
上架时间:设置最近30天
-
近7天销量增长率:>50%
-
评分:>4.0
-
效果:发现刚上架就有爆款潜力的新品
②稳健选品组合
-
总销量:最小值 >1000
-
近7天销量:稳定或小幅增长
-
带货达人数:>10
-
效果:选择经过市场验证的成熟产品
③高潜力筛选组合
-
价格:$10.0-19.9(适中价格区间)
-
评分:>4.5
-
近7天销量增长率:>100%
-
效果:找到性价比高、需求增长快的潜力产品

达人精灵网页端「TikTok选品-高潜力商品筛选组合」使用示例
3.1.4 高级搜索:快速定位特殊分类商品
操作方法:点击“高级搜索”,在下拉菜单栏中选择:新品、爆款商品、潜力商品、等,系统会呈现选定分类的商品搜索结果

达人精灵网页端「TikTok选品-商品库-关键词搜索-高级搜索」操作指引
📢使用提示:
①鼠标悬停在具体分类处如“新品”,可查看该分类定义说明:
-
新品:上架时间在最近3个月内的商品
-
爆款商品:近7天销量高且环比增长率高的商品
-
潜力商品:销量增长率不错,最近3个月才上架
-
未被满足需求:销量不错,但评分较差,有改进空间
-
好评商品:销量不错,评分较好,用户愿意留评
②高级搜索选项,也可以在“更多筛选”设置过滤条件时直接添加哟~
🔹实战应用
-
"新品"选项:适合喜欢测试新品的卖家,抢占先机
-
结合"评分>4.5"筛选:确保新品质量有保障
3.1.5 按条件排序:查看不同条件排序搜索结果
操作方法:在右侧“排序方式”下拉菜单栏中,可根据需要选择:相关度、价格、原始价格、近七天销量、近7天销量增长率等排序方式

达人精灵网页端「TikTok选品-关键词搜索-排序条件」操作指引
🔹实战应用
-
测试期产品:按"近7天销量增长率"排序,找上升趋势产品;
-
稳定运营期:按"近7天销售额"排序,找稳定产出产品;
-
价格敏感选品:按"价格"排序,找到适合自己预算的产品;
04.落地执行:效率提升技巧与选品工作流🧰
效率提升技巧
4.1 清空筛选:快速发起下一轮选品
在使用TikTok选品功能时,点击右侧“清空筛选”,可一键清除已经设置的全部筛选条件,快速开始下一轮筛选设置。

达人精灵网页端「TikTok选品-清空筛选」操作指引
4.2 收藏功能:创建你的高潜商品清单
在使用TikTok选品功能时,点击右侧“五角星”图标,可将意向商品添加收藏;

达人精灵网页端「TikTok选品-添加收藏」操作指引-1
收藏商品时,还能自定义“创建新收藏夹”,将意向商品进行分类管理。
如创建你的高潜商品、爆款学习、趋势观察等商品清单,方便后续对意向商品进行深度数据分析与趋势监测。

达人精灵网页端「TikTok选品-添加收藏」操作指引-2
💡如何查看、管理商品收藏夹?
在选品功能的商品库中,点击“商品收藏”,即可进入商品收藏夹,快速查看、管理已收藏商品。

达人精灵网页端「TikTok选品-商品收藏」操作指引
4.3 查看详情:对意向商品进行深度解析
在使用「TikTok选品-排行榜/商品搜索」功能时,对目标产品可以点击右侧“眼睛”图标,查看产品详情。

达人精灵网页端「TikTok选品-查看详情」操作指引-1
在产品详情页,可查看产品的详细数据表现,包括:近30天数据概览、表现趋势、商品评论、关联达人、关联视频等,对目标商品进行深度拆解与数据分析。

达人精灵网页端「TikTok选品-查看详情」操作指引-2
4.4 去1688找货源-直接发起选品流程
在使用「TikTok选品-商品搜索」功能时,点击右侧“店铺”图标,可直接跳转至“1688跨境电商”货源页面,直接发起选品流程;

「TikTok选品-去1688找货源」操作指引-1

「TikTok选品-去1688找货源」操作指引-2
4.5 成熟卖家的选品流水线
-
趋势侦查(热推商品榜):每日5分钟浏览,感知市场推广热度
-
趋势验证(新兴爆品榜):验证热推商品销量增长情况
-
深度挖掘(商品搜索):锁定潜力品类,分析竞品与差异化机会
-
模式复制(商品销量榜):参考成熟产品制定上市策略
-
行动落地(去1688找货源):完成选品最后一公里
👉 点击此处立即体验达人精灵选品功能
05.效率加成:从爆品发现到推广引爆的运营闭环💰
前面我们通过详细拆解达人精灵的选品功能,为大家梳理了“趋势发现→精准挖掘→落地执行”的完整选品决策流程。
现在你已经掌握了挖掘潜力爆款的核心技巧,而一个顶尖的卖家,不仅要知道“卖什么”,更要精通“怎么卖”。
选品完成后,借助达人精灵的「TikTok选品」功能,你还能快速搞定内容策划和竞对分析。
轻松构建从 “选品决策→ 内容包装 → 产品推广”的完整运营闭环。
-
视频/带货视频搜索
当你锁定一款商品后,用它快速找到同类商品的爆款视频,拆解高转化内容的脚本结构和营销话术,获取内容灵感,复制成功模式,快速生产爆款内容。
-
店铺搜索
像搜商品一样,通过关键词快速找到竞品店铺,深入研究对手的选品、定价和推广策略,真正做到知己知彼,优化你自己的作战计划。
-
排行榜其它榜单
榜单里的 “带货视频榜”和 “热门播放榜”也是宝藏,它们能帮你快速锁定垂直领域的优质达人,为后续的推广合作提前达人储备资源。

达人精灵网页端「TikTok选品-店铺搜索/视频库/排行榜」等功能操作指引
这些功能将与核心选品能力协同作战,助你实现从选品到盈利的全链路掌控。
关于它们的具体使用技巧,我们将在后续的攻略中深度讲解,建议关注达人精灵公众号,随时关注内容更新哟~
06.常见问题(FAQ)
Q1:达人精灵的选品功能是免费的吗?
A:达人精灵网页版「TikTok选品」功能,目前提供有游客版(免费)、试用会员(免费)以及付费会员三种使用模式。
具体区别如下图:

达人精灵网页端使用模式收费标准及说明
👉 点击此处,了解更多价格详情及优惠政策
Q2:达人精灵现在有没有优惠政策?
A:目前是产品内测期,内测用户可享50元折扣优惠,仅需49元/月即可成为达人精灵网页端付费会员~
现在扫码添加客服成为内测用户,领取专属优惠,使用过程中,有任何问题都可以咨询客服小姐姐哟:)
Q3:怎么开发票?有没有额外收费?
A:1.购买成功后,请联系联系客服开票;2.开发票不会额外收费,发票类型可选:电子普票、电子专票,默认开电子普票。
Q4:是否支持多设备登录?
A:每个账号仅支持一台设备(一个浏览器网页)登录使用。
Q5:如何利用“新兴爆品榜/商品销量榜/热推商品榜”进行选品决策?
A:在跨境选品的实战场景中,新兴爆品榜/商品销量榜/热推商品榜的区别与应用如下:

达人精灵「TikTok选品-排行榜」榜单区别与应用
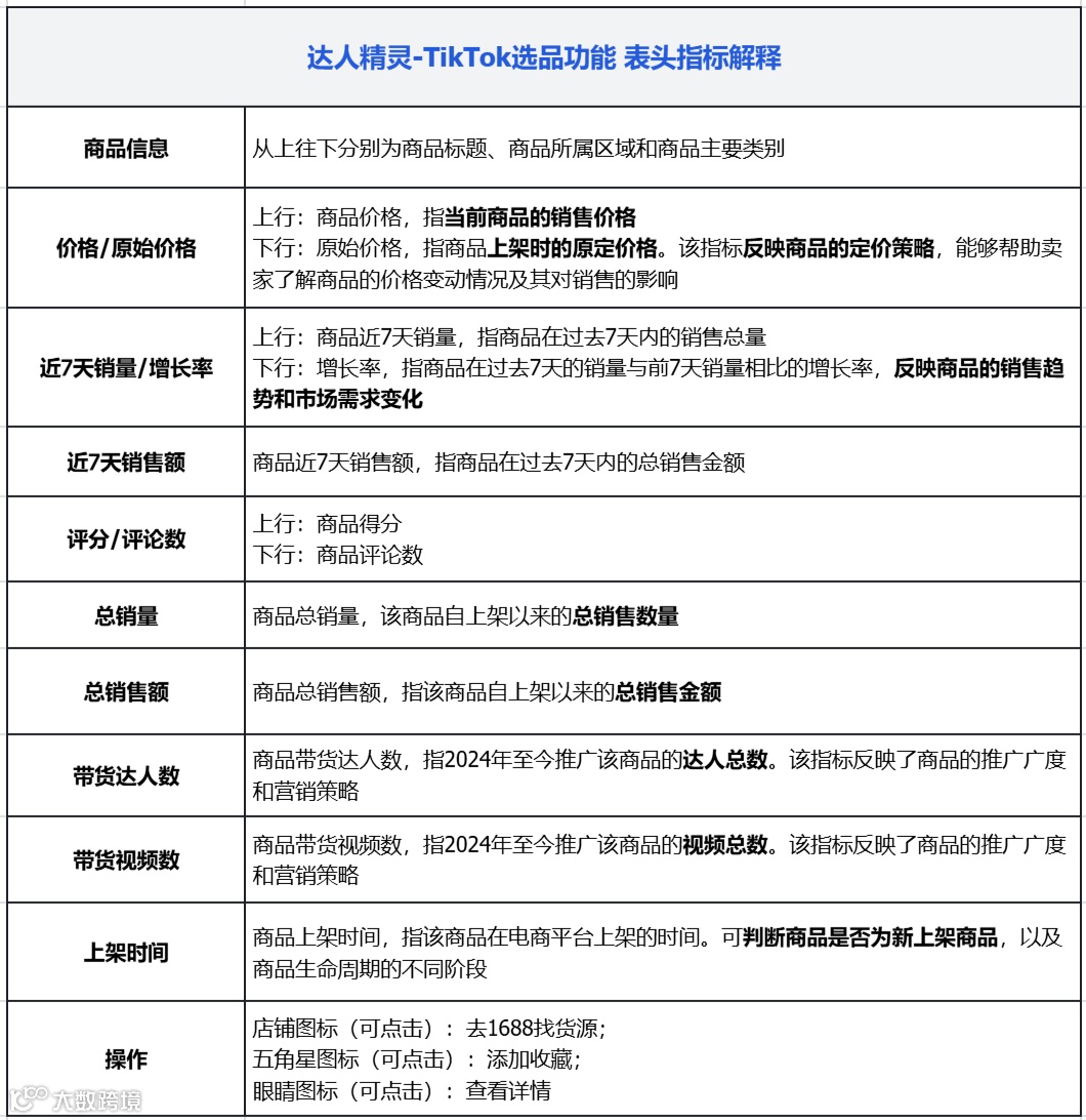
Q6:选品功能中的指标分别是什么意思?
A:选品功能 表头指标解释如下:

达人精灵网页端「TikTok选品」表头指标解释说明
07.总结与行动指南
现在,你已经掌握了利用达人精灵进行数据驱动选品的完整方法论:从宏观趋势把握(3大榜单)到微观机会挖掘(商品搜索)。
这些工具能让你在竞争激烈的跨境市场中保持敏锐。
现在,就打开达人精灵,从你最熟悉的品类开始,完成你的精准选品探索吧!
👉达人精灵网页端-选品功能入口
使用过程中,有关于产品功能建议、账号疑问、功能疑问,都可以添加下方客服微信随时咨询哟~
现在扫码,不仅能享受内测用户大额优惠政策,还能领取超详细的《TikTok实操运营手册》,等你!
关于达人精灵
达人精灵是卖家精灵官方生态旗下,专为跨境电商卖家打造的TikTok数据分析与选品工具。
核心功能矩阵
-
达人精准分析:深度洞察达人数据健康度、内容调性与合作价值。
-
选品与趋势发现:追踪TikTok热门商品与内容趋势,为亚马逊选品提供前瞻洞察。
-
内容灵感与优化:提供爆款筛选与AI脚本分析&仿写助手,提升内容创作效率。
-
高效工作流:通过浏览器插件,实现"即看即分析"的无缝体验。
作为卖家精灵生态的重要一环,我们致力于构建从亚马逊选品到TikTok引流的完整数据闭环,赋能亚马逊卖家,用TikTok流量驱动业务新增量。
👉 立即体验卖家精灵生态的强大协同


