自己愿意吃的苦就不过多抱怨了哈,不过这次考试让我发现,人还是得多学习
-
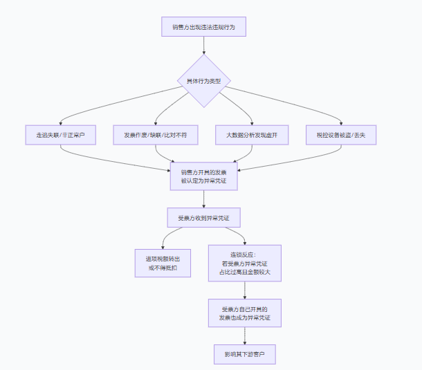
比对不符:发票的票面信息与税务系统后台数据对不上。 -
缺联:系统中找不到这张发票的信息。 -
作废:销售方已经单方面在系统里将发票作废。
【以前纸质发票会有出现,随着现在全电时代的到来,未来这种发生可能性会比较低】
-
异常凭证进项税额累计占同期全部进项税额70%(含)以上; -
异常凭证进项税额累计超过5万元。
-
国家税务总局关于异常增值税扣税凭证管理等有关事项的公告(国家税务总局公告2019年第38号)
-
国家税务总局关于纳税人善意取得虚开的增值税专用发票处理问题的通知(国税发2000年187号)
-
最高人民检察院、公安部关于印发《最高人民检察院、公安部关于公安机关管辖的刑事案件立案追诉标准的规定(二)》第五十七条
本期内容到这里就结束了,大家根据需求自行安排学习,也欢迎大家把文章分享给更多需要的人,动动发财的手点个推荐
让我们一起学习,共同进步
---声明:以上个人观点,仅供参考

