年糕妈妈:母婴垂类IP的私域运营拆解


本文大概 9500字 阅读需要 24分钟
导读:构建公私域联动的母婴电商闭环
自2014年7月31日起,李丹阳以“年糕妈妈”为名创立公众号,依托浙大医学硕士背景输出科学育儿内容,逐步发展为母婴科普领域的头部IP[k]。目前,其全网粉丝超3000万,形成以公众号、视频号引流,企业微信与社群留存,小程序商城转化的完整私域闭环[k]。在人口出生率持续走低、母婴市场红利收缩的背景下,年糕妈妈通过精细化内容运营与多维私域策略,持续挖掘用户生命周期价值,成为母婴垂类中少有的可持续盈利模式代表[k]。
来源丨每日运营案例库
作者丨15
一、行业背景
据育娲人口研究《中国生育成本报告》显示,独生子女养育成本为1时,二孩家庭单孩平均成本约为0.7974,三孩及以上家庭则降至0.5984[k]。随着育儿经验积累,多孩家庭在母婴产品消费上更趋理性[k]。
国家统计局与国家卫健委数据显示,我国人口出生率自2017年起持续下滑,一孩出生占比已不足50%[k]。母婴市场传统人口红利减弱,企业亟需调整策略,开拓新增长空间[k]。
受“精细化育儿”理念推动,婴幼儿营养品市场增长迅速[k]。DHA、钙铁锌、益生菌和维生素成为婴童保健食品核心成分,消费者普遍关注成分天然性与无添加特性[k]。
母婴群体对产品安全性与健康性的重视程度不断提升[k]。
二、发展机遇
90后、95后已成为母婴消费主力,传统实用主义观念弱化,悦己型消费趋势显现,为行业带来新增长机遇[k]。
在三四线及以下城市,科学育儿观念普及加速,消费者对价格敏感度降低,更看重产品安全与功能,下沉市场存在可观增量空间[k]。
三、IP背景
年糕妈妈本名李丹阳,IP人设为具备医学背景的二胎宝妈,专注科学育儿知识分享[k]。自2014年创办公众号以来,已成长为母婴育儿垂类头部IP,全网粉丝超3000万,主营业务涵盖内容传播与电商转化[k]。
微信生态运营架构:
- 引流:公众号+视频号构成内容矩阵,内容形式涵盖论文式专业输出、场景化讲解与访谈对话[k]。
- 留存:通过企业微信与社群运营,建立“糕妈宠粉直播福利群”等私域载体[k]。
- 转化:依托“年糕妈妈优选商城”小程序,整合非标品联盟商品、自营品牌【nicomama】及直播团购品,满足用户一站式购物需求[k]。
以下为“年糕妈妈”关键发展节点(不完全统计):
基于360趋势与百度指数分析,年糕妈妈用户画像如下:
- 目标人群为崇尚科学养育、重视教育规划的新手父母,年龄集中在25–35岁[k]。
- 女性用户为主力,多为家庭消费决策者,覆盖育儿、日用、食材、服饰等采购场景;男性用户比例近年明显上升[k]。
- 用户主要分布于华东与华南沿海地区,这些区域出生人口多、经济发达、教育竞争压力大[k]。
宝妈群体普遍具有较强的风险规避意识,决策前倾向于系统学习与信息收集[k]。同时,其社交呈现圈层化特征,围绕孩子年龄、教育、体质等形成多个交流社群,乐于分享育儿痛点与需求,如个人价值实现、家庭关系处理、子女教育规划等[k]。
2/私域运营拆解 -Private Domain Research Institute
一、公众号—视频号矩阵
二、私域引流
*流程图
1、公众号引流企微/社群表现
① 糕妈宠粉直播福利群引流:
年糕妈妈共运营9个公众号,其中4个设有私域引流入口,方式各异[k]。主账号“年糕妈妈”通过菜单栏跳转社群,但链接已失效;“陪玩时光”以低价消耗品为诱饵引导添加福利官,二维码亦失效[k]。
“年糕妈妈育儿生活”设置多重福利引导添加企微,但跳转路径指向小程序,未明确提及社群,引流逻辑混乱[k]。
“年糕妈妈商城”以零食福利吸引用户添加福利官,再以内购折扣引导进入直播福利群,形成完整、高效的引流链路[k]。
② 公众号推文引流
2、视频号引流企微表现
视频号主页设有企业微信添加链接,但缺乏文案引导[k]。主账号“年糕妈妈”链接的企微无法添加,其余5个视频号虽可添加,但自动回复不统一,所引导的快闪群或商城活动链接均已过期[k]。
1、IP人设强化
2、朋友圈运营:日更三条,集中在早7–9点,内容以产品种草、育儿知识、生活分享为主,强化IP真实感与专业性[k]。
四、社群运营
1、糕妈宠粉直播福利群:高频推送福利商品,通过密集种草提升用户活跃度与转化率[k]。
2、快闪群:聚焦单品团购,通过限时限量机制制造紧迫感,实现高效逼单转化[k]。
五、小程序运营
年糕妈妈优选商城运营策略(基于AARRR模型)
① 获客拉新
- 公众号入口:主账号及矩阵账号菜单栏均设商城链接,推文中嵌入商品跳转链接[k]。
- 企微自动回复:新添加用户触发福利引导,跳转至商城促进转化[k]。
- 拼团裂变:每日推出包邮拼团活动,以高频消耗品为钩子激励老用户分享[k]。
② 激活
- 新人优惠券包:7天内有效,推动首单完成[k]。
- 首单包邮全额返:以优惠券形式返还消费金额,营造“免费”体验,刺激复购[k]。
- 下单享好礼:通过任务机制提升客单价与订单频次[k]。
- 信任保障:详情页标注七天无理由、7天保价、假一赔十,并提供在线客服支持[k]。
③ 留存
- 每日限量秒杀:每晚19:00开启,社群引流,搭配预约提醒与“今日好物”栏目,提升用户粘性[k]。
- 一站式商城:涵盖童书、食品、日用、美妆、服饰等品类,满足多元场景需求[k]。
- 付费会员体系:提供专属折扣、月度券包、运费券、15天保价等权益,锁定高价值用户[k]。
④ 收入
- 缩短购物链路:从首页到详情页操作不超过三步,社群与推文链接直达商品页,避免弹窗干扰,最大限度保留用户购买冲动[k]。
年糕妈妈私域与公域运营策略深度拆解
基于微信生态的母婴品牌全域增长模型分析
一、核心变现模式
- 广告合作:依托3000万+粉丝基础承接品牌广告,实现流量变现[k]。
- 联名品牌专场:与深度合作品牌设立专场,通过代理销售赚取平台费与佣金[k]。
- 自营品牌nicomama:聚焦热销品类自产自销,压缩成本提升利润空间[k]。
- 会员服务:推出“年糕妈妈”黑卡会员,年费129元,增强用户粘性与持续收入[k]。
二、用户互动与口碑运营
三、私域运营现状与优化建议
1. 私域引流情况
引流触点较少,主要路径指向小程序或快闪群,缺乏对常规社群(如直播福利群)的完整引流布局;视频号短视频与直播内容尚未设置企微或社群引流动作[k]。
2. 企微IP运营分析
- 企微昵称与“年糕妈妈”IP关联弱,建议统一以“糕”字命名,增强家族感与亲和力[k]。
- 头像使用个人生活照虽有助于建立信任,但形象不统一且视觉年龄偏小,难以契合宝妈专家定位,影响身份认同[k]。
- 个人信息卡包含朋友圈与商城链接,便于转化,但朋友圈内容偏重产品推广,缺乏育儿生活化内容,建议增加辅食制作、亲子出游等真实场景分享,拉近用户距离[k]。
3. 社群运营策略
- 直播福利群:高频种草+福利宣发为主,主打高频消费、低客单价产品,运营模式“重促销、轻互动”,依赖强大供应链与高阶选品能力支撑[k]。
- 快闪群:针对高客单、高认知产品,通过优质内容引流,结合晒单免单抽奖、限时限量等策略制造紧迫感,激发从众心理与损失厌恶,推动冲动消费[k]。
4. 小程序运营亮点
整体遵循福格行为模型(B=MAP),通过降低行动门槛、强化动机与提示,促进用户完成购买行为[k]。
四、公域运营拆解(主账号“年糕妈妈”)
1. 公众号运营
- 基础数据:运营近十年,粉丝超3000万,头条平均阅读达8.9万,教育类活跃度前十,用户粘性强[k]。
- 菜单栏设置:“粉丝福利”原链接已失效;“优选商城”直连小程序,提升转化效率;“育儿百科”构建专业PCG知识库,涵盖孕产至6岁育儿内容[k]。
- 内容选题:覆盖儿童健康、辅食、教育、生活习惯、孕产知识、家庭关系等多元主题[k]。
- 内容风格:专业化(引用权威标准)、可视化(卡通图解)、生活化(个人经历分享),三者结合建立专业可信又亲切的形象[k]。
2. 视频号运营
- 矩阵布局:多账号覆盖不同兴趣点,扩大公域曝光,为直播间蓄流[k]。
- 主页优化:头像采用个人或家庭照,强化IP辨识度;简介突出学历、母亲身份、粉丝量与畅销书,增强信任背书[k]。
- 共情定位:“面对带娃难题,处理亲密关系”直击用户痛点,明确价值主张[k]。
- 功能设置:视频号链接公众号实现双向引流,多数账号设有企微入口;设置直播预约功能,提升开播前流量储备[k]。
- 短视频表现:科普类内容点赞普遍过千,种草类数据相对较弱;内容涵盖育儿心得、产品推荐、宝妈生活等;呈现形式多样,包括单人讲述、夫妻对话、生活片段等[k]。
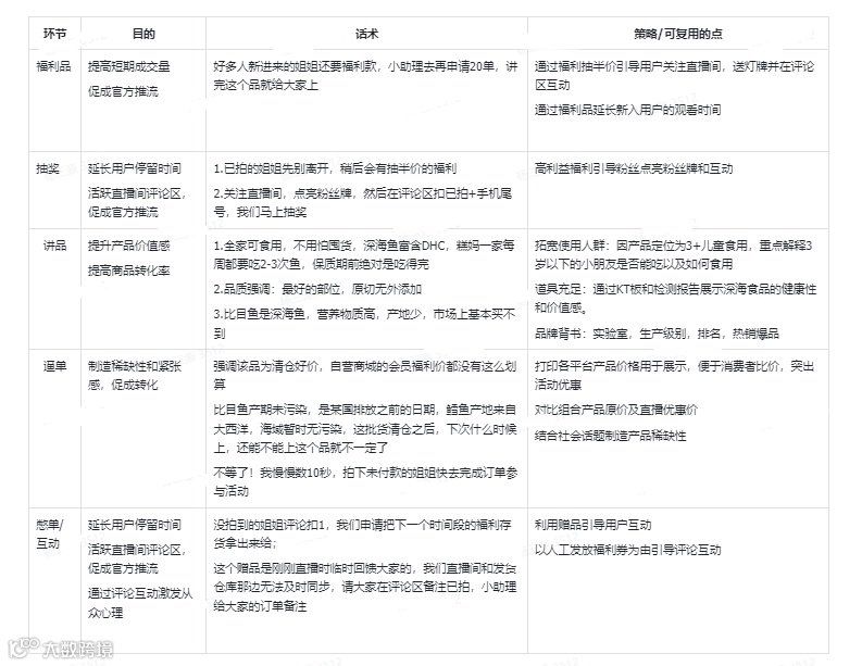
3. 直播运营策略
- 直播时间:工作日中午12:00–16:00,场观高峰集中在13:30–14:30,契合宝妈午休空闲时段[k]。
- 主播形象:女性主播,着装温和,声音洪亮,具备较强情绪调动与销售说服力[k]。
- 场景设置:虚拟卡通背景+主推产品展示,标题清晰标明品牌与品类[k]。
- 贴片设计:顶部设置“半价福利”强提示提升留存;角落轮播“年糕妈妈推荐”短视频增强信任;展示优惠机制详情,弥补口播遗漏;品牌专场突出品牌背书,复杂产品附使用视频说明[k]。
- 直播间布景:浅色系虚拟背景,营造温和亲和氛围[k]。
- 货盘结构:主推品、次推品、福利品、抽奖环节循环进行,节奏清晰[k]。
直播节奏:主推品讲解25–30分钟,次推品15–20分钟,福利品每小时一轮(约5分钟),抽奖每半小时一次;临近结束对评论区提及商品进行补讲[k]。
4. 流量与转化分析
- 场均观看约2万人次,开播初期流量2000–3000人[k]。
- 流量主要来自私域(企微+社群)与公域预约用户,两类用户消费意愿明确,转化效率高[k]。
- 未在直播中主动引导加企微或入群,客诉建议通过视频号私信处理,直播核心目标为即时转化[k]。
5. 待优化点
直播间贴片元素过多,尤其是循环播放的推荐视频贴片,叠加动态直播画面易造成视觉疲劳,影响留存。建议仅在新品引入时播放视频,讲解过程中替换为静态图文展示[k]。
6. 可复用策略
- 在流量高峰期加快讲品节奏,缩短逼单周期至20分钟,高效转化高峰流量[k]。
- 日播模式提升用户粘性,主题直播结合预约机制精准引流,主推品与主题强关联,提升转化率[k]。
- 产品讲解注重家庭使用场景还原,结合儿童发育阶段进行安全性与能力培养的场景化描述,增强用户代入感与购买决策力[k]。
年糕妈妈公私域联动运营策略解析
年糕妈妈通过“公域直播+私域小程序”双轮驱动,构建高频次、全链路的用户转化体系。以公众号、视频号、社群、朋友圈等多触点内容种草实现用户触达,依托社群运营、小程序活动及主题直播强化私域复购,形成完整的用户生命周期管理闭环[k]。
其运营模式核心体现在两个关键路径:
一、公域向私域引流:企微定位客服,暂未主动导流
目前年糕妈妈在公众号与视频号中均未设置企微或社群引流入口,企微主要承担售前售后客服职能,社群则聚焦福利信息发布。虽曾通过分阶段引流积累直播间流量池,但现阶段未主动推进企微/社群导流,可能原因包括:[k]
二、私域反哺公域:激活算法推荐,提升直播效能
借助私域用户对IP的信任基础,通过私域流量推动视频号内容曝光,契合平台“推荐+兴趣算法”机制,实现潜在客群精准触达[k]。
此外,社群反哺公众号内容策略,增强营销内容针对性,尤其适用于儿童体验课等服务型产品推广[k]。
核心运营优势总结
- 强议价能力:基于庞大粉丝基数,在单品团购与直播选品中具备显著价格优势[k];
- 供应链完善:线上商城商品丰富,满足用户一站式育儿消费需求[k];
- 购买链路顺畅:小程序首页分类清晰,详情页强化品质保障,配备在线客服与售后评价机制,促进口碑转化[k];
- 内容壁垒深厚:深耕孕产育儿领域近十年,知识体系系统化,内容质量获广泛认可;视频号板块化运营精准触达公域流量,公众号通过话题运营增强粘性[k];
- 用户粘性强:公众号忠实用户互动积极,乐于分享推荐,形成良性口碑传播,降低获客成本,提升转化效率[k];
- 直播选品科学:聚焦细分品类中的刚需或特色产品打造爆品,结合场景化、主题化直播间布局,实现对私域用户的精准引流与高效转化[k]。
可复制的运营策略
- 种草与留存并重:在公众号文末设置育儿话题互动、留言抽奖,同步收集用户需求,提升参与感[k];
- 多触点直播引流:通过公众号与视频号提前发布播前种草内容,并在文中或评论区引导直播预约[k];
- 快闪群促销高客单商品:针对低复购产品建立短期促销群,配备企微专人服务,通过晒单抽奖激发冲动消费,活动后及时解散,避免用户流失[k];
- 优化低客单产品转化路径:对高频、低决策成本商品,采用短链路、多渠道直达商城模式,缩短购物路径,提升转化率[k];
- 全渠道协同+短链路购买:商城分类简洁,单品种草直达详情页,企微新人福利直达专属页面,提升用户体验与转化效率[k]。
待优化方向
- 快闪群用户多来自公众号,部分为未入私域的潜在客户,缺乏二次留存机制,新客易流失[k];
- 育儿百科PCG内容社区入口隐蔽,未能有效融入私域运营体系[k];
- 社群与企微内容以促销为主,缺乏圈层互动设计,易被折叠或屏蔽,影响用户信任积累[k];
- 直播间采用强爆品促销策略,与“知识型专家”IP人设存在偏差[k]。
优化建议
- 构建“快闪群→小程序→福利群→直播/商城”完整链路,在快闪群或小程序“我的”页面增设社群入口,提升新客留存[k];
- 在小程序中设立独立育儿百科内容页,关联相关内容与产品购买链接,支持社群话题讨论,并探索搭建UGC平台增强互动[k];
- 重视用户存量经营,开展精细化社群运营:
- 按孩子年龄段划分社群(如辅食群、小学课程群),提升内容相关性[k];
- 通过主题性活动(如暑期规划、季节饮食)引流用户入群[k];
- 结合年糕妈妈知识沉淀,组织应季打卡与话题讨论(如辅食创意、兴趣班经验),激发分享欲,提升活跃度[k];
- 从讨论中提取优质内容反哺公域与朋友圈,增强共鸣[k]。
- 针对自营品牌nicomama推行“进阶团长”计划:从拼团用户中筛选裂变能力强的用户,试点培养为社区团长,赋予新品测评、研发参与及分销权益,打造品牌KOC,实现口碑传播与产品共创[k];
- 借鉴李佳琦直播间模式,在非高峰时段增设10分钟互动环节,如分享育儿趣事、开展科普小课堂、展示辅食制作或趣味实验,缓和节奏,强化专业形象[k];
- 拓展下沉市场:以小镇青年为目标群体,联合三四线城市母婴连锁店铺设nicomama线下渠道,通过包装二维码+密码设计引导扫码关注公众号或加入福利群,领取新人福利,实现线下导流线上[k];
- 增加趣味互动形式,如MBTI性格测试、宝妈类型测评、故事征集等,提升用户参与感与品牌亲和力[k]。


