随着黑五网一临近,亚马逊卖家普遍面临广告预算消耗过快、展示量激增而转化率低迷、以及新客增长却复购率下降的典型困境。本文深度解析,破局关键在于告别“广撒网”式的盲目优化,转而构建一套贯穿“活动前、活动中、活动后”全周期的精准广告作战体系。
活动前,目标先行,精准聚焦核心指标。 效果衡量绝非“一刀切”。文章系统性地将旺季营销拆解为认知、考虑、转化与忠诚度四大阶段,并为每个阶段匹配了最关键的效果指标。从认知阶段的展示量、品牌搜索量,到转化阶段的ACOS、品牌新客订单量,再到忠诚度阶段的复购率,指引卖家在纷繁的数据中锁定真正驱动增长的核心仪表盘,为广告活动设定清晰的SMART目标。
活动中,敏捷应对,实时监控与优化。 旺季流量瞬息万变,快速识别数据信号并做出响应至关重要。文章通过“不良信号揭秘”与“有利信号洞察”两大板块,详细列举了如CPC飙升、CVR下降、品牌新客百分比增长等关键信号的解读与应对策略,帮助卖家在实战中及时调整投放、竞价与创意,将预算精准投入到效果最好的方向。
活动后,深度复盘,沉淀经验指导未来。 除了关注总销售额与ROAS等表面数据,文章强调应深入分析广告对整体业务的增量影响,并警示了过度依赖末次触点归因、忽视归因延迟等七大效果衡量陷阱,引导卖家进行有价值的复盘,为下一阶段的广告策略提供坚实决策依据。
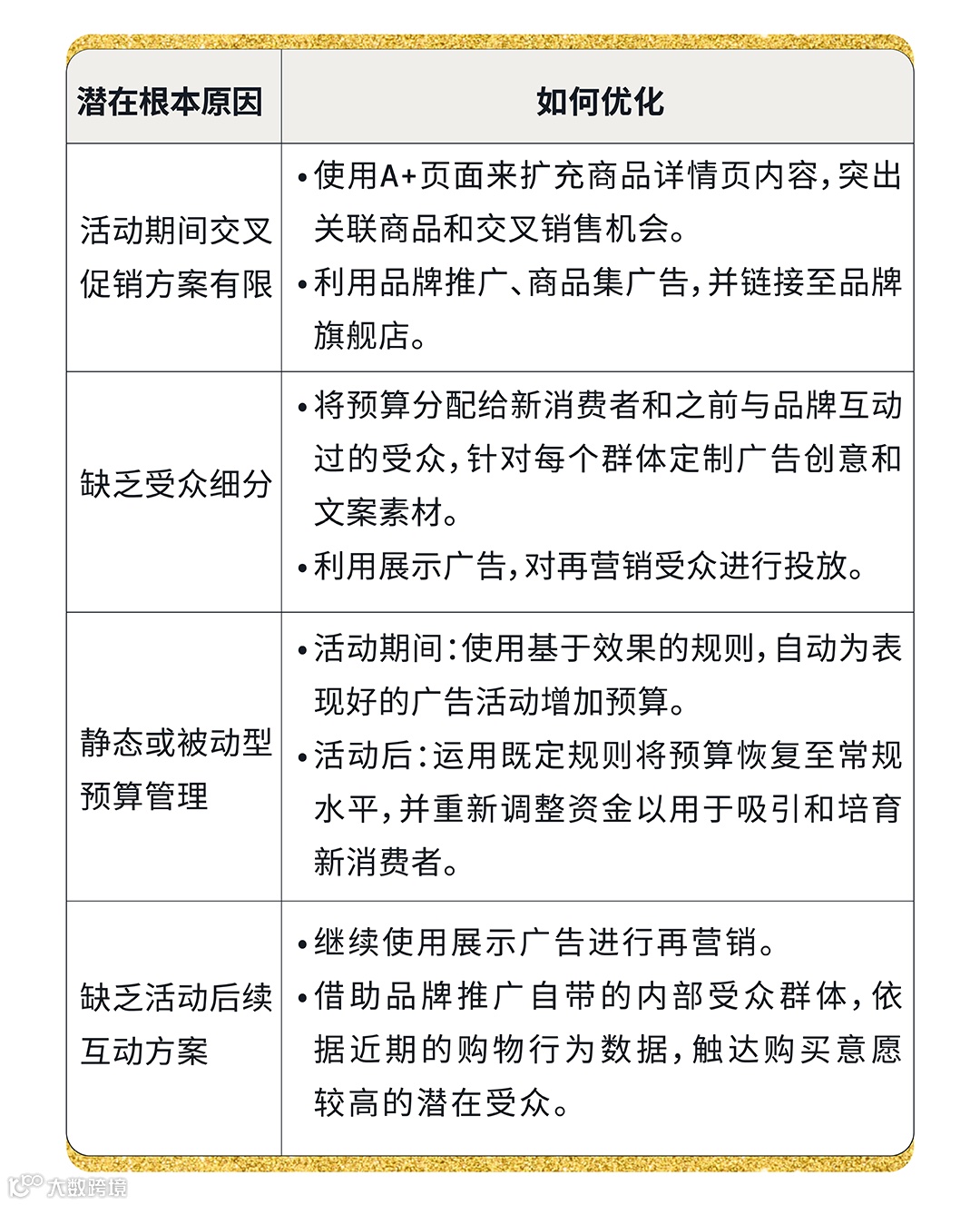
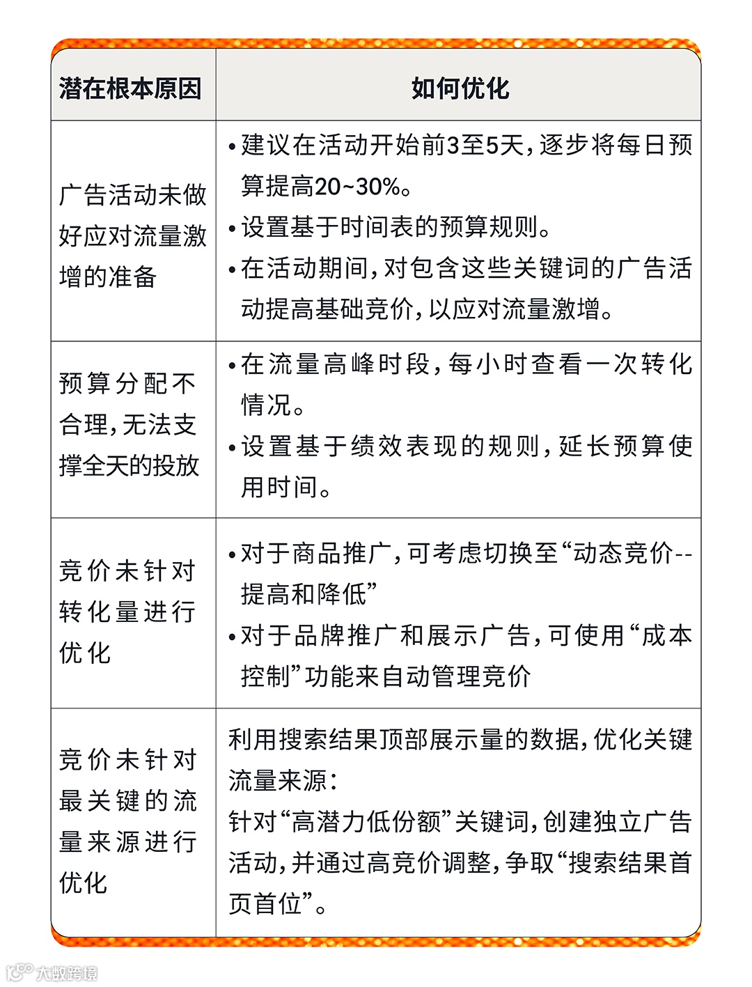
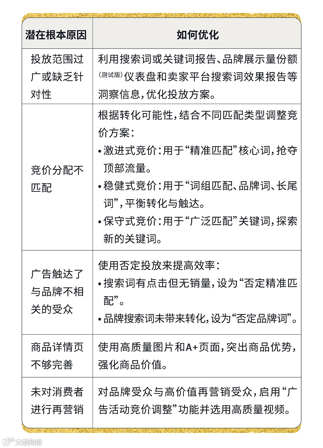
针对“预算秒光”、“有流量无转化”等四大卖家核心痛点,文章给出了具体的破解方案:例如,通过设置基于时间表的预算规则、采用“动态竞价-提高和降低”以及针对高潜关键词创建独立活动并大幅提高首页首位竞价,来应对流量洪峰;通过利用否定投放、优化商品详情页、并对高价值再营销受众启用竞价调整与高质量视频,来精准触达人群、提升转化效率。
全案显示,通过上述全流域、分阶段的精细化广告优化,卖家在黑五网一期间成功实现121%的销售额增长。本文旨在为卖家提供一套兼具系统性与实操性的旺季广告指南,助力其不仅赢在旺季高峰,更能实现新客积累与品牌长期价值的双重提升。
#亚马逊广告优化 #亚马逊黑五网一 #亚马逊旺季 #亚马逊商品推广 #亚马逊ACOS
专栏:备战黑五网一
作者:Alan

