关于铂期货、钯期货合约上市交易有关事项的通知
尊敬的客户:
您好。中国证监会已同意广州期货交易所铂期货、钯期货注册,根据交易所通知,现将铂期货、钯期货合约上市交易有关事项通知如下:
一、上市交易时间
铂期货、钯期货合约自2025年11月27日(星期四)起上市交易。
交易时间:每周一至周五(北京时间国家法定假日和交易所公告的休市日除外)9:00~10:15,10:30~11:30和13:30~15:00,及交易所规定的其他时间。
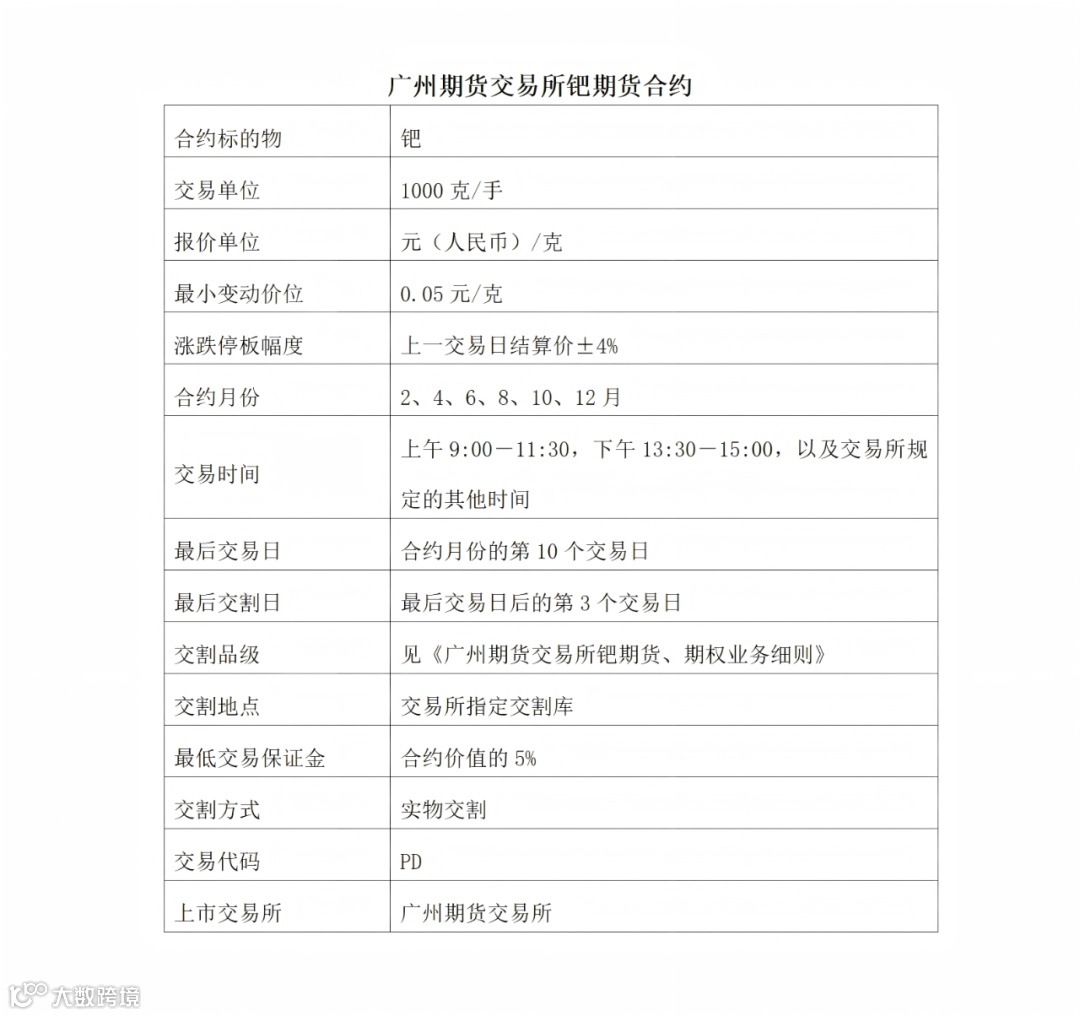
二、上市交易合约
首批上市交易合约为
PT2606、PT2608、PT2610;
PD2606、PD2608、PD2610。
三、交易指令
铂期货、钯期货合约支持下列指令:限价指令、市价指令、市价止损(盈)指令、限价止损(盈)指令和套利交易指令。
四、交易保证金水平及涨跌停板幅度
上市首日,铂期货、钯期货合约交易保证金水平为合约价值的15%,涨跌停板幅度为挂牌基准价的14%。
合约有成交,则下一交易日起,交易保证金水平为合约价值的15%,涨跌停板幅度为上一交易日结算价的7%;如合约无成交,则下一交易日继续按照上市首日的交易保证金水平和涨跌停板幅度执行。
关于交易保证金水平和涨跌停板幅度的其他规定,按照《广州期货交易所风险管理办法》执行。
五、交易手续费
具体标准以结算单为准,可咨询当地营业部或客户经理。
如您在上市首日后的下一个交易日开盘前未提出书面异议的,视同您接受本次手续费收取方案。
六、申报费
铂期货、钯期货按日、按合约收取申报费,收费标准如下:
合约申报费=Σ(客户或非期货公司会员当日在该合约上各档位的信息量×该档位收费标准)
品种
|
信息量(笔)
|
OTR≤2
|
OTR>2
|
铂、钯期货
|
信息量≤4000
|
0元/笔
|
0元/笔
|
4000﹤信息量≤8000
|
0元/笔
|
1元/笔
|
|
信息量>8000
|
2元/笔
|
5元/笔
|
信息量=下单、撤单、询价等交易指令笔数之和。
报单成交比(OTR)=信息量/有成交下单笔数-1。若客户或非期货公司会员某日在某合约上有信息量但无成交,则当日在该合约上其报单成交比(OTR)视为大于2。
当日结算时,从相关会员的结算准备金中扣划申报费。如遇特殊情况无法在当日结算时扣划申报费的,交易所可在下一交易日结算时扣划,具体情况另行通知。
七、活跃期货合约标准
铂期货、钯期货的活跃期货合约标准为单边持仓量达到2万手以上(含)的合约。
新合约的挂牌基准价、交割区域、指定交割库、指定质检机构、注册品牌等事项由交易所于上市前另行通知。
特此通知。
金鹏期货经纪有限公司

