
在这个信息化、数字化迅速发展的时代,DeepSeek作为当下最热门的AI大语言模型,正是教师们提升教学效率和创新课堂教学的重要帮手。今天,让我们一起走进DeepSeek的世界!


DeepSeek是由杭州深度求索人工智能基础技术研究有限公司开发的一款开源人工智能工具,专注于提供高效易用的AI模型训练与推理能力。它结合了自然语言处理(NLP)和机器学习技术,能够理解并生成自然语言,帮助用户从海量数据中快速获取精准的信息。

1.自然语言处理:可进行翻译、文本摘要、情感分析、实体识别等。
2.问答与智能对话:能准确回答生活常识、专业知识等问题,进行智能对话。
3.代码生成:帮助开发者快速生成代码片段,支持多语言编程。

DeepSeek可以通过网页和手机APP访问使用。

将命令输入至指令框后,点击右侧上传按钮即可开始对话。

手机应用商店搜索“DeepSeek”进行下载,使用手机号、微信或者邮箱登陆使用。


DeepSeek的操作界面简洁易懂,主要有普通(DeepSeek-V3)模型、深度思考(R1)、联网搜索、上传附件几个功能。

普通(DeepSeek-V3)模型:
DeepSeek最新的普通模型,能够满足日常需求,默认不打开其它开关即可使用。
深度思考(R1):
DeepSeek高级推理模型,它会模仿人脑列举出具体的思考过程,适用于解决复杂问题。
联网搜索:
该功能可以搜索网络中的实时信息,适用于参考最新信息时使用。
附件上传:
该功能可以上传本地文件(支持各类文档和图片),为DeepSeek的回答提供参考或进行分析。

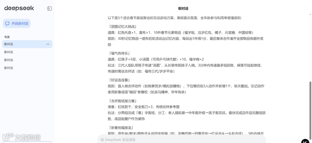
1、文案创作
看看成果:

2、代码编写
看看完成效果:
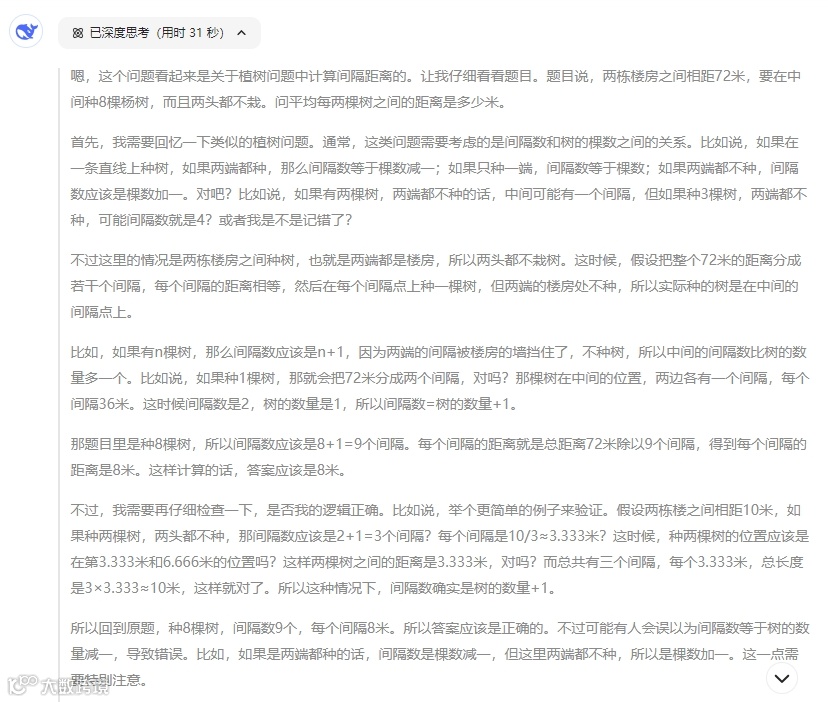
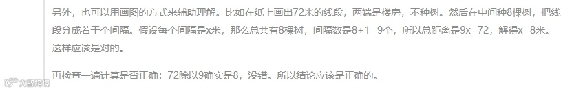
3、逻辑推理
我上传了小学三年级数学的一道题:
反馈如下:
4、惊喜!
R1模型会进行深度思考,而且思考时间比较长,但是很详细的思考过程令我大受震撼!它的逻辑是真的强啊



编辑:信息中心

更多精彩内容 扫码一键关注

