点击蓝字 关注我们
浙江省制造业高质量发展(数字经济发展)领导小组办公室关于印发《浙江省产业链'链主”企业认定工作方案》的通知
各市制造业高质量发展(数字经济发展)领导小组办公室,省级各有关单位:
现将《浙江省产业链“链主”企业认定工作方案》印发给你们,请认真贯彻落实。
附件:
1.浙江省产业链“链主”企业认定工作方案
2.浙江省产业链“链主”企业认定任务分工
3.省级有关单位名
浙江省制造业高质量发展(数字经济发展)
2025年7月4日
附件1
浙江省产业链“链主”企业认定工作方案
为贯彻落实省委、省政府决策部署,加快推动“415X”先进制造业集群高质量发展,认定培育产业链“链主”企业,更好发挥“链主”企业带动作用,加快补短板、锻长板,引领推进新型工业化,现将浙江省产业链“链主”企业认定工作方案修订如下。
一、重点领域
(一)省级特色产业集群。新能源汽车及零部件、智能物联、人工智能、集成电路、高端新材料、现代纺织与服装、智能光伏、绿色石化(精细化工)、生物医药与医疗器械、高端软件、机器人与数控机床、新能源装备、智能电气、高端船舶与海工装备、现代家具与智能家电。
(二)特色装备产业集群。低空经济、商业航天、电梯、智能物流装备、农机装备、仪器仪表、工程机械。
(三)未来产业产业集群。人形机器人、具身智能、量子科技、类脑智能(脑机接口)、生物制造(合成生物)、元宇宙、新型显示、6G、清洁氢。
(四)建筑业产业集群。智能建造、绿色建造。
二、认定标准
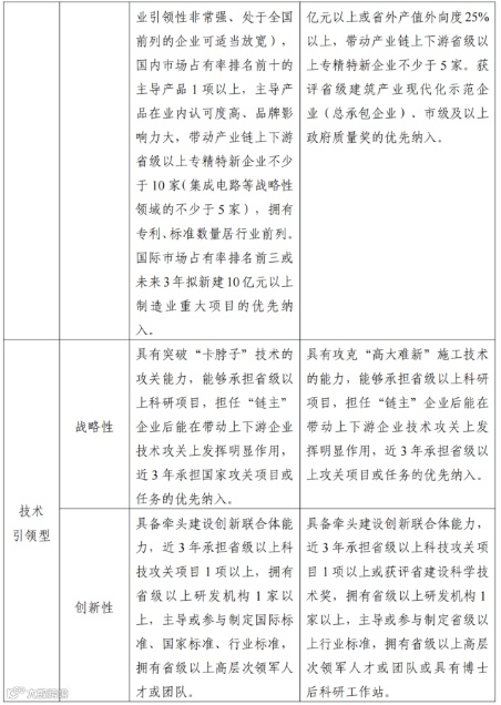
“链主”企业是处于产业链优势地位,具有较强核心竞争力、产业链控制力、可持续发展能力和行业话语权,对产业链资源配置整合、产品技术创新、产业生态构建具有重大影响,能够且愿意在推进产业链供应链提能升级、建设先进产业集群中发挥重要作用的龙头和关键企业。“链主”企业主要分集群引领和技术引领两种类型。
(一)基础条件
1.境内注册、拥有独立法人资格,有情怀、有格局,愿意承担“链主”责任,在产业链引育、供应链优化、核心技术攻关等方面积极主动发挥作用。
2.原则上应为制造业、建筑业和生产性服务业重点产业链龙头和核心环节企业,一般应从事主营业务5年以上,主业突出、主导产品竞争力强、市场占有率高、品牌影响力大、成长性较好,对全省乃至全国构建现代化产业体系具有重要战略意义。
3.遵纪守法、诚实守信,近5年未发生重大的质量、安全、失信和债务违约事故。
(二)专项条件
三、认定流程
(一)建立培育库。各产业链“链主”企业培育库由相关产业集群工作组和产业链牵头单位负责,原则上每条省级特色产业集群相关产业链、建筑业产业链和其他产业集群分别入库20家左右。
(二)组织遴选。相关产业集群工作组和产业链牵头单位对照认定标准在培育库中遴选,经“链长”同意后推荐至省产业集群建设办公室链企服务组。各重点产业链推荐企业数量原则上不超过培育库企业数量的50%。
(三)联审联查。链企服务组汇总推荐名单后,组织进行形式审核,并征求省级有关部门、地方意见后,形成“链主”企业建议名单。
(四)名单确定。承担国家战略任务或列入相关国家级培育名单的,结合企业意愿可直接列入省级“链主”建议名单。“链主”企业建议名单经省产业集群建设办公室审议,并由各产业链链长审定后印发。
四、支持政策和举措
(一)建立问题协调解决机制。企业诉求可通过“链企直通车”方式直接报链企服务组,链企服务组会同各集群工作组或产业链牵头单位建立“链主”企业问题诉求台账,实行清单化闭环管理,定期对企业问题诉求的收集、协调和解决落实情况开展评估分析,评估结果及重大问题及时汇总上报、协调落实。探索建立“链企恳谈会”机制,协调调度企业有关任务和诉求。
(二)签订“一企一方案”任务书。相关产业集群工作组和产业链牵头单位组织地方和“链主”企业研究制定任务书,提出企业攻坚方向、任务目标、时间安排。省市县根据企业实际,加强产业、科技等重大项目和土地、环容、能耗、人才、金融等要素资源以及企业家荣誉等的全方位支持和服务。任务书经各条链“链长”同意后,签订实施。
(三)强化项目支持。支持符合条件的“链主”企业申报高质量发展专项资金、省重大科技计划项目。
(四)实施“伙伴计划”。“链主”企业推荐10家左右产业链供应链核心伙伴企业,纳入“链主”伙伴企业库,同步享受“重要事项直通车”服务。支持符合申报条件的“链主”伙伴企业成为省级专精特新中小企业,强化大企业与优质中小企业培育工作的衔接。
(五)加大人才支撑。支持符合条件的“链主”企业开展省级人才计划自主评审试点,加快高层次人才引进,推动人才“校(院)企双聘”流动共享,加强产学研合作支持。
(六)实施动态管理。链企服务组按照各条产业链调整意见,并结合实际一般每两年组织1次“链主”企业名单动态调整。达到“链主”企业认定条件、需要认定支持的,新增纳入名单,并签订任务书;没有能力或不再适合担任“链主”企业的,调出名单。

