大数跨境
0
0

一文带你读懂AI领域的常见概念

一文带你读懂AI领域的常见概念 AI科技在线
2025-11-17
11
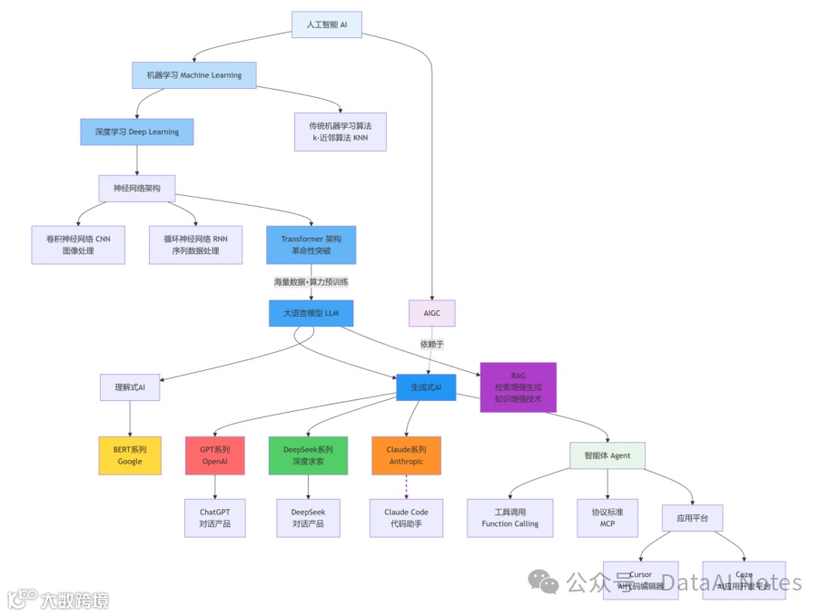
在人工智能(Artificial Intelligence)的学习路上,你一定听过很多相关的词汇:人工智能(AI)、AIGC、生成式AI、机器学习(Machine Learning)、深度学习(Deep Learning)、大语言模型(LLM)、Transformer、GPT、Bert、智能体(Agent)、MCP、Function Calling、Cursor、Coze、卷积神经网络(CNN)、k-近邻算法(KNN,全称是 K Nearest Neighbors )、循环神经网络(RNN)、Deepseek、Chatgpt、RAG、Claude Code等等。对于初学者听着这些词汇,但却不明白他们之间有什么关系,都是干什么用的,有什么不同和联系?    
首先什么是人工智能,人工智能是总的概念,指的是一切让机器能够“表现出智能”的技术。英文翻译为Artificial Intelligence,简称AI。
机器学习是AI的一个子领域,通过数据训练算法模型,让系统具备预测能力,机器学习的算法模型有很多,可以分为三大类:监督学习、无监督学习、和强化学习,每种类型的算法都有其独特的应用场景和特点。
监督学习算法,在训练过程中使用带标签的数据集,通过学习输入和输出之间的关系来进行预测。常见的监督学习算法包括:线性回归、逻辑回归、决策树、支持向量机(SVM)、朴素贝叶斯、随机深林、k-近邻算法(KNN,全称是 K Nearest Neighbors )
无监督学习算法在没有标签的数据集上进行训练,通过发现数据的内在结构来进行分类或聚类。常见的无监督学习算法包括:K-均值算法(K-Means)、降维算法。
强化学习算法强化学习算法通过与环境的交互来学习策略,以最大化累积奖励。常见的强化学习算法包括Q学习和深度Q网络(DQN)。
深度学习,是机器学习的一个子集,使用多层神经网络模拟人脑学习方式,自动提取复杂特征。

Transformer架构是一种基于自注意力机制的深度学习模型,首次由Google团队在2017年提出。它的核心特点包括:

  • 注意力机制:允许模型并行计算全局语义关联,解决长距离依赖问题。

  • 编码器-解码器结构:实现对输入的深度理解与输出的精准生成。

  • 模块化设计:结合嵌入层、位置编码、前馈网络等,提升模型的表达能力与可扩展性。
    Transformer架构广泛应用于自然语言处理(NLP)和计算机视觉(CV)等领域,是现代大语言模型(如GPT、BERT等)的基础。   

    
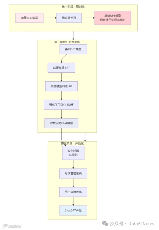
以上AI概念的关系整理如下图所示,对图中关系需要说明如下,人工智能是总的概念,下面分支机器学习,机器学习可以分为有监督学习、无监督学习和强化学习算法;深度学习是机器学习的一个分支,深度学习下又分为几种常见的神经网络架构,卷积神经网络、循环神经网络和Transformer架构;在Transformer架构以及海量数据和算力的预训练下形成具有一定泛化、通用能力的基础大模型,基础大模型在SFT(监督微调)、奖励模型训练、人类反馈强化学习(RLHF)下形成对齐后的基础大模型,然后进入产品化阶段,经过安全过滤、用户体验优化等手段形成对外开放的Chatgpt、deepseek等产品。
图片
图片
另外一个分支是智能体的开发,基础大模型 是底层引擎,提供核心智能。RAG 和 Function Calling/MCP 是两种关键的能力增强手段:RAG增强知识和信息,Function Calling/MCP增强行动和执行

智能体 是顶层架构,它有机地结合并调度上述所有能力,以完成复杂的、自主的任务。

声明:部分内容来源于网络,仅供读者学习、交流之目的。文章版权归原作者所有。如有不妥,请联系删除。

【声明】内容源于网络
0
0
AI科技在线
1234
内容 1090
粉丝 0
AI科技在线 1234
总阅读3.2k
粉丝0
内容1.1k