各县(市)区、开发区工信部门,各有关企业:
根据《合肥市人民政府办公室关于印发合肥市支持中小企业数字化转型试点城市建设若干政策的通知》(合政办〔2024〕11号)、《合肥市支持中小企业数字化转型试点城市建设若干政策实施细则》(合工信民营〔2024〕110号)、《关于修改〈合肥市支持中小企业数字化转型试点城市建设若干政策实施细则〉部分内容的通知》(合工信民营〔2024〕196号)等文件要求,现受理相关政策条款申报。具体事项通知如下:
一、申报时间
企业申报时间为2025年11月20日-2026年1月8日。
二、申报条款
《合肥市支持中小企业数字化转型试点城市建设若干政策》第1条:鼓励数字化水平提升。对2024年完成数字化改造且中小企业数字化水平评测达到二级、三级、四级的试点企业,按照不超过企业数字化改造投入资金的50%,分别给予最高30万元、40万元、50万元一次性补贴;对2025年完成数字化改造且中小企业数字化水平评测达到二级、三级、四级的试点企业,按照不超过企业数字化改造投入资金的40%,分别给予最高30万元、40万元、50万元一次性补贴。数字化改造投入资金指企业在开展数字化改造过程中,购买数字化改造相关的软件、云服务及网关、路由等必要的数据采集传输设备支出。
三、申报条件及材料
(一)申报条件
1.申报主体是我市中小企业数字化转型试点企业;
2.试点企业在2024年或2025年内完成数字化改造且投入资金;
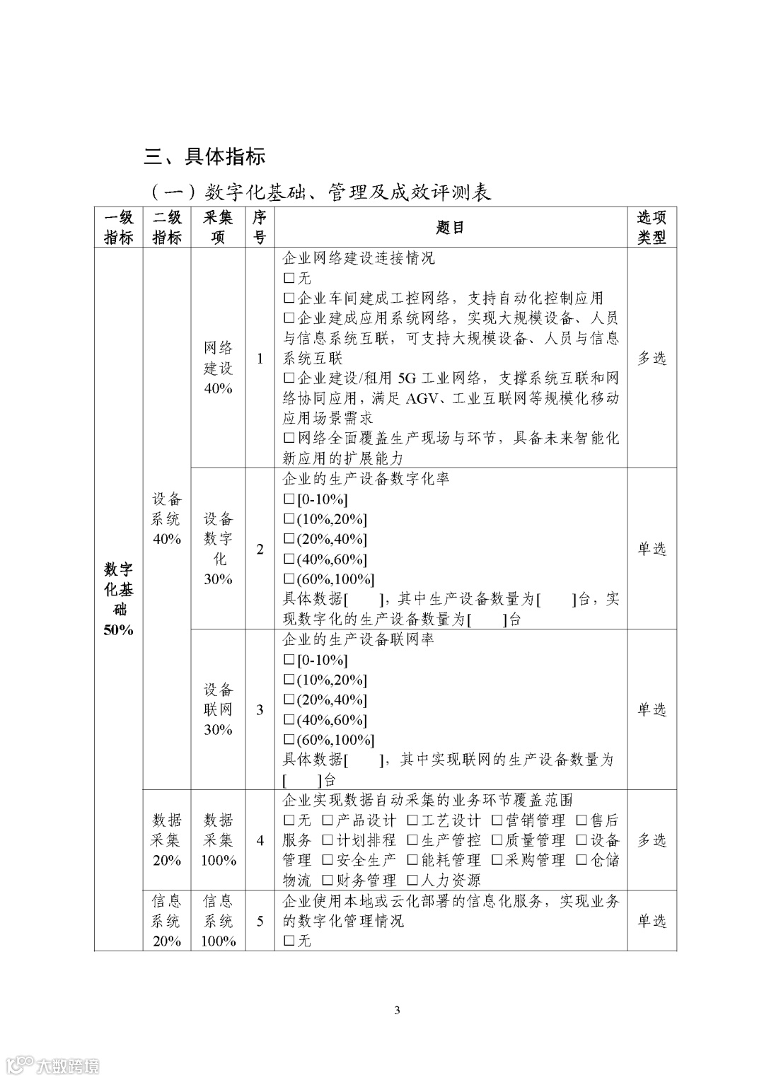
3.试点企业通过工信部门组织的数字化改造验收且中小企业数字化水平评测达到二级及以上【根据《中小企业数字化水平评测指标(2024年版)》确定,已完成数字化改造的试点企业登录合肥市中小企业数字化转型公共服务平台(网址:https://hfzxqy.demo-caii.com/login),依次点击“‘试点企业’→‘申请评测’→‘新增’”,线上提交评测申请,并配合评测机构完成数字化水平评测及改造验收工作】;
4.数字化改造投入资金支持范围包括:购买与数字化改造相关的软件(指企业在研发设计、生产制造、采购供应、营销管理、质量管理、客户服务、网络安全等环节应用的软件系统)、云服务(指企业购买的基于云计算技术提供的基础设施服务、平台服务、软件服务等互联网服务,不包含部署云基础设施如堡垒机、交换机等硬件设备)以及网关、路由等必要的数据采集传输设备(设备必须与所部署软件密切相关且必不可少,不包括有线链路);
5.数字化改造投入资金统计范围以合同签订时间、发票开具时间、付款凭证时间为准(均在2024年1月1日至2025年12月31日内,购置进口设备的报关单也须在上述时间内),且单个试点企业投入资金统计截止时间为企业线上申请评测当日(含当日);
6.政策补贴比例按照试点企业申请评测时间计算,政策补贴上限按照中小企业数字化水平评定结果等级计算;
7.企业申报的设备不含二手设备;
8.奖补金额不得低于1万元;
9.企业申报的软件及数据采集传输设备须在合肥市行政区域范围内。
(二)申报材料
1.合肥市支持中小企业数字化转型试点城市建设若干政策项目申报诚实信用承诺书,法人签名并加盖单位公章(附件1);
2.合肥市支持中小企业数字化转型试点城市建设若干政策项目资金申请表(附件2);
3.加载统一社会信用代码的营业执照复印件(名称变更的提供变更核准通知书),税务登记证复印件;或提供加载统一社会信用代码、税务登记号的营业执照复印件;
4.数字化改造相关的软件、云服务以及网关、路由等必要的数据采集传输设备的购置合同、银行付款凭证和增值税发票(按合同、不含税发票额、付款凭证三单最小核定奖补金额),购置进口设备的补充提供报关单和海关专用缴款书;
5.数字化改造投入资金补贴申报明细表(附件3);
6.存在关联交易的,提供供货方的营业执照复印件、供货市场价,其中,非标产品由审核单位委托具备资产评估资质的第三方事务所出具评估价。
申报材料应为原件扫描件,如为复印件须加盖本企业公章,原件在项目审核、审计时使用。增值税发票,专票提供抵扣联,普票提供发票联,其中,发票形态为电子、数电等非纸质形态的,提供打印件,进口的,提供报关单和海关专用缴款书。通过纸质承兑汇票付款的提供供货方收据,电子承兑汇票付款的提供供货方收据或银行签章。
四、申报要求
(一)试点企业在合肥市产业政策综合服务平台(网址:https://hfcyzc.hfceloan.com/index)中完成注册,注册登录后按照流程进行申报,具体操作流程可参照企业用户操作手册。企业按照申报通知要求,在网上提交真实、完整的申报材料,并关注县区工信部门初审意见,及时完善申报材料(需要签字盖章的材料须上传PDF扫描件)。申报材料汇编成册后,纸质版同步报送至县区工信部门(胶装,佐证材料按顺序装订成册,设置目录、页码,书脊处注明申报企业名称)。
(二)各县(市)区、开发区工信部门要认真审核企业申报材料,并赴现场核查(现场核查资料留存备查),主要查验企业生产经营情况、申报条件符合情况及申报材料的合规性、真实性、完整性等。为加快资金拨付进度,县区工信部门分别于12月1日、12月15日、12月29日和2026年1月12日前完成线上审核并报送推荐材料。推荐材料包括:1.“鼓励数字化水平提升”政策资金申报汇总表(附件4,电子版及盖章纸质版);2.企业申报材料(纸质版1份),其中《合肥市支持中小企业数字化转型试点城市建设若干政策项目资金申请表》(附件2)须认真核查并加盖公章;3.推荐文件(含推荐申报的试点企业名单,可于2026年1月12日前一次性报送)。
(三)失信行为信息在有效期内的不享受本政策。申报主体应遵循诚实信用原则申报专项资金,对弄虚作假、骗取资金的予以追回,纳入合肥市产业政策综合服务平台黑名单,并予以公告,3年内不予受理市级及以上各类政策项目申报。情节严重的,追究相关企业和人员法律责任。
五、相关说明
(一)“鼓励数字化水平提升”条款实行分批兑现,试点企业试点期内仅可享受一次该条款政策补贴。
(二)试点企业申请数字化水平评测前,须完成项目入库,具体要求详见《关于开展合肥市中小企业数字化转型项目入库申报工作的通知》(网址:https://gxj.hefei.gov.cn/tzgg/18742245.html)。
(三)市工业和信息化局常态化为试点企业提供数字化水平评测和验收服务,企业须完成数字化改造后方可申请。
(四)申报企业经评测数字化水平达到二级及以上,方可申报政策资金。
六、联系方式
(一)政策咨询电话
市工业和信息化局咨询电话:63537877
县区工信部门咨询电话:
高 新 区 65324525 经 开 区 63679325
新站高新区 65777276 安巢经开区 82363129
肥 东 县 67758626 肥 西 县 68848465
长 丰 县 66662991 庐 江 县 87389398
巢 湖 市 82613781 瑶 海 区 64496910
庐 阳 区 65699416 蜀 山 区 65597585
包 河 区 63357348
(二)项目入库咨询电话
技术支持电话:郭老师 13373858465
董老师 15195001377(数字化产品上架)
(三)评测验收咨询电话
朱老师 18306072098、管老师17501491210
合肥市工业和信息局
2025年11月18日
附件
来源:合肥市工业和信息化局
更多阅读
<左右滑动查看更多>
微信|安徽辰华科技
电话|0551-62155525

