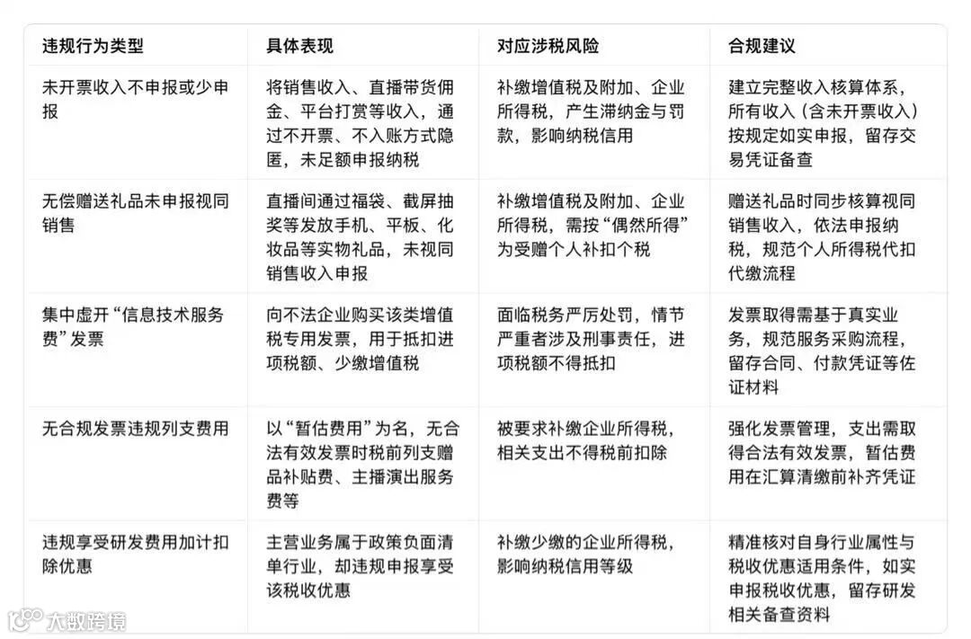
在行业快速发展的背景下,MCN机构的涉税合规问题愈发受到监管关注。以下五类违规少缴税款的经营行为,已成为税务核查重点,MCN机构需坚决规避:
1. 未开票收入不申报或少申报:部分MCN机构将销售收入、直播带货佣金、平台打赏等收入,通过不开票、不入账的方式隐匿收入,未按规定足额申报纳税。此类行为一旦被查处,将面临增值税及附加、企业所得税的补缴要求,还可能产生滞纳金与罚款。
2. 无偿赠送礼品未申报视同销售:MCN机构在主播直播间通过福袋、截屏抽奖等形式,发放手机、平板、化妆品等实物礼品时,若未将其视同销售收入申报纳税,将被要求补缴增值税及附加、企业所得税。同时,向本单位以外个人赠送礼品的,需按“偶然所得”项目补扣个人所得税。
3. 集中虚开“信息技术服务费”发票:少数MCN机构为抵扣进项税额、减少增值税缴纳,向不法企业购买大量“信息技术服务费”增值税专用发票。此类虚开发票行为已被税务机关重点监控,一经查实,将面临严厉的税务处罚,情节严重的还可能涉及刑事责任。
4. 无合规发票违规列支费用:部分MCN机构以“暂估费用”为名,在税前无合法有效发票的情况下,列支赠品补贴费、主播演出服务费等支出。此类无票列支行为不符合税法规定,将被要求补缴相应企业所得税。
5. 违规享受研发费用加计扣除优惠:部分MCN机构的主营业务属于研发费用加计扣除政策的负面清单行业,却违规申报享受该税收优惠。税务机关核查发现后,将责令其补缴少缴的企业所得税,同时可能影响企业纳税信用等级。
税务监管的精细化与智能化已成为趋势,MCN机构需强化合规意识,规范收入核算、发票管理与费用列支流程,准确适用税收优惠政策,避免因违规操作引发涉税风险,保障企业健康可持续发展。
跨境商家及时沟通交流行业资讯,我们组建了数百个跨境电商交流群,已经有上万名跨境电商从业人员。如果您是跨境电商卖家或者生态相关从业人员,不在这几个群(一个人只能进一个群,如果在其中任意一个群,不要重复添加,给别人留点机会),新朋友可以添加本人微信进群需备注真实姓名+公司+所在城市+行业进口or出口(我们会根据不同行业安排不同群感谢您的理解与支持),否则不予通过!
莫愁跨境无知己,小马一路伴君行!
文章内图片除原创外均精选转载自网络,有来源的都会进行注明,版权归原作者所有。仅用于分享,如有侵权请联系,我们将第一时间删除。
欢迎留言评论,告诉大家你的观点!
投稿及商业合作请联系微信号:Pony-2013
感谢以下企业长久以来的支持,
2025,金蛇衔财,财通巳海!

