
大豆是我国重要的粮食作物和经济作物,其富含的异黄酮具有抗氧化、抗炎、调节内分泌等多种生理活性,对人体健康具有重要作用。然而,大豆异黄酮的合成调控机制复杂,其调控网络尚未完全阐明。
10月25日,南京农业大学喻德跃教授团队在Plant Biotechnology Journal上发表了题为‘GmMYB4 Positively Regulates Isoflavone Biosynthesis via the GmMAPK6-GmMYB4-MBW Module in Soybean’的文章,研究通过GWAS分析鉴定到调控大豆异黄酮合成的关键转录因子GmMYB4,并揭示了其通过GmMAPK6-GmMYB4-MBW模块正向调控大豆异黄酮合成的分子机制。
译名:GmMYB4通过GmMAPK6-GmMYB4- MBW模块正向调控大豆异黄酮合成
期刊:Plant Biotechnology Journal
IF:10.5
DAP-seq、RNA-seq等多组学分析,下游分子/理化实验验证,集思慧远提供整套服务,扫描二维码咨询
异黄酮是大豆中一类重要的次生代谢产物,其合成属于苯丙烷代谢途径的一个分支,其关键酶基因如IFS(异黄酮合酶)和ANS(花青素合酶)竞争共同前体物质,形成代谢分支。MYB转录因子在植物次生代谢中扮演关键角色,尤其在调控类黄酮和异黄酮合成中具有核心地位。然而,大豆中MYB转录因子如何精确调控异黄酮合成,尤其是其与其它蛋白复合物之间的互作机制,尚不清晰。
1. GWAS鉴定关键调控因子GmMYB4
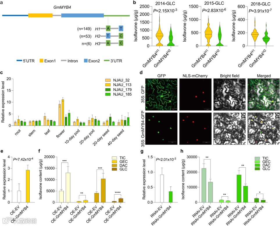
通过对219份大豆种质在三个环境下的异黄酮含量进行全基因组关联分析,在11号染色体上定位到一个与大豆异黄酮含量显著相关的位点qGlc11,并从中筛选出候选基因GmMYB4(图1)。该基因属于R2R3-MYB转录因子家族,与拟南芥AtMYB4同源。
图1 大豆GLC相关位点的鉴定与分析
2. GmMYB4正向调控异黄酮合成
进一步的单倍型分析发现,GmMYB4存在三个主要单倍型,其中GmMYB4H1为优势单倍型,具有该单倍型的大豆异黄酮含量显著更高。组织表达分析显示GmMYB4在花中表达最高。亚细胞定位证实其定位于细胞核,符合转录因子特征(图2a-d)。进一步利用毛根转化系统进行功能验证,发现过表达GmMYB4能显著提高异黄酮含量,而RNA干扰则降低其含量(图2e-h),初步证实GmMYB4是调控大豆异黄酮积累的关键正向调控因子。
图2 GmMYB4基因的单倍型分析与初步功能验证
3. GmMYB4调控异黄酮与花青素代谢平衡
此外,研究者还构建了GmMYB4过表达株系和敲除突变体,发现过表达株系的异黄酮总含量及各组分含量(TIC、GEC、DAC、GLC)显著高于野生型,而敲除突变体则导致异黄酮含量显著降低,证明GmMYB4是异黄酮合成的正向调控因子(图3a-b)。
PS:大豆基因组中存在GmMYB4的同源基因Glyma.12g032200,双基因敲除突变体表现出更显著的异黄酮含量下降,尤其是GLC含量下降达97%,说明GmMYB4及其同源基因在异黄酮合成中具有功能互补性,进一步确认了GmMYB4在异黄酮合成中的正向调控作用。
图3 GmMYB4调控异黄酮含量及苯丙烷代谢途径相关基因的表达水平
转录组分析显示,GmMYB4过表达株系和敲除突变体中的差异表达基因显著富集于苯丙烷代谢、类黄酮和异黄酮合成通路。RT-qPCR验证发现,多个异黄酮合成关键基因在过表达株系中上调,而在突变体中下调。值得注意的是,花青素合成关键基因GmANS3的表达趋势与异黄酮合成基因相反,且花青素含量在过表达株中下降,在突变体中上升(图3c-m),表明GmMYB4在促进异黄酮合成的同时抑制花青素代谢,调控两者之间的代谢平衡。
4. GmMYB4通过干扰MBW复合体间接调控异黄酮合成
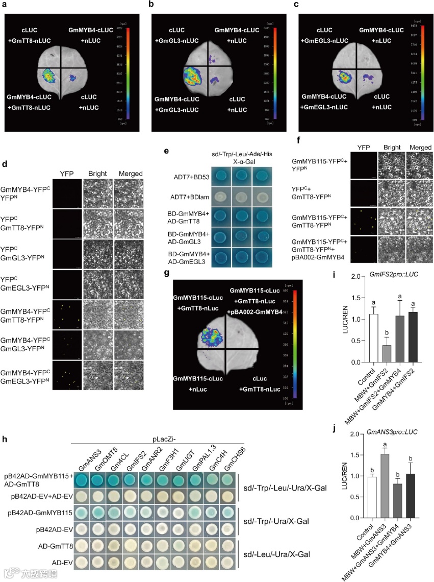
为挖掘GmMYB4的转录调控机制,研究者利用DAP-seq技术鉴定到GmMYB4的核心结合基序Motif1(5′-CACCTAAC-3′),并通过EMSA验证了其特异性结合能力。通过整合DAP-seq与RNA-seq数据,筛选出1477个潜在靶基因,KEGG富集分析显示这些基因显著富集于类黄酮生物合成通路(图4)。
图4 通过DAP-seq与RNA-seq分析GmMYB4的全基因组结合位点及靶基因
然而,酵母单杂交实验表明,GmMYB4并不直接结合上述多个异黄酮合成基因的启动子。氨基酸结构分析发现,GmMYB4蛋白包含一个典型的bHLH转录因子结合域,提示其可能通过蛋白互作发挥作用。通过LCI、BiFC、Y2H、双荧光素酶报告实验证实,GmMYB4能与bHLH转录因子(如GmTT8、GmGL3、GmEGL3)直接相互作用,这种互作干扰了经典MBW复合体(GmMYB115–GmTT8–GmTTG1)的形成,从而间接解除MBW复合体对异黄酮基因GmIFS2的抑制,并削弱其对花青素基因GmANS3的激活,实现对异黄酮与花青素代谢流的平衡调控(图5)。
图5 GmMYB4通过与bHLHs互作干扰MBW复合体的形成
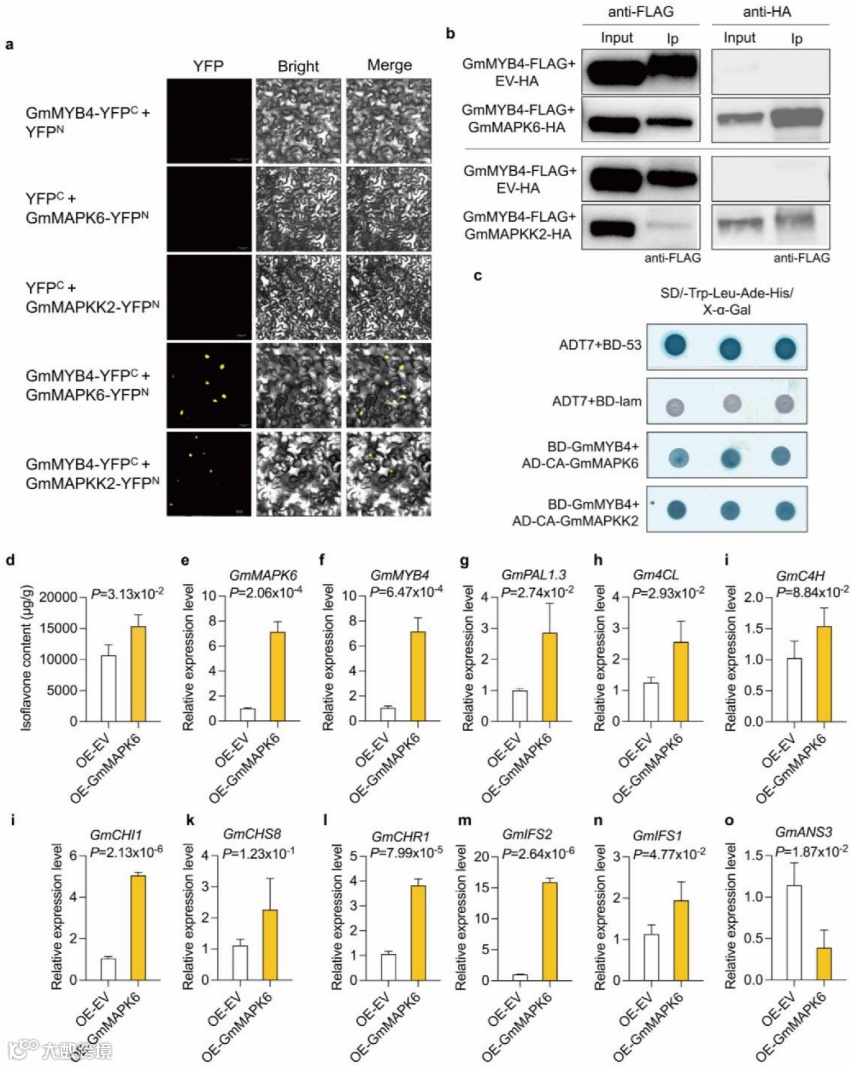
5.GmMAPK6通过磷酸化与转录激活调控GmMYB4
团队进一步研究了GmMYB4的上游调控机制。结合生信预测与BiFC、Co-IP、Y2H等蛋白互作实验证明,GmMYB4与丝裂原活化蛋白激酶GmMAPK6存在物理相互作用。体外磷酸化实验和质谱分析发现,GmMAPK6够特异性磷酸化GmMYB4蛋白的第39位丝氨酸残基。在毛根中过表达GmMAPK6,不仅能上调GmMYB4本身的转录水平,还能激活下游异黄酮合成基因,导致异黄酮含量的显著提升(图6)。这揭示了MAPK信号通路通过转录及翻译后双重修饰激活GmMYB4,从而正向调控异黄酮生物合成的完整链条。
图6 GmMAPK6可磷酸化GmMYB4,上调GmMYB4及异黄酮合成基因的表达并提高异黄酮含量
本研究揭示了GmMAPK6-GmMYB4-MBW模块调控大豆异黄酮生物合成的分子机制:上游GmMAPK6通过磷酸化修饰激活核心转录因子GmMYB4;随后,GmMYB4通过竞争性结合bHLH因子,干扰MBW复合体的正常组装,从而解除对异黄酮合成基因的抑制,并抑制竞争性花青素通路,最终精确导向异黄酮的高效积累。该研究为大豆异黄酮合成的复杂调控网络研究提供了关键理论依据。
图7 GmMAPK6-GmMYB4-MBW在调控大豆异黄酮含量中的作用模型
本文的研究思路极具参考与借鉴价值:
1. 精准定位:GWAS分析锁定“关键转录因子GmMYB4”;
2. 功能验证:过表达/RNAi/CRISPR,在毛状根及稳定植株中验证表型;
3. 机制深挖:
下游靶标验证:RNA-seq + DAP-seq、酵母单杂,发现GmMYB4不直接结合结构基因启动子;
蛋白互作:Y2H、BiFC、LCI等蛋白互作技术证实GmMYB4通过竞争性干扰MBW复合物组装;
信号传导:磷酸化修饰验证、激酶-底物关系解析,串联完整的信号通路。
创新点:研究发现并阐明了一个全新的“竞争性干扰”调控模型:GmMYB4并不直接结合下游基因的启动子,而是通过竞争性结合bHLH转录因子(GmTT8),干扰MBW复合物形成,间接解除对异黄酮合成基因的抑制,重新编程代谢流向。
DAP-seq、RNA-seq等多组学分析,下游分子/理化实验验证,集思慧远提供整套服务,扫描二维码咨询
往期推荐
表明为原创编译,非声张版权,侵删!
公司介绍
南京集思慧远生物科技有限公司(Genepioneer Biotechnologies)坐落于美丽的“六朝古都”—南京,是江苏省内专业从事高通量测序服务的高科技企业。公司拥有一支高水平的科技人才队伍,其中博硕士研究生占90%以上,核心骨干人员从事高通量测序领域10年以上。
公司开发了一系列多组学/分子/理化检测的研究服务,如动植物基因组denovo测序、细胞器基因组测序、重测序、简化测序,转录组、蛋白组、代谢组检测分析,m6A-seq、DAP-seq、ATAC-seq、甲基化等表观组测序,以及基因克隆、荧光定量、植物遗传转化、EMSA、双荧光素酶等分子生物学实验,生物理化性质测定等。服务产品有近百种,涵盖动植物、微生物科学研究及人类健康等领域,获得了业内良好的口碑及高度认可,公司联系方式:025-83360120.
END
责编 | 橙子
排版 | 山谷
审核 | 集思慧远产品部

