
每年夏季,极端高温都会给小麦主产区带来减产危机。据联合国粮农组织统计,全球变暖下,小麦因高温导致的年产量损失已达 10%,且呈逐年上升趋势。传统育种虽能通过表型筛选培育耐热品种,但耗时长,同时不了解控制耐热性基因的作用机制。
2025年9月中国农大孙其信/彭惠茹团队发表在《Plant Biotechnology Journal》的题为“Natural Variation in TaFAD8-D Promoter Enhances Thermotolerance in Wheat Through Fatty Acid and Lipid Remodelling ”研究,通过 QTL +精细定位 + 基因编辑 + 多组学分析,在小麦 2D 染色体上成功鉴定到一个关键的耐热性位点(TaFAD8-D),首次揭示其通过调控脂肪酸组成和膜脂结构,维持叶绿体稳定性和光合效率的分子机制,还发现转录因子 TaWRKY71 对其的调控作用,为小麦耐热育种提供了新的基因资源和分子标记。。
译名:TaFAD 8-D启动子的天然变异通过脂肪酸和脂质重塑增强小麦的耐热性
期刊:Plant Biotechnology Journal
IF :10.5
高温会破坏小麦叶绿体膜结构,导致光合系统 II(PSII)失活,光合效率骤降;同时加速膜脂氧化,产生大量 ROS,进一步损伤细胞。但传统方法无法从基因层面阻断这一过程。早先研究虽然在拟南芥、水稻中已发现 FAD7/FAD8 等基因通过调控膜脂不饱和脂肪酸含量增强耐热性,但小麦基因组复杂,此前仅定位到 1D、3B 等染色体上的耐热 QTL,未克隆到明确功能基因,更不清楚具体作用机制。
基因定位与克隆:以耐热品种 TAM107 和感热品种 LZ238 为亲本,构建重组自交系( RIL) 群体。通过高温下 Fv/Fm表型关联,初定位耐热 QTL。再用近等基因系(NIL )群体进行精细定位缩小区间,结合基因注释和 RNA-seq 筛选,确定 TaFAD8-D 为候选基因。
基因功能验证:用 CRISPR/Cas9 靶向编辑 TaFAD8-D 的 A、B、D 基因组,构建缺失突变体,高温下统计存活率、Fv/Fm、千粒重等表型。
机制解析:转录组分析差异基因,脂肪酸检测组测定C18:2/C18:3 含量,脂质组分析膜脂组成,透射电镜观察叶绿体结构。
调控因子挖掘:wGRN 数据库预测调控 TaFAD8-D 的转录因子;EMSA ,双荧光素酶实验验证调控活性,构建转录因子突变体确认其对耐热性的影响。
单倍型分析与应用:对1280 份全球小麦种质进行 TaFAD8-D 测序,鉴定单倍型,分析不同单倍型的耐热性差异,评估优异单倍型的育种应用价值。
小麦耐热性候选基因FTAFAD 8的遗传定位
图1 QMpe.Cau-2D在热胁迫下调节小麦的耐热性并维持光合效率。
对TAM107与LZ238构建的RIL群体进行表型鉴定和初定位(图1A),发现两组材料在在热胁迫下LZ238的Fv/Fm比值显著降低(图1B, C),且RIL群体呈现连续表型分布。遗传作图和BSA分析显示在染色体2D上检测到主效QTL位点QMpe.cau-2D(图1D)。对NIL群体和BC3F2群体进行精细定位,将候选区间缩小至32.0–37.6 Mb(图1E)。该区间共有77个具有多态性,包括13个热响应基因,最终确定TraesCS2D02G082700(TaMPE-D)为关键候选基因。序列分析显示,TAM107在TaMPE-D启动子区存在一个3534 bp的结构变异,其中包含多个转座子元件(图1F, G)。
TaFAD 8启动子的自然变异改变了基础表达,与耐热性负相关
图 2 在TaFAD 8-D启动子处插入转座元件可下调其表达。
在小麦中,TaMPE基因存在TaMPE-A、TaMPE-B和TaMPE-D三个同源基因。系统进化分析表明,TaMPE与水稻OsFAD8具有最高相似性(图2A),并命名为TaFAD8-D。RT-qPCR分析显示,7 天苗龄叶片中,常温下热敏感材料的 TaFAD8-D 表达量高于耐热材料,热胁迫会下调所有材料的 TaFAD8-D 及 TaFAD8-A、TaFAD8-B 表达,且敏感材料中下调更显著,说明 TaFAD8 表达与小麦耐热性呈负相关。启动子活性分析显示,TAM107中TE插入显著抑制TaFAD8-D转录(图2C,D),删除TE后活性回升但仍低于CS型启动子。亚细胞定位证实TaFAD8-D定位于叶绿体膜(图2E)。
TaFAD 8作为耐热性的负调节剂
图3 敲除TaFAD8增强耐热性。
CRISPR 构建的 Tafad8 突变体在常温下(24℃)与野生型无差异,但高温处理(42℃)后,Tafad8-1/2 的存活率显著高于野生型(Fig.3C)。Fv/Fm 值在高温下下降幅度更小(Fig.3D-E)。田间实验下高温处理后 Tafad8-1/2 的千粒重比野生型高 20%(Fig.3F),证明 TaFAD8-D 缺失可增强耐热性且不影响正常产量。
TaFAD 8对热应激下脂肪酸组成和脂质重构的影响
图4 TaFAD 8在脂肪酸和脂质重构及脂代谢相关基因表达中的作用。
脂肪酸含量检测结果显示,Tafad8 突变体叶片中 C18:2 含量显著高于野生型,C18:3 含量显著低于野生型,C18:2/C18:3 比例比野生型高 2-3 倍(Fig.4A)。C18:3 含 3 个双键,易被高温下的 ROS 氧化破坏膜结构,而 C18:2 更稳定,该比例变化可减少膜损伤。脂质组学分析显示高温下 Tafad8 突变体的 DGDG含量比野生型高 30%,MGDG含量低 20%,DGDG/MGDG 比例显著升高(Fig.4C)。同时,PC含量高 25%,PE含量低 15%,PC/PE 比例升高(Fig.4D)。
TaFAD8基因突变通过调节转录组、细胞稳态和叶绿体完整性增强热胁迫下的耐热性
图5TaFAD 8在热胁迫下调节细胞内稳态和叶绿体膜完整性中的作用。
转录组分析显示,高温下 Tafad8 突变体中脂质合成基因( TaFAD2、TaCCT1)表达下调,谷胱甘肽代谢基因( GST、PER)表达上调(Fig.5B);前者减少不饱和脂肪酸合成,后者清除 ROS,共同维持膜完整性和光合效率。
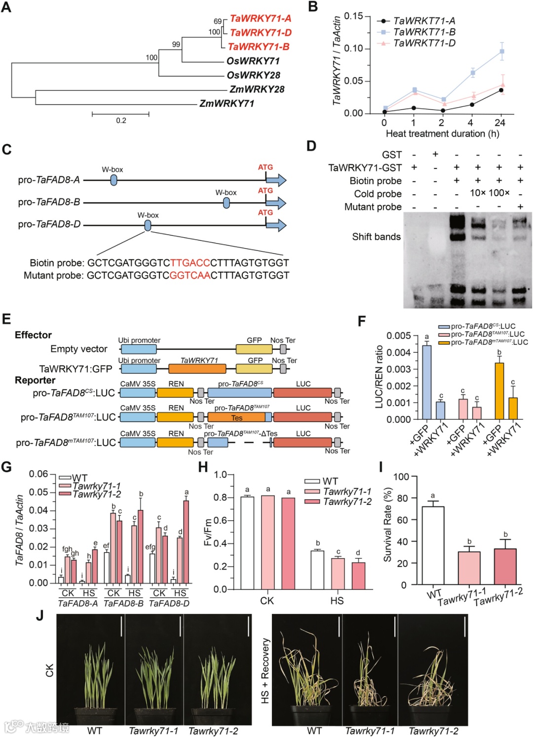
TaWRKY71与TaFAD 8启动子相互作用调控TaFAD 8基础表达及耐热性
图6TaWRKY71与TaFAD 8启动子结合并下调TaFAD 8表达。
wGRN 数据库预测 TaWRKY71 可能调控 TaFAD8-D,RNA-seq 显示高温下 TaWRKY71 表达量与 TaFAD8-D 呈负相关(Fig.6B);EMSA实验中,TaWRKY71-GST 蛋白可与 TaFAD8-D 启动子的 W-box 序列结合,形成滞后条带,证明结合特异性(Fig.6C-D)。LUC实验表明,TaWRKY71能显著抑制CS型TaFAD8-D启动子活性,但对含转座子插入的TAM107型启动子无抑制效果 (Fig.6F)。 TaWRKY71 缺失突变体指标检测,高温下突变体的 TaFAD8-D 表达量比野生型高 40%,C18:3 含量高 25%,Fv/Fm 值低 30%,存活率低 40%(Fig.6H-I),证明 TaWRKY71 通过抑制 TaFAD8-D 增强耐热性。
小麦TaFAD 8-D单倍型的鉴定与分布
图7 小麦TaFAD 8-D单倍型的鉴定与分布。
对 1280 份全球小麦种质进行 TaFAD8-D 测序,鉴定出 9 种单倍型,其中 Hap4在耐热品种 TAM107 中存在,在山羊草和斯佩尔特小麦中频率较高,但在现代栽培小麦中仅 0.53%(Fig.7A-B),推测 Hap4 是古老耐热单倍型。高温下含 Hap4 的小麦在TaFAD8-D 表达量比含 Hap1 的小麦低 50%(Fig.7C),Fv/Fm 值高 25%(Fig.7D),千粒重高 15%,证明 Hap4 是优异耐热单倍型,可通过分子标记导入现代小麦品种。
从 137 个 RIL 群体初定位到 1344 个 NIL 精细筛选,从 CRISPR 编辑到多组学验证,再到 1280 份种质单倍型分析。这篇文章用层层递进的实验,揭开了小麦耐热的分子机制。扎实的技术手段,让“抗高温”研究从命题落地为方案!研究思路经典且易复刻,想要复刻以上高分文章的,请联系集思慧远,集思慧远为您提供一站式服务!
表明为原创编译,非声张版权,侵删!
公司介绍
南京集思慧远生物科技有限公司(Genepioneer Biotechnologies)坐落于美丽的“六朝古都”—南京,是江苏省内专业从事高通量测序服务的高科技企业。公司拥有一支高水平的科技人才队伍,其中博硕士研究生占90%以上,核心骨干人员从事高通量测序领域10年以上。
公司开发了一系列多组学/分子/理化检测的研究服务,如动植物基因组denovo测序、细胞器基因组测序、重测序、简化测序,转录组、蛋白组、代谢组检测分析,m6A-seq、DAP-seq、ATAC-seq、甲基化等表观组测序,以及基因克隆、荧光定量、植物遗传转化、EMSA、双荧光素酶等分子生物学实验,生物理化性质测定等。服务产品有近百种,涵盖动植物、微生物科学研究及人类健康等领域,获得了业内良好的口碑及高度认可,公司联系方式:025-83360120.
END
责编 | 冬冬
排版 | 山谷
审核 | 集思慧远产品部

