
随着生活水平提升,人们对稻米品质的需求显著提高。而淀粉作为水稻籽粒重量80%以上的主要成分,其组成(直链淀粉与支链淀粉的比例)和精细结构是决定稻米品质多样性的关键。水稻胚乳淀粉的合成是一个高度复杂的生物学过程,需要一系列关键酶的精准协作。截至目前,水稻胚乳淀粉合成的大规模调控网络尚未建立:既不清楚有多少TF参与调控、各TF如何分工,也不明确TF间的协同/拮抗关系,导致无法系统解析淀粉合成的调控逻辑,进而制约了通过“调控TF” 实现稻米品质精准改良的效率。
2025年4月,中国水稻研究所胡培松院士团队在Plant Biotechnology Journal期刊上正式发表了题为‘A large-scale gene regulatory network for rice endosperm starch biosynthesis and its application in genetic improvement of rice quality’的文章。研究通过DNA pull-down+LC-MS筛选结合目标基因启动子的TFs,并构建水稻胚乳淀粉合成的基因调控网络,解析关键调控路径与TF功能,最终为稻米品质的遗传改良提供理论基础与实践靶点
对DNA pull-down+LC-MS、目标TFs的筛选与鉴定等有需求的老师,扫描二维码,集思为您提供全套优质服务,近期还有多种活动哦!
译名:水稻胚乳淀粉合成的大规模基因调控网络及在水稻品质遗传改良中的应用
期刊:Plant Biotechnology Journal(Q1, IF=10.5)
发表时间:2025.04
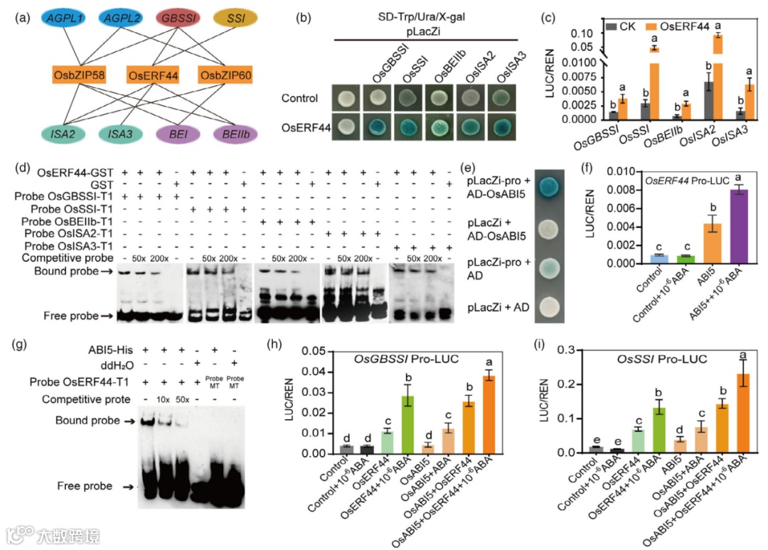
研究聚焦15个在发育胚乳中优先表达的I型淀粉合成酶编码基因(SSEGs),这些基因是淀粉合成的核心执行基因,其启动子区域是TFs的关键结合位点;
将每个SSEG 的2kb启动子分割为5-7个重叠的生物素标记探针,确保覆盖所有潜在TF结合基序;用探针与水稻发育胚乳的核蛋白提取物孵育,通过磁珠分离特异性结合的蛋白,再经LC-MS鉴定;结合数据库共筛选出277个典型TFs,涵盖MYB、bZIP、ERF等40余个家族,为后续研究锁定核心候选群体。
(a)定位目标TF:OsERF44能直接结合5个核心SSEG的启动子,且OsERF44 的功能在此之前未被报道过与水稻胚乳淀粉合成或稻米品质相关。
(b)酵母单杂交验证 OsERF44与靶标SSEGs启动子的直接结合。
(c)双荧光素酶报告基因实验:水稻原生质体中,OsERF4显著增强5个SSEGs 启动子驱动的LUC信号,证实其转录激活作用。
(d)EMSA 验证OsERF44通过“CCGAC”脱水素顺式基序,特异性结合SSEGs启动子。
为完整构建调控路径,研究进一步探索 OsERF44 自身的调控机制:
(e、g)发现OsERF44启动子含ABRE-box基序(OsABI5的特异性结合位点),Y1H 和 EMSA证实OsABI5可直接结合该基序。
(f)双荧光素酶实验验证: 在水稻原生质体中,OsABI5可激活OsERF44的表达,且加入脱落酸ABA后,这种激活效应显著增强。
(h、i)级联调控验证:当同时存在OsABI5、OsERF44和ABA时,SSEGs的LUC信号最强,证明ABA通过OsABI5激活OsERF44,进而调控SSEGs表达,形成完整的“ABA-OsABI5-OsERF44-SSEGs” 调控路径。
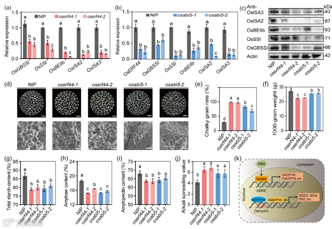
(a-c)qRT-PCR与Western blot:OsERF44和OsABI5突变体中,5个SSEGs的mRNA与蛋白表达量显著低于野生型,证明二者对 SSEGs 的调控作用。
(d-i)表型分析:突变体籽粒垩白率升高、千粒重下降,总淀粉/直链淀粉/支链淀粉含量降低,淀粉颗粒呈不规则圆形且排列松散,揭示OsERF44和OsABI5对籽粒外观与淀粉积累的影响。
(j)碱消值(ASV)测定:突变体ASV显著高于野生型,表明其淀粉糊化难度降低。
(k)提出调控模型:ABA信号激活OsABI5,OsABI5进一步激活OsERF44,最终调控SSEGs表达,影响淀粉合成与稻米品质。
(a)展示野生型、软米品种“南粳46”及5个TF(OsMADS91、OsSPL7等)敲除突变体的籽粒外观:osspl7和osb3突变体垩白度与野生型无显著差异,优于其他突变体。
(b)qRT-PCR 与 Western blot:所有突变体中OsGBSSI 的表达与蛋白量显著下降,证明TF敲除对OsGBSSI的抑制作用。
(c-g)品质分析:突变体直链淀粉含量从16.4%降至9.8%-14.7%,蒸煮后米饭硬度降低、黏聚性升高,其中osspl7和osb3突变体兼顾优质食味与良好外观,符合软米种质要求。
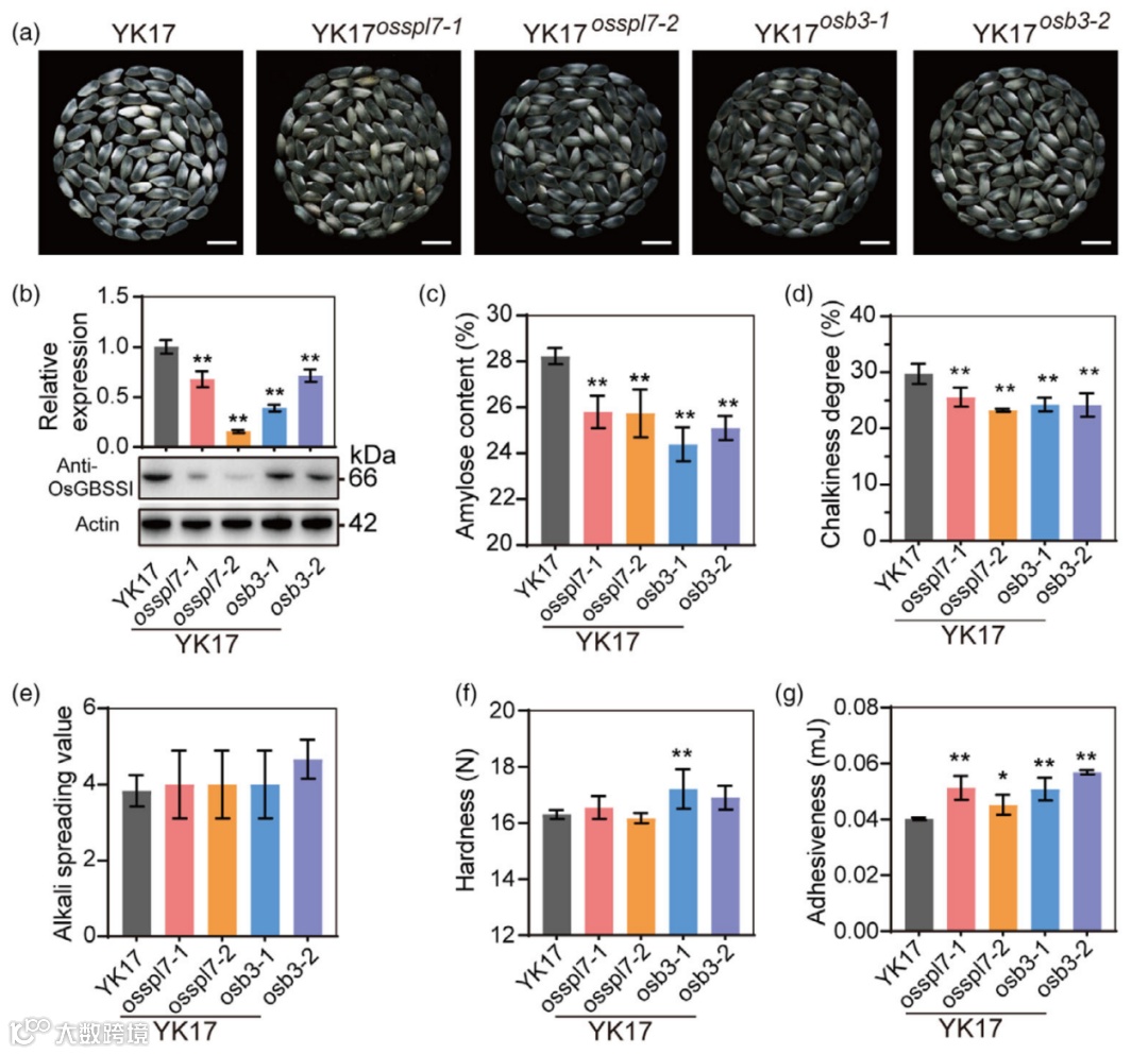
(a)展示野生型与 osspl7、osb3 突变体的籽粒外观:突变体垩白度显著低于野生型。
(b)qRT-PCR 与 Western blot:突变体中 OsGBSSI 的表达与蛋白量显著下降。
(c-g)品质分析:突变体直链淀粉含量从 28.2% 降至 24.4%-25.8%,米饭黏聚性升高,证实 OsSPL7/OsB3 敲除在高直链淀粉籼稻中仍能改善食味与外观品质。
转录因子研究需围绕“筛选鉴定-互作验证-功能解析-应用验证” 构建完整策略体系。文章利用DNA pull-down+LC-MS直接捕获与“功能基因启动子”互作的 TFs,并通过Y1H、EMSA、LUC实验验证筛选TF与靶基因的互作关系。转录因子通常通过“上游信号-自身激活-下游靶基因”形成调控路径,文章就以节点 TF OsERF44为核心,采用“启动子分析+上下游基因关联验证” 解析路径:(1)先分析TF自身的调控机制:通过预测OsERF44启动子的顺式作用元件,发现其含多个ABRE-box 基序(ABA信号通路关键TFOsABI5的结合位点);(2)验证上游调控关系:用 Y1H、EMSA 确认 OsABI5 能直接结合 OsERF44 启动子,再用双LUC实验证明OsABI5能激活OsERF44表达,且ABA能增强该激活效应;(3)确认下游调控效应:通过qRT-PCR和Western blot发现,osabi5 突变体中 OsERF44及下游SSEGs的表达量均显著下降,最终明确 “ABA-OsABI5-OsERF44-SSEGs” 调控路径,揭示了ABA信号调控淀粉合成的分子逻辑。转录因子的功能最终需通过其对生物体表型的影响来体现,需构建TF的功能获得/缺失突变体,分析其对目标性状的调控作用。最后,转录因子研究的最终目标是为农业生产或生物技术应用提供工具,我们也可以学习这篇文章,在不同遗传背景或环境下进一步验证TF的应用潜力,确保结果的普适性。
文章DOI: 10.1111/pbi.70079
★更多转录因子研究方案,欢迎扫码咨询!
表明为原创编译,非声张版权,侵删!
公司介绍
南京集思慧远生物科技有限公司(Genepioneer Biotechnologies)坐落于美丽的“六朝古都”—南京,是江苏省内专业从事高通量测序服务的高科技企业。公司拥有一支高水平的科技人才队伍,其中博硕士研究生占90%以上,核心骨干人员从事高通量测序领域10年以上。
公司开发了一系列多组学/分子/理化检测的研究服务,如动植物基因组denovo测序、细胞器基因组测序、重测序、简化测序,转录组、蛋白组、代谢组检测分析,m6A-seq、DAP-seq、ATAC-seq、甲基化等表观组测序,以及基因克隆、荧光定量、植物遗传转化、EMSA、双荧光素酶等分子生物学实验,生物理化性质测定等。服务产品有近百种,涵盖动植物、微生物科学研究及人类健康等领域,获得了业内良好的口碑及高度认可,公司联系方式:025-83360120.
END
责编 | 土豆
排版 | 山谷
审核 | 集思慧远产品部

