同源重组缺陷(HRD)在临床诊疗中具有多重意义,例如,对存在HRD的卵巢癌、乳腺癌等恶性肿瘤,HRD评分可预测患者对PARP抑制剂的敏感性。此外,HRD状态与肿瘤预后密切相关,高HRD水平常提示特定的疾病进展风险。而且,HRD检测还能辅助肿瘤分型,如区分HPV相关与非相关肿瘤的分子特征差异,为疾病机制研究及治疗方案优化奠定基础。
然而,由于HRD状态会随时间发生变化,获取该状态仍是一项艰巨的任务。因此,使用快速、精准、高性价比的检测和分析方法十分重要。
HRD评分是对染色体重排事件的计数,HRD评分通过对三种不同染色体重排事件的加权求和计算得出,这三种重排事件分别是:端粒等位基因失衡(TAI)、大片段迁移(LST)以及长片段杂合性缺失(LOH)。相关计算基于样本中已预先确定的拷贝数变异(CNV)区域,同时也参考样本中的变异频率。
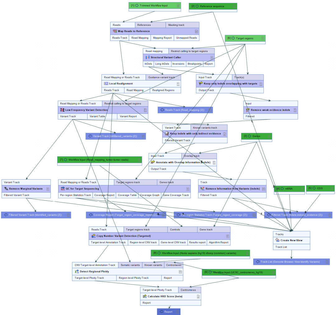
图注:CLC中的HRD评分计算工作流,已经预先设置好,用户微调参数(或不调)即可使用
案例一
基因改变预测鳞状细胞癌的生存期缩短
阴茎鳞状细胞癌(pSCC)是一种少见的恶性肿瘤,死亡率居高不下、患者存在性心理困扰,且预后差异极大。本研究采用包含355个肿瘤相关基因的检测panel,对146例肿瘤样本进行了全面的NGS DNA谱分析,并将其与免疫组化标志物及临床预后数据进行关联分析。
本研究共检测到160种具有潜在治疗意义的基因改变,21.2%的样本存在同源重组修复(HRR)通路相关的基因改变。在NGS数据分析环节,研究人员采用CLC软件实现了全流程分析,并在补充材料中分享了完整的工作流及参数细节。CLC适合医药企业及检测类企业直接使用,点击了解CLC如何满足GxP标准。
HRD的计算基于CNV分析和区域倍性分析,采用dbSNP公共数据库,按照CLC中的NGS工作流进行。总HRD评分≥65的样本判定为同源重组缺陷阳性(即HRD-high)。采用CLC分析了靶向测序数据,用于检测残留的HPV序列。高危型HPV毒株特异性reads>2的样本判定为HPV阳性(HPV+)。
图注:所有分析样本中检测到的复发基因改变(包含每个样本的HPV、TMB、HRD、CNV状态以及可能致病性或致病性突变数量)
案例二
高级别晚期癌症患者的同源重组缺陷检测验证
约50%的高级别浆液性卵巢癌会表现出HRD特征,即便不存在种系或体细胞BRCA1/2功能缺失突变的情况下亦是如此。因此,使用经验证的HRD诊断检测方法,有助于优化治疗方案,提升治疗效果。
研究人员对两种HRD检测方法进行了技术验证。在数据分析环节,使用CLC的工作流分析了基因组瘢痕检测(即GIS)和变异位点识别。若GIS≥65则判定为同源重组缺陷或“阳性”,反之则判定为同源重组正常(HRP)或“阴性”。
图注:两种HRD检测方法获得的GIS得分之间的相关性
总的来说,CLC凭借标准化工作流、一站式HRD评分计算能力,助力临床与科研精准挖掘数据中的价值,是HRD相关研究的可靠工具。此外,除了计算HRD评分,CLC中还有其他的评分工具,如下图:
图注:CLC中的肿瘤评分工具
欢迎联系我们
进行CLC试算
往期推荐
长读长测序破解癌症复杂突变难题,CLC助力数据分析与实验室合规化建设
参考文献:
1. Hojný, Jan, et al. "Altered TP53, CDKN2A, ATM, EPHA7, POT1, CHEK1, GRIN2A, and EGFR Predict Shorter Survival in Penile Squamous Cell Carcinoma." Modern Pathology 38.4 (2025): 100689.
2. Nogueira Rodrigues, Angelica, et al. "Homologous recombination deficiency test validation in patients with high-grade advanced ovarian cancer." Frontiers in Molecular Biosciences 12 (2025): 1524594.

