重庆工商大学:Sora的材料,分析技术对传播的利与弊。
广州大学:一则材料与sora相关,结合材料分析人工智能技术对个人和社会的影响,自选角度(40分)
西华师范大学:谈谈对Sora的看法
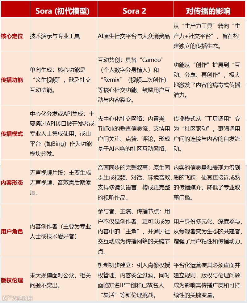
Sora 2是由OpenAI于2025年9月30日发布的新一代Diffusion Transformer视频与音频生成模型【定义】,它不仅在前代基础上实现了物理真实感、可控性和音画同步能力的飞跃,更通过配套推出的Sora App,将AI工具转变为以“Cameo”(数字分身)和“Remix”(再创作)为核心的社交平台,标志着视频生成领域进入了“GPT-3.5时刻”。【革新性】该模型能精准模拟复杂物理互动,并原生同步生成环境音效、多语言对话甚至精确口型,同时支持跨越多个镜头的连贯叙事,大幅降低了专业视频制作门槛。【功能】
技术上
1. 物理真实性与世界模拟能力显著增强
2. 首次实现音画同步生成
3. 内容一致性与复杂叙事能力
社交上
1. “客串”(Cameo)功能:重塑数字身份与互动
2. 纯AI内容生态与“AI版抖音”界面
安全上
1. 多层次安全防护体系
2. 版权与肖像权保护机制
一、技术层面:从“视觉拟真”到“物理可信”的范式迁移
1. 物理模拟能力跃升:从“画面生成”到“世界模拟器”
Sora2展现出对物理世界更强的模拟能力,能够支持刚体碰撞、流体力学、光影变化等物理规律的准确表现。例如,其生成的视频中,物体运动符合现实物理规律,打碎的玻璃飞溅轨迹自然,车辆转弯时轮胎与地面的摩擦感逼真。与早期模型常出现的物体瞬移、运动轨迹不合理相比,Sora2甚至能模拟“篮球投篮不中后球的正常反弹”,标志着AI视频生成从“能看”到“可信”的关键跨越。
2. 叙事能力突破:从“单一片段”到“连贯叙事”
Sora2具备了强大的多镜头序列处理能力,通过分镜工具“Storyboard”(故事版),用户可以逐帧设计视频结构,创造多镜头切换、剧情连贯推进的长故事,并能在场景变化、镜头运动中保持人物服饰、道具位置等细节的一致性。这使其能够完成从“趣味片段”到“完整视觉故事”的支撑。
3. 多模态融合:从“音画分离”到“同步生成”
Sora2实现了多模态融合能力的升级,能够同步生成音频和画面,如根据对话内容自动形成人物口型,根据角色行动自动生成相应的环境、动作等音效。这结束了AI视频需要后期手动配音的时代,提供了更沉浸的体验。
二、生产流程层面:从“高门槛专业制作”到“低门槛全民创作”
1. 生产门槛断崖式降低:从“团队协作”到“个人创意”
Sora2将传统视频制作中需要团队协作数周的工作压缩至个人通过指令即可快速完成。制作一个高质量视频,不再需要昂贵的拍摄设备和后期软件,Sora 2让一个人凭借创意就能生成过去需要数万美元预算和数百人团队才能完成的视频内容。
2. 创作流程简化:从“复杂工艺”到“自然语言交互”
传统视频生产需经历“脚本创作→实体拍摄→后期合成”的线性链条,各环节依赖专业团队与设备;而Sora2将流程简化为“文本指令输入→智能生成→人工微调”的闭环。用户只需要输入简单文字即可生成视频,摒弃了复杂的运镜、帧率等专业参数。
3. 内容生产力解放:从“资源密集型”到“创意驱动型”
Sora2的应用预计将导致全球短视频制作成本下降67%,影视特效领域的动画制作成本降幅更可达99.5%。这使得视频行业的竞争基础从资金、硬件、专业人力等传统资源,转向内容创意、思想表达、情感共鸣等维度。
三、社交生态层面:从“观看消费”到“共创玩乐”
1. 社交互动创新:从“单向传播”到“共创式参与”
Sora App通过“Remix”功能支持用户基于现有内容二次创作,形成“浏览—激发创作—激发再创作”的社交互动循环。独创的“Cameo”功能支持用户创建自己的虚拟形象并将其嵌入任意虚拟场景,实现真实人物与AI世界的融合,激发用户自我展示、创作分享的欲望。
2. 产品定位转变:从“专业工具”到“大众娱乐”
Sora App在产品设计上追求低门槛、易操作的使用体验,与Runway、Luma等侧重于服务于专业创作者的产品形成了差异化思路。其产品界面与TikTok高度相似,采用竖屏信息流和滑动式浏览设计,旨在打造一款全民化的“创作+娱乐”应用。
3. 内容生态闭环:从“静态分发”到“动态衍生”
Sora App构建了“生成-互动-变现”的闭环生态。用户在信息流中获取灵感,通过简单操作进行创作或再创作,其作品又成为生态的一部分。这种设计使AI创作与社交互动深度融合,视频作品成为一种向朋友开放的“社交礼物”。
四、产业格局层面:从“传统范式”到“AI原生模式”
1. 短视频与社交平台:面临“范式竞争”压力
Sora App被视为“AI版抖音”,其产品形态直指TikTok/抖音,试图构建一个以AI原生内容为核心的新兴社交平台。OpenAI通过App的形式直接与TikTok和YouTube Shorts竞争,一旦其生成能力在用户中普及,可能带来平台迁移效应。
2. 广告营销行业:引发“去中介化”革命
Sora2可能开启广告代言的“拼多多”模式。通过Cameo功能,小企业主可以极低的成本使用普通人的“数字分身”进行代言,颠覆了动辄数百万的传统明星代言模式。品牌方也可以将产品作为可Remix的资产,激励用户创作原生广告。
3. 影视短剧制作:步入“降本增效”新阶段
Sora2进一步克服了此前AI短剧创作的连续性不足、角色表演机械等技术问题,将促使AI更深度地融入短剧制作。例如,“国内首部付费AI短剧”《兴安岭诡事》以较低成本完成了制作并获得了可观的播放量,展现了AI在短剧领域的应用潜力。在专业影视预制环节,Sora2也能大幅提升视觉预演、特效生成的效率。
五、现实挑战:从“技术狂奔”到“规范追赶”
1. 版权与肖像权:遭遇“先放开后收紧”的治理困境
Sora2初期采用的“默认允许生成版权内容”(Opt-out)策略,引发了美国电影协会等机构的强烈反对,后者要求OpenAI必须立即采取果断行动来解决版权问题。尽管OpenAI后续将政策调整为需由版权方“选择加入”(Opt-in),但如何平衡创作自由与版权保护仍是挑战。
2. 信息真实性:面临“眼见为实”信条崩塌的信任危机
3. 伦理与情感:引发“数字分身”与“复活逝者”的伦理争议
一、对新闻生产流程的影响
1. 新闻采编效率的跃升:从“小时级”到“分钟级”响应
Sora2能够根据简单的文本指令快速生成高质量视频内容,将突发新闻事件的视频制作周期从传统的数小时大幅压缩至几分钟甚至更短,极大地提升了新闻的时效性。例如,在报道自然灾害或社会突发事件时,记者即使不在现场,也能通过输入关键信息,快速生成一段模拟现场情况的视频,让观众即刻了解事件概况,满足了新闻的即时性需求。
2. 可视化叙事能力的突破:从“概念阐释”到“场景再现”
Sora2在模拟物理世界和生成复杂场景方面的能力,使新闻机构能够对缺乏现场影像或抽象复杂的新闻议题进行高质量的可视化呈现。例如,在报道科学发现或历史事件时,可以利用Sora2生成相应的原理演示动画或历史场景复原视频,将抽象概念或过往事件转化为直观生动的影像,帮助观众深度理解。其多镜头叙事与角色一致性能力,使得生成的视频在情节连贯性和视觉稳定性上大幅提升,更符合深度报道和专题新闻的叙事要求。
3. 音视频同步的沉浸体验:从“画面生成”到“环境营造”
Sora2实现了原生的音视频同步输出,能够根据文本指令一次性生成包含环境音效、动作声效甚至多语言对话的完整视频片段。这一突破结束了AI视频需要后期手动配音的时代,使生成的新闻视频更具沉浸感和真实感。例如,在报道一场音乐会或体育赛事时,Sora2可以同步生成现场的环境声音和氛围,显著增强报道的现场感染力。
二、新闻真实性的挑战
1. “眼见为实”信条的瓦解:深度伪造与信息失真风险
Sora2生成的超逼真视频内容,使得区分真实影像与AI生成内容变得极其困难,动摇了新闻专业主义所依赖的“视觉证据”的权威性。当任何事件的视频都可能被低成本、高效率地定制或伪造时,“眼见为实”的古老信条受到根本性质疑,这为虚假新闻和错误信息的传播提供了温床,对舆论安全和社会信任体系构成潜在威胁。
2. 新闻把关体系的压力:审核技术与伦理规范滞后
传统新闻把关所依赖的事实核查和内容审核机制,在应对Sora2生成的海量、高质AI视频时面临巨大挑战。一方面,人工审核难以识别高度逼真的AI生成内容;另一方面,基于算法的AI内容检测技术仍不成熟,存在误判可能。这种审核技术的滞后性,使得虚假或误导性信息在核实前就已大规模传播的风险增加,新闻媒体作为信息“最后事实标杆”的公信力面临严峻考验。
三、对新闻业态的重构
1. 专业门槛的降低:从“机构生产”到“全民共创”
Sora2大幅降低了视频新闻制作的技术和成本门槛,模糊了专业新闻工作者与普通公众在内容生产方面的界限。传统新闻业需经专业训练的视频采编技能,部分可能被简单的文本指令所替代。这种变化促使新闻从业者重新定位自身核心价值,从技术操作者转向深度调查、真相核实、价值判断和创意策划的引领者。
2. 人机协作的新范式:角色转型与技能重塑
Sora2正在催生新闻编辑室的人机协作新范式。实践中,部分媒体开始利用Sora2完成新闻视频的初稿生成、背景可视化等基础性工作,记者则更专注于深度访谈、背景分析、逻辑构建和内容核验。这种分工模式对新闻工作者的AI素养提出了新要求,需要掌握提示词工程、AI内容鉴别等新技能,以适应技术环境的变化,例如“AI编辑”、“提示词工程师”等新角色可能应运而生。
Sora2的规范发展路径
一、制度构建:完善政策法规与伦理框架
1.版权治理模式创新:从“选择退出”到“选择加入”的范式转换
Sora2初期采用的“选择退出”政策,即默认允许使用受版权内容直至权利人反对,引发了迪士尼等大型IP持有者的强烈反对。此后,其政策调整为更为严格的“选择加入”模式,凸显了平衡技术创新与版权保护的核心挑战。政策制定需建立分层次、分场景的管理制度,对商业用途严格执行先授权后使用,对教育科研等非商业用途可探索版权例外,并参考如美国《数字千年版权法案》的“通知-删除”机制,构建快速响应体系。
2.伦理审查机制强化:构建高风险内容的动态评估与拦截网络
针对Sora2生成已故名人视频等引发的伦理争议,需建立严格的审查框架。这包括参考国内外立法,明确数字分身的使用边界;并要求平台设立伦理委员会,对可能涉及歧视、诽谤或损害尊严的内容进行前置审查与动态跟踪,确保技术应用不逾越伦理底线。
3.法律监管体系协同:推进跨部门、跨地域的治理合力
面对深度伪造等技术带来的跨境风险,需加快出台专门的AIGC管理法规,明确内容标识、平台责任与违规处罚。监管体系应强调协同,推动网信、版权、广电等部门形成治理合力,并加强国际司法协作,共同应对跨境AI侵权问题,构建全流程监管闭环。
二、平台治理:强化技术赋能与责任担当
1内容溯源与标识革新:打造不可篡改的信任基石
平台方需强化技术保障,如部署不可篡改的数字水印和内容溯源信息系统,确保AI生成内容可识别、可追溯。这要求在产品设计层面嵌入显著标识,如“AI生成”水印,并遵循行业标准,如《人工智能生成合成内容标识办法》,尤其在新闻、纪录片等注重真实性的领域实施更严格的标准。
2权限管理与滥用防控:建立精细化的用户授权体系
针对“Cameo”等功能的潜在滥用风险,平台应构建更细致的权限管理机制,允许用户设置差异化的授权级别(如仅限好友使用或完全禁止使用)。同时,需建立高效的侵权举报与响应渠道,对违规行为进行快速处置,履行平台主体责任。
3技术防护与检测升级:研发应对深度伪造的主动防御系统
平台应持续投入检测技术研发,例如开发深度伪造检测工具,识别生成内容中的物理规律异常。建立行业共享数据库,收集违规案例作为负样本训练模型,提升检测精度,形成主动防御能力。
三、行业自律与标准制定:推动产业健康发展
1标准体系引领:制定质量、安全与伦理的行业标杆
行业组织应牵头制定AIGC的质量与安全标准,例如对语义偏差率、文化适配度等关键指标提出明确分级要求。结合Sora2的技术特点,制定行业应用指南,明确使用边界、版权归属与收益分配规则,通过标准化引导有序竞争。
2版权合作创新:探索基于区块链的智能交易与分配模式
可探索基于区块链的版权交易平台,实现创作、使用与收益分配的透明化管理。参考部分平台与版权方探索的收入分享机制,开发智能版税分配系统,利用智能合约自动执行收益分配,保障创作者权益。
3复合人才培养:加速知识结构转型以应对人机协同未来
行业需加快人才结构转型,传统岗位将向“人机协同创作者”演变,提示词工程师、AI内容策划等新角色将日益重要。行业组织应联合高校,开设融合课程与专项培训,培养兼具技术理解与内容创作能力的复合型人才。
四、社会参与:构建公众监督与素养提升的长效机制
1媒介素养教育深化:培育公众对AIGC的批判性认知能力
教育部门与媒体机构应合作,将AIGC鉴别能力培养纳入公民教育体系。通过科普内容、工作坊等形式,帮助公众掌握识别生成内容痕迹的技巧(如物理规律异常),提升批判性接收意识,筑牢社会信任的堤坝。
2负责任使用推广:内化技术伦理于产品设计与学校教育
技术提供方应在产品中嵌入清晰的使用指南和风险提示,引导用户尊重版权与肖像权。学校教育应加强科技伦理课程,通过案例分析(如已故名人恶搞案例),培养学生的技术责任感,自觉抵制滥用。
3社会共治机制完善:拓展多元、便捷的监督与反馈渠道
鼓励公众参与治理,完善便捷的举报与反馈机制。同时,可建立多方参与的社会评价体系,定期发布伦理报告,曝光典型案例,通过社会监督形成舆论压力,促进行业规范。
*更多【AIGC】热点专题内容 请戳👇
考法分析 | 易考名词 | 答题框架 | 案例合集
「五套卷模考班」





