埃隆·马斯克 (Elon Musk) 收购 Twitter 近一年后,Meta 发布了 Threads。这两个社交媒体平台都有相似的能力,作为数字营销人员,我们需要问自己,这些平台将如何为我们的业务增加价值,我们应该使用哪个平台?
在回答这些问题之前,我们先来了解一下有关 X (Twitter) 和 Threads 的更多信息。
战士们进入擂台
在一个角落,我们有X(以前称为Twitter的平台)

在更名后的 X 之前,Twitter 开创了社交空间,为用户提供了一个分享想法、想法、新闻、观点,甚至以小块形式分享一两个模因的平台。字符限制鼓励用户和营销人员在有限的空间内制作引人注目的内容。在新的领导下,X 不断发展。所有者埃隆·马斯克(Elon Musk)推出了Blue,这是一种付费订阅服务,允许用户获得令人垂涎的蓝色验证复选标记并访问其他应用程序功能,以吸引用户以新的方式使用该平台。品牌重塑只是埃隆创建“一切应用程序”愿景的一部分。
另一个角落是 Meta 的 Threads -山寨之王,马斯克的死敌。
Meta 因采用创新理念并将其融入其商业模式而臭名昭著。 在 Snapchat 取得成功后,他们成功地将 Stories 整合到 Instagram 中。结果导致 Instagram Stories 的每日用户数量超过 Snapchat 4000 万,并使利用 Stories 的广告商能够覆盖 Snapchat 两倍的用户。TikTok 成功后,他们合并了 Reels,但并没有提供相同的结果,所以很自然地,他们想,我们下一步可以瞄准什么应用程序?
Threads于 7 月初推出,由母公司 Meta 旗下的 Instagram 团队打造,是一个基于文本共享和对话的新社交平台。Threads 是一款来自 Instagram 的应用程序,可让您发布话题、回复他人以及关注您感兴趣的个人资料。
话题和回复中可以包含短文本、链接、照片、视频或它们的任意组合。人们还可以关注您,在他们的提要和您的个人资料中查看您的话题和回复。Threads 使用相同的社交账号和关注者连接到用户的 Instagram 帐户。Threads 仍然是一个相对较新的平台,乍一看,Threads 的外观和行为与 X(正式名称为 Twitter)非常相似。让我们看看这两个平台之间的异同。
X 和 Threads 的相似之处
黑色背景和白色标志。(是的,我们变得这么小)
允许用户共享文本、照片和视频
按时间顺序排列
允许用户对帖子发表评论和点赞
具有搜索功能,以便用户可以找到特定的帖子或用户
鼓励品牌与受众进行对话,建立社区和关系。
现在,让我们看看差异!
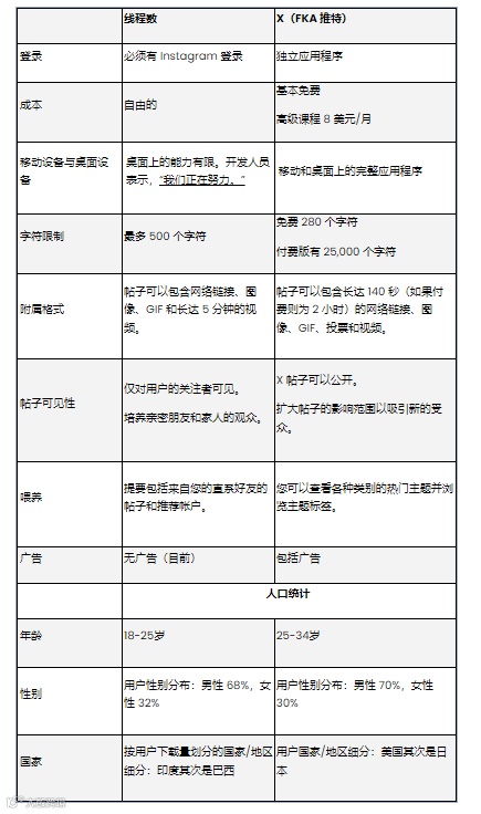
X 和线程之间的差异

如何有效利用各个平台
虽然这场斗争没有明显的赢家,但作为营销人员,我们知道我们需要适当地分散我们的赌注(又称资源和广告资金),以有效地接触我们的受众。以下是在营销策略中利用每个平台的最佳方法。
元线程
话题提供了一种更个性化的体验,可以与您的 Instagram 关注者分享和联系。主题应该用于分享您的品牌更个性化和/或有趣的一面。这将使您与观众建立融洽的关系和信任。请记住,这是您当前的关注者,因此我们正在谈论有机社交。
X(以前的推特)
继续使用 X 来推广您的产品,通过回答问题和疑虑来与您的受众互动。利用 X 的广告来增加您网站的流量,并扩大您的品牌影响力。利用 X 的分析工具更好地了解您的受众并提高您的品牌知名度。及时、使用各种多媒体并参与热门对话和主题标签,以全面接触您的受众。
社交营销人员的观点和预测
好吧,现在让我们面对现实吧 - 作为一名拥有 8 年经验的社交营销人员,我知道这些平台并不完美,而且每个平台都有自己的挑战。以下是您需要考虑的一些细节。
计划在主题上投放广告
目前,Threads 是一款无广告应用程序,但了解 Meta 并听取其开发人员的意见后,我们在 Threads 平台上看到广告似乎只是时间问题。 我们可以假设广告将通过 Meta Ads Manager 在该平台上进行,类似于 Instagram。提供比 X 更先进的定位能力,并允许算法在可能的三个平台上展示一则广告。(Facebook、Instagram 和 Threads。)这将使营销人员能够增加广告费用并扩大覆盖范围。 但更重要的是, Meta 表示,在该应用程序达到“临界质量”之前,不会提供广告,这意味着该应用程序将没有广告,直到人气飙升。目前,这还没有发生!
Adweek报道称,自推出以来,该平台的用户数量下降了近 80% (OOF)。自推出以来,美国人花在 Threads 上的时间从 7 月 6 日的每天近 21 分钟下降到仅三分钟多一点自 8 月 7 日 起每天(甚至更大的 OOF。)线程需要适应并快速完成。据《Adweek》报道,各品牌已经取消了 Threads 内容策略讨论,并且由于用户活跃度低且缺乏广告选项而对该平台不感兴趣。我完全同意。除非 Threads 加强它;事情可能还没开始就结束了。
但是等等,在宣布 X 成为获胜者之前,让我们更深入地了解一下该平台。
X 将继续失去用户基础和广告收入
在最近的收购之后,新闻媒体于 2022 年 12 月上旬报道称,X 预计将在未来 2 年内失去 3270 万用户。如果潮流发生变化并且 Thread 找到了火花,我们可能会看到这种加速,据《卫报》报道,在 Threads 推出后,X 的流量正在下降。 现在让我们直接从源头(Elon 的 X 帐户)提取信息。7 月中旬,Elon 报告称,由于近 50% 的广告商离开了该平台,该公司仍陷入困境。
广告商为何离开平台?简单的。当埃隆收购该公司时,他声称他将带回被禁止使用该平台的用户。《纽约时报》报道称,X 的广告销售人员预测,广告商对仇恨言论、色情内容以及宣传大麻和在线赌博的广告的增加感到担忧。再加上 Elon 声称他们正在取消阻止用户的能力的最新消息,用户和广告商都表现出了担忧。
公司不希望广告出现在与其品牌不相符的内容之间,也不希望看到用户使用仇恨言论或色情内容回复广告,而无法阻止攻击性帐户。然而,埃隆保证他们看到用户参与度创历史新高,并且他们确信他们会看到广告商重返该平台。

那么谁赢了呢?
作为一名社交媒体营销人员,我无法宣布谁是赢家,每个平台都是不同的,而且都有各自的缺点。 查看您的目标受众人口统计数据。如果您的受众使用其中一个或两个应用程序,那么您的营销策略应该进行调整。以独特的方式与观众建立联系是关键!数字营销领域不断发展,这些应用程序为品牌提供了令人兴奋的机会来增强其在线形象并探索创新的营销技术。 您打算如何使用这些平台?在我们的社交媒体上让我们知道!
原文链接:https://www.seerinteractive.com/insights/x-fka-twitter-vs-threads

