为完善新领域新业态审查标准,积极回应创新主体对专利授权确权工作的合理诉求,持续提高专利审查质量和审查效率。
近日,国家知识产权局正式发布《国家知识产权局关于修改〈专利审查指南〉的决定》,自2026年1月1日起施行。
来源:国家知识产权局
修改的主要过程
2025年4月30日至6月15日,《专利审查指南(修改草案征求意见稿)》面向社会公开征求意见。其间,广泛开展调研论证,针对社会热点关注问题,进一步通过书面征求意见、座谈会、调研等方式听取意见建议。
在对各方意见进行充分研究和吸收采纳,进一步完善修改内容后,形成《专利审查指南(修改草案送审稿)》,经国家知识产权局局务会审议通过,于2025年11月10日国家知识产权局令第八十四号公布,自2026年1月1日起施行。
修改的主要内容
本次修改坚持需求导向,聚焦完善新领域新业态专利审查标准,针对审查实践中亟待解决且意见较为成熟一致的内容予以完善。
1、健全新领域新业态的保护制度,进一步激励产业创新
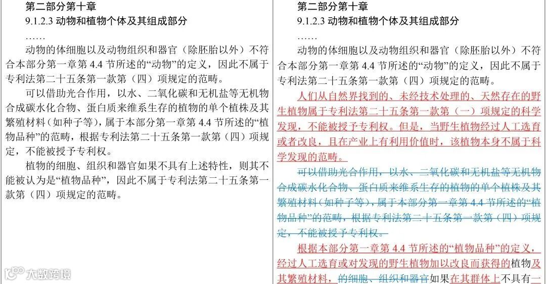
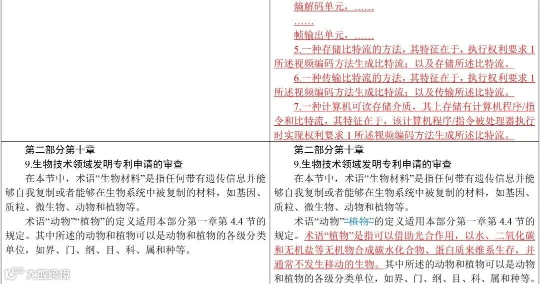
明确植物品种定义,扩大专利可授权客体范围,与植物新品种制度形成合理有效衔接,加强种业知识产权保护。
增加对人工智能伦理的考虑和判断,给出创造性审查示例,明确申请文件撰写要求,适应人工智能技术发展需求。
增加比特流专利申请审查专门规定,明确可授予专利权的情形,顺应流媒体产业快速发展的新形势。
2、针对审查实践中亟待解决的问题,优化审查标准和规则
完善同日申请处理方式,仅允许通过放弃实用新型专利权的方式获得发明专利授权,回归立法本意。
根据创造性条款的法律内涵和本质要求,明确权利要求中对技术问题的解决没有作出贡献的特征,通常不会给技术方案带来创造性,以提高审查效率,提升专利申请质量。
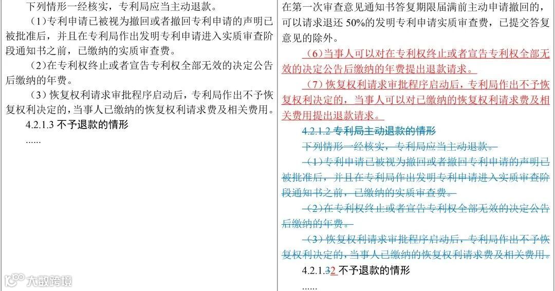
明确无效宣告请求的提出并非请求人真实意思表示时将不予受理,规制恶意无效行为。
3、固化审查实践中的成熟做法,更好服务创新主体
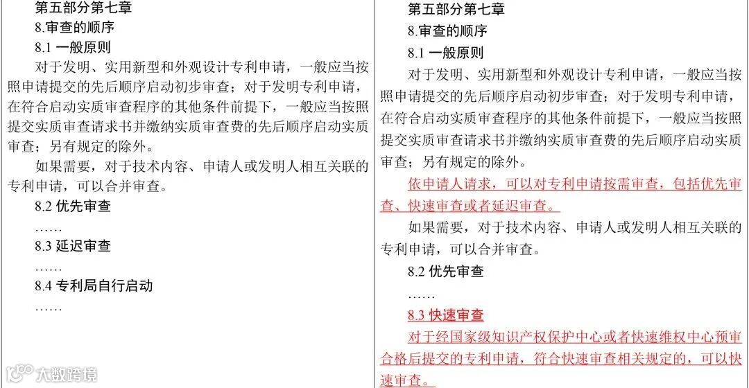
明确按需审查理念和快速审查相关规定,满足创新主体实际需求。
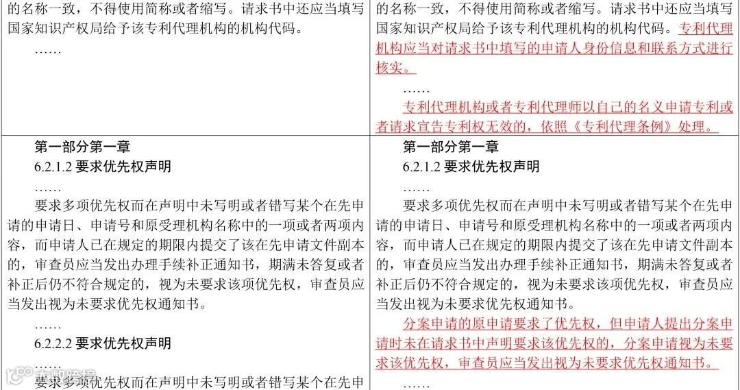
明确分案申请未声明优先权时相关审查规则,保障分案申请人要求优先权的权利。
明确优先权转让证明文件提交要求,便于申请人理解审查标准。
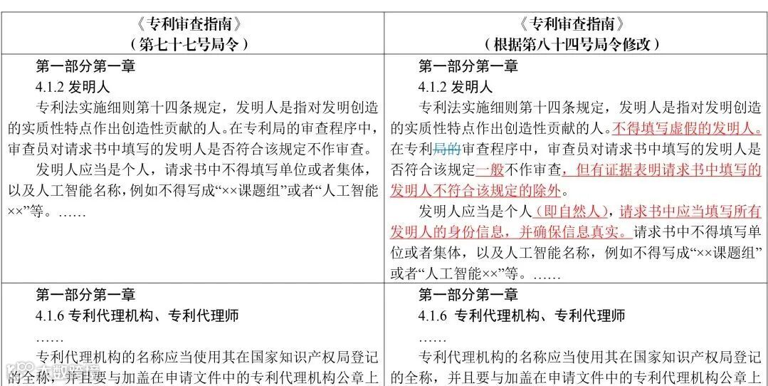
《专利审查指南》修改对照表——详细版
术业有专攻,专业事给专业人做,卓熙自17年成立以来,专业从事商标注册、专利版权申请、税务合规、欧洲政策合规、海外公司注册开户等服务,已为上万家跨境企业的知识产权保驾护航。
有相关问题或需求的朋友们,欢迎私信留言或者扫码联系卓熙~~
END
扫码请备注咨询产品或问题
跨境资讯、福利活动抢先知
往期回顾
|
01 |
|
02 |
|
03 |
|
04 |
✦ +
媒体账号矩阵
/ 卓熙知产官网 /
www.zoxipo.com
✦ +
金牌合作伙伴
Gold
Partner
关注我们,获取更多跨境知识产权干货!
有相关问题或需求的朋友,欢迎留言或扫码滴滴卓熙~~


