一、FICC业务的战略意义与时代背景
FICC,即固定收益、外汇及大宗商品(Fixed Income, Currencies, and Commodities),是现代投资银行资本中介业务的核心领域。其业务范围远超传统债券概念,涵盖了利率产品、信用产品、外汇现货与衍生品、大宗商品及其衍生品等广阔领域。其本质是通过整合跨市场资产、串联买卖方角色,提供 “融资 - 交易 - 做市 - 营销 - 中介” 一体化的全产业链金融服务。与权益类业务不同,FICC 业务具有显著的资本中介属性(依赖自有资本承担风险)、机构服务属性(客户以金融机构、实体企业为主)和周期关联属性(与利率周期、国际贸易周期、商品周期深度绑定),是券商从 “通道型” 向 “综合服务型” 转型的关键抓手。
在全球经济步入低增长、高波动的新常态,以及地缘政治冲突加剧的宏观背景下,利率、汇率与商品价格的联动性增强,市场风险错综复杂。与此同时,国内利率市场化改革深化、人民币国际化进程推进、“资产荒”现象凸显,使得企业、金融机构对精细化风险管理、多元化资产配置的需求呈现爆发式增长。
对于中国证券公司而言,大力发展FICC业务,不仅是突破传统通道业务瓶颈、向现代化综合金融服务商转型的必然选择,更是提升自身在金融市场定价能力、服务实体经济融资需求、乃至参与全球金融资源配置的关键抓手。然而,国际投行经验显示,成熟市场中 FICC 业务贡献营收占比可达 40%-50%(如高盛 2021 年全球市场部门营业利润中 FICC 业务占比超 60%),国内券商该业务仍处于发展初期,面临着市场割裂、牌照受限、系统孤岛、数据分散、风控滞后等一系列挑战。在此背景下,数字化转型已成为券商攻克FICC业务难关、构建核心竞争力的不二法门。
高盛机构客户业务收入情况
二、海内外对比与中国特色转型路径
1.海外经验:海外 FICC 业务发展经验(以美国为例)
(1)发展三阶段
起步期(1980s):佣金自由化倒逼投行从 “中介” 向 “资本中介” 转型,FICC 业务形成利率、外汇、商品基础品类;
扩张期(1990s-2007 年):量化技术推动标准化做市模式,高盛、大摩通过加杠杆做大业务规模,FICC 营收占比达 50%;
调整期(2008 年后):监管趋严(巴塞尔协议 III)导致杠杆下降,产品向标准化、场内化转型,利率与外汇产品占比提升至 90%。
(2)高盛的FICC模式
高盛FICC业务以机构客户为核心,通过全球市场部整合FICC与权益业务,做市收入占比超60%。其优势在于:
资本中介属性:通过保证金交易、衍生品对冲管理风险。
机构服务能力:覆盖资管、银行等多元客户,提供定制化衍生品。
技术投入:持续优化定价模型与交易系统,维持场外衍生品领先地位。
资料来源:高盛财报。
(3)核心特征
客户聚焦机构:80% 以上客户为资管机构、主权基金,产品定制化程度高;
做市为核心盈利点:高盛 FICC 做市收入占比超 70%,通过 “价差 + 规模” 盈利;
技术驱动:高盛 Securities DB 系统整合全资产交易,支持实时风控与量化策略。
2.国内券商的差距与优势
(1)差距
业务结构:海外 FICC 涵盖利率、外汇、商品全品类,国内以债券为主(占比超 80%);
盈利模式:海外依赖做市与客户服务收入,国内仍以自营投资为主(占比 60%);
技术能力:海外投行拥有自研核心系统,国内多数依赖外部供应商。
(2)优势
政策支持:《期货和衍生品法》落地、人民币国际化推进,为 FICC 业务提供空间;
市场潜力:国内债券市场规模全球第二,商品期货成交量全球领先,客户需求旺盛;
后发优势:可直接借鉴海外经验,跳过 “高杠杆” 阶段,走 “数字化 + 低风险” 路径。
(3)中国券商的适应性改造
国内券商需结合资源禀赋调整策略:
客户定位:头部券商(如中信、中金)依托国际业务服务企业客户;中小券商转向财富管理,通过高净值客户切入。
业务突破口:把握场外衍生品窗口期,发展跨境收益互换、结构化产品。
中后台强化:提升量化模型、风险控制能力,构建“交易-风控-运营”一体化体系。
三、中国FICC业务发展现状与核心挑战
1. 业务内涵与市场格局
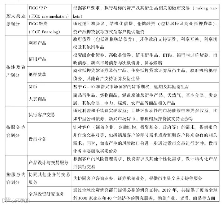
FICC业务的核心在于以客户需求为导向,整合跨市场、跨币种、跨资产类别的资源,提供融资、交易、做市、产品创设、风险管理和投资研究为一体的全产业链服务。其核心业务模式可归结为六大类:投资交易、客户管理、产品创设、投资研究、做市业务和资本中介。
投资交易:代理客户执行固定收益、外汇、商品及衍生品交易,获取佣金收入,例如券商为保险机构代理利率债买卖、为外贸企业执行外汇对冲交易;
客户管理:面向机构 / 企业 / 政府客户提供融资策略设计、债券承销、财务顾问服务,典型场景包括城投债承销、跨国企业汇率风险管理咨询;
产品创设:定制化结构化产品,如挂钩 LPR 的利率互换产品、结合大宗商品价格的收益凭证,满足客户个性化风险偏好;
投资研究:输出市场分析、策略报告等增值服务,例如提供信用债违约预警、大宗商品供需预测,支撑客户决策;
做市业务:以交易对手方身份参与市场,提供流动性并赚取价差,覆盖债券、外汇、期货等品种,是头部券商的核心盈利点之一;
资本中介:通过收益互换、质押式回购等工具满足客户融资需求,例如为私募机构提供债券质押融资、为企业提供跨境资金融通。
从市场格局看,国内已形成银行间市场、交易所市场和柜台市场并存的多层次体系。其中:
固定收益市场:中国债券市场已是全球第二大市场,但利率衍生品市场仍处于培育期,企业的利率风险管理意识与工具运用正在觉醒。
外汇市场:商业银行占据绝对主导,但随着人民币汇率双向波动成为常态,券商凭借场外衍生品创新开始渗透,目前仅少数头部券商(如国泰君安、中信、华泰等)获得了外汇业务资格。
大宗商品市场:国内期货交易所交易活跃,在全球市场中举足轻重。券商主要通过旗下的期货公司参与,风险管理业务和资管业务(尤其是CTA策略)成为新的增长点。
2. 券商面临的内部挑战
尽管市场空间巨大,但券商在开展FICC业务时,其内部能力建设,特别是数字化支撑方面,存在四大核心痛点:
1. 业务流程割裂,协同成本高企:FICC业务链路长、资产品种多,涉及前、中、后台多个部门。客户营销、投资研究、交易执行、风险控制、清算结算等环节往往由不同系统支持,甚至依赖大量手工操作,形成大量流程断点,导致跨条线协同效率低下。
2. 系统孤岛林立,数据价值湮灭:债券、外汇、衍生品、商品等交易系统,以及风控、CRM、产品中心等管理系统多为独立建设,数据标准不一,相互之间难以打通。数据呈碎片化分布,无法形成统一、高质量的数据资产,阻碍了一体化数据智能服务的构建。
3. 业务需求敏态,中台支撑薄弱:FICC业务深受宏观政策、市场行情、国际形势等快速变化因素的影响,要求业务策略能够敏捷调整。然而,多数券商缺乏强大的业务中台和数据中台能力,难以将共性服务组件化、接口化,无法快速响应前台业务的变化。
4. 治理体系缺失,业绩转化困难:由于业务流程不畅、数据标准缺乏、系统响应迟缓,管理层难以实时、精准地把握业务风险与绩效,从而错失业务创新机会,无法将数字化投入有效转化为营收增长和竞争力提升。
四、FICC业务数字化的顶层路径设计与核心技术架构
数字化转型并非简单的技术升级,而是一场深刻的业务模式与管理变革。其愿景是打造技术赋能的FICC综合金融科技平台,最终提升业务运营效率、加速业务营收转化。实现这一愿景,需要遵循清晰的阶段性路径。
1. FICC业务数字化转型方向和路径
对于FICC业务数字化转型的流程步骤,可拆分为业务线上化、数据业务化、业务智能化、业务创新化四个阶段性目标,并制定相应的方法、工具和输出内容模板。
(1)业务线上化:打通全流程断点
通过业务流程管理(BPM)与企业架构规划,梳理客户销售、交易执行、风险管理等全链路环节,将共性服务下沉至共享单元(如API接口),灵活业务通过低代码平台编排,线下作业迁移至SaaS应用。例如,华泰证券通过大象平台实现债券、利率衍生品交易线上化,报价响应时间从分钟级缩短至秒级。
(2)数据业务化:沉淀数据资产
整合交易、行情、舆情等多源异构数据,构建统一数据中台。东方证券的Compass平台通过数据治理,实现客户画像、交易策略回测等数据服务,支撑智能决策。浙商银行利用DolphinDB存储5万笔利率互换交易数据,处理时间从15分钟降至30秒。
(3)业务智能化:AI与量化赋能
引入NLP、OCR技术处理非结构化数据(如聊天记录、PDF文件),智能推荐交易对手;基于机器学习优化定价模型,提升债券估值精度。银河证券的盯盘系统通过实时行情数据处理,实现交易机会毫秒级提示。
(4)业务创新化:探索新场景与模式
依托平台能力,拓展跨境收益互换、碳金融衍生品等创新业务。国泰君安通过外汇衍生品服务企业汇率避险,2021年跨境互换规模占比超40%。
重要提示:上述路径是通用方法论,不同规模的券商需因地制宜。头部券商可能采取全面自研、构建大中台的“高举高打”策略;而中小券商则可选择与金融科技公司深度合作,或从解决某一特定业务痛点(如智能做市、信用分析)入手,实现单点突破,再逐步扩展。
2. FICC数字化平台的核心架构与关键技术
基于上述转型路径,可以设计出支撑FICC业务未来发展的平台技术架构。一个理想的FICC数字化平台应具备“6+2+1”的能力框架。
“6”六大业务服务单元(业务中台)
这是平台的核心,将FICC前中后台的关键业务能力服务化、组件化。
交易中心:统一承接各类资产的交易执行指令,支持多种交易方式(询价、点击成交、匿名拍卖等)。
客户中心:360度视图管理机构客户信息,整合销售、服务全过程。
产品中心:对全生命周期内的FICC产品进行统一管理和定价。
风险管理:提供覆盖市场风险、信用风险、流动性风险和操作风险的实时监控与计量。
清算结算:自动化处理交易后的确认、清算、结算流程。
财务绩效:实现投资组合的实时估值、损益计算和业绩归因。
“2”两大基础服务中心
策略中心:作为FICC业务的“大脑”,提供策略研究、回测、执行、风控和组合管理功能,支撑做市、套利、对冲等多种策略的快速实现与迭代。
投研中心:整合内外部研究资源(宏观报告、行业研究、信用评级等),提供投资准入、信用定价、估值模型等服务,为投资决策提供支持。
“1”一个数据智能中心(数据中台+AI平台)
数据中台:作为统一数据底座,整合所有内外部数据,并通过公共数据中心(统一主题模型)和萃取数据中心(面向固收、外汇、商品等垂直领域的深度加工)提供标准化数据服务。
aPaaS低代码平台:允许业务人员通过拖拽方式,灵活编排业务流程、业务规则和数据分析模型,极大提升应用开发速度。
AI模型库:沉淀定价、量化、风控等各类AI模型,并通过标准化接口对外提供服务。
架构设计原则:平台架构设计应回归业务本质,而非盲目追求技术时髦。微服务、分布式架构并非唯一解,需根据具体业务对弹性、扩展性、安全性和合规性的要求,审慎选择最适合的架构模式。
五、行业FICC平台领先实践案例剖析
国内领先金融机构已在FICC数字化征程中取得了丰硕成果,其经验极具参考价值。
1.华泰证券:从 “LAMP 平台” 到 “大象生态”
LAMP 平台(投资组合管理核心)
基于 DolphinDB 构建,解决 “多资产实时分析” 痛点:
性能优势:普通查询速度比国际数据库快 2.7 倍,聚合查询快 10 倍,支持 5 万笔利率互换交易 30 秒内完成分析;
核心功能:覆盖投资组合估值、风险归因、情景分析,为自营交易提供实时决策支持。
大象平台(对客服务核心)
2023 年推出对客服务,覆盖四大场景:
债券销售交易:线上询价报价、新债认购,客户响应时间从 2 小时缩至 10 分钟;
利率衍生品交易:一键式询报价、冲销组合优化,帮助实体企业对冲利率风险;
场外衍生品:支持 “FICC+E” 全资产覆盖,提供 7*24 小时全球交易链接;
产品与研究:联动 CAMS 信用分析系统,输出信用画像与债券定价,非活跃券定价误差率低于 3%。
成效:2024 年 FICC 业务收入同比增长 25%,利率互换清算量行业第一,获中国人民银行金融科技发展奖一等奖。
2.国泰海通证券:FICC 数据集市的 “数据大脑”
建设背景:解决 “数据孤岛、标准不一” 问题,2021 年联合衡泰技术启动数据集市建设。
核心功能
数据采集:覆盖 20 个上游系统 400 张数据表,实现 1000 余个指标统一;
数据治理:建立质量校验规则(如数据完整性、一致性),数据问题回溯时间从 1 天缩至 1 小时;
场景应用:为投研提供量化策略数据、为风控提供实时敞口数据,自营业务协同效率提升 30%。
3.东方证券:综合性智能化交易平台SFIA
东方证券通过完全自研,打造了SFIA平台,其五大创新点在于:
全自动化交易:银行间市场从 “现券单一品种” 扩展至 “现券 + 标债远期 + IRS” 全品类;
多品种统一风控:整合债券、外汇、商品风险指标,实现 “单一组合多维度监控”;
快速策略研发:支持策略参数调整与情景模拟,研发周期从 1 个月缩至 1 周;
AI 深度应用:NLP 分析舆情影响、机器学习优化定价模型;
自主可控:100% 自研,拥有完整知识产权,避免外部系统依赖。
成效:2023 年现券交易量行业前三,利率互换做市报价响应时间 < 1 秒。
4. 华西证券:智能投研一体化平台
华西证券基于自研的Compass微服务平台,构建了FICC智能投研一体化平台。其亮点在于:
前后端分离的灵活架构:便于横向扩展和快速上线新业务场景。
深入的AI应用:利用NLP和OCR技术,自动识别交易聊天信息和PDF文件,一键生成交易审批单,录单准确率超95%。
构建多维度系统:包括智能交易系统、销售交易系统、智能投资推荐系统和行情数据挖掘系统,形成了完整的数字化赋能体系。
5.浙商银行:敏捷开发的 “数智平台”
差异化优势:业务团队主导开发
打破传统 “IT 开发 - 业务使用” 模式,业务人员直接参与平台搭建,实现 “每日功能上线”,迭代周期从 3 个月缩至 1 周。
技术支撑:DolphinDB 的深度应用
数据存储:灵活架构适配海量交易数据,支持 PB 级数据高效管理;
计算效率:5 万笔利率互换交易处理时间从 15 分钟(Python)缩至 30 秒,投资组合分析接近实时。
成效:其FICC数智平台在处理利率互换投资组合时,将计算时间从15分钟缩短至30秒,近乎实现了实时风险分析。
六、前沿技术探索与FICC未来发展趋势
一、 生成式人工智能的颠覆性潜力
AIGC技术为FICC业务带来了全新的想象空间。
智能研报与对话式交互:可自动归纳海量资讯,生成研究摘要;甚至可作为“虚拟交易员”,参与标准化的场外询价对话。
模拟情景与风险管理:通过生成与真实市场风格相似但全新的数据,模拟极端市场情景(如新的地缘冲突),进行更全面的压力测试。
代码迁移与系统升级:可将陈旧的VBA、Fortran等代码转换为现代Python/Java代码,解决遗留系统维护难题。
利率预测与做市优化:如海通证券的实践所示,利用生成式对抗网络对国债收益率曲线进行建模和预测,能有效辅助利率风险管理和做市定价,展现出优于传统LSTM模型的泛化能力。
风险提示:应用AIGC需重点关注数据泄露、模型偏见与“幻觉”、以及模型过时等风险,必须建立严格的合规与风控流程。
二、 FICC业务未来发展趋势
1. 强化中台能力建设
构建统一策略、风控、数据中台,支撑业务敏捷响应与智能决策。
推动低代码、模块化、微服务架构落地,降低系统耦合度与维护成本。
基于云原生架构构建平台已成为共识,同时,在信创背景下,从服务器、操作系统到数据库的全栈国产化适配是必然趋势。
2. 拓展多资产、多策略能力
从传统利率债向信用债、可转债、REITs、碳金融等拓展。
推动量化策略、宏观对冲、相对价值、套利策略等多元策略体系建设。
在低利率和“资产荒”背景下,简单的持有到期策略难以为继。通过数字化平台构建和回测复杂的多资产、多策略指数产品,并将其工具化,将成为资管机构的核心竞争力。
3. 深化科技赋能
引入生成式AI、机器学习、知识图谱等技术,提升投研、风控、客户服务效率。
推动国产数据库、中间件、操作系统在FICC系统中的适配与应用。
4. 构建开放生态
与交易所、清算所、科技公司共建基础设施。推动API开放、数据共享、策略共创,打造FICC业务协同生态圈。头部机构的FICC平台将逐步从内部系统演变为开放平台,对接上下游产业链合作伙伴,构建FICC业务生态。
5.人才与组织变革:数字化转型成功的关键在于“软”的层面。需成立由业务总裁和CIO牵头的转型办公室,打破部门墙,并大力引入和培养既懂业务又懂技术的复合型人才(如业务架构师、量化产品经理)。
中国证券业的FICC业务正站在一个历史性的拐点上。市场需求的蓬勃发展与内部能力的相对不足,构成了当前最主要的矛盾。数字化转型不再是可选项,而是生存与发展的必由之路。这条道路漫长而艰巨,涉及业务流程再造、数据治理、技术架构升级和组织文化变革等多个维度。
成功的转型者,必将是以战略眼光进行顶层设计,以务实态度分步实施,以开放心态拥抱新技术,并始终坚持以客户价值为中心的机构。未来,中国券商的FICC业务必将从当前以自营为导向、系统孤立的“战国时代”,迈向一个平台化、智能化、生态化的新纪元,从而在全球FICC的宏大舞台上占据一席之地。

