▲点击图片领取哈佛必读书单
公众号后台回复:“哈佛”,获取哈佛必读书单
公众号后台回复:“社群”,进入知识分享社群
热文推荐:
智
正文
报告获取方式
长按下方二维码
回复: 报告

报告地址:
https://pan.quark.cn/s/1097207231cf
点击阅读原文获取
一、全球市场:中美双极驱动,生成式AI成核心引擎
根据国际数据公司(IDC)预测,2029年全球AI领域IT总投资规模将达1.26万亿美元,五年复合增长率达31.9%,其中生成式AI占比近半,成为驱动增长的核心动力。中国市场的表现尤为亮眼:截至2025年9月,中国AI核心产业规模突破9000亿元,生成式AI用户规模超5.15亿,占网民总数的36.5%。政策支持、场景丰富与技术创新构成三大增长引擎,推动中国在全球AI竞争中占据关键地位。
技术路线上,中美呈现显著分化:
美国:以OpenAI、Google、Anthropic等闭源模型为主导,通过API服务构建生态控制力,例如GPT-5、Gemini 2.5 Pro等模型在复杂推理任务中表现卓越,但高昂的调用成本限制了中小企业应用。
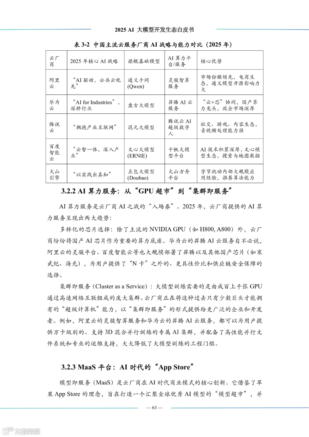
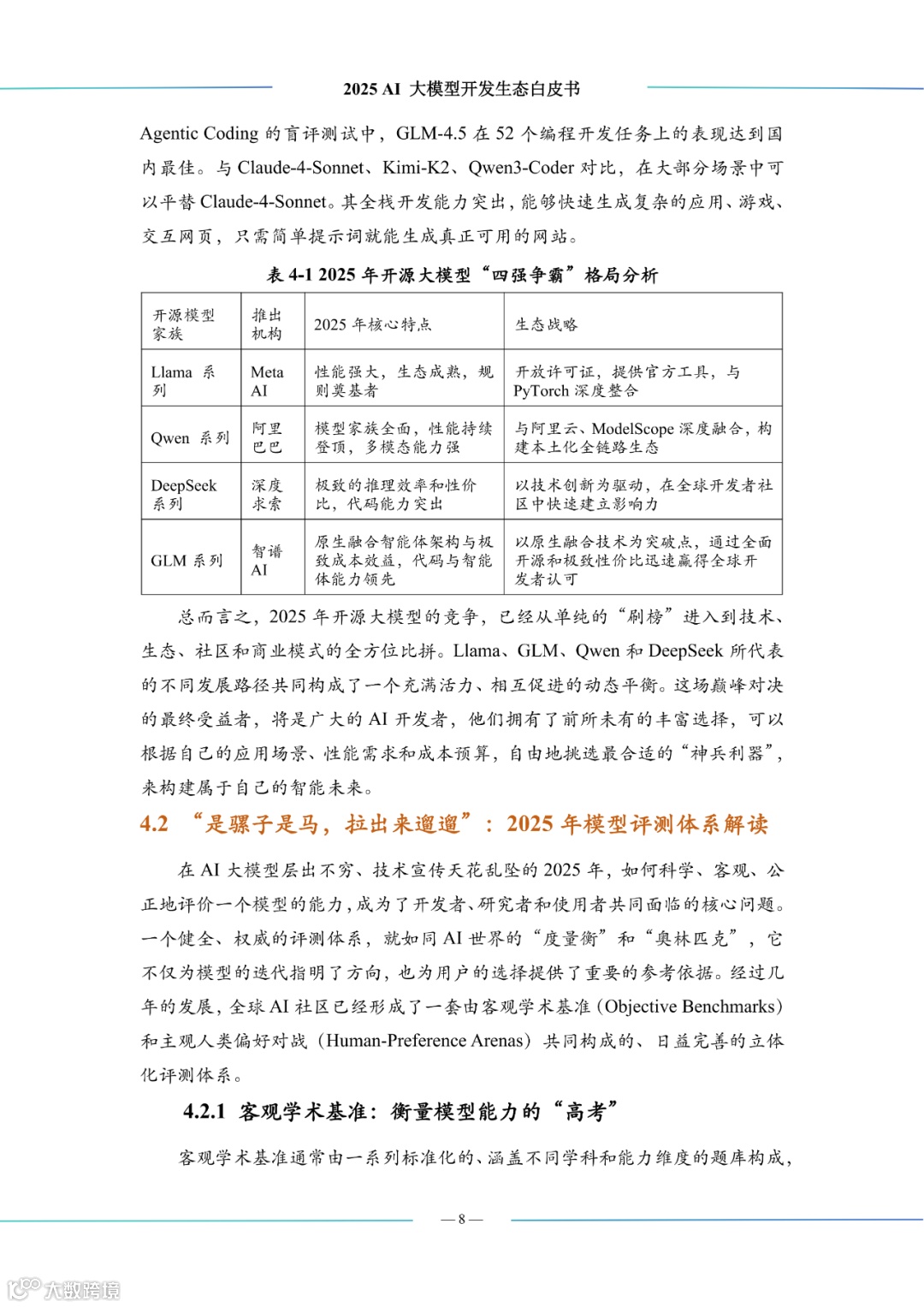
中国:掀起开源浪潮,阿里Qwen、智谱GLM、DeepSeek等模型形成“四强争霸”格局,与Meta Llama共同主导全球开源市场。以DeepSeek-R1为例,其训练成本仅为国际竞品的1/30,通过社区共享推动技术民主化,催生从农业病虫害识别到古籍修复的垂直应用。
二、技术突破:多模态、MoE与AI Agent重构开发范式
白皮书指出,2025年AI大模型的核心技术突破集中在四大方向:
多模态原生融合:模型从“拼接式”走向“端到端”,实现文本、图像、视频、3D数据的统一理解与生成。例如,智源研究院Emu3模型通过自回归技术,在图像生成、视觉语言理解任务中表现媲美人类;字节跳动Seedream 3.0在视频生成领域与Google Veo 2并列全球第一梯队。
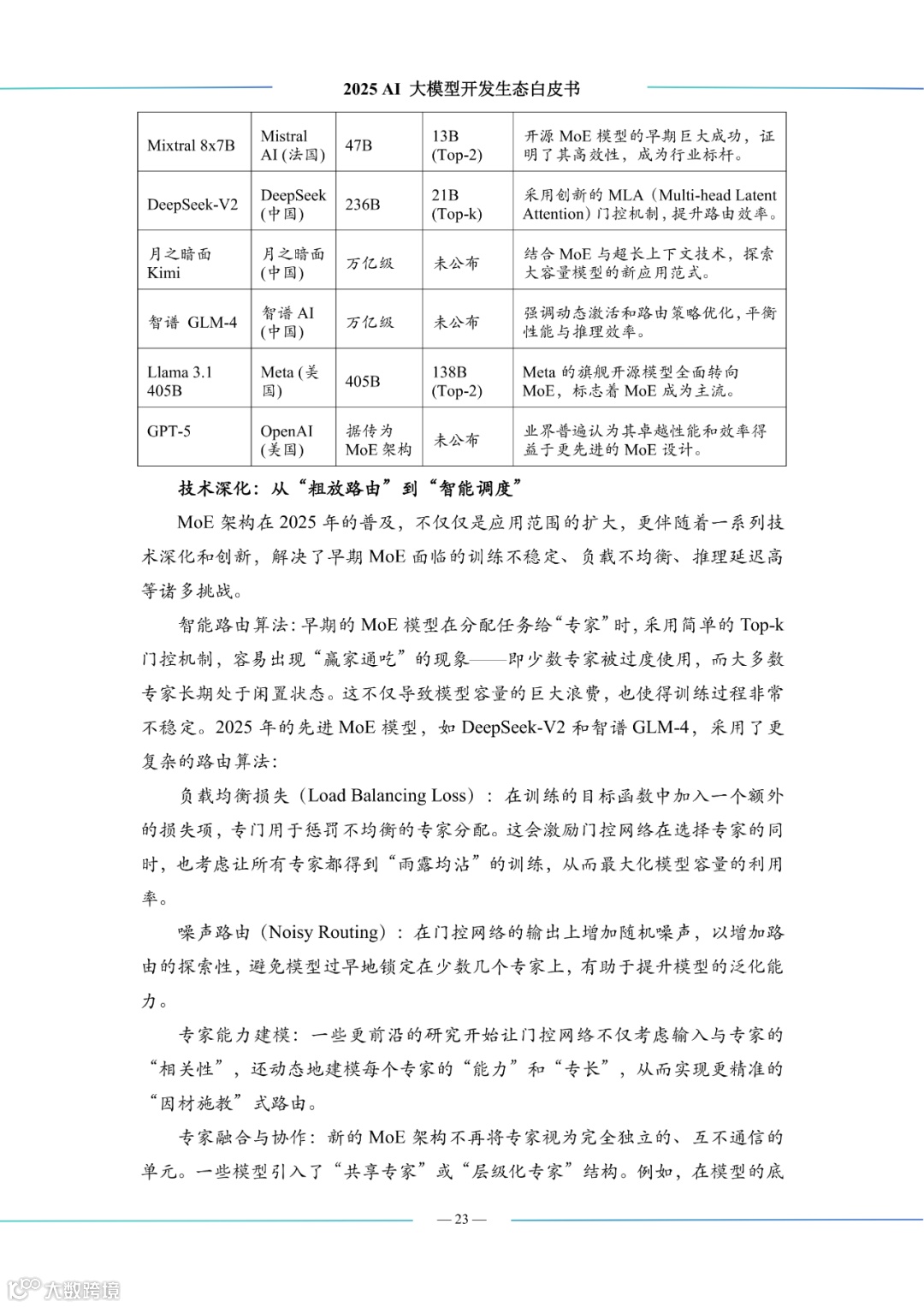
混合专家架构(MoE)普及:通过稀疏激活技术降低万亿参数模型训练成本。例如,Llama 4 Maverick仅激活4.2%参数即可达到GPT-4级推理水平,DeepSeek R1在参数缩减81%的情况下性能提升23%。
强化学习驱动创造:模型从“模仿”迈向“创造”,OpenAI o1模型通过生成千余个“思考token”实现复杂任务推理,在蒙提霍尔问题中纠正传统模型错误,展现“先想后答”的智能跃迁。
AI Agent爆发:智能体从“工具”升级为“数字员工”,具备自主规划、工具调用与跨场景协作能力。例如,中信建投证券的多智能体投顾平台服务量同比增长300%,青岛银行“法眼智控”体系月均处理2万笔司法文书零差错。
三、应用落地:垂直深耕与端侧智能开启全民AI时代
白皮书强调,2025年AI应用呈现“垂直深耕”与“端侧普及”双轮驱动特征:
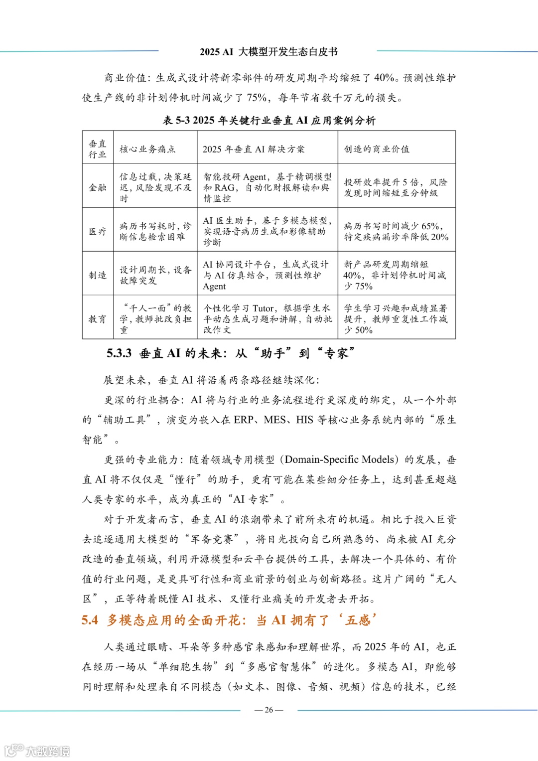
垂直行业重构:金融、医疗、制造等领域成为AI落地“试验田”。例如,广西北部湾银行虚拟数字人支持中、英、越多语言交互,承担近四成服务量;华为盘古3.0将台风预测误差缩小至28公里,助力沿海工厂防灾;青岛银行AI系统月均处理2万笔司法文书,准确率达97.8%。
端侧智能爆发:模型压缩与量化技术突破推动AI普惠“最后一公里”。面壁智能MiniCPM-o 2.6模型以8B规模实现全模态交互,搭载于长安马自达车型实现车规级本地推理;工业质检端侧模型实现毫秒级缺陷识别,医疗端侧设备在基层医院完成影像分析,弥补资源分布不均。据预测,2025年端侧AI应用市场规模将达989亿美元,软硬结合商业模式成为新增长引擎。
四、生态重构:开源、云原生与异构算力支撑可持续发展
白皮书指出,AI开发生态已形成“基础层-模型层-应用层”三层架构:
算力基础设施:中国总算力超300 EFLOPS居全球第二,“东数西算”工程优化资源配置,华为昇腾、寒武纪等国产芯片出货量占比超50%,云厂商推出MaaS(模型即服务)平台降低使用门槛。
开源生态双平台格局:Hugging Face主导全球资源共享,ModelScope深耕本土服务,提供高速下载与全链路开发支持。GitHub上中国开源项目数突破5万,覆盖农业、医疗、教育等场景。
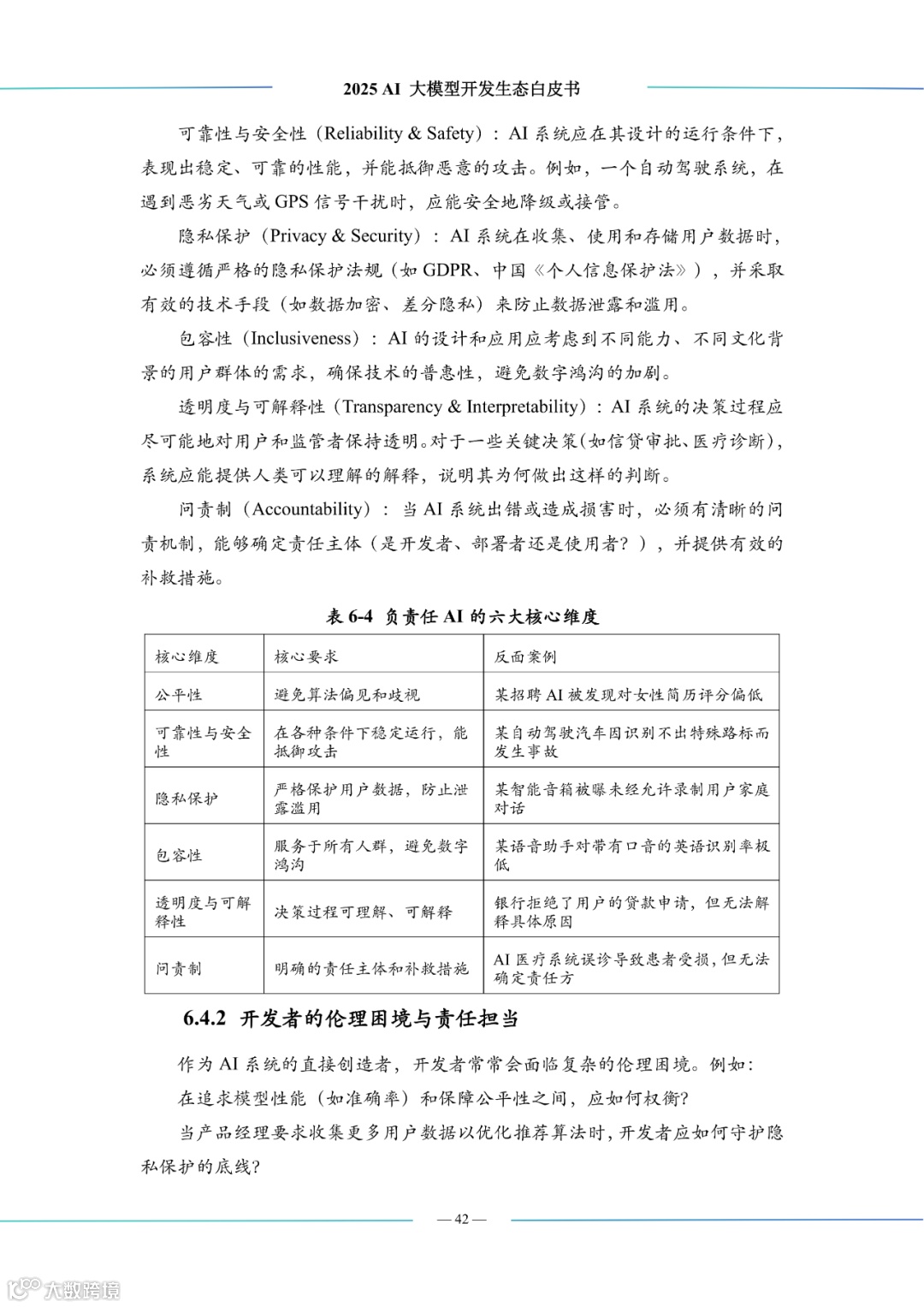
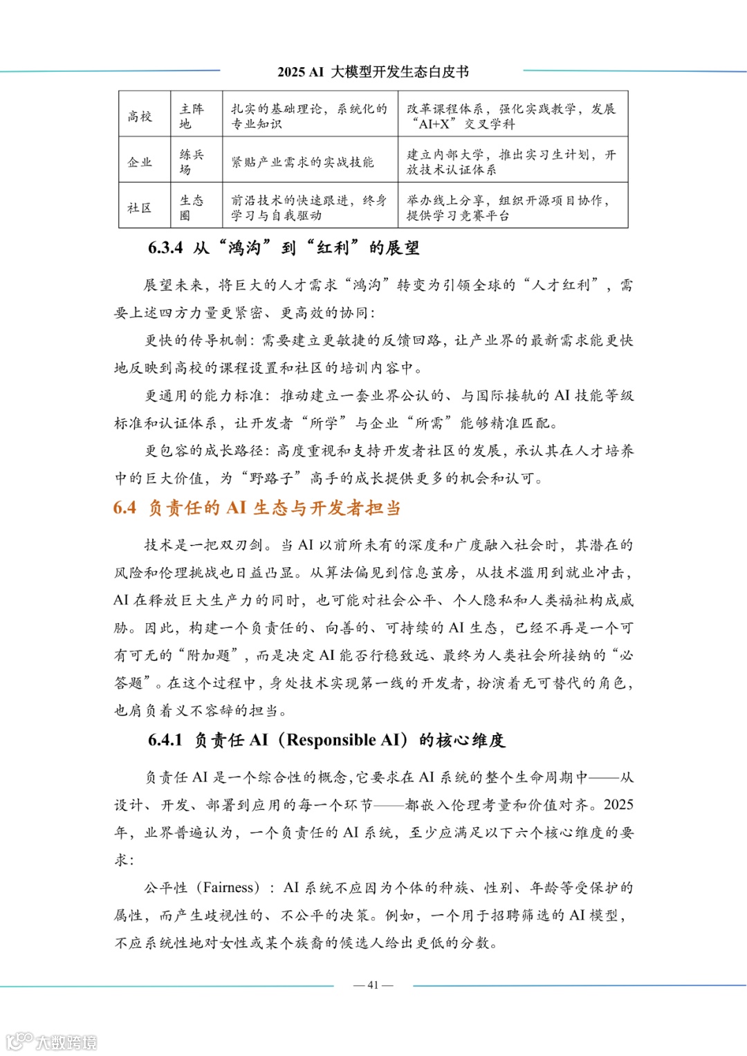
开发者技能升级:“AI原生开发者”需掌握Prompt工程、Agent编排、RAG(检索增强生成)等新技能。政府、高校、企业、社区构建“四位一体”人才培养体系,推动负责任AI发展,涵盖公平性、隐私保护等六大维度。
五、未来展望:中国AI凭借差异化路径实现全球突围
白皮书预测,未来AI开发将形成以LLM/Agent为核心,开源生态、云原生MLOps、异构算力为支柱的新范式。中国AI产业将凭借三大优势实现差异化突破:
开源生态红利:通过社区共享降低技术门槛,激活千万级市场主体创新活力;
场景驱动优势:依托全球最完整的工业体系与丰富的应用场景,加速技术落地;
国产化能力:在算力芯片、开发框架等领域实现自主可控,构建安全可信的AI基础设施。
——推荐阅读——

公众号后台回复关键词“哈佛”
获取哈佛书单

公众号后台回复关键词“哈佛”
获取哈佛书单

干货▶
麦肯锡认知升级三部曲:《麦肯锡方法》《麦肯锡意识》《麦肯锡工具》
干货▶
麦肯锡认知升级三部曲:《麦肯锡方法》《麦肯锡意识》《麦肯锡工具》

扫码进入知识分享社群
分享优质内容,让阅读有价值
愿行者智,并智者行
公众号后台回复 “社群”, 加入社群




