第2章 系统总体设计
2.1 设计原则与依据
2.1.1 设计原则
系统将遵循以下四大核心原则,确保项目成功落地和长期有效运营:
1.先进性
技术选型先进:
采用云计算、物联网、大数据等成熟的主流技术架构,确保系统在未来5-8年内不落后。例如,平台层采用微服务架构,便于功能独立升级和扩展。
理念超前:
不仅实现设备控制,更注重数据的采集与分析,为展厅的运营管理提供智能决策支持,从“被动控制”走向“主动管理”。
2.可靠性
系统高可用:
关键设备(如中控主机、网络交换机)采用冗余、热备份设计,确保7x24小时不间断稳定运行。平台部署在高可用的云服务器或本地集群上,避免单点故障。
数据安全:
建立完善的数据备份与恢复机制,对控制指令和关键数据进行加密传输,保证系统安全和数据隐私。
抗干扰能力:
具备应对网络波动、电压不稳等异常情况的能力,保证核心控制功能的稳定执行。
3.开放性
协议兼容性强:
系统核心设备(中控主机)需支持多种国际标准和行业通用控制协议(如TCP/IP, RS232/485, KNX, DMX512, DALI等),具备强大的第三方设备接入能力。
接口标准化:
提供标准化的API接口,便于未来与票务系统、访客系统、OA办公系统等进行数据对接与业务融合,避免形成“信息孤岛”。
模块化设计:
软件和硬件均采用模块化设计,可根据展厅需求变化灵活地进行功能扩展和规模扩容。
4.易用性
用户界面友好:
面向管理员、操作员等不同角色,提供简洁直观、符合人机工程学的操作界面(如图形化拖拽配置、一键场景模式)。关键信息一目了然,操作流程不超过3步。
安装维护便捷:
硬件设备易于安装和调试,软件平台提供完善的远程运维和故障诊断功能,降低后期维护难度和成本。
2.1.2 设计依据
系统设计严格遵循国家及行业的相关标准、规范,主要包括(但不限于):
GB 50174-2017《数据中心设计规范》
GB/T 50314-2015《智能建筑设计标准》
GB 50526-2010《视频显示系统工程技术规范》
GB 50799-2012《电子会议系统设计规范》
JGJ/T 285-2014《建筑设备监控系统工程技术规范》
其他相关的电气安装、安全防范、网络通信等国家标准。
2.2 系统建设目标
建设目标概括为“三个一”,旨在全面提升展厅的智能化管理水平。
1.实现“一键式”场景化控制
目标:
将复杂的设备控制逻辑封装成简单的“场景模式”。管理员或讲解员只需在平板或触摸屏上点击一个按钮(如“欢迎模式”、“会议模式”、“清场模式”),即可按预设流程自动控制灯光、音响、视频、窗帘等多个子系统,极大提升操作效率和参观体验的连贯性。
2.构建“一张网”物联化管理
目标:
利用物联网技术,通过统一的网络(有线/IP为主,无线为辅)将展厅内所有智能设备(如灯光、空调、投影机、传感器等)连接起来,实现所有设备的状态实时监测、远程控制、故障报警,变传统的分散、孤立管理为集中、可视化的统一管理。
3.打造“一平台”大数据分析
目标:
构建一个统一的中央管理平台,不仅用于控制,更是数据中心。平台能收集设备运行能耗、设备使用频率、参观人流密度等数据,并通过可视化图表进行分析,为优化展厅运营(如节能策略、展项受欢迎度评估、设备维护周期)提供数据驱动的决策依据。
2.3 系统总体架构
系统采用分层、解耦的经典物联网架构,确保各层职责清晰,便于开发和维护。其总体架构如下所示:
2.3.1 感知层(设备接入与数据采集层)
功能:是系统的“神经末梢”,负责执行控制指令和采集现场数据。
构成:
受控设备:
包括显示设备(投影机、LED屏)、音响设备(功放、音箱)、灯光设备(调光器、开关模块)、环境设备(空调、电动窗帘)、互动展项等。
传感器:
包括人流传感器、温湿度传感器、光照度传感器、门磁传感器等,用于采集环境数据,实现自动化控制。
2.3.2 网络层(信息传输层)
功能:
是系统的“神经网络”,负责安全、可靠、实时地传输感知层的采集数据到平台层,以及将平台层的控制指令下发到感知层。
构成:
有线网络:
采用标准以太网(TCP/IP)作为主干网络,保证传输带宽和稳定性。对于特定子系统,可能使用专用的总线(如KNX、DALI)。
无线网络:
作为补充,在不易布线的区域采用Wi-Fi或ZigBee等无线技术,连接移动控制终端和部分传感器。
2.3.3 平台层(数据与业务核心层)
功能:是系统的“大脑”,负责数据的处理、存储、分析和业务逻辑调度。
核心服务:
设备管理:实现所有接入设备的注册、状态监控、故障告警。
场景引擎:存储和执行各种复杂的场景控制逻辑。
数据中枢:存储设备运行数据、能耗数据、操作日志等,并提供数据分析能力。
权限管理:为不同角色的用户分配不同的操作权限。
2.3.4 应用层(人机交互层)
功能:是系统与用户交互的“界面”,将平台层的能力以具体应用的形式呈现给用户。
主要形态:
固定式中控触摸屏:
安装在主控室、讲解员站等关键位置,提供全功能的控制界面。
移动端APP:
安装在iPad等平板电脑上,提供移动控制能力,方便讲解员随身携带。
综合管理大屏(仪表盘):
面向管理层,以可视化图表形式集中展示系统运行态势、能耗统计、参观数据等关键指标。
第3章 系统设计方案
3.1 智能中控管理平台(软件核心)
该平台是整个系统的“智慧大脑”,采用B/S(浏览器/服务器)架构,方便管理员通过网页进行远程管理。
3.1.1 统一用户认证权限管理
核心功能:建立基于角色的访问控制(RBAC)模型。
实现方式:
角色定义:超级管理员、系统管理员、操作员、游客(只读)等。
权限粒度:
可精细控制到具体功能模块(如场景编辑、设备控制、数据查看)和具体设备(如仅能控制A区灯光)。
安全认证:
支持用户名/密码、双因子认证,所有操作日志留痕,确保操作可追溯。
3.1.2 设备统一运维管理
核心功能:对所有接入的设备进行全生命周期管理。
实现方式:
设备台账:记录设备名称、型号、IP地址、物理位置、通信协议等电子档案。
状态监控:实时显示设备在线/离线、运行/待机/故障状态。
故障告警:
设备通信中断或异常时,平台通过弹窗、声音、短信等多种方式立即告警,并生成维修工单。
远程诊断与维护:
支持对支持IP协议的设备(如投影机)进行远程重启、参数配置、固件升级。
3.1.3 场景模式管理
核心功能:将复杂的多设备联动逻辑封装为“一键式”场景。
实现方式:
图形化配置:通过拖拽式界面,以时间轴或流程图方式编排设备动作。
典型场景示例:
讲解模式:
讲解员到达A展区 -> 自动调亮A区灯光、降低其他区域亮度、开启A区投影和音响、播放指定视频内容。
会议模式:
关闭演示性展项、开启会议灯光、降下投影幕布、开启投影仪及麦克风。
清场模式:
一键关闭所有非安防用电设备(灯光、媒体播放),启动安防布防。
3.1.4 日程计划任务管理
核心功能:实现展厅的自动化运行,减少人工干预。
实现方式:
日历式排程:设置每日、每周、特定日期的自动化任务。
任务示例:
定时开/关馆:工作日9:00执行“开馆模式”,17:30执行“清场模式”。
节能控制:中午休息时间,自动调暗公共区域灯光或关闭部分展项。
设备维护:每周日凌晨3:00,自动重启所有网络设备,保持系统稳定性。
3.1.5 能耗监测统计分析
核心功能:
量化能源消耗,为绿色、低碳展厅运营提供数据支持。
实现方式:
数据采集:
通过智能电表或设备自身的能耗数据接口,采集各回路、各设备的实时功率和用电量。
多维度分析:
按时间(日/月/年)、区域(A区/B区)、设备类型(照明/AV设备)进行能耗统计与对比分析。
能效报表:
自动生成能耗报表,识别能耗异常和高耗能设备,辅助制定节能策略。
3.1.6 数据可视化大屏
核心功能:为管理层提供全局、直观的运营态势“一张图”。
展示内容:
设备总览:在线设备数量、故障设备告警列表。
能耗总览:当日总耗电量、与昨日对比、各区域能耗占比饼图。
环境监测:各区域实时温湿度、空气质量数据。
参观数据:实时在馆人数(通过与门禁或客流计数器联动)、各展项互动热度排名。
3.2 受控子系统集成方案
通过中控主机及其扩展模块,实现对展厅内各子系统的集中管控。
3.2.1 音视频系统控制
控制对象:投影机、液晶屏、LED屏、视频矩阵、音频处理器、功放、音响。
控制方式:
投影机/LED屏:通过IP或RS232协议,控制其开/关、输入源切换。
视频矩阵:
通过IP或RS232协议,实现信号路由切换(如将1号电脑的信号切换到3号投影机)。
音频处理器/功放:
通过IP、RS232或红外学习,控制整体音量、静音、输入源选择。
联动效果:
启动“宣传片播放”场景时,自动开启指定显示器、切换至对应信号源、调节音量至合适水平。
3.2.2 灯光系统控制
控制对象:基础照明(筒灯、灯带)、氛围照明(射灯、RGB彩灯)、展项照明(重点照明灯具)。
控制方式:
开关控制:通过继电器模块,控制灯光回路通断。
调光控制:
通过DALI或0-10V调光模块,实现灯光亮度的无极调节,营造不同氛围。
场景控制:不同模式下,调用预设的灯光场景(如全亮、半亮、重点照明)。
节能策略:配合红外传感器,实现“人来灯亮,人走灯暗”。
3.2.3 展项互动系统控制
控制对象:
互动触摸屏、互动投影、VR/AR设备、沙盘、特殊效果控制器(如雾机、风机)。
控制方式:
电源管理:通过电源时序器或智能插座,顺序上电/断电,保护精密设备。
程序联动:
通过TCP/IP协议向互动主机发送指令,启动/停止特定的互动内容或应用程序。
状态同步:
确保当参观者触发互动时,相关联的灯光、音响设备能同步响应。
3.2.4 环境系统控制
控制对象:中央空调、新风系统、电动窗帘/遮阳幕。
控制方式:
空调/新风:
通过Modbus、BACnet等楼宇自控协议,设定温度、风速、模式,并监测环境温湿度。
电动窗帘:通过干接点或KNX等协议,控制其开、关、停。
舒适与节能:
根据日程和人员活动情况,自动调节环境至舒适状态,无人时自动进入节能模式。
3.2.5 安防系统联动
联动对象:门禁系统、视频监控系统、入侵报警系统。
联动逻辑:
布防联动:
执行“清场模式”后,自动向安防平台发送布防信号,并调取关键通道的监控画面显示在中控大屏上。
报警联动:
当报警系统被触发,自动执行“报警模式”:全厅灯光全亮、相关区域视频画面弹出、录像,并通知安保人员。
3.3 中控操作终端方案
3.3.1 固定式中控触摸屏
部署位置:总控室、讲解员主控台、展厅入口等关键节点。
特点:
工业级设计,稳定性高,集成在墙面或台面,提供7x24小时不间断服务。界面布局固定,信息密度高,适合进行全面、复杂的控制。
3.3.2 移动式中控终端(iPad/Android平板APP)
核心价值:赋予操作者(尤其是讲解员)极大的移动性和灵活性。
功能特点:
与固定屏功能同步:可执行所有场景控制和设备操作。
位置感应:
结合iBeacon等室内定位技术,当讲解员走近某展区时,APP界面自动切换至该展区的控制面板。
离线容错:在网络短暂中断时,仍能执行已下载的场景指令。
3.3.3 可视化操作界面(UI/UX)设计
设计原则:直观、高效、防误操作。
关键要素:
图形化映射:操作界面与展厅物理布局完全对应,设备图标一目了然。
状态可视化:
设备状态通过颜色(绿色在线/红色故障/灰色离线)和动画实时反馈。
场景化导航:
一级界面即为几个核心的“场景模式”大按钮,简化高频操作。
分级权限显示:
不同权限的用户登录后,只能看到和操作其权限范围内的设备和功能。
第4章 核心设备选型与技术参数
4.1 中控系统核心设备
4.1.1 中控主机(系统的“大脑”)
中控主机是整个系统的运算与控制核心,负责处理所有逻辑指令并与外围设备通信。
选型维度
|
推荐配置与技术要求
|
备注与说明
|
品牌与型号
|
国际一线品牌:Crestron(快思聪)CP4系列、AMX(哈曼)NX系列。 |
国际品牌性能稳定、生态成熟,但成本高;国内品牌性价比高,服务响应快。需根据预算抉择。
|
核心性能参数
|
- 处理器:多核ARM或x86架构,主频≥1.5GHz。 |
端口数量是衡量主机能力的关键,需确保端口类型和数量满足当前及未来3-5年的扩展需求。
|
协议支持
|
必需支持:TCP/IP, UDP, HTTP/HTTPS, RS232, RS485, IR(红外), Contact Closure(干接点)。 |
协议支持越广泛,系统集成能力越强,兼容性越好。
|
选型:
对于大型或高端展厅,建议采用国际品牌以确保极致稳定性和对复杂协议的完美支持。对于中小型或预算敏感项目,选择国内一线品牌的旗舰产品,其功能完全满足常规需求。
4.1.2 网络协议网关(系统的“翻译官”)
由于中控主机无法直接理解所有设备的“语言”(协议),用协议网关进行协议转换。
网关类型
|
功能描述
|
典型应用场景
|
KNX/IP网关
|
将KNX总线信号与TCP/IP网络进行双向转换。
|
连接基于KNX标准的智能照明、窗帘、空调面板等欧洲标准的楼宇控制系统。
|
DALI网关
|
将DALI灯光控制信号转换为TCP/IP信号。
|
对每个灯具进行精确的调光、场景控制和状态监测。
|
BACnet/IP网关
|
将BACnet MS/TP总线信号(常用于暖通空调)转换为TCP/IP。
|
接入中央空调机组、新风机组等环境设备。
|
通用串口服务器
|
将RS232/RS485信号转换为TCP/IP信号。
|
接入仅支持串口通信的“老旧”或专业设备,如老旧投影机、大屏、矩阵等。
|
参数:
协议转换效率(延迟)、带载设备数量、工作温度范围。
4.1.3 中控触摸屏(系统的“脸面”)
类型
|
技术参数与要求
|
安装与适用场景
|
固定式触摸屏
|
- 尺寸:7英寸至15英寸不等,常用10英寸。 |
安装在总控室、展厅入口等固定位置,提供7x24小时不间断服务,适合全面控制。
|
移动式平板电脑
|
- 系统:iOS(iPad)或 Android。 |
供讲解员或工作人员移动使用,灵活性极高,是团队接待模式的理想终端。
|
4.2 受控设备接口协议清单
4.2.1 常用控制协议对比
协议名称
|
全称/特点
|
典型应用
|
优点
|
缺点
|
TCP/IP
|
传输控制协议/网际协议
|
几乎所有新型网络设备(网络摄像头、网络音频处理器、智能电视)
|
标准化、高速、远程控制、可跨网络
|
设备需有网络栈,配置稍复杂
|
RS232/RS485
|
串行通信协议
|
投影机、显示器、矩阵、摄像头(球机)等专业AV设备
|
协议简单、稳定、抗干扰强
|
传输距离短(RS232<15m)、只能点对点(RS232)、速率低
|
DMX512
|
数字多路传输协议
|
舞台灯光、景观照明、LED灯带等需要精确调光调色的设备
|
专为灯光控制设计、512通道、可串联
|
需要专用线缆,传输距离受限
|
DALI
|
数字可寻址照明接口
|
灯具的精确调光、分组、场景控制
|
双向通信(可反馈状态)、无需重新布线即可灵活分组
|
系统相对封闭,主要针对照明
|
KNX
|
智能楼宇控制标准
|
照明、窗帘、空调、安防等整个楼宇智能化系统
|
标准化、开放、系统稳定、兼容性好
|
系统成本较高,布线有特定要求
|
红外(IR)
|
红外遥控
|
电视、空调等消费电子产品
|
成本低、通用性强
|
单向控制、需直视、易受干扰
|
4.2.2 各品牌设备推荐控制方式清单
常见设备品牌的首选和备选控制方式,在项目中以设备具体型号的官方技术手册为准。
设备类型
|
品牌示例
|
首选控制方式
|
备选控制方式
|
关键控制指令(示例)
|
投影机
|
Barco(巴可), Christie(科视), Panasonic(松下)
|
TCP/IP
|
RS232
|
PWR ON, PWR OFF, SOURCE HDMI1
|
液晶/OLED显示器
|
Samsung(三星), LG, Sony(索尼)
|
TCP/IP
|
RS232
|
PWR ON, PWR OFF, VOL UP
|
视频矩阵
|
Extron(爱思创), Crestron(快思聪)
|
TCP/IP
|
RS232
|
SWITCH INPUT 1 OUTPUT 3
|
音频处理器
|
Biamp(拜安普), QSC
|
TCP/IP
|
RS232
|
MUTE CH1 ON, VOLUME CH2 50
|
中央空调
|
大金(Daikin), 麦克维尔(McQuay)
|
BACnet/IP或 MODBUS
|
干接点
|
SET TEMP 24, FAN SPEED AUTO
|
LED显示屏
|
利亚德(Leyard), 洲明(Unilumin)
|
TCP/IP
|
RS232/RS485
|
PLAY LIST1, BRIGHTNESS 80
|
电动窗帘/屏幕
|
Somfy(尚飞), Screen Research
|
干接点或 RS485
|
KNX
|
OPEN, CLOSE, STOP
|
要点:
1.控制代码库:
在项目初期,应要求设备供应商或集成商提供完整的、可测试的控制代码库(CCL)或协议文档。
2.提前测试:
在设备安装前,务必在实验室环境中完成中控主机与各类设备的通信联调测试,确保所有指令准确无误。
3.统一规划:
尽可能优先选择支持TCP/IP协议的设备,简化布线(利用现有网络)和系统结构。
第5章 典型应用场景流程
系统在三种核心业务场景下的自动化工作流程。这些流程通过时间轴事件、人员触发和系统联动相结合的方式实现,旨在提升运营效率、优化参观体验并保障安全。
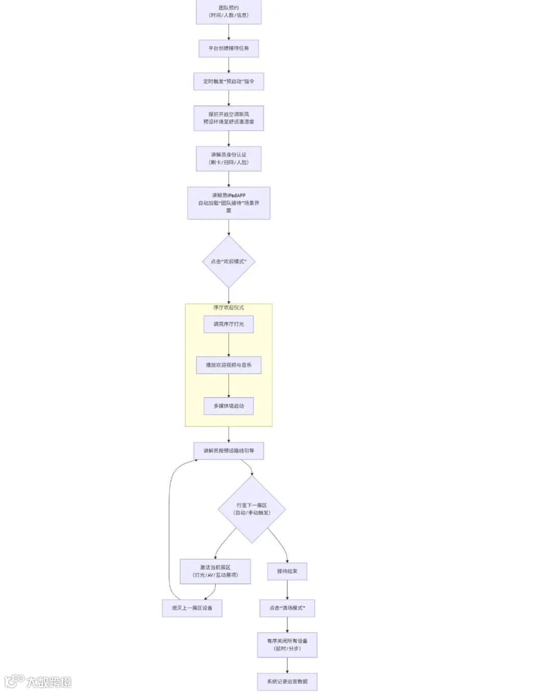
5.1 团队接待模式
场景目标:
为重要访客、旅行团或商务考察团队提供一条龙、无缝衔接的高规格接待服务,展现展厅的专业性与科技感。
参与系统:
预约系统、楼宇自控系统、灯光系统、音视频系统、门禁系统、中控平台。
流程系统联动逻辑:
流程步骤:
1.预约触发(前序步骤):
访客或接待部门通过线上预约系统提交申请,信息(时间、人数、单位)同步至中控平台。
平台自动为该预约创建一条接待任务。
2.环境预启动(提前30分钟,自动执行):
在预约时间前30分钟,平台定时任务自动触发“预启动”指令。
环境系统:
开启展厅空调和新风系统,将温湿度调节至舒适范围(如夏季24℃),确保团队入场时环境宜人。
3.讲解员就位与身份认证(接待开始时):
讲解员在入口处通过刷卡、扫码或人脸识别进行身份认证。
中控系统识别身份后,自动将“团队接待”的控制权限下发至该讲解员绑定的iPad APP,界面自动呈现定制化的接待场景按钮。
4.一键启动欢迎仪式(讲解员主导触发):
讲解员点击APP上的 “欢迎模式”按钮。
序厅联动效果:
灯光:序厅主照明缓缓调至100%亮度,重点照明聚焦于企业标识或主题展墙。
音视频:背景音乐响起,弧形幕或多媒体墙开始播放企业宣传片或欢迎视频。
此举瞬间提升访客的期待感和仪式感。
5.按路线自动激活展项(流程核心,自动化进行):
讲解员引导团队进入A展区。系统可通过以下两种方式感知并自动激活:
自动感知:
通过红外传感器或UWB定位技术检测到人群进入A展区,自动触发A展区场景。
手动触发:讲解员在iPad上轻扫或点击“下一展区”。
激活动作:点亮A区灯光、开启投影机播放特定内容、互动展项进入待机状态。
节能与氛围控制:
同时,系统自动熄灭或调暗刚刚离开的序厅的灯光和设备,实现能源节约和视觉引导。
6.接待结束与一键清场(讲解员主导触发):
全体人员离场后,讲解员点击APP上的 “清场模式”。
系统执行:按照预设顺序(如:先关闭音视频,再关闭照明,最后关闭空调)延时关闭所有设备,避免电流冲击,并进入安防布防状态。
数据记录:平台自动记录本次接待的能耗、设备运行时长等数据,用于后续分析。
5.2 无人参观模式(节能与自动化模式)
场景目标:在散客或无团队时段,实现展厅的自动化运行与精细化管理,最大限度节约能源,降低运营成本。
参与系统:人流传感器、灯光系统、音视频系统、环境系统。
详细流程:
1.待机状态:
展厅处于低功耗待机状态,仅保留必要的安防设备和监控摄像头运行。公共区域保持基础照明或完全关闭。
2.人员进入检测:
当游客进入展厅入口或某个展区时,红外或激光人流传感器检测到移动信号,并将信号上传至中控平台。
3.自动激活区域资源:
平台接收到信号后,立即执行该区域的“无人参观”场景指令:
灯光系统:将该区域的基础照明调亮至安全舒适的亮度(如70%)。
音视频系统:以较低音量播放背景音乐或导览词。
互动展项:启动待机程序,准备响应互动。
4.持续监测与延时关闭:
传感器持续监测区域内的活动。如果在设定的时间段内(如10分钟)未再检测到人员,系统判定人员已离开。
平台触发延时关闭指令(如延迟2分钟),平稳地关闭该区域的灯光、音响等设备,恢复至待机状态。
5.价值:
此模式实现了“人来灯亮、人走灯熄”的智能化管理,相比传统全天候全开模式,节约高达40%的能耗。
5.3 紧急安防模式
场景目标:
在发生消防报警、非法入侵等紧急情况时,系统自动执行预设预案,为人员疏散和安全处置创造有利条件,并将警情信息集中推送。
参与系统:
消防报警系统、入侵报警系统、视频监控系统、灯光系统、音视频系统、中控平台。
详细流程:
1.报警触发:
当消防系统的烟感/温感探测器,或安防系统的红外对射、门磁被触发时,报警主机产生硬接点报警信号。
2.系统自动联动(毫秒级响应):
中控平台通过干接点采集模块接收到报警信号,立即无条件执行“紧急安防”模式,无需人工确认:
灯光系统:强制开启所有照明回路至100%亮度,确保疏散通道清晰可见。
音视频系统:
立即停止或大幅调低所有背景音乐和媒体播放音量,避免干扰警报声和指挥指令。
广播系统:自动切入消防应急广播,播放疏散指令。
视频监控系统:
联动预置位,自动将报警点附近的监控摄像头转向预设的观察位置,并将实时画面弹窗显示在中控大屏的最顶层。
3.信息集中告警:
中控大屏和所有操作员终端上以最高优先级弹出醒目的报警窗口,显示报警时间、位置、类型(如火警、入侵)。
同时触发声光报警器,并自动将报警信息通过短信或App推送通知给安保负责人。
4.辅助决策:

原创声明:本文仅供学习交流,未经作者书面授权不得用于商业目的。

