无阳极钠金属电池(AFSMBs)是低成本、可持续和高能量密度存储系统的极具前景的候选者,然而其实际应用受到不可控的枝晶生长和不稳定的固体电解质界面(SEI)形成的挑战。
为了解决这些问题,2025年11月12日,厦门大学张桥保(国家优青)、韩佳甲团队在Advanced Materials期刊发表题为“Single-Atom Engineering for Synergistic Nucleation and Interfacial Regulation Enabling Durable Anode-Free Sodium Metal Batteries”的研究论文,团队成员Zhou Shenghui、Sun Zhefei、Zhang Jiaming为论文共同第一作者,张桥保、韩佳甲为论文共同通讯作者。
第一作者:Zhou Shenghui、Sun Zhefei、Zhang Jiaming
通讯作者:张桥保、韩佳甲
通讯单位:厦门大学
论文DOI:10.1002/adma.202513154
该研究设计了一种由原子级Bi位点实现的高度可逆且坚固的Na金属宿主,该位点以独特的N₃–Bi–S₁配位基团锚定在互连碳管(CT)上(Bi-N₃S₁@CT)。关键的是,这种设计的具有显著亲钠性的Bi单原子以最小的Na⁺消耗促进了均匀的Na成核,实现了持久且高度可逆的Na沉积/剥离,同时有效抑制了电解液的过度分解并促进了坚固的富含无机物的SEI膜的形成,这一点得到了全面的理论计算和实验分析的支持。因此,Bi-N₃S₁@CT在12 mA cm⁻²和6 mAh cm⁻²的条件下,在900次循环中实现了99.6%的非凡平均库仑效率(CE),并且在对称电池中于10 mA cm⁻²和10 mAh cm⁻²下具有1000小时的长期耐久性。值得注意的是,与高负载Na₃V₂(PO₄)₃正极配对的无阳极软包电池在1C倍率下经过240次循环后表现出良好的循环性能,同时保持了良好的倍率性能。该研究展示了一种通过原子级亲钠性调控和SEI工程同时提高AFSMBs能量密度和稳定性的有前景的策略。
钠(Na)金属电池(SMBs)因其高理论能量密度、成本优势和可持续性,已成为电网规模储能和电动汽车领域有前景的候选者。然而,循环过程中不可逆的Na损失通常导致容量快速衰减。为缓解此问题,传统的SMBs通常采用高负正极(N/P)容量比,这增加了Na过量,引入了安全风险,并降低了能量密度。相比之下,无阳极钠金属电池(AFSMBs)在负极侧消除了预存储的金属钠(N/P比 = 0),通过最小化Na损失提供了更高的能量密度、降低的制造成本和改善的安全性。
尽管有这些优势,AFSMBs仍面临重大挑战。Na在传统宿主上的高成核过电位会导致混乱的Na⁺通量和不受控的Na枝晶生长。这些枝晶增加了短路的风险,并在剥离过程中导致形成电隔离的“死钠”,不可逆地消耗有限的Na存量。广泛的研究工作集中在通过金属纳米颗粒修饰(例如Sn、Sb、Au、Ag)来设计亲钠位点,这有效降低了成核过电位并改善了AFSMBs的循环稳定性。然而,这些纳米颗粒在循环过程中经历严重的体积变化,从而捕获金属Na,引起机械降解,并导致不可逆的容量衰减。此外,高密度的亲钠颗粒修饰引入了非活性组分,最终损害了AFSMBs的重量能量密度。
将亲钠位点缩小到原子尺度,即单原子材料,为克服这些限制提供了一项突破性策略。单原子材料可以最大化活性位点密度,同时最小化体积应变,促进均匀的Na沉积和无枝晶的Na生长。例如,嵌入中空碳球中的原子级分散Sn位点已被研究用于降低成核势垒并引导均匀的Na生长。然而,目前的单原子设计在很大程度上忽视了对固体电解质界面(SEI)的调控,而这对稳定循环同样至关重要。稳定的SEI膜可以有效抑制副反应并保存活性Na,而不稳定的SEI则容易发生机械失效并导致电解液的持续分解,从而加速容量衰减。尽管一些金属宿主和颗粒已被报道能促进高强度SEI膜的形成,但单原子在调控SEI组成和机械完整性方面的作用仍未得到充分探索。迫切需要一种能够协同结合结构稳定性、亲钠性和SEI工程的单原子设计,以实现先进的实用AFSMBs。
在此,该研究报道了一种高度亲钠且坚固的钠金属宿主,其由原子级分散的Bi位点通过独特的N₃–Bi–S₁配位基团锚定在互连碳管(CT)上构成(Bi-N₃S₁@CT),旨在实现长循环、无枝晶的AFSMBs。Bi单原子提供了丰富的亲钠成核位点,且Na⁺消耗极低,从而实现了持久且无枝晶的Na沉积/剥离,并将Na成核过电位降低至7 mV,显著低于裸CT的12 mV和裸Cu箔的85 mV。理论计算和实验结果表明,原子级Bi表现出较弱的溶剂吸附能力,但对PF₆⁻阴离子具有强亲和力,这有效抑制了电解液的过度分解,并促进了具有高机械和化学稳定性的致密且富含无机物的SEI膜的形成。因此,Bi-N₃S₁@CT能够实现稳定、无枝晶的Na沉积/剥离,在半电池中于12 mA cm⁻²和6 mAh cm⁻²下经过900次循环后,获得了99.6%的极高平均库仑效率(CE);在对称电池中于10 mA cm⁻²和10 mAh cm⁻²下实现了长达1000小时的稳定运行。此外,采用Na₃V₂(PO₄)₃正极的无阳极钠金属全电池在扣式电池中于1C倍率下循环100次后实现了91.3%的容量保持率,在软包电池中于1C倍率下循环240次后实现了65.2%的容量保持率。这些结果凸显了原子级亲钠性调控和SEI调控作为协同策略,在实现实用且耐用的AFSMBs方面的潜力。
图1. a) Bi-N₃S₁@CT合成过程示意图。b) SEM, c) TEM, d) HRTEM, e) HAADF图像,以及f) Bi-N₃S₁@CT的相应元素分布图。g) Bi-N₃S₁@CT的原子分辨率HAADF-STEM图像和h) 选定区域A、B、C及红色框内原子距离的高斯拟合图。i) (g)中选定区域A、B和C的强度分布图。j) Bi-N₃S₁@CT及参考样品的Bi K边XANES谱图。k) Bi-N₃S₁@CT及参考样品的FT-EXAFS谱图。l) Bi-N₃S₁@CT的EXAFS拟合曲线;插图为Bi-N₃S₁@CT的示意图模型。m) Bi-N₃S₁@CT在Bi K边的WT-EXAFS图。
图2. a) Na⁺在bare CT、Bi-N₃S₁@CT、Bi-N₄@CT和Bi-S₄@CT上的吸附能。b) bare CT和Bi-N₃S₁@CT活性位点原子在不同Na原子数量下的电子局域函数(ELF)和Bader电荷。c) Bi-N₃S₁@CT和bare CT上Na原子的径向分布函数(RDF)。d) bare CT和e) Bi-N₃S₁@CT上Na原子吸附的动力学模拟。f–i) Bi-N₃S₁@CT上Na沉积的原位TEM图像。j) Na金属在Bi-N₃S₁@CT和bare CT上沉积的示意图。
图3. a) Bi-N₃S₁@CT在1 mA cm⁻²和1 mAh cm⁻²、4 mA cm⁻²和1 mAh cm⁻²下的CE。b) Bi-N₃S₁@CT在8 mA cm⁻²和4 mAh cm⁻²、12 mA cm⁻²和6 mAh cm⁻²下的CE。c) Bi-N₃S₁@CT与近期报道材料性能的比较。d) Bi-N₃S₁@CT、bare CT和Cu在对称电池中于3 mA cm⁻²和3 mAh cm⁻²下的循环性能。e) Bi-N₃S₁@CT在对称电池中于10 mA cm⁻²和10 mAh cm⁻²下的循环性能。f) Bi-N₃S₁@CT与近期报道材料循环性能的比较。
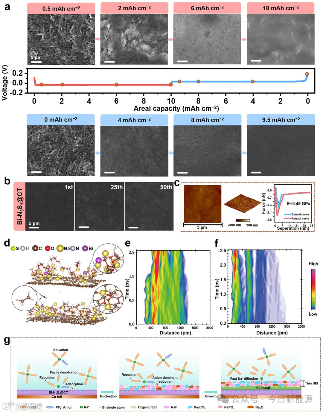
图4. a) Bi-N₃S₁@CT在0.5 mA cm⁻²下,截止容量为10 mAh cm⁻²的完整Na沉积/剥离循环的电压曲线,以及在不同面容量下Na金属沉积/剥离后Bi-N₃S₁@CT电极表面形貌的相应非原位SEM图像。b) Na-Bi-N₃S₁@CT电极在0.5 mA cm⁻²下不同循环次数后的非原位SEM图像。c) Na-Bi-N₃S₁@CT电极表面的2D和3D AFM图像及力曲线。d) Bi-N₃S₁@CT和bare CT在Na-DME电解液中界面行为的动力学模拟。e,f) 不同反应时间下(e) Bi-N₃S₁@CT和(f) bare CT表面与DME分子之间的距离计算。g) Bi-N₃S₁@CT上SEI形成示意图。
图5. a) Bi-N₃S₁@CT、bare CT和Cu在扫描速率为0.1 mV s⁻¹下的LSV电解液还原反应。b,c) (b) Bi-N₃S₁@CT和(c) bare CT表面SEI膜的结构。d–f) (d) Na-Bi-N₃S₁@CT、(e) Na-bare CT和(f) Na-Cu表面SEI膜的结构。g–i) Na-Bi-N₃S₁@CT、Na-bare CT和Na-Cu的EELS元素分布图。j) Na-Bi-N₃S₁@CT选定区域(1)、(2)和(3)的C、O、F和Na K边EELS谱图。
图6. a) Na-Bi-N₃S₁@CT不同循环次数后的C 1s、O 1s和F 1s XPS谱图,以及b) 归一化后SEI组分的相应定量分布。c) Na-Bi-N₃S₁@CT电解液上各种二次离子物种的TOF-SIMS溅射深度剖面。d) 选定二次离子碎片的颜色编码矩阵图和e) 相应的3D分布图像。f) Na-Bi-N₃S₁@CT电极表面不同化学物种分布示意图。
图7. a) GCD曲线, b) 循环性能, 和 c) NVP||Na-Bi-N₃S₁@CT全电池的倍率性能。d) 无阳极NVP||Bi-N₃S₁@CT全电池的循环稳定性。e) 组装的全电池与近期报道的无阳极或少阳极全电池的循环性能比较。f) 无阳极NVP||Bi-N₃S₁@CT全电池的倍率性能。g) NVP||Bi-N₃S₁@CT全电池在不同倍率下提供的能量密度和功率密度。h,i) NVP||Bi-N₃S₁@CT全电池提供的(h)能量密度和(i)功率密度与近期报道的SMBs的比较。j) 无阳极NVP||Bi-N₃S₁@CT软包电池在1C下的循环稳定性。k) 组装的软包电池与近期报道的无阳极软包电池的循环性能比较。
总之,该研究展示了一种合理设计的Bi单原子,其具有独特的N₃–Bi–S₁配位基团并锚定在碳管上(Bi-N₃S₁@CT),作为一种高度亲钠且坚固的Na金属宿主,用于实现无枝晶且耐用的AFSMBs。这种单原子策略能够在原子水平上同时控制Na成核和界面稳定性。综合的理论计算和实验研究揭示,均匀分布的Bi单原子位点作为均匀的亲钠成核中心,有效降低了成核过电位,实现了无枝晶的Na沉积,同时缓解了局部Na⁺耗竭。冷冻电镜、飞行时间二次离子质谱和计算模型进一步证实,Bi-N₃S₁@CT界面促进了DME的快速解吸,并表现出对PF₆⁻阴离子的强亲和力,这有效抑制了电解液的过度分解,并促进了致密、富氟且机械坚固的SEI的形成。因此,Bi-N₃S₁@CT在半电池中于12 mA cm⁻²和6 mAh cm⁻²下经过900次循环实现了99.6%的高平均CE,在对称电池中于10 mA cm⁻²和10 mAh cm⁻²下具有超过1000小时的长期循环能力。此外,与NVP正极配对的无阳极Na金属全电池在1C倍率下100次循环后实现了91.3%的高容量保持率,并在4.5C倍率下具有74.2 mAh g⁻¹的优异倍率性能。更值得注意的是,采用高负载NVP正极的无阳极软包电池在1C倍率下经过240次循环后仍保持了65.2%的容量保持率。该研究强调了一种在原子尺度上协同调控Na成核和界面化学的方法,为实现高性能和长寿命的AFSMBs提供了一条有前景的途径。
文章来源:今日新能源
《钠离子电池技术发展与产业前景研究报告》
▲以上报告由深水科技咨询制作
咨询电话:18115066088

