家庭配电箱(也称强电箱)的配置和接线是家装中非常重要的一环,直接关系到用电安全。
标准配置、接线方法、示例和示意图
核心安全原则
1.断电操作:
所有接线操作必须在关闭总开关并验电确认无误后进行。
2.分路保护:
不同功能回路必须独立分开,并由各自的断路器保护。
3.左零右火:
插座、开关等接线遵循“左零线(N)、右火线(L)”,地线(PE)在上或在中。
4.线色分明:
火线 (L):红色、黄色或绿色(通常用红色)
零线 (N):蓝色
地线 (PE):黄绿双色线
一、家庭配电箱标准配置(常见三室一厅为例)
一个标准配置示例,根据实际回路数量增减。
回路编号
|
回路功能
|
断路器类型
|
额定电流
|
线缆规格
|
说明
|
总开关
|
总控制
|
2P空气开关
|
63A
|
10mm² 或 16mm²
|
控制整个电路,提供基本过载保护
|
Q1
|
照明回路
|
1P空气开关
|
16A
|
2.5mm²
|
负责所有房间照明
|
Q2
|
普通插座回路
|
1P+漏电保护器
|
20A
|
2.5mm²
|
客厅、卧室墙面插座
|
Q3
|
厨房插座回路
|
1P+漏电保护器
|
25A
|
4mm²
|
厨房电器多、功率大,需独立回路
|
Q4
|
卫生间插座回路
|
1P+漏电保护器
|
20A
|
4mm²
|
环境潮湿,必须单独漏电保护
|
Q5
|
空调回路1 (客厅)
|
1P空气开关
|
25A
|
4mm²
|
大功率空调单独回路,不需漏保
|
Q6
|
空调回路2 (卧室)
|
1P空气开关
|
20A
|
2.5mm²
|
|
Q7
|
冰箱/弱电箱回路
|
1P空气开关
|
16A
|
2.5mm²
|
单独回路,出差时可保留冰箱供电
|
注:
1P:只断开火线,占1位。
1P+漏电保护器:集成了空气开关和漏电保护功能(图上常标有“30mA”),占2位。漏电动作电流不大于30mA,动作时间不大于0.1s。
2P:同时断开火线和零线,占2位。用于总开关或220V大功率电器。
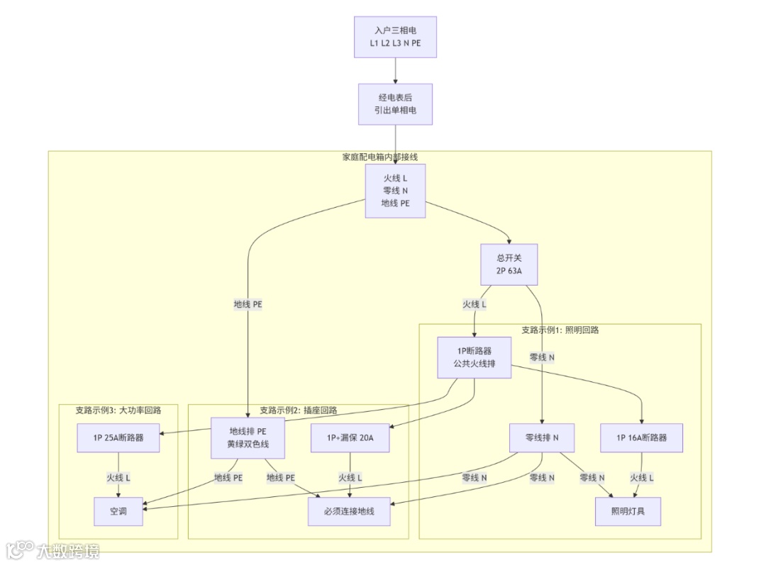
二、接线图接法
下图展示了现代家庭配电箱的标准接线逻辑,遵循“总-分”结构,即总开关之后并联各支路开关。
接线步骤要点:
1.电源接入:
入户的火线 (L)和 零线(N)接入总开关 (2P)的右上端口(进线端)。
2.总开关出线:
从总开关左下端口(出线端)引出的火线,接至所有1P断路器的进线端(通常是上端口)。引出的零线直接接入零线排(N)。
3.支路接线:
每个1P断路器的出线端(下端口)接一根火线,通往对应的回路(照明、插座等)。
该回路所需的零线直接从零线排 (N)上取。
该回路所需的地线直接从地线排 (PE)上取。
4.漏电保护器接线:
漏电保护器有明确的“进线”和“出线”标识,必须严格区分,接反会导致失效。
漏电保护器输出的零线是专属的,只能给这个回路用,绝对不能接回到主零线排上,否则会立即跳闸。
三、实物接线示意图
注意
1.地线至关重要:所有插座的地线必须可靠连接到地线排,这是生命线。
2.容量规划:断路器额定电流必须小于线缆的安全载流量。例如,2.5mm²线配16A或20A空开,4mm²线配25A空开。
3.严禁混接:不同回路的零线严禁混用,特别是漏保的零线必须独立。
4.专业操作:如果您不是专业电工,请务必聘请有证电工进行操作和验收。强电危险,生命安全高于一切。


