广东省工业和信息厅关于组织开展2025年精细化工关键产品创新任务揭榜挂帅工作的通知
各地级以上市工业和信息化主管部门,横琴粤澳深度合作区经济发展局,有关企业,有关行业协会:
根据《工业和信息化部关于组织开展2025年精细化工关键产品创新任务揭榜挂帅工作的通知》(工信厅联原函〔2025〕445号、可登录工业和信息化部网站查阅)要求,拟组织开展2025年精细化工关键产品创新任务揭榜挂帅工作。请各地级以上市工业和信息化主管部门、横琴粤澳深度合作区经济发展局负责本地区的项目推荐工作并作为推荐单位,按工业和信息化部的申报和推荐条件及工作要求,于12月15日前将《2025年精细化工关键产品创新任务揭榜挂帅单位申报材料》(附件2)《2025年精细化工关键产品创新任务揭榜挂帅单位推荐表》(附件3)盖章纸质版一式3份连同电子版一并报送省工业和信息化厅(材料工业处)。
广东省工业和信息化厅
2025年11月10日
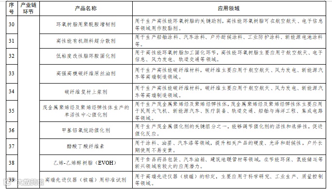
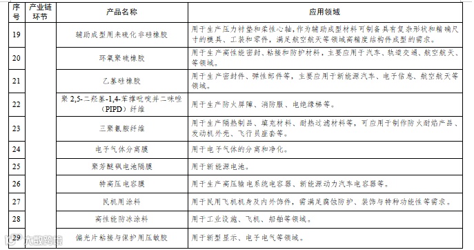
附件1:2025年精细化工关键产品创新任务揭榜挂帅任务榜单.doc
附件2:2025年精细化工关键产品创新任务揭榜挂帅单位申报材料.wps
附件3:2025年精细化工关键产品创新任务揭榜挂帅单位推荐表.wps
......
点击进入下方小程序可快速查企业立项结果
也可查看全省科技信息资讯
随时随地 方便快捷
小程序查询:迈勤政能源
广东省科技创新服务平台
只做政策咨询的标杆平台
更多的资金扶持机会,是留给有准备的您,如果您想拥有这个机会,请及时做好准备。平台将会一如既往为您服务!我们能迅速帮您评估项目、规划项目,成为您最放心的项目管家!
辅导热线:13928924880(微信同步)
(请添加微信时注明姓名,所在单位)
------《迈勤咨询机构》
戳下面的
原文阅读,查看详情附件!

