国内羽绒市场正呈现稳步上涨的积极态势,中高端产品已成为消费主流,为羽绒原料进口带来广阔商机。其实进口鸭毛、鸭绒并不难,关键在于把控品质、备齐文件、选对口岸与合作伙伴,这份实操攻略助你轻松入局!
一、国内羽绒市场:需求旺盛,中高端是核心机遇
-
销量稳步攀升:央视财经数据显示,羽绒服装行业销量持续增长,市场需求旺盛,为羽绒原料进口筑牢市场基础。 -
中高端成消费主流:国内服装市场向年轻化、高品质、强设计感转型,中高端羽绒产品备受青睐,对羽绒原料的品质提出更高要求,高品质进口原料迎来增量空间。 -
行情动态需精准把握:当前羽绒原料偏向期货行情,随国内市场变化有所波动,未来有望趋于稳定,进口商需审时度势,精准把握盈利机会。
二、进口鸭毛鸭绒:流程不复杂,文件要备齐
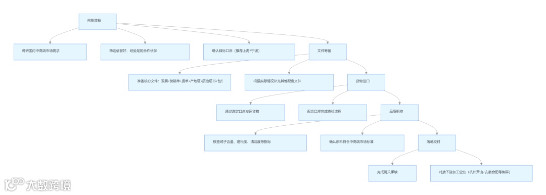
进口鸭毛、鸭绒整体难度不大,核心是把基础环节做扎实,所需文件资料如下:
-
核心必备文件:发票(证明交易合法真实)、装箱单(列明货物名称、数量、规格)、提单(货物所有权及运输合同证明)、产地证(便于享受关税优惠)、质检证书(确保符合质量标准)、包装声明(说明包装及安全性能)。 -
补充说明:根据进口地区、货物特性等具体情况,可能需额外准备其他配套文件,提前沟通确认即可。
三、进口关键要点:选对、控好,少走弯路
-
口岸优选:国内羽绒加工场集中在杭州萧山、安徽合肥等地,推荐将货物发往上海或宁波口岸,操作便捷且能节省运费成本。 -
品质严控:品质是进口羽绒的生命线,需重点把控绒子含量、蓬松度、清洁度等核心指标,确保符合国内中高端市场需求,筑牢竞争优势。 -
伙伴优选:靠谱的合作伙伴是进口顺利的关键。优先选择信誉良好、经验丰富、服务专业的合作方,既能保障原料品质,又能让进口流程省心高效。
羽绒原料进口操作精简流程图
羽绒原料进口操作精简流程图
流程核心备注
-
全程围绕 “品质” 核心,从合作伙伴筛选到最终验货,层层把控指标。 -
文件提前备齐可缩短清关时间,口岸选择直接影响物流成本,需重点关注
-

