军用无人机产业链全景及核心企业分析
集群化、智能化、协同化成发展趋势,产业链多环节迎来发展机遇
一套完整的无人机系统由机体、机电系统、地面站系统和任务载荷系统构成[k]。

军用无人机产业链可分为三个层级:上游为航空材料及元器件供应商,中游为机电、载荷等分系统制造企业,下游为整机制造企业[k]。

军用无人机正加速从传统侦察平台向主力作战平台转型,具备使用经济性好、设计灵活等优势,并在远程控制、自主导航、电子信息技术进步的推动下广泛应用[k]。随着人工智能和无人系统技术的发展,无人机蜂群、忠诚僚机、有人/无人协同作战等新型作战模式推动无人机向集群化、智能化、协同化方向发展,成为我军当前必须面对的作战样式[k]。“十四五”期间,国内军用无人机将保持高速增长,新型智能无人作战平台有望实现突破并列装部队,带动全产业链发展[k]。


原材料及结构件
上游主要包括电池、电机、芯片、惯性器件、结构件和复合材料等[k]。碳纤维复合材料领域代表企业有光威复材、中简科技、中复神鹰;机体结构件与线缆供应商包括通达股份;无人机零部件加工装配企业有立航科技、广联航空;航天电子覆盖精确制导、智能感知、特种电机等领域;红外热成像设备主要厂商为高德红外、大立科技[k]。
动力系统
涵盖发动机、控制系统及螺旋桨等[k]。上游高温合金、钛合金材料供应商包括抚顺特钢、钢研高纳、宝钛股份、西部超导、华秦科技;发动机机加环节企业有三角防务、中航重机、航宇科技[k]。航发动力是国内唯一具备全谱系军用航空发动机研制能力的企业,涵盖涡扇、涡轴、涡桨等多种类型;宗申动力、航瑞动力亦涉足无人机动力装置研发;爱乐达专注于飞机及发动机零部件制造[k]。
飞行控制系统
作为无人机“大脑”,直接影响飞行稳定性、精度与实时性[k]。军用飞控主要厂商为中航机电、航天电子;民用领域大疆、零度智控、亿航等具备较强技术实力[k]。惯性导航系统(INS)方面,MEMS与石英挠性加速度计技术较为成熟,相关企业包括陕西航晶微电子、航天惯性、开拓精密;GNSS板卡供应商为合众思壮[k]。
通信系统
包括地面站、飞控与无线通信链路三部分[k]。主要厂商有航空615所、中电科54所、航天发展;星网宇达、中海达、观典防务亦提供无人机通信系统及装备[k]。
任务载荷分系统
侦察载荷主要包括光电传感器与合成孔径雷达(SAR),可实现战场高速扫描或悬停凝视,提供实时情报支持[k]。光电吊舱由稳定平台与探测设备组成,核心厂商包括中航光电研究所(613所)、205所、晶品特装、久之洋、波谱华光、彼岸科技、贯中精仪、长春通视、星网智控、大立科技、睿创微纳等[k]。合成孔径雷达领域,国内企业有中国电子科技集团、中航电子、天津萨瑞德、中科宇达[k]。
地面测控分系统
作为指挥控制中心,由地面塔控、通信与测控系统构成[k]。主要企业包括中国电科54所(网通院)、恒宇信通、航天通信[k]。
制造及总装
中大型无人机领域,中无人机、航天彩虹处于领先地位;中小型无人机方面,航天电子依托航天科技集团具备技术与渠道优势[k]。航天电子研发的飞鸿98大商载无人运输系统已完成首次航线飞行,验证运营能力,为产业化奠定基础[k]。腾盾股份聚焦高端无人飞行器智能装备全生命周期运维与全产业链发展;天宇长鹰曾为长鹰信质子公司,其长鹰系列无人机为海军早期装备的无人侦察机产品[k]。

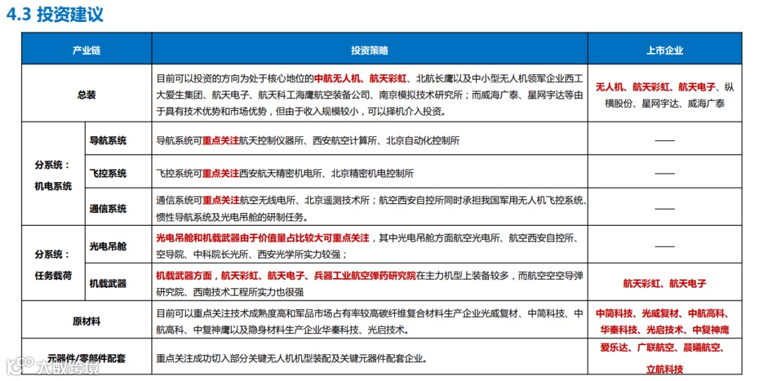
从投资角度看,军工企业主导军用无人机产业链核心环节[k]。总装领域可关注航天彩虹(大型长航时无人机)和航天电子(中小型无人机);分系统方面建议布局导航、飞控、光电吊舱、通信及武器载荷等技术成熟、市场领先的领域;动力系统因存在短板,建议谨慎投资[k]。原材料领域重点关注光威复材、中简科技、光启技术、华秦科技等技术成熟、军品市占率高的企业[k]。



来源:中航证券、产业链淘金等[k]。

