一直以来,重复铺货是Temu重点严查的违规行为。近日,Temu又开始严打“重复铺货”,11月1日将正式执行规则。
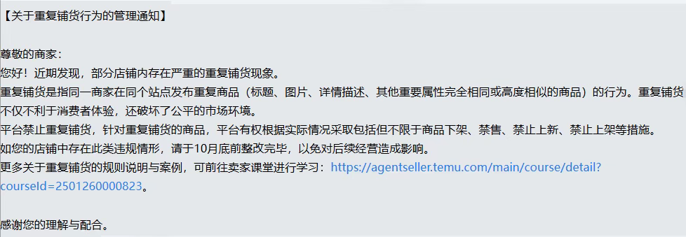
Temu官方发布了一则关于重复铺货行为的管理通知:
近期发现,部分店铺内存在严重的重复铺货现象。
重复铺货是指同一商家在同个站点发布重复商品(标题、图片、详情描述、其他重要属性完全相同或高度相似的商品)的行为。重复铺货不仅不利于消费者体验,还破坏了公平的市场环境。
平台禁止重复铺货,针对重复铺货的商品,平台有权根据实际情况采取包括但不限于商品下架、禁售、禁止上新、禁止上架等措施。
如您的店铺中存在此类违规情形,请于10月底前整改完毕,以免对后续经营造成影响。
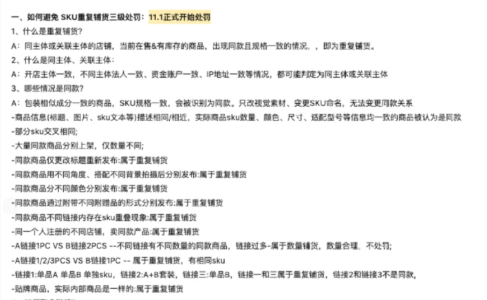
关于重复铺货行为,官方的定义是:指同一商家在同个站点发布重复商品(标题、图片、详情描述、其他重要属性完全相同或高度相似的商品)的行为。
例如:
同一主体或关联主体的店铺,销售同款且规则一致的产品
SKU规则一致,仅外包装/赠品差异;
同款商品分别上架,仅数量不同;
同款商品仅更改标题重新发布;同款商品用不同角度、搭配不同背景拍摄后分别发布;
同款商品分不同颜色分别发布;
同款商品通过附带不同附赠品的形式分别发布;
同款商品不同链接内存在sku重叠现象.
平台规定服装类可按颜色分链接上架,同一产品可设置不同数量SKU。另外,不同主体(完全独立公司/法人)销售同款产品不被视为重复铺货,但因Temu账号关联政策,一账号违规可能牵连其他账号。
根据最新消息,Temu将于11.1正式开始处罚,此次处罚较为严重。
1.店铺下当前在售商品高浓度重复铺货→永久三级限制,不支持申诉。
2.浓度中等或店铺在售商品少→短期三级限制+短期限制发品+长期限制在站商品数量。
3.特殊场景:商品存在对抗行为,如换图换造型、规格乱写无意义、相同商品换包装/贴纸(不涉及装饰属性的商品)等,满足一定数量→永久三级限制,不支持申诉。

鑫华拓提醒
平台将于11月1日正式执行处置措施,建议卖家及时整改,以免被判定为高浓度重复铺货行为,导致店铺被封等风险。
END
鑫华拓国际物流
自成立以来,一直深耕跨境物流行业,提供FBA头程空运、FBA头程海运、国际快递、国际专线、国际EUB、国际小包、海外仓、退换标、一件代发等服务。
现已服务企业达60000+,拥有数十万平方米FBA转运仓库、上百辆揽收车辆、数百名员工,在全国多个城市设置有分点,在欧美拥有多个海外仓库,能为客户提供专业的跨境物流解决方案。

