↓点击文末,关注汉博商业两个微信公众号↓

▍汉博商业旗下智库汉博商业研究院联合赢商大数据,日前权威发布2019年度购物中心关注创新品牌势能榜TOP100。榜单显示,个性化需求喷发,渠道、品类、内容持续分化,“国潮”进入崭新的3.0时代,中国元素成功接轨国际,新品牌、新产品层出。更多详情,请见如下榜单:▎

年度创新品牌“发展论”
个性化需求喷发,渠道、品类、内容持续分化,“社交新零售”裂变,“消费者主权”崛起。而在消费放缓和人口红利缺失的背景下,大盘固然重要,但找到适合的增长新路径更重要:
■ “国潮”进入崭新的3.0时代。中国元素成功接轨国际,新品牌、新产品层出,深耕中国⽂化,形成一股独特的艺术潮,受到新世代、新中产追捧,成为当下消费市场强劲增量,开创别具⼀格的“新国货”3.0时代。
■ 圈定关键族群,拓宽消费场景,向”Always Online模式 ”进阶。以Z世代、都市青年、潮童一家、小镇青年、银发一族等关键圈层为核心,营造全时段、多面向、全渠道消费场景,以不间断的品牌建设与消费者持续互动、深度连接,拉动消费增量。同时,切入微场景,激发消费者还未曾意识到的需求,并提供定制化解决方案,推动细分品类长足发展。
■ 内容社交双向驱动,线上线下无界融合,孕育新的拔草机会。“内容+社交”“线上+线下”颠覆以搜索导向的购物逻辑,一站式深度种草消费者;个性化专属定制,打破次元壁;路演、直播全覆盖,打造全方位沉浸式体验;跨界联名大热,硬核营销创意吸睛更“吸金”。
TOP100中,零售业态上榜30家,美妆、家居、运动装等购物中心新势力涌现;餐饮上榜22家,咖啡茶饮、中式简餐等迎爆发;儿童亲子、休闲娱乐各有17家、11家上榜,朝强体验、重互动方向发展;生活服务上榜9家,健康、悦己、宠物经济成业态创新关键词;文创上榜6家,新式剧场、展览兴起。

上榜品牌中,零售高潜品牌占比较高,运动服、美妆品牌将迎强势拓店;餐饮、生活服务高流量品牌占比超4成;零售、餐饮高承租力品牌超3成。

01 零售
国货当潮;从以产品为中心向“以消费者(流量)为中心”进化
❶ 服饰/鞋类
■ 文化自信唤醒国货潮流基因,“中国时尚”持续崛起
文化自信推动国货品牌蓬勃发展,从“中国制造”到“中国质造”再到“中国时尚”崛起,【中国李宁】【飞跃运动鞋】借乘新国潮新风,演绎经典新潮流,提升情感附加值并创造品牌新价值点。
■ 时尚运动风席卷,流行性+功能性加速融合
随着消费升级和年轻消费者对运动时尚风格偏好增强,驱动运动品牌朝专业性和流行性结合的方向发展,运动鞋服零售呈高速增长态势,【Nike Kicks Lounge】【FILA FUSION】【Particle Fever】引领时尚运动风崛起。
■ 从大众消费向圈层消费迭代,个性化潮牌“上位”
以特定圈层为核心,满足当下年轻客群对个性化、潮流度的追求,具有独特符号、带有突出品牌风格的潮牌快速“上位”,如【STARTER BLACK LABEL】【BEENTRILL】【2AM】。
■ 性别标签模糊化,大女主风、中性风崛起
女性趋向独立硬朗,男性趋向精致讲究,大女主风、中性风服饰成新风向,如【Lily】以“中国新女性”概念登陆纽约时装周;【Bosie】主打“无性别时尚”概念。

注:本榜单中带*年份为品牌进入中国内地时间,带有“NEW”表示品牌为近三年进驻中国内地购物中心的新兴品牌(下同)
▼品牌独特亮点
【2AM】为Cabbeen卡宾集团旗下高街设计师潮牌,已进驻广州天环广场、海南海口市望海国际商业广场。2020年,品牌将计划拓展30家品牌旗舰店,其中包括北京三里屯、成都太古里、长沙ifc、厦门SM购物广场、武汉汉街万达、西安赛格及北京大悦城等。
① 专为自由、独立的年轻潮人社群打造:以2AM(凌晨两点)为名,目标人群为有自主新生活观思想的大学生、独断专行的年轻潮人、标新立异的潮流行业工作者及个性张扬的街头文化爱好者等不同圈层,而目标消费客群年龄段为18-25岁之间,从他们的视角出发,以更为开放的心态与他们对话,探讨年轻潮流本质的各式主义精神,关乎青年态度、关乎自由、关乎文化,旨在为这些潮流文化爱好者提供前沿的潮品和多元化的生活方式选择。
② 汇集全球新锐设计师,潮流玩法不断:汇集来自英国伦敦、美国纽约、日本东京以及中国香港等地的新锐设计师,为酷爱玩乐与时髦的青年潮人,持续提供国际原创力产品,推出前沿、先锋的话题单品,如潮玩、限量球鞋、跨界联名等。

图片来源:2AM Official
【Bosie】迎合中性时尚崛起趋势,主打无性别主义时尚。2018年成立以来已完成两次融资,进驻深圳壹方城、杭州嘉里中心、西安MOMOPARK等标杆购物中心,预计2019年营收超1.2亿元。
① “no gender no border”(无别无界)理念贯穿始终:摘掉服饰里“性别”的标签,而着重在设计感和个性化的表达,通过风格化的设计和剪裁,探索同时适合男女穿着的时装。
② 门店升级,打造“无性别实验室”:以“科技未来风”打造“无性别实验室”,设置多个趣味创意空间,如“趣味袜子机”、“失重实验室”、“2D衣帽间”等。未来,bosie计划将单店升级为400-500㎡的“超级店”。

图片来源:bosie
❷ 美妆护理/潮流数码/IP主题店
■ 颜值经济爆发掀起美妆热潮,直播带货“火”至线下
95后、00后撑起颜值经济,同时男性彩妆消费高速增长,消费需求的激增驱动购物中心美妆业态快速升温。国际大牌彩妆如【YSL】【TOM FORD】【NARS】以开旗舰店、玩妆体验馆等形式贴近中国消费者;本土品牌注重数字化营销,如【完美日记】通过美妆KOL种草、联名Discovery及大英博物馆等年轻化营销手段,迎合95后喜好;【林清轩】于李佳琦直播间2分钟卖出近1万瓶山茶花润肤油。
■ 从单一零售模式朝复合化、平台化进阶
潮流数码品牌朝生活方式方向发展,打造复合化、体验式门店,如【小米之家】【苏宁极物】;IP主题店【泡泡玛特】从签约设计师到设计师孵化平台,玩转时下流行的盲盒模式。【THE COLORIST调色师】集合全球70+美妆品牌,打造国内首家纯彩妆集合店。

▼品牌独特亮点
【完美日记】自2019年首店落地广州正佳广场后,快速开出20+门店,进驻西安赛格国际购物中心、深圳海雅缤纷城等购物中心,今年9月完成最新一轮融资后估值达10亿美金,成为近年来成长最快的国货美妆品牌,计划3年内将门店拓展到600家。
① 以“爆款思维”提供高性价比产品:瞄准Z世代客群,完美日记主打高性价比产品,并积极推出Discovery、大英博物馆等IP联名爆款,一经上线就被一抢而空。
② “种草”实力强劲:完美日记通过年轻人接受度高的“种草”方式,在小红书、B站等渠道以美妆KOL带货及引导用户二次传播的形式,实现对目标客群的精准营销。

图片来源:完美日记体验店
❸ 超市/家居
■ 生鲜超市“变形”,多业态模式提升盈利能力
【盒马鲜生】持续探索盒马菜市、盒马mini等新业态形式,进一步贴近消费者的一日三餐;【一米市集】专卖有机食材,为都市客群提供“归园田居”的生活方式。
■ 新兴家居围绕美好生活需求加速落地,体验服务升级
家居品牌趋向场景化、细分化,融入生活方式,在模式创新、门店体验上不断升级,如【KKV】以“另类”的集装箱风格带来进口美妆、全球零食等众多商品,下厨房APP线下门店【好室好得】专注提供厨具和餐具等厨房好物;【ONE ZONE】以“零售+服务+到家”模式打造“中国版宜家+家居界盒马”;【KASANOVA】跨界轻餐饮,开设cafe售卖意大利特色菜品和咖啡。

▼品牌独特亮点
【KKV】为KK集团旗下新推出新生活方式主力店品牌,已开店超60家,进驻北京悦荟万科广场、深圳京基福田kk one等购物中心,未来将持续拓展全国一二线城市及部分省会城市购物中心。
① 海量精选全球爆品:以Z世代为核心客群,在1000-1500㎡大面积门店内,KKV引入快时尚饰品、进口美妆、全球零食、甄选母婴、宠物用品等14个品类,2万+SKU精选爆品,同时实现“海量”+“精选”,给爱“逛”的消费者提供更丰富选择。
② 玩转空间场景,打造高颜值打卡点:结合购物中心原有空间的特性,打造“千店千面”的空间场景,结合标志性的集装箱元素,强化品牌形象。

图片来源:赢商网
【一米市集】为线上农夫市集一米市集的线下体验店,为都市客群提供“向往的生活”,首店已落地上海金虹桥国际中心商场。
① 主打有机食品,严选本土农产品:不卖进口大牌,而是支持本土生态农人,以严苛的选品标准,售卖零农残蔬果、零激抗肉禽蛋,保证所有商品无负面添加;产品以生鲜为主,涵盖基础的粮油酱醋、调料干货、肉禽蛋品、瓜果蔬菜,到健康零食、饮料酒水、有机生活用品等。
② “田园式”装修衬托品牌理念:店面装修上,以简约自然为主,采用原木色调,并加入麦穗等装饰,透露出田野气息。

图片来源:一米市集、斑马画报
02 餐饮
多元消费需求驱动品类跨界延伸,城市文化、IP加持以提升情感附加值
❶ 休闲餐饮
■ 多场景主题体验店强化品牌IP特性
在茶饮、咖啡细分领域中的头部创新品牌,通过陆续开设“大店”、围绕品牌IP打造多场景体验店,不断塑造品牌文化特性,优化体验,提升市场竞争力,其流量贡献指数、承租力指数均较高。
【喜茶】开出多家LAB店,推出各种联名玩法、环保计划、国潮周边产品;【瑞幸咖啡】开出「致敬NASA」、NBA、网易云音乐等主题店。
■ 主营品类边界逐渐弱化,“+酒饮”成新宠
茶饮、咖啡品牌通过增加酒饮品类,丰富场景与空间体验,打造轻松愉悦的社交场所,并延长消费时段。【星巴克】分别在上海和北京推出Bar Mixato,在咖啡馆加入“酒坊”;【奈雪的茶】开出多家blablabar奈雪酒屋;【LELECHA】开出制茶工厂、珍珠奶茶制茶乐园,并发展舒芙蕾、抹茶、软欧包等多品类子品牌;被誉为“咖啡界祖师爷”的【皮爷咖啡】推出酒饮,打造“午夜咖啡馆”。
■ 从粗放式向精细化升维,差异化产品谋突围
休闲餐饮赛道从粗放式向精细化升维,不断革新产品打造差异化,如【伏见桃山】主打“融酒于茶”的创新概念,【鲜の芙蕾】打造“会呼吸的舒芙蕾”,【%Arabica】除了咖啡还售卖精品咖啡豆。

▼品牌独特亮点
【皮爷咖啡】被成为“咖啡届的祖师爷”,已进驻上海陆家嘴中心L+Mall、上海环贸iapm等购物中心。
① 传承53年经典的“咖啡届的祖师爷”:1966年创立于美国加州,精选优质咖啡豆,并着重坚持其新鲜度,以独特的重烘手法,把咖啡豆的独特风味推到极致,进入中国后以精致和专业的形象迅速打开市场。
② 本土化创新尝试:除了严控咖啡的品质与口感,在中国市场适应挂耳包咖啡、外卖等消费习惯,创新融入。
③ 售卖酒饮,打造“午夜咖啡馆”:鸡尾酒单只在周五到周日晚间供应,与上海The Artist Bar & Bistro联手打造,定制出“极具皮爷基因的经典鸡尾酒”。
❷ 火锅/中式餐饮/异国风情餐饮
■ 延伸火锅“到家”服务,加速触达更多消费者
【海底捞】联合饿了么推出外卖服务,今年预计门店数量达800家;获得资本认可的品牌通过加速拓展提升市场覆盖率,如【湊湊】【和府捞面】。
■ 产品+服务双驱提速,加码品牌竞争力
通过品类延伸提升产品丰富度,提供特色服务加深消费者互动,不断提升品牌竞争力。【鼎泰丰】引入侍酒师驻店,新推出“小笼包+鸡尾酒”模式,【虾小士】把小龙虾与三明治、肉夹馍、龙虾饭等结合;【蔡澜港式点心专门店】设置透明化中央厨房,40位师傅手工现制;【Tomacado花厨】以植物+食物的呈现方式。
■ 城市独特文化加持,形成品牌价值壁垒
中式餐饮中,地方区域菜系通过城市特色场景搭建,打造特色爆品等方式,加深品牌印记及价值壁垒,如【费大厨】【映水芙蓉】【拾紫】;【文和友老长沙龙虾馆】以结合当地城市文化的独特复古装修风格,火爆各地。
■ 二次元文化上位,迎合新生代消费趋势
95后“互联网原住民”消费者崛起,餐饮+二次元成为投其所好的布局方向。【一乐拉面】获火影忍者IP官方授权,聚集高话题热度;【s9食久记椒麻大海鲜餐厅】结合同名动漫IP打造高粉丝黏性品牌。

▼品牌独特亮点
【费大厨】围绕“辣椒炒肉”这一湘菜代表菜品打造爆品,已开店30+,进驻深圳京基福田kk one、深圳卓悦汇、长沙保利MALL等购物中心。
① 将“土猪肉”作出“高级感”:精选应季鲜辣椒、土花猪,简单的食材烹饪出具有“家乡味道”的辣椒炒肉,并在底部加上小火炉,使其在食客的餐桌上保持热度,成为爆款单品。
② 打造“新式湘菜”品牌:门店装修一改湘菜品牌“简单粗暴”的风格,以显眼的食材展示区和透明式厨房,让消费者可直观了解食材和烹饪方式。

图片来源:大众点评
03 儿童亲子
“磁场效应”凸显,趋向高端化、品质化、专属化
■ 儿童零售趋向高端化、品质化
年轻父母掌握流量话语权,亲子消费在家庭支出中占比持续增加,安全性、高品质需求取代性价比需求,优质儿童零售品牌更获市场认可,如高端儿童车品牌【D.THRONE】,全棉时代旗下【全棉宝贝】,首个提出“礼御童服”概念的高定童装品牌【PETIT MIEUX贝的屋礼御童服】。
【必灵星球】将中华文化产品及国际热门益智玩具重新设计定义,放入扭蛋中,让中国孩子在快乐中熟悉中华文化精髓,结合无人零售、国潮、热门IP、惊喜体验、极致性价比等品牌特性,为商场打造多个室内人流热点。目前已进驻深圳海岸城、深圳KKmall、杭州银泰IN77、苏州昆山金鹰、常州金坛吾悦等400多个购物中心,成为场内现象级体验点,未来将持续落地1000家。
■ 儿童医疗新刚需崛起,市场空间巨大
二胎政策的落地带来强劲的儿童医疗刚需,公立医疗资源相应变得紧缺,随着家长医疗健康意识增强,愿意为孩子的健康、就诊舒适性投入更多,专业性强且不失童趣的儿童医疗品牌成购物中心新宠。如【番小茄小儿推拿】创新提供“盐疗”;【极橙儿童齿科】与复旦大学附属儿科医院合作,提升亲子家庭信任感;高端美式儿科【唯儿诺】开设儿全科门诊、过敏性疾病特色门诊、内分泌特色门诊以及儿童生长发育中心等。
■ 一站式游乐赢家庭客群青睐
亲子家庭“1拖N”新生活方式兴起,满足儿童玩乐、亲子互动需求的一站式家庭娱乐空间“磁场效应”凸显,为购物中心聚集客流,如【奈尔宝家庭中心】【奥飞欢乐世界】【追风奇幻岛】【In Family】;把大自然搬进mall的都市自然乐园模式走热,让孩子与动物、植物亲近接触,如【小小动物元】【爱马马术】【小蜜蜂农场】。
■ 打造儿童专属服务,增添趣味性
【Find智慧钢琴学院】将智能软件与钢琴教育结合;【粒粒堡亲子餐厅】科学的空间设计将餐厅区、游乐区完美结合;新华书店推出专属于儿童的阅读娱乐空间【玛德琳童书馆】。

▼品牌独特亮点
【奈尔宝家庭中心】为新兴儿童乐园品牌,以“大面积旗舰店”和“小面积精品店”两种门店模式布局,进驻深圳海雅缤纷城、杭州星光大道二期等购物中心,拥有40万+资深会员,计划未来5年继续拓店40-50家。
① 打造童趣“微缩城市”:基于孩子年龄层和兴趣喜好,设置森林图书馆、模拟城区·职业体验馆、热气球餐厅、攀爬游乐区、派对教室五大分区,小朋友在微缩的小城市里体验多样乐趣,同时父母可在休息平台观看、交流,形成社交空间。
② 高颜值设计赢亲子家庭喜爱:抽象化元素融入产品设计,如图书区将云朵和彩虹抽象化作为书架,配合孩子喜欢钻洞、爬高的天性,作出树洞等形象。

图片来源:奈尔宝家庭中心
【唯儿诺】为美式高端儿科连锁机构,2019年获数亿元C轮融资,目前已开店超20家,进驻上海金桥国际商业广场等购物中心,并与三甲医院、商业保险机构形成合作,为亲子家庭提供优质儿童医疗服务。
为消除小朋友对医院诊所的恐惧,唯儿诺配备一站式眼科验光、视觉训练房、宝宝爱牙刷牙机场区、First Class的宝贝眼镜试戴区等多个趣味诊疗室,同时拥有海洋球游乐区、Cosplay体验区及多媒体亲子沙龙活动室等多个活动体验区,在提供专业医疗服务之余,让孩子获得更轻松的就诊体验。

图片来源:轻松开诊所、北极光创投
04 休闲娱乐
发力夜经济,“娱乐+社交”玩出新高度
■ 体育运动趋向娱乐化、社交化
【SPACE】将流行音乐、健康、娱乐结合,【Beaufit女子健身】对标Curves打造中国女性健身房;【嗨马乐动】将体育娱乐、智能运动、社交互动深度融合,【PARTY KING】超大游乐场与酒吧合体,打造运动+社交空间。
■ 黑科技加持,沉浸式体验从场景打造向全感官升维
沉浸式体验已成休闲娱乐业态“新标配”,并通过VR、AR等技术,不断从单一的场景打造向全感官升维呈现,如虚拟现实体验中心【数字王国·绿洲】;【棱镜·密室逃脱】打造浸入式角色体验剧场;【LLJ夹机占】迎合年轻人追捧IP衍生品的消费新趋势,以社交新玩法圈粉;【Y世代星球】打造涵盖10余种项目的竞技轰趴场;【TaxiWay飞行中心】与波音合作,提供身临其境的飞行体验。
■ 夜经济迎爆发,网红酒吧频亮相
打造城市文化聚集地的酒吧业态,在夜经济的拉动下加速进mall,如网红酒吧【The Vending Machine丸町遤神】以机打鸡尾酒为特色,新进驻朝阳大悦城;【Owner Circle】集娱乐、社交、流行文化生活与享受为一体。

▼品牌独特亮点
【The Vending Machine丸町遤神】为帝都网红酒吧,以未来感的别致的装修风格,成为聚集潮人的社交聚会场所;酒吧最大特色为“没有调酒师”,采用“机打鸡尾酒”的方式更直接呈现酒饮,以亲民的价格让消费者喝鸡尾酒像和啤酒一样欢畅,并成为门店营收主要来源。
为打破酒吧的经营时段限制,2019年新开在北京朝阳大悦城的门店,全新定位“白日酒馆”,除了为购物中心客群提供轻酒精的鸡尾酒和饮料及液氮酒味冰淇淋,为其快节奏的工作和生活消除疲惫感。
05 生活服务
服务“产品化”;科技医美、大健康等概念走热
■ 服务链条不断延伸,向“创造需求”进阶
创新生活服务品牌在满足消费者基本需求的基础上“创造需求”,提供全新的解决方案。【海马体照相馆】推出毕业照、星座生日照、圣诞照等,为低频消费提供提供高频服务方案;【KOKOWAN宠物星球馆】集宠物洗护、美容、商品研发和生产、商品零售、专业服务、体验于一体;【植治】提出“Ready to Flower”概念,将花品从原材料转变为包含设计的“成品”进行销售。
■ 美肤保养需求激增,科技护肤/医美时代来临
新中产客群愈发注重高品质美肤、保养,“她消费”主导下催生购物中心美容护肤、医美整形业态爆发。如【菲洛嘉抗衰中心】开创全球生物细胞抗衰老先河;【CellCare】通过黑科技仪器提供医疗美容服务;【inspire科技美肤】用科技的力量激活肌肤底层能量,主打科技美肤。
■ “养生潮”来袭,大健康消费崛起
近年来职场人士深受“亚健康”问题困扰,养生意识觉醒,催生大批创新医疗健康服务品牌,如日本徒手整骨沙龙品牌【KARADA身体工场】,中高端齿科医疗机构【固瑞齿科】,一站式大众运动损伤与脊椎康复服务机构【脊柱特工】。

▼品牌独特亮点
【海马体照相馆】以“轻快简”的摄影模式,主张为生活打造仪式感,已在全国开店超250家,进驻北京华茂中心、北京国贸商城、北京王府中环、上海环贸iapm、上海徐家汇ITC商场、广州天汇广场IGC、深圳深业上城、成都银泰中心in99、杭州湖滨银泰in77等标杆购物中心,并将以每年80-100家的开店速度持续大力扩张,成为现代都市人群必不可少的生活服务品牌。
① 不断迭代产品,满足细分需求:除了常规的证件照、形象照等,还推出限期的圣诞照、花颜照、毕业照、星座生日照,并再把证件照这一“必拍”的产品根据季节、配色再作细分,提高消费频次。
② 迎接5G时代,智能化引领影像记录生活方式:海马体是全国第一家采用线上预约,线下体验的照相馆,也是全国第一家采用云端修图的照相馆,以“中央厨房”的模式组建云端修图团队,保障影像品质和客户满意度;面对5G时代的来临,海马体将持续实现智能化升级,不断优化客户体验。

图片来源:海马体照相馆
05 文创
“文艺消费”掀新浪潮,场景内容双扩容
■ 延伸品牌边界,打造复合业态以提升效益
【言几又】与知乎、苏宁极物合作,打破阅读界限;【READWAY】内设杂志+咖啡的跨界品牌ELLE CAFÉ、三联书店的黑胶唱片馆。
■ 加码场景与内容创新,满足精神文化需求
精神文化需求增加,高品质的剧场演出、展馆展览等“文艺消费”,对新中产、年轻白领客群具有高吸引力,如【开心麻花剧场院线】【太阳马戏剧场】;【失恋先生】展出分手情侣的“爱情遗物”,成为全国年轻消费者热衷打卡点【BROWNIE Gallery Store】向大众分享来自全球的摄影艺术作品。

▼品牌独特亮点
【失恋先生】以“储存爱情遗物”为主题,已在全国布局30+展览,进驻重庆日月光中心广场、成都富力广场等购物中心。
展馆内设置失恋语录墙、留言墙、失恋展台等区域,展出关于逝去爱情的物件,既有成堆的车票、相送的小礼物等,也有寄托独一无二的情意的婚纱、戒指等。展览勾起参观者失落的回忆感,也提醒人们珍惜当下,成为年轻人热衷打卡点。

图片来源:星空失恋先生的博物展、玩展小星球
06 跨界集合店
“泛零售品类延伸扩充”,朝“全域经营”迭代
线上品牌持续加速落地,以跨界IP、延伸体验边界聚合流量,融合新生活方式不断迭代。
【一条】与冰雪奇缘、《国家地理》等热门IP合作,独家首发各式生活好物,2019年陆续进驻北京、杭州、济南等城市,加速版图扩张。【LITTLE B】创新多样玩法,如把“月球”搬进店内,与英国知名彩妆Charlotte Tilbury联合打造独家跨境体验店。
【Mercedes me store】以“零售+川菜+美酒”结合,打造全新模式的汽车体验店;【喜马拉雅万物声】创新融合“声音+、文化+、时尚+、高科技+、新零售+”;【有货mkt】带来服装、生活方式等多业态组合。

▼品牌独特亮点
【喜马拉雅万物声】迎合“听书”这一新生活方式,将其与更丰富的线下场景融合,目前已落地西安,即将新进驻龙湖成都滨江天街。
在2000㎡的门店中,分为咖啡文创区、亲子区、阶梯剧场几大区域,消费者可通过咖啡杯收听有声故事,实体图书也可通过“听”的形式来实现阅读,使喝咖啡和读书这两件事更有趣;此外,喜马拉雅线上的数千个精品付费课程,在会员店内通过进店连WiFi方式可免费畅听,以此延长消费者停留时间。
门店还集合了传情礼物、沙龙课堂、专业直播间等多种功能,同时融入了“声音+、文化+、时尚+、高科技+、新零售+”的创新融合形式,提供了更强烈潮流氛围、更深度前沿体验。

图片来源:西安创业咖啡街区
2020年品牌招商新趋势预测
❶ 零售
美妆、运动服饰、潮牌、家居持续走热,将成购物中心招商新关注重点,集合店模式及复合业态成“新主流”;生鲜零售进入白热化竞争,探索进一步贴近消费者的模式。
❷ 餐饮
新式茶饮、咖啡、烘焙等休闲餐饮进入“洗牌期”,产品创新品质及品牌壁垒将成“护城河”;简餐、快餐趋向精致化、高级风,“小吃”迎来“大前途”;通过融合城市文化、独有IP等塑造品牌文化的火锅、中餐,将在市场竞争中进一步站稳脚步。
❸ 儿童亲子
儿童零售趋向品质化,高颜值、融合亲子体验成突破口;儿童DIY、儿童剧场“降温”,室内动物园、儿童农庄、儿童医疗成招商新宠。
❹ 休闲娱乐
VR体验馆、密室逃脱加速进入“突围战”阶段,竞争升维;潮流体验需求增强,融合社交场景等运动健身、主题乐园、娱乐集合店受青睐;“夜经济”驱动下,酒吧、轰趴馆有望激起新活力。
❺ 生活服务
新概念美容护肤、医美整形、健康医疗品牌成新增长点;宠物经济潜力巨大;照相馆、花店不断革新商业模式。
❻ 文创
复合型书店、新型剧场等文化体验模式成为购物中心提升格调的“新势力”;主题型展馆展览以有料、有趣特性吸引年轻人打卡。
❼ 跨界集合店
持续“脑洞大开”,通过跨界引入热门IP、美酒、声音、新零售、生活方式等手段,将成内容革新与体验创新的新着力点。
TOP100创新品牌2020年拓展趋势
零售、休闲娱乐集中拓展一二线城市,目标客群集中在社交渠道广、爱尝鲜、消费力强的年轻人裙。
连锁餐饮品牌在一线城市布局相对饱和,对新一线城市关注度较高,全国性品牌下沉四五线城市趋势渐显。
儿童亲子业态重点挖掘一二线城市区域,以期吸引消费力较强的新中产家庭客群,选址偏好华东区。
生活服务、文创、跨界集合店重点布局一线及新一线城市。

赢商大数据与汉博商业研究院联合发布
Copyright WIN DATA. All Rights Reserved.
赢商大数据 版权所有
专属福利
2019,感谢一路同行
为回馈读者,我们准备了100本
《2019中国购物中心年度发展报告》
(1999元/本)
在赢商云智库公众号回复“2019”,
即有机会免费获取!
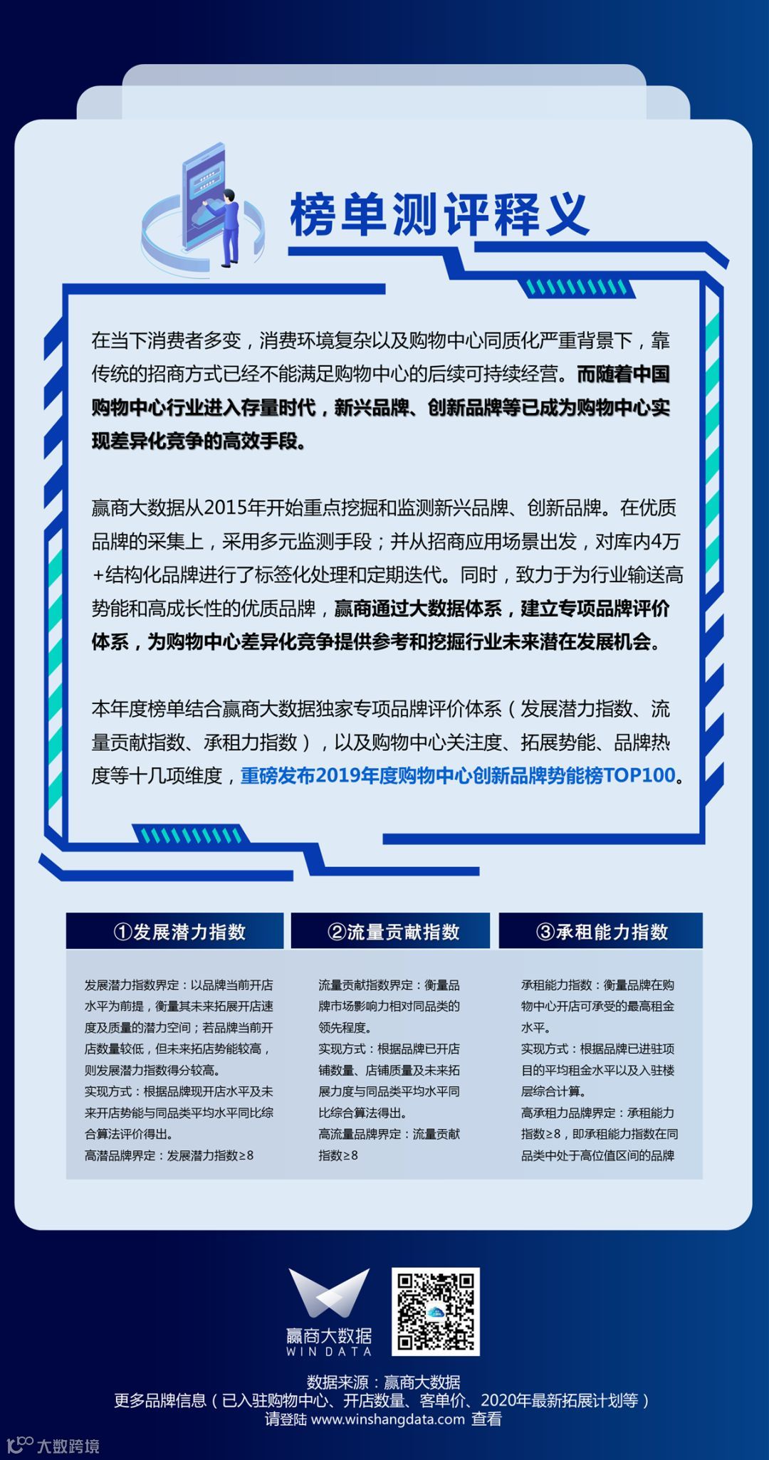
榜单说明
请输入文字请输入文字请输入文字
创新品牌界定:已进驻中国内地购物中心且围绕场景化升级和新零售发展走势,创造新风格、新体验、新生活方式等的品牌
榜单意义:鼓励品牌推陈出新,监测品牌发展轨迹,预测零售行业演变新趋势
测评方法:结合赢商大数据独家品牌评价体系、品牌进驻城市等级、购物中心等级、品牌创新实力、品牌门店增速、拓展城市等级、拓展规模、赢商大数据浏览热度、社交媒体活跃度、网络热词搜索指数、品牌所属业态创新热度、业态发展增速等多个维度进行综合测评。品牌排名越靠前,品牌综合发展势能越强
数据采集时间:2019年1月-12月
数据支持:周娜、曾碧云、何桐先、林嘉鸿、黄巧、全海兰、刘凤宜、王巧、李艳赏
榜单测评:谢飞
报告撰写:梁楚童
专业支持:北京汉博商业研究院
专业支持:袁兴月
特别说明
未上榜品牌,除暂未达到我们的测评标准外,还可能存在如下原因:①未在赢商网上传品牌信息;②已在赢商网上传品牌信息,但相关数据因久未更新而无法采用,或品牌联系方式失效,我们无法核实
联系我们
请输入文字请输入文字请输入文字
特别声明:无论您是原文转载,还是将本榜单的TOP50排名作为素材运用到其他文章中,均请在您的文章开篇注明——榜单发布:赢商云智库,数据来源:赢商大数据。谢谢合作,违者必究
信息反馈:上榜品牌的各项信息采集于赢商网商务数据库和互联网,如有变动或纰漏,欢迎联系我们。微信/手机:13751755432

以上内容由汉博商业官方推送
——感谢订阅——
↓关注汉博商业订阅号,获取汉博商业动态↓

↓关注汉博商业服务号,获取行业干货报告↓

↓相关推荐阅读↓




