FBT模式面向头部商家,采用邀约制入驻。平台负责帮商家完成仓储、拣货、打包和运输等整个物流流程。入驻商家可享受四大核心权益:全场包邮三日达并透出专属标;平台担责的发货物流保障;有保障的达人寄样服务;全自动履约系统,实现零人工干预。而TikTok Shipping的物流模式则更加灵活,重点是让美国本地的发货流程变得更简单;商家无需更换现有仓库,使用平台统一管理的承运商即可享受专属运费优惠。
此次推出的CBT服务正是对TikTok Shipping模式的升级,标志着TikTok Shop在物流端进一步深入运营环节。
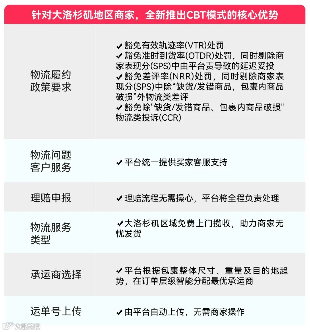
全新免费平台直营揽收增值服务CBT(Collections by TikTok)模式,由平台统一安排上门揽收,并搭配专属优惠价卡,最高可为商家在TikTok Shipping价卡基础上额外节省多达20%的物流成本。此外,CBT(Collections by TikTok)还在物流履约、客户服务等方面为商家提供支持。

除了成本上的巨大优势,平台表示CBT模式还将在物流履约时效和客户服务方面为商家提供坚实支持,将以更快的速度将商品送到消费者手中,助力商家提升运营效率,增强消费者满意度。同时平台也建议卖家们在旺季来之前,了解并考虑加入其官方物流体系,提前优化旺季物流履约能力!

