出品丨消费界&柠檬品牌社
导读:
中国优质供应链迎来价值重估,宠物食品行业代工龙头进入新一轮价值挖掘期,有望成为行业发展红利中的最大受益者。
中国宠物食品厂商凭借研发技术优势、从原料采购到生产发货的一体化完整供应链带来的稳定交付能力,在全球供应链体系中竞争力凸显。规模效应下的成本优势以及快速供货能力、产品质量管控等构建的生产端壁垒使其与下游客户实现深度绑定,并获取到了更高的议价权,产业链地位日益提升。
在国内外宠物食品市场持续扩大的背景下,宠物食品行业代工企业有望在新增需求与国产替代中获得更多话语权,将中国宠物食品制造与国产品牌在全球推向新高度。
中国宠物食品厂商从最初位于微笑曲线底部的低利润率获得者,到进入盈利能力最强的自主品牌环节,并成为推动全球宠物食品供应链发展的决定性力量之一,深刻影响着中国宠物食品产业的发展速度与质量。
本篇报告将复盘中国宠物食品厂商的发展轨迹,全面剖析其在各个阶段的成长特征、发展的内外在原因以及未来增长潜力;并结合对头部代表企业的案例分析,具体展现宠物食品厂商的发展路径;增强各界对宠物食品生产企业的经营模式、发展策略、竞争壁垒等信息的了解,从而对宠物食品生产企业,及其与中国宠物食品产业的关系形成系统的认知。
核心观点:
1、中国优质宠物食品代工企业在全球供应链体系中竞争力明显。
2、宠物食品产业链大致可以分成原材料、制造、品牌和渠道三个环节,其中品牌拥有更高的附加值,是宠物食品产业利润率和壁垒最高的环节。代工厂天然具备打造物美价廉的产品矩阵的能力,拥有获得终端市场欢迎的基础。当代工厂在“微笑曲线”底端积累了足够的产品制造经验与技术研发优势后,向产业链下游延伸完成从OEM、ODM向OBM转型,是提升客户丰富度、建立竞争优势、提高利润率的可行之路。
3、国产替代仍需时间。品牌是中国宠物食品产业中发展较不充分的一环,在国内终端消费市场,海外品牌始终占据主导的地位,价格带、知名度、成交额、盈利能力均高于国产品牌。中国宠物食品厂商转型自主品牌,虽拥有不输于海外品牌的产品质量,但品牌力的培育以及在消费终端市场潜力的完全释放难在短期内实现。
4、中国宠物食品市场受到多种力量驱动,增速快于全球市场:1)人均GDP增长,为宠物行业的增长奠定了物质基础;2)人口老龄化速度加快,空巢老人、独居年轻人增多,基于孤独经济的宠物陪伴需求增多;3)随着城镇人口的增加、城镇化率的提升,宠物数量、家庭养宠渗透率有望进一步增长。
5、中国宠物食品代工企业加快国内、国外市场双布局,未来增长可期。中国宠物食品代工企业转型自主品牌,借助渠道变革,以高性价比优势布局国内市场,快速抢占市场份额。同时,在海外市场推动自主品牌发展,并收购国际高知名度品牌分食海外市场,营收规模逐年增长。
01
增量需求打开成长空间
宠物食品生产企业迎来发展良机
宠物食品市场最先受益于宠物经济的发展,是宠物行业最大的细分市场,市场规模在近年来保持了稳定的增长。2016年至2021年全球宠物食品市场规模从823亿美元增长至1149亿美元,GAGR为6.9%。


美国作为全球第一大宠物食品市场,2021年其市场规模为427亿美元,占比达37%中国宠物食品市场规模仅次于美国,2021年达到482亿元。
近十年来,中国宠物食品市场CAGR超过25%,增速远高于全球平均水平。

终端消费者收入水平的稳定增长是宠物行业生存与发展的基础。中国农业大学动物医学院资料显示,当国家人均GDP达到3000—8000美元时,宠物产业将快速发展,中国人均GDP已连续三年超过1万美元。
此外受益于城镇化深入、老龄化、单身人口比例增加,以及消费理念的升级等多重驱动因素,中国宠物食品市场规模将继续增长。根据Euromonitor International预测数据,2025年中国宠物食品市场规模将上升到167.70亿美元,2021—2025年CAGR依旧保持在20%以上。

国内宠物食品行业市场竞争充分,行业利润水平总体较为稳定,但在宠物食品行业上中下游的不同领域和环节上,利润水平各不相同。农产品和肉类等农副产品行业为宠物食品行业的上游行业,参与企业毛利率最低约为5—15%。

宠物食品行业的中游为食品生产端,参与企业主要为生产商。整体来看,宠物食品行业中游企业众多,生产成本受上游行业影响较大,随谷物、禽肉等价格的变化而变动,参与企业毛利率约为15—35%。

行业下游是宠物品牌运营商、各类渠道。其中,品牌商利润不一,研发能力强、规模较大、产品质量较高的宠物食品品牌对上下游均具有更高的议价能力,利润水平高。尤其是针对消费能力强的高收入家庭和人群的高端品牌,企业毛利率相对更高。整体来看,毛利率约为30—45%。
02
代工起家的人民币玩家
截止2022年8月,中国以宠物食品为主营业务的上市企业包括中宠股份、佩蒂股份、路斯股份、华亨股份、乖宝集团、福贝宠物(拟A股上市企业)。华兴宠物、上海比瑞吉、上海依蕴、荣喜、耐威克虽未上市,但公司市占率居于市场TOP10。

国内头部宠物食品企业大多早期从事OEM/ODM 业务,以代工起家。虽以代工形式入局赛道对技术水平要求并不高,但行业门槛依然不可小觑。
由于宠物食品制造需要投入大量的资金建设厂房、购买设备等,且从建设到投产、产生收益需要一定的时间。除此之外,新产品的研发、设计和市场的开拓等也需要持续的资金投入。因此,宠物食品厂商需要大量资金才可能正常运转,能够成为宠物食品代工企业的本身是人民币玩家。
由于长期从事宠物食品行业,宠物食品代工企业加工制造经验丰富,在提高产品技术含量方面,不断进行创新,并应用于产品中,部分优质宠物食品代工企业在行业内逐渐形成了技术竞争力。
近年来,随着国内宠物行业相关政策的不断完善,行业门槛再度提高。同时,产业资本的进入加速行业整合,客户、资金等各类资源向头部企业集中,龙头企业的优势被进一步放大。


03
国内市场驱动代工企业快速前进
宠物食品行业于1860年左右在英国诞生。历经百年发展,在欧美等国宠物行业整体已经进入成熟阶段。纵观中国宠物食品行业,直到20世纪90年代初方才起步,但在追赶欧美成熟市场的过程中发展迅速。
早期宠物食品的消费主要集中在美国、欧洲、日本等发达国家和地区。而由于产业上下游不同环节的利润水平差异,众多成熟市场专营品牌商、商超和电商并不直接进行产品的生产,而是通过供应链采购。
与发达国家相比,我国宠物食品加工企业具备加工能力突出、产能规模大、产品品种丰富,成本更低的优势,与国外品牌商、商超、电商互补。因而国内宠物食品企业早期多采取OEM模式起家,合作国际宠物食品品牌,产品以出口为主、内销为辅。
直到2000年代,中国在全球宠物食品消费市场中所占份额都并不大,且在国内市场,中国本土品牌因起步较晚,基础研究薄弱,对核心工艺和产品的营养平衡等方面把握不足,且在融资、品牌认知度等方面落后于欧美企业,市场竞争力相对较弱,呈现出由外资品牌主导的格局。
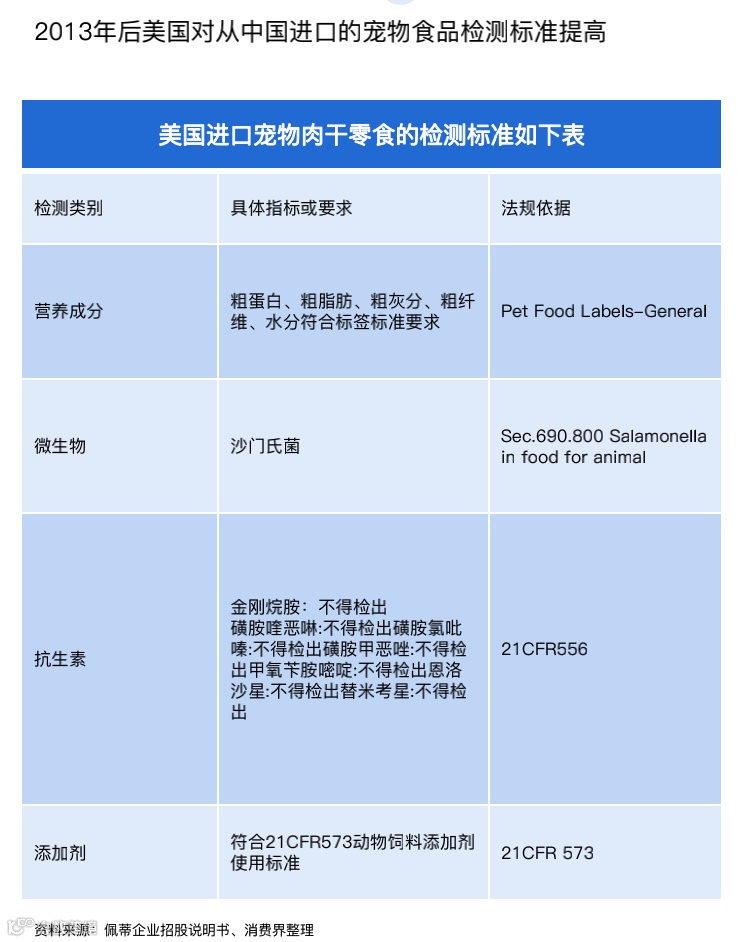
2013年1月,美国纽约州农业部在部分中国产的肉干宠物零食中检测出低含量抗生素后,Costco等大型商超陆续停止或减少了从中国进口宠物食品的比例,中国出口美国宠物食品出现较大幅度下滑,倒逼国内厂商完善质量控制体系,加大研发投入逐步形成自身的核心技术与优质的供应链基础,产品质量稳定可靠,市场竞争力日渐提高。

随着国际市场对中国宠物食品的认可度逐渐提高,重新取得国际市场的信任,中国出口规模恢复并取得新增长。

稳定可靠的产品质量、不断更新的符合宠物消费需求变化的产品设计,是国内生产商成为海外品牌供应商的基本条件,也为其深耕国内市场提供了重要基础。

2010年左右,部分以往靠给国外企业做代工起家的制造商在具备一定产品研发、设计能力后,逐步实现从OEM厂商到ODM厂商的转型,并有企业继续向OBM模式拓展。
此外,不进行产品生产,主要依靠供应链采购的本土宠物品牌运营商也逐渐成长起来,国内宠物食品代工企业开始以ODM/OEM方式向本土宠物品牌运营商提供产品。
随着国内宠物食品行业规模持续增长,本土宠物食品企业的市场想象空间日益扩大。
以及受日本等成熟市场因家庭养宠渗透率接近天花板、宠物数量下降等因素影响,国际宠物食品市场增长乏力,导致我国宠物食品出口额未来增长空间受限,国内代工企业集体将资源向国内倾斜,通过培育自主品牌,加强在消费者需求分析、品牌运营及市场推广、销售渠道等方面的建设,与海外宠物食品品牌直接展开竞争,抢占国内市场份额。

04
代工企业发展路径代表案例
案例二——乖宝股份
乖宝于2006年成立后,经历了产品市场的不断扩展,与产品类别的扩充,其业务发展可分为三个阶段:

乖宝集团成长路径及经营分析
(1)加大基础研发,搭建多样化产品矩阵,提升整体盈利水平
① 产品
重视产品创新与品类拓展。乖宝旗下产品涵盖犬用和猫用主粮、零食和保健品三个系列,共计千余种单品。自有品牌“麦富迪”不断推陈出新,凭借Wenger高肉添加工艺(鲜肉替代肉粉)、太空级冻干辐照工艺,相继开发出弗列加特高肉猫粮系列、弗列加特全价冻干猫粮系列、双拼粮系列、益生军团系列等多个创新产品系列,成为sku最丰富的国产品牌之一。
倡导出口级品质,创造极致性价比。乖宝集团部分产品营养成分可直接对标进口品牌,并在价格上较同业更低。例如,麦富迪产品在粗蛋白质、粗脂肪、钙、牛磺酸等主要营养物质上与皇家产品基本一致,粗纤维、水分等指标上甚至优于皇家。而皇家每公斤猫粮皇家定价为63 元,麦富迪的定价是21 元,即便相比国产品牌比瑞吉(61 元)、伯纳天纯(60 元)、顽皮(45 元)等也拥有明显的价格优势。
顺应宠物食品健康化、高端化、定制化趋势,布局宠物食品定制化业务。乖宝集团不断补充完善高端产品系列,不仅自主研发了弗列加特高肉粮、50%鲜肉天然粮、高端肉粒粮等高端产品,还通过收购美国品牌“Waggin'Train”和代理新西兰知名品牌“K9Natural”、“Feline Natural”,扩建宠物中高端主粮及零食产品矩阵,提高鲜肉粮、处方粮等高端产品占比,优化产品结构。
此外,乖宝集团还为客户提供护理粮和处方粮的一对一定制化生产服务,建立了包括犬猫实验基地、兽医师团队、宠物营养师团队等在内的定制服务专属服务平台,为宠物粮的科学定制提供专业化的技术支持。

目前主粮和零食产品是乖宝集团主营业务收入的主要来源,两类产品销售收入合计占公司主营业务收入的99%以上,其中 2019—2021年零食产品收入占比分别为64.93%、64.65%和63.67%,占比较高,是企业主要产品;主粮产品收入占比分别为34.53%、34.70%和 35.62%,占比逐渐提高。主粮销售收入低于零食,但增长迅速, 2019—2021年年均复合增长率达到37.34%。
② 产品质量
建立了品质控制体系,确保产品安全、优质和全程可追溯性。

③ 研发
乖宝集团关注犬猫基础研究,建立了宠物营养研究中心,以记录、收集和分析犬猫在国内不同居住环境、进食习惯、生活状态下的行为数据,开展产品适口性和营养性测试工作,为产品原材料和营养添加剂筛选、不同配方和工艺产品的营养价值对比以及处方粮、功能粮的研究与开发提供研究支持,进行工艺技术改进等领域持续创新,推动企业产品品质与竞争力的提升。

截至2021年底,乖宝已获境内授权专利266 项,其中发明专利6项、实用新型专利22项、外观设计专利238项,并取得计算机软件著作权5项。而随着新产品数量增加、收入规模上升,以及业务开始涉及宠物健康护理和宠物训练等基础性研究领域,乖宝集团的研发投入总体呈现增长趋势。2019—2021年,企业研发费用投入从3552.63万元增长至5936.17万元,年复合增长率29.26%。

(2)优化品牌矩阵建设,加快向以自有品牌业务为主导的品牌型企业转型
借助泛娱乐化的品牌营销、多样化的线上平台推广和打造联名产品等方式,自有品牌“麦富迪”的知名度在大众消费者中持续提升。
2013 年乖宝集团创建自有品牌“麦富迪”,并发展出弗列加特、佰萃粮、乖宝乐、营养森林等定位中高端市场的子品牌,加之中端品牌欧力优、收购的美国本土高端品牌Waggin'Train,已形成了定位多元、布局相对完善的自有品牌梯队。
在品牌塑造与推广上,乖宝集团通过邀请谢霆锋作为公司形象代言人激活粉丝经济,合作《中国好声音》、《向往的生活》、《三十而已》、《小森生活》等综艺节目、影视剧以及手机游戏等,将文娱IP的流量优势转化为品牌的高认知度,并携手美国探索频道(Discovery Channel),以“麦富迪”食材 溯源的专业纪录片进一步打造国际化、天然、高端的品牌形象,将美国版《家有恶猫》以猫咪行为纠正为主题的真人秀节目引入国内,通过寓教于乐的方式将“麦富迪”推广进潜在消费者之中。
与此同时,乖宝借助天猫、京东等电商平台与微信公众号、微博、小红书、Bilibili、抖音、快手等内容平台,以及 vivo、OPPO等手机平台等多样化的线上营销工具,以推荐区展示、开屏广告、信息流广告、KOL矩阵种草等多种营销方式加速用户转化;并与《一条狗的使命》、《上新了·故宫》、《小森生活》等多个文娱 IP 合作打造联名款产品,增加产品曝光度和话题传播性、辐射更多元的消费群体,实现品牌流量增长和企业经济效益的提升。
近年来乖宝集团自有品牌影响力逐步扩大,销售收入占比有所提高,2019—2021年自有品牌业务销售收入复合增长率达到37.29%,自有品牌收入占主营业务收入的比例分别为 50.40%、49.55%和 51.95%。三年间乖宝品牌业务宣传费也持续增长,占自有品牌营业收入比例分别为11.20%、12.51%和 13.03%。
(3)国内+国外市场双布局
在国内市场,乖宝集团以全渠道销售模式,实现最大化用户覆盖与转化。
2018—2021年,企业线上营收占比由61%提高至84%左右,线上占比持续提高源于乖宝集团线上渠道的积极建设,除却开设天猫、抖音等直营旗舰店外,还同时与京东自营、天猫超市等进行合作,多维度提升渗透效率。在线下方面,乖宝集团主要依靠区域经销商进行销售,通过拓展线下网点并对传统规模较小、资质较差的经销商进行精简优化,推动线下渠道的经营规模与效率持续优化提升。

在国外市场,经过十几年的发展,乖宝集团通过OEM/ODM产品稳定的品质和生产成本优势,与沃尔玛、 斯马克、品谱等国际大型零售商、宠物食品品牌运营商和贸易代理商建立了合作关系,产品销往北美、欧洲、日韩等33个海外国家与地区。
为继续拓展海外市场,乖宝根据下游客户的业务需求,先后设立了乖宝泰国、乖宝美国、美国鲜纯宠物,在境外开展宠物食品的生产经营,并收购了雀巢集团下属宠物食品品牌Waggin' Train,以本土化品牌Waggin' Train作为自有品牌打开宠物食品市场的敲门砖。
2019—2021年,乖宝集团境外业务收入分别为6.45亿元、9.66亿元、12.26亿元,年复合增长率为37.87%

附:《2021宠物食品行业研究报告》
1、此报告来自消费界,领取报告请主编微信(微信号:XFJ2316)并备注“宠物食品代工企业”,即可免费领取,仅限前100名哦。
2、申请添加万人社群,群内每天干货分享,加主编免费进。

【声明】
*文章图片部分来源于网络,如有侵权请告知删除。文章中插入的图片不涉及到商业行为,仅限交流,并标明了来源出处,尊重原创图片设计。客服微信:XFJ169
*文章中涉及功效相关描述均有对应的数据支持,囿于篇幅限制无法全部刊登,如需数据来源,可向文章中涉及到的企业索取。
👇更多精彩内容点击

