近期,市场中频繁出现“注册香港公司即可规避内地税务监管”的误导性说法,甚至有不良中介教唆通过境外主体转换、收入拆分等方式隐匿经营数据。结合2025年6月国务院正式施行的《互联网平台企业涉税信息报送规定》,需特别提醒:香港公司绝非“避税神器”,此类操作不仅无法实现避税目的,更可能引发严重的税务风险。
税务部门在官方解读中明确指出:“甚至有的平台或中介机构还教唆平台内经营者、从业人员通过分拆收入、境外注册等方式转换主体身份、隐匿收入来逃避监管,严重扰乱了正常的涉税信息报送秩序。”税务部门强调,任何分拆收入、转化收入性质、转换主体身份等违法行为都将受到追究。(相关解读详见此文:经济参考报|进展顺利!超4100家境内外互联网平台企业已进行首次涉税信息报送)
认知误区:香港公司避税的“三大幻象”
近期市场中部分声音引导将香港公司的税务优势简单粗暴地等同于“避税工具”,本质上是利用卖家对跨境税制的认知盲区。我们孚遥跨境团队结合长期服务跨境电商企业的经验与处理的最新风险案例,认为这些所谓的“避税方案”实则充满漏洞。
1
幻象一:香港公司=免税主体
香港实行“地域来源征税原则”,仅对来源于香港的利润征收利得税,这让不少卖家误以为“注册即免税”。但事实上,享受免税需满足三大硬条件:业务真实离岸、具备实际运营痕迹、完成合规申报。
2023年香港实施《优化外地收入豁免征税机制》后,“空壳公司”已无生存空间,必须拥有香港实体办公地址、本地员工,且留存完整的业务凭证,否则将被直接认定为“虚假经营”。
简单来说,想随便通过一个香港“空壳公司”就能靠离岸被动收入申请离岸豁免的时代已经过去了。首先当前香港离岸豁免申请难度大,且误用离岸豁免不仅不能享受“两头免税”,可能会让自己多缴税。根据《中华人民共和国企业所得税法》,即使注册地在香港,但是实际管理结构在内地,如决策、账务、人员管理等都在内地,也仍属于内地居民企业。申请离岸豁免相当于向税务声明:我不是香港税收居民,转而被认定实为内地税收居民并按内地要求缴税。
2
幻象二:境外主体可隐匿实际控制人
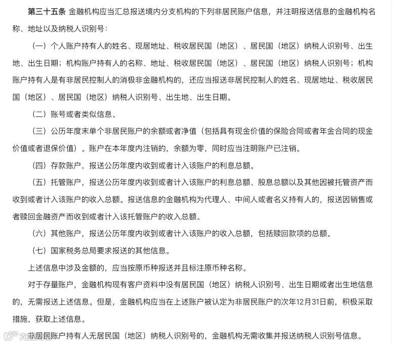
在CRS(税务信息交换系统)全面落地的背景下,香港与内地早已实现税务数据互通。大家关心的CRS的流程是这样的:以香港为例,香港金融机构尽调,收集非居民纳税人的信息,上传给香港税务局,香港税务局再交换给内部国家税务总局,反之亦然(内地规定于税总2017年14号公告第三十五条;香港直接纳入立法写入《税务条例》,2016年专门发布了《财务机构(金融机构)指南》)。
各国各地区相应规定都是类似的。
卖家香港公司的账户余额和收入总额等信息,内地税务机关可直接通过跨境税收协作机制获取。在江苏某案例中,14名中国个人股东通过境外公司持有上市公司股权并减持获利,即便部分收益未汇回境内,税务机关仍依据税法,追缴税款2.48亿元。
3
幻象三:可规避平台信息报送义务
前天晚上税务总局发布了涉税信息报送的最新进展:截至10月15日,已有6654家境内外平台完成自身信息报送,报送平台内经营者和从业人员涉税信息的平台数量已达4100多家,超过应报送平台总数的六成,而10月31日的首次报送截止期限已近在眼前。
更值得警惕的是,明确点名批评了两类违规行为:
一是部分平台违规为从业者批量办理个体户登记以转换收入性质,还有中介教唆经营者通过境外注册、分拆收入等方式换主体避税,并重申 “任何转换主体身份的违法行为都将被追究”;
二是境内经营者靠境外注册规避纳税义务的做法同样会受处理。
跨境电商合规应对实操建议
结合新政要求与行业实操,企业可从“主体选择、风险自查、模式匹配”三个方面落地合规:
1
主体选择:谁适合用“境外公司+境内采购出口”方式运营?
不是所有卖家都适配境外公司(+0110供货模式),优先满足这2个条件更稳妥:
(1) 确在海外开展跨境运营;
(2) 能在海外做实运营,包括拥有实体办公地址、配备本地员工并留存完整的合同、物流单等业务凭证。
2
模式匹配:境外架构(0110)靠谱还是9810靠谱?
按业务场景直接对号入座:
(1)需要灵活调配跨境资金、做B2B分销、境外实际运营相结合的商家,建议选择境外公司+境内采购出口模式,特别需注意做好境内外主体在当地的税务合规操作和申报。
避坑特别提醒:当前市面上相当“流行”的香港架构,需杜绝“香港接单、内地办公”的虚假离岸操作,避免触发监管风险。
(2)有自建/合作海外仓、主体经营全部在内地的商家,建议选择9610/9710/9810等适配的出口模式,出口退(免)税到记账报税等全链路环节均需要根据对应政策法规办理操作。
孚遥跨境提醒您:在《互联网平台企业涉税信息报送规定》全面落地的背景下,“换香港公司避税”的误导性说法已不具备生存空间。香港公司的核心价值,从来不是规避税务监管,而是为合规企业提供跨境资金调配便利、拓展海外市场的辅助工具——只有基于真实业务、做实运营合规,才能真正发挥其优势。

