搜索
首页
大数快讯
大数活动
服务超市
文章专题
出海平台
流量密码
出海蓝图
产业赛道
物流仓储
跨境支付
选品策略
实操手册
报告
跨企查
百科
导航
知识体系
工具箱
更多
找货源
跨境招聘
DeepSeek
首页
>
邵阳院士,最新Science!
>
0
0
邵阳院士,最新Science!
高分子科学前沿
2025-10-03
5
导读:锂离子电池嵌入反应新机制!锂离子电池通过锂离子从液态电解质嵌入固态电极材料来实现能量存储,是现代便携式电子设备和电动汽车的核心动力源。
锂
离子电池嵌入反应新机制
!
锂
离子电池通过
锂
离子从液态电解质嵌入固态电极材料来实现能量存储,是现代便携式电子设备和电动汽车的核心动力源。尽管针对固体中离子扩散的预测模型已较为成熟,但锂离子在电极-电解质界面处的嵌入反应机制至今仍不明确。Butler-Volmer(BV)方程作为一种简单的离子转移模型,被广泛用于描述电池中的嵌入动力学,但其缺乏微观细节,无法解释不同材料和操作条件下反应速率的变化趋势。更严重的是,针对同一电极-电解质对,通过实验和模拟推断出的BV交换电流密度可能存在数量级差异。这种不确定性严重制约了高能量、高功率电池的设计,亟需一种新的嵌入动力学理论。
鉴于此,
麻省理工学院
邵阳
院士
与
Martin Z. Bazant
教授
提出了
一种全新的嵌入反应机制——耦合离子-电子转移(Coupled Ion-Electron Transfer, CIET),并提供了系统的实验与理论证据
。该机制认为,
锂离子嵌入过程伴随着电子转移至邻近的氧化还原活性金属位点,二者协同进行
。
CIET理论框架统一了经典的离子转移模型与Marcus电子转移理论
,其预测与广泛使用的BV模型存在显著差异,例如反应速率强烈依赖于锂空位分数,并存在量子力学意义上的反应限制电流。实验结果表明,
CIET理论能够以少量本征参数将数百个数据点拟合到统一的电流-电压曲线上,并成功预测了电池容量随放电电流线性下降的趋势,揭示了界面反应动力学是限制电池功率性能的关键瓶颈
。
相关研究成果以题为“
Lithium-ion intercalation by coupled ion-electron
transfer
”发表在最新一期
《science》上。
【
CIET理论机制
】
CIET理论为锂离子的(脱)嵌入过程提供了一个微观反应图景
。该反应在一个二维自由能景观中进行,其中一个坐标代表离子跨越界面的位置,另一个坐标代表固体电极环境的重组。反应从氧化态(吸附在电极表面的Li
⁺
和电极中的离域电子)经过渡态转变为还原态(嵌入的Li
⁺
及其邻近的局域化电子与晶格畸变)。理论推导出的还原与氧化速率常数公式包含了电子能量积分、电子透射频率、表面位点浓度等关键参数。其中,过渡态离子的通用活度系数
γ
T
与锂空位分数(1–x)直接相关,这是CIET理论区别于BV模型的核心特征之一。该理论统一了两种极限情况:当离子转移(IT)为速率限制步骤时,电流近似于BV方程;当电子转移(ET)为速率限制步骤时,电流则近似于Marcus-Hush-Chidsey(MHC)动力学,并预测在大过电位下存在与空位
分数成正比的反应限制电流。
图
1
.
锂
嵌入的 CIET 机制
【
反应动力学的实验测量
】
为了精确测量Li
⁺
的(脱)嵌入动力学,研究团队设计了
一种电荷调整
恒
电位脉冲法
。实验采用
三电极电化学电池
(图2a),对
Li
ₓ
CoO
₂
(LCO)和
Li
ₓ
Ni
₁
/
₃
Co
₁
/
₃
Mn
₁
/
₃
O
₂
(NMC111)等层状氧化物材料在不同电解质和温度下进行了系统测试。通过精心控制脉冲与电荷回补,确保了电极体相
锂
填充分数x和平衡电压在每次测量中保持不变(图2b)。电极制备得足够薄,以确保表面与体相浓度基本一致,并排除了固相/液相扩散、离子电导、电子电阻等因素对观测动力学趋势的干扰。所有过电位均经过欧姆降校正。
图
2
.
锂
嵌入速率测量
【
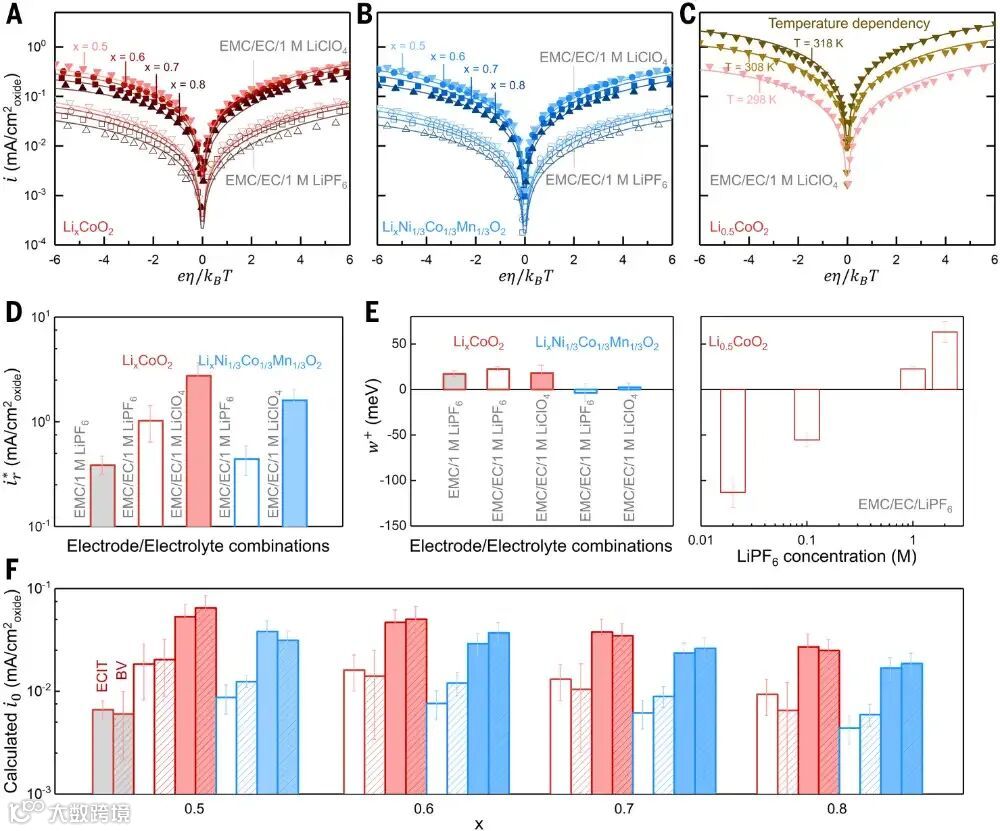
贝叶斯模型选择与数据坍缩
】
研究团队进一步测量了其他多种电极材料(如NMC811、LFP、石墨等)的动力学数据,并采用贝叶斯推断对不同的反应模型进行了比较。除了电子耦合离子转移(ECIT,即CIET的ET限制 regime)模型外,还对比了BV方程(ICET极限)以及附加膜电阻的ICET模型。结果表明,ECIT模型的贝叶斯信息准则值最低,意味着其在参数最少的情况下实现了最佳的整体拟合(图4a插图)。将所有电流-电压数据按反应限制电流前置因子
i
ᵣ
*和空位分数(1–x)进行归一化后,不同电极-电解质组合的数据惊人地坍缩到一条主曲线上(图4a),其形状由重组能λ决定。此外,从电流-电压响应、倍率性能数据以及文献中X射线成像数据中提取的交换电流密
度
i
₀
对锂空位分数(1–x)的依赖性也统一到一条主曲线上,呈现出CIET理论预测的线性关系,这与BV模型预测的√[x(1-x)]关系形成鲜明对比(图4b)。
图
3
. 符合 CIET 理论的实验电流-电压响应。
图
4
. CIET 理论的数据崩溃
【
在电池倍率性能中的应用
】
CIET理论预测,在大过电位下,反应限制电流与未填充分数(1–x)成正比,这意味着反应限制容量将随电流增大而线性下降。为验证此预测,研究团队测量了八种常见锂离子电池电极材料(包括LCO、LFP、石墨、NMC111、NMC532、LTO、NCA、LMO)在薄层反应限制电极中的恒流放电容量。结果明确显示,归一化容量随放电电流密度线性衰减(图5a)。根据斜率拟合出的动力学前置因子
i
ᵣ
*c
ᵢ
值与从电流-电压响应中得到的值高度吻合(图5b),并且所有八种材料的数据都坍缩到ECIT预测的线性标度线上(图5c)。在高电流下的些许偏离可通过多孔电极理论模拟,归因于浓度不均匀性。
图
5
.
锂
离子电池的反应限制放电容量
本研究表明,
CIET理论的ECIT regime能够很好地描述所有测试电极-电解质对的实验数据
。对于LCO材料,
尽管拟合得到的IT活化焓ΔH
ᴛᵣ
较高(约0.6 eV),但在考虑
熵
贡献(TΔS
ᴛᵣ
≈ 0.5 eV)后,满足ET限制条件(β < λ)。拟合的重组能λ(~0.1 eV)与基于Marcus外球重组能公式的计算值以及近期量子计算结果一致,且与电解质无关,进一步支持了ECIT机制。CIET理论识别出了一组支配离子嵌入动力学的本征参数(
i
ᵣ
*, λ, w
₊
),为通过实验和计算筛选更快的电极/电解质提供了明确指导。
【
结论与展望
】
本研究建立了
一个基于CIET理论的锂离子嵌入动力学统一实验与理论框架
。研究揭示,嵌入电流密度与电极材料中的锂离子空位分数成正比,微观上离子与电子以协同方式转移。在低至中等过电位下的电流-电压响应
显示出仅与
固体电极相关、与电解质和温度无关的Marcus重组能。通过将电流密度以拟合的前置因子和
锂空位
分数归一化,得到了每种材料的通用主曲线。倍率性能测量则证实了反应限制容量随电流线性下降的理论预测。这些发现表明,所提出的微观机制适用于多种储能嵌入材料,并在反应限制条件下主导着电池的功率密度。
CIET理论挑战了锂离子电池是扩散限制的传统观点,将电极-电解质界面确立为关键动力学瓶颈
,为设计下一代快充、高功率储能技术奠定了坚实的理论基础并指明了新的优化策略。
来源:高分子科学前沿
声明:仅代表作者个人观点,作者水平有限,如有不科学之处,请在下方留言指正!
【声明】内容源于网络
0
0
高分子科学前沿
1234
内容
20476
粉丝
0
关注
在线咨询
高分子科学前沿
1234
总阅读
57.6k
粉丝
0
内容
20.5k
在线咨询
关注