大数跨境

同一样品,BET数据相差惊人!终于有人出手了,127位学者联合发文!

同一样品,BET数据相差惊人!终于有人出手了,127位学者联合发文! 高分子科学前沿
2022-05-28
8
导读:对于多孔材料来说,孔隙率和比表面积(specific surface area)分析是不可或缺的重要环节。通
对于多孔材料来说,孔隙率和比表面积(specific surface area)分析是不可或缺的重要环节。通常,我们会采用N2 等温吸脱附曲线(俗称BET法)来测定材料的比表面积、孔容、孔径分布等。
虽然BET测试已被广泛使用,但是细心严谨的同学肯定会发现,对含有微孔的材料进行测试时,简单套用经典的BET测试方法得到的结果会有明显偏离。往往同一个样品,做了两三次BET测试,结果却大相径庭,有时甚至相差一个数量级
这到底是什么原因呢?BET数据的重复性又为何如此差强人意呢?127位作者联手,带你一探究竟。

BET测试的“前世今生”
其实,最早将气体的吸附等温线与比表面积联系起来的人是朗格缪尔(Langmuir)。他首次提出了单分子层吸附等温方程,又称为Langmuir等温方程。在该理论中,假设材料的吸附表面在能量上是均匀的,即各吸附位具有相同的能量,被吸附分子之间的作用力可忽略不计。同时,表面只有单分子层吸附,每个吸附位吸附一个质点,且吸附是可逆的。
很明显,单层覆盖的概念是理想化的,尤其不适用于微孔材料。为了解决这个困难,布朗诺尔(Brunauer)、埃米特(Emmet)和泰勒(Teller)三人提出了多分子层吸附模型,并从经典统计理论推导出单层吸附量Vm与多层吸附量V间的关系方程,即著名的BET等温方程。在BET模型中,气体的吸附可以是多层的,第一层未饱和吸附时就可由第二层、第三层等开始吸附,因此各吸附层之间存在着动态平衡。
值得注意的是,BET方程的适用P/P0范围一般在0.05~0.35之间:相对压力低于0.05时,不易建立多层吸附平衡;但当其高于0.35时,容易发生毛细凝聚作用。
难以界定最佳拟合区域,BET测试结果缺乏可重复性
所以说,我们经常听到有同学说去做个BET,其实做的不是BET,而是N2等温吸脱附实验。BET只是对N2等温吸脱附曲线中位于P/P0=0.05~0.35之间的一小段,采用BET(Brunauer-Emmet-Teller)方法计算出比表面积,仅此而已。换句话说,我们拿到的检测报告中,只有吸脱附曲线是真实的,而比表面积、孔径分布、孔容之类的数据都是软件或人为根据不同的计算模型得到的,带有主观人为色彩。
同一个等温曲线根据不同的计算模型或拟合区域,得到的BET面积有所不同。目前最广泛也是国际上普遍接受的是使用BET模型计算比表面积,BJH模型计算孔容和孔径分布。
尤其是对于新兴的具有网状结构和动态框架的多孔有机材料,如COF、MOF等,它们具有复杂的吸附等温线,难以适用于BET模型。例如,具有150个点的吸附等温线有超过10 000个连续的点组合,所有这些点都是潜在的正确拟合范围。因此,很难界定哪个是最佳拟合区域,导致BET测试结果重复性较差。
虽然Rouquerol 标准有助于确定有效拟合范围,并已被 IUPAC 和 ISO 标准采用。尽管如此,剑桥大学化学工程与生物技术系吸附与先进材料实验室David Fairen-Jimenez教授等人仍然指出:当前的 BET 面积计算缺乏可重复性。主要原因有两个:首先,Rouquerol标准在识别正确的拟合区域时不确定,因为它们同时适用于多个区域;其次,即使是确定的,但实施起来过于繁琐和冗长,在实践中经常被忽视,也无法系统且明确地计算。
18个等温线数据集,61个实验室参与调查,同一样品的比表面积竟然相差7584 m2 g-1
为了证明假设并评估当BET计算结果的重复性,David教授等人与61个在吸附科学和多孔材料合成方面具有专业知识的实验室合作共享了一个代表四类微孔和中孔材料(沸石、中孔二氧化硅、MOF 和 COF)的包含18个等温线的数据集,然后要求研究人员以他们认为最合适的方式计算BET。其中大多数组 (90%) 报告在他们的手动计算中使用 Rouquerol 标准,23%使用商业软件包,6%使用自行开发的代码。
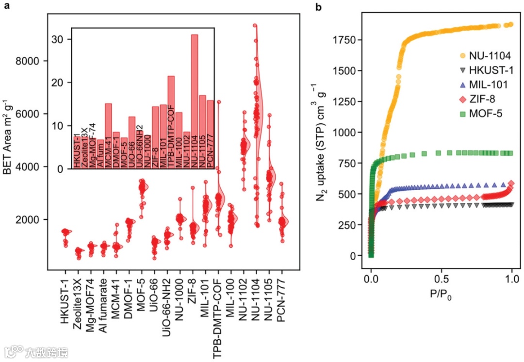
结果表明,每个等温线至少有 300 m2 g-1 的扩散;然而,对于某些单独的等温线,这个数字要高得多。例如NU-1104(等温线图 1b)样品的最高估计值 (9341 m2 g-1 )居然是最低估计值(1757 m2 g-1)的五倍,相差惊人的 7584 m2 g-1!!!
这一观察结果充分证实,即使相同等温线的BET面积计算也存在显着差异,因为研究人员极可能选择不相同的拟合区域。
图1. BET 面积计算的循环结果:(a)由61个具有吸附科学和多孔材料合成专业知识的实验室计算得出的相同等温线BET区域分布。 叠加的是通过核密度估计获得的归一化概率分布函数(每种材料的样本大小,n = 61)。 插图显示了每种材料结果的变异系数,即相对标准偏差)。 (b)对应材料的示例性等温线。
新的BET分析工具---BETSI,计算误差缩小30余倍!
为了解决手动 BET 拟合的问题,David教授等人开发了一种用于BET分析的计算工具---BET表面识别 (BETSI)。它能够系统地通过消除所有其他假设的拟合区域来选择一个最佳拟合区域以最大程度降低计算误差
图2. BETSI算法的工作原理
该BETSI算法基于原始 Rouquerol 标准对 BET 区域进行明确计算,为降低手动计算的误差,仅需要吸附等温线作为输入数据。其工作原理如图2所示:首先,使用普通最小二乘 (OLS) 回归将线性化 BET 方程拟合到等温线的特定区域(图 2a)。如果满足所有Rouquerol标准(图 2b),则通过拟合。所有有效的拟合结果都被输出,并根据第 4 个 Rouquerol 标准(图 2d)绘制误差百分比,从而选择一个最佳的拟合区域。此外,BETSI 还输出所有其他 BET 参数,例如单层容量和 C 常数,以及完整的回归诊断。
与当前的BET测试相比,在所有情况下BETSI算法得到的比表面积分布范围(即符合 Rouquerol 标准的结果)、相对标准差和通过率都比人工计算的范围小得多。对于NU-1104样品,估计范围从之前的 7500 m2 g-1 减少到 235 m2 g-1误差缩小了近30余倍
图3. 社会调查结果(采用当前BET计算模型)和BETSI算法的结果对比。
上述研究成果以题为“How Reproducible are Surface Areas Calculated from the BET Equation? ”,以“Perspective”形式发表在《Adv. Mater.》上。剑桥大学化学工程与生物技术系吸附与先进材料实验室David Fairen-Jimenez教授为文章的通讯作者。
作者简介:
David Fairen-Jimenez
剑桥大学化学工程终身教授
David教授现任英国皇家学会(The Royal Society)分子工程会士、剑桥大学化学工程与生物技术终身教授、剑桥大学吸附与高级材料实验室(AAML)负责人,荣获英国皇家化学学会(The Royal Society of Chemistry,RSC)Barrer Award、欧洲研究委员会(European Research Council, ERC)巩固基金(Consolidator Grants)。David教授的研究聚焦纳米多孔材料的分子识别和吸附过程,以及在此基础上的金属有机框架(MOFs)能源和纳米级药物输送应用,特别关注新型纳米材料合成与工程、分子建模、癌症治疗药物输送过程、可持续工业应用等综合性研究。

参考文献:
Osterrieth, J. W. M., Rampersad, J., et al., How Reproducible are Surface Areas Calculated from the BET Equation?. Adv. Mater. 2022, 2201502. https://doi.org/10.1002/adma.202201502

来源:高分子科学前沿

声明:仅代表作者个人观点,作者水平有限,如有不科学之处,请在下方留言指正!

【声明】内容源于网络
0
0
高分子科学前沿
1234
内容 0
粉丝 0
高分子科学前沿 1234
总阅读0
粉丝0
内容0