在生物医学领域,如伤口止血和愈合中,生物粘合剂作为缝合和钉合的替代品已被广泛研究,但当前大多数方法仍面临显著局限性,包括粘附速度慢、结合强度弱、生物相容性低、与组织的机械兼容性差,以及缺乏可触发的良性分离能力。水凝胶因其结构与生物组织相似而成为有前景的生物粘合剂候选材料,但迄今尚无通用方法赋予水凝胶优异的粘附性能;强粘附特性常与理想生物粘合剂的标准冲突,例如引入不可降解骨架或有毒分子以提升粘附力,且快速牢固的粘附可能阻碍按需良性剥离,限制了其生物医学应用。
为此,中国科学院大学温州研究院郑立飞研究员、Ding Han、德国莱布尼兹材料研究所Andreas Herrmann、浙江大学医学院附属第一医院陈钢教授合作开发了一种结合基因工程多肽的模块化水凝胶粘合剂系统。在该系统中,水凝胶网络和蛋白质凝聚层被赋予不同功能,各组件协同工作,实现粘附强度与内聚力的平衡。此外,在温和触发下,这些水凝胶生物粘合剂可轻松移除,不会对组织造成损伤或不适。为证明其广泛适用性,研究团队设计了三种水凝胶粘合剂,并成功应用于肝脏、心脏和胃部模型,展示了其在体内组织伤口止血和愈合中的强效粘附性能。相关论文以“Modular Design of Hydrogel Adhesives for Enhanced Tissue Healing”为题,发表在Advanced Materials;Advanced Functional Materials 。
研究团队通过模块化设计策略,将阳离子超电荷多肽(SUP)与水凝胶网络结合,形成半互穿网络结构。图1示意了该策略的核心:水凝胶作为结构骨架提供机械支撑,同时作为带正电蛋白质的宿主基质;而由阳离子多肽和阴离子表面活性剂SDBS形成的凝聚层则负责高界面粘附。这种协同作用使水凝胶在干燥后兼具高粘附力和内聚力,适用于多种生物组织环境。
图1. 水凝胶粘合剂模块化设计策略示意图 (A)前期关于SUP胶和合成水凝胶粘合剂的研究总结。 (B)通过将SUP基凝聚层引入水凝胶基质作为半互穿网络,实现粘附与内聚的协同增强。凝聚层提供高界面粘附,而水凝胶内部的能量耗散与界面物理键合共同形成高韧性生物界面。通过调整其物理性质,所开发的水凝胶粘合剂已应用于多种动物模型。
图2展示了水凝胶粘合剂的制备过程与基本表征。通过紫外光引发聚合,将多肽引入水凝胶前体,再经SDBS溶液浸泡诱导凝聚,形成干燥薄膜。扫描电镜和荧光显微镜图像显示,凝聚颗粒均匀分布在水凝胶网络中,小角X射线散射进一步证实了其有序层状结构。拉伸测试表明,含凝聚层的水凝胶在玻璃表面粘附强度达3-5 MPa,远超对照组,且蛋白质用量比纯SUP胶水降低50倍以上,显著提升了材料利用效率。
图2. 水凝胶粘合剂的制备与表征 (A)水凝胶粘合剂的制备过程示意图。 (B)所制备的干燥水凝胶粘合剂片照片(比例尺:1 cm)。 (C,D)含或不含凝聚层的PEG水凝胶的冷冻扫描电镜图像(比例尺:20 μm)。 (E)使用荧光GFP-K72的PEG水凝胶粘合剂的共聚焦荧光显微镜图像(比例尺:20 μm)。 (F)含或不含SDBS-K72凝聚层的PEG水凝胶的SAXS曲线。 (G)水凝胶粘合剂在玻璃表面的搭接剪切测试,显示仅含凝聚层的样品具有高粘附强度。 (H)水凝胶粘合剂与纯SUP胶在制备过程中的蛋白质消耗对比。 (I)SUP胶与水凝胶粘合剂在聚酰亚胺膜和猪皮肤上剥离测试中的内聚性能比较。
为探究粘附机制,图3通过荧光标记多肽揭示了凝聚层在粘附过程中的迁移行为。当水凝胶与基底接触时,凝聚颗粒倾向于向界面扩散并富集,形成梯度分布,从而增强界面相互作用。原子力显微镜测试进一步证实,含凝聚层的水凝胶表面粘附力显著高于对照组,力-距离曲线显示出由凝聚层脱粘引起的振动信号,验证了凝聚层在界面粘附中的关键作用。
图3. 水凝胶粘合剂粘附机制研究 (A)粘附过程中凝聚层向界面迁移的示意图。 (B)水凝胶粘附于基底后,通过共聚焦荧光显微镜观察其横截面。 (C)暗场、(D)明场荧光及(E)三维图像显示凝聚层向界面扩散,荧光强度随距离呈梯度分布。 (F)水凝胶粘附于两基底之间的示意图。 (G)暗场、(H)明场荧光及(I)三维图像显示凝聚层向两界面扩散。 (J)原子力显微镜测试示意图,显示针尖从水凝胶表面撤回时与凝聚层的脱粘过程。 (K)不同K72浓度水凝胶的粘附力测量(扫描区域:40×40 μm²)。 (L)原子力显微镜测得的力-距离曲线,箭头指示凝聚层从针尖脱粘。
图4评估了水凝胶粘合剂的通用性与可控分离性能。该粘合剂在多种工程材料(如聚苯乙烯、钢)和生物组织(如肝脏、心脏)上均表现出高粘附强度与韧性。爆破压力测试显示其密封性能优于商用氰基丙烯酸酯胶和纤维蛋白胶,并能承受生理压力下的循环负载。此外,通过胰蛋白酶处理降解多肽,粘附强度下降约10倍,实现了按需良性剥离,为动态生物环境中的应用提供了可能。
图4. 水凝胶粘合剂系统的通用性与可控分离性能 (A)水凝胶生物粘合剂在多种工程材料上的粘附性能总结。 (B)水凝胶粘合剂、SUP胶及商用生物粘合剂的爆破压力对比。 (C)不同水凝胶粘合剂样品的粘附性能总结。 (D)通过胰蛋白酶处理实现水凝胶粘合剂触发式良性剥离的示意图。 (E)有无胰蛋白酶处理下水凝胶粘合剂与人体皮肤剥离的图像(比例尺:1 cm)。 (F)胰蛋白酶处理前后水凝胶粘合剂粘附性能对比。
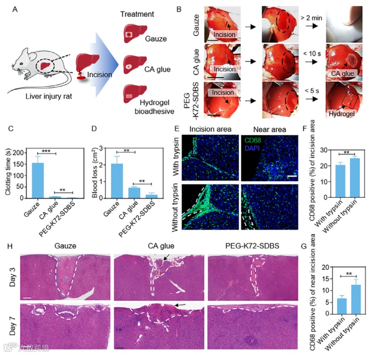
在动物实验中,研究团队针对不同组织环境定制了三种水凝胶粘合剂。图5展示了PEG基水凝胶在肝脏止血中的应用:与纱布和氰基丙烯酸酯胶相比,该水凝胶能迅速止血,减少血液流失,且在酶促移除后肝表面完整无损伤,愈合更快,炎症反应更轻。
图5. 体内肝脏止血实验 (A)纱布、氰基丙烯酸酯(CA)胶与水凝胶生物粘合剂在出血肝脏上的止血效果示意图。 (B)使用纱布、CA胶与水凝胶生物粘合剂实现肝脏止血的图像(比例尺:1 cm)。 (C,D)不同止血策略(纱布、CA胶、水凝胶)下的血液流失和凝血时间对比(n=5)。 (E)直接剥离组与酶解组密封肝组织3天后的CD68免疫染色图像(蓝色:DAPI染细胞核;绿色:CD68表达指示促炎因子;比例尺:100 μm)。 (F,G)两种剥离方法肝组织中CD68阳性细胞百分比总结(n=5)。 (H)纱布、CA胶与水凝胶生物粘合剂组肝组织愈合3天(比例尺:500 μm)和7天(比例尺:200 μm)后的HE染色。
图6则聚焦于心脏伤口密封。低溶胀HEMA基水凝胶在穿透性心脏损伤中表现出即时止血能力,而纤维蛋白胶组仍有持续出血。组织学分析显示,水凝胶组心脏伤口在14天内基本愈合,炎症反应显著低于对照组,胶原积累也随愈合进程逐渐消化。
图6. 体内心脏伤口愈合 (A)纤维蛋白胶与水凝胶生物粘合剂在出血心脏组织上的止血效果示意图。 (B)使用纤维蛋白胶与水凝胶生物粘合剂实现心脏止血的图像(比例尺:1 cm)。 (C)用于组织学分析的切片方法示意图(黄色虚线)。 (D)纤维蛋白胶与水凝胶生物粘合剂组心脏组织愈合3、7、14天后的HE染色(比例尺:400 μm)。 (E)两组心脏组织密封后3、7、14天的CD68免疫染色图像(蓝色:DAPI;绿色:CD68;比例尺:100 μm)。 (F)心脏组织中CD68阳性细胞百分比总结(n=3)。
图7进一步验证了水凝胶在极端酸性环境下的适用性。酸耐受性NVP基水凝胶成功密封大鼠胃穿孔,7天后仍保持牢固粘附,而缝合组则伴随组织变形和愈合延迟。组织染色显示,水凝胶组胃壁三层结构在14天内基本恢复,而缝合组仍存在未完全闭合的黏膜层和纤维化。
图7. 体内胃穿孔修复 (A)使用缝合或水凝胶生物粘合剂修复大鼠胃穿孔的示意图。 (B)缝合与NVP-K72-SDBS生物粘合剂修复胃穿孔在0和7天时的图像(比例尺:1 cm)。 (C)获取组织块用于分析的方法示意图(比例尺:1 cm)。 (D,E)确认水凝胶生物粘合剂经胰蛋白酶降解后完全密封穿孔的组织块图像。 (F,G)缝合与NVP-K72-SDBS生物粘合剂修复胃穿孔后3、7、14天的HE与Masson染色(比例尺:400 μm)。
综上所述,该研究通过模块化设计成功开发出兼具高粘附强度、低蛋白质用量与可触发剥离功能的水凝胶粘合剂,在肝、心、胃等多种组织模型中展现出优异的止血与愈合促进能力。这一创新策略不仅避免了传统粘合剂所需的复杂化学修饰,还为未来组织修复与再生材料的开发开辟了新路径。

