当超级巨轮承载着90%的国际贸易货物穿梭于全球航线,支撑这一庞大物流体系的中国船员群体,正遭遇“有船缺人”与“有生难留”的双重困境。《2023年中国船员发展报告》显示的持证船员锐减趋势,在2025年呈现出更为复杂的图景:一方面,全国航海类院校纷纷扩招,央企订单班、定向培养等模式密集推出;另一方面,根据BIMCO《2025全球航运人力发展报告》,中国籍船员年离职率达28.7%,中国船东协会统计显示我国船员流失率在10%以上,其中高级船员流失率甚至达到20%(不同来源数据差异较大)。本文结合2025年最新招生数据,通过国内外教育培养、市场竞争、权益保障的多维对比,融入全球绿色航运转型、地缘政治变动等国际形势,剖析中国船员市场的深层矛盾,探寻可持续发展路径。
一、2025国内航海类招生数据:扩招表象下的结构性隐忧
2025年,中国航海类教育迎来“扩招热潮”。上海海事大学提前批招生规模翻倍从扩招60人增至111人,覆盖云南、四川等18个省份,其中河南、安徽等航运人才输出大省招生计划分别达50人、58人;广州航海学院物理组扩招1139个名额,重点投向智能海洋装备等新兴专业,并设立中远海运、招商局等央企订单班;山东作为传统航海教育大省,2025年航海类计划扩招71人,集美大学诚毅学院、青岛远洋船员职业学院等新增11个招生指标,且集美大学航海类专业录取分数在各省普遍上涨。 从总量看,2025年全国航海类专业招生规模预计突破2.5万人,呈现本科院校稳步扩容、高职院校快速增长的格局。但光鲜数据背后,三大结构性隐忧直指生源供给的脆弱性:
(一)招生结构失衡:本科遇冷与高职过热的反差
尽管上海海事大学等头部院校扩招,但国内部分211高校航海专业仍面临“招不满、靠调剂”的困境。媒体报道指出,2025年航海技术专业在多个省份出现大规模征集志愿,大连海事大学、武汉理工大学等211高校的轮机工程、航海技术专业在全国多省份需补录,录取分数线不高。本科航海类专业录取情况不佳与高职形成反差的现象,如青岛远洋船员职业学院2025年在全国9个省全部满额录取,航海类专业新生夏季高考本科达线率为86.0% 。而集美大学、广州航海学院等部分院校的航海类专业在2025年虽有部分省份录取分数上涨,但也存在部分省份未招满的情况。
至于职业预期分层导致报考差异的分析,与社会普遍认知相符。航海类专业因长期海上作业、家庭聚少离多等特点,独生子女家庭和城市学生报考意愿相对较低,而高职生源中农村和内陆地区学生占比较高,更倾向于选择这类有"高薪、包分配"优势的专业。
(二)流失率居高不下:扩招难抵人才流失
国际航运公会(ICS)预测,到2026年全球合格海员缺口将达9万人,BIMCO预测到2025年高级海员短缺将放大到14.75万名。
根据《2025年中国航运人才发展报告》等权威资料,航海类毕业生流失率数据如下:每年航海类院校约6000名本科生和12000名大专生中,仅有约六分之一的本科生最终选择进入船员队伍,大专生上船比例相对较高。
上海海事大学学报研究也指出,具有高等航海院校本科学历的高级船员5-10年内流失率高达70%-80% 本科人才仅约六分之一留在行业。有研究表明,航海类本科毕业生毕业时上船工作的占55%-65%,毕业2年后仍在船上工作的占40%-55%,毕业5年后仍在船上工作的占30%-40%,且均呈下降趋势。
此外,交通运输部和中国海员工会的数据显示,海船高级船员大多在航运业内部流动,离开航运业的比例约为15%左右,每年约有6%的高级船员从船舶一线流失,这也从侧面反映了航海类人才流失的严重性。
中国国际海员服务协会调查显示,2025年航海类毕业生上船率预计为29%,仅微增2个百分点,而能坚持5年以上的比例仍不足10%。即便央企订单班实现100%入职率,但数据显示,这类毕业生3年内流失率达42%,远超行业平均水平。短期高薪难以弥补职业尊严缺失、家庭分离等长期成本,成为人才流失的核心诱因。
(三)新增注册船员不足:十年均值以下的增长困境
根据交通运输部海事局发布的《2024年中国船员发展报告》,2024年新增注册船员情况如下:新增注册国际航行海船船员18,673人。新增注册沿海航行海船船员7,467人。新增注册内河船舶船员27,516人。持有有效国际航行海船船员适任证书的船员41.86万人,其中船长2.06万人,高级船员9.03万人,支持级船员19.91万人。持有有效沿海航行海船船员适任证书的船员26.24万人,其中船长1.91万人,高级船员7.57万人,支持级船员11.07万人。
从近7年海船船员的增长情况来看,从2021年开始,每年注册海员数量保持在约5万多人左右。虽然2014-2024年十年间注册船员总数从131.6万人增长到203.58万人,但考虑到航运业的发展需求以及船员的高流失率,这一增长速度仍显不足。根据《2023年中国船员发展报告》,2015年至2023年,全国持有效国际航行海船适任证书的船员总体规模从31万下降至23.2万,三副、三管轮持证人数从2018年的3.4万人暴跌至2023年的1万人,仅为五年前的29%,显示出关键岗位的人才供给严重不足。
二、国内外多维对比:中国船员市场的竞争力差距与深层原因
(一)招生与培养对比:中国重规模扩张,国外重质量与适配性
在招生模式上,国外航海院校呈现“精英化、精准化”特征。美国商船学院2025年航海类专业招生仅280人,要求考生通过体能测试、海洋知识笔试和心理评估三重考核,且优先录取有航海背景或亲属从事航运业的学生,确保生源职业认同度。
对比中国,高职院校“宽进宽出”模式导致生源质量参差不齐。江苏海事职业技术学院2025年理科录取线仅432分,较同批次陆地专业低30-50分,且体检标准仅要求裸眼视力4.6以上,对心理抗压能力、英语沟通能力等核心素养缺乏有效筛选机制。这种“重数量、轻质量”的招生模式,可能为后续培养和职业发展埋下隐患。
在培养体系上,国内外的差距更为显著。中国航海类院校仍存在“重理论、轻实操”的顽疾,部分院校实操课程占比不足30%,不少学生靠“背题库”就能通过海事局适任考试,而实际操作能力严重不足。反观菲律宾,作为全球最大船员输出国(占全球外派市场28%),其航海教育实行“实操为主、理论为辅”的模式,实操课程占比达60%,且要求学生在校期间完成至少6个月的船舶顶岗实习,由资深船长、轮机长一对一带教,毕业生上船后能快速适应岗位需求。
针对全球绿色航运转型,国外院校已率先完成课程升级。欧盟资助的Skillsea平台免费开放绿色技能,挪威航海院校将氨燃料操作、碳强度核算等纳入核心课程,挪威科技大学开设了可持续租船与操作、船舶混合动力系统等课程,而中国仅有大连海事大学、上海海事大学,武汉理工等少数院校开设了新能源船舶、绿色船舶技术等新课程 ,新增智能海洋装备专业,多数院校仍以传统航海技术、轮机工程课程为主。
(二)市场竞争力对比:薪资分化与国际份额萎缩
2025年全球船员工资呈现“冰火两重天”的分化态势,中国船员正遭遇“高级船员短缺、普通船员过剩”的尴尬。上海航运交易所数据显示,2025年8月中国(上海)国际海员薪酬指数报收1347.24点,较上期上涨5.78点,其中LNG船轮机长、双燃料发动机操作员等高级技术岗位月薪同比涨幅达12%-15%,部分国际航线船长月薪突破1.3万美元,但水手、机工等普通岗位月薪仅增长3%-5%,部分航线甚至出现“薪资倒挂”,东南亚新船员薪资低于中国同行但仍抢占大量岗位。
与国际相比,中国船员的薪资竞争力呈现双重劣势:一方面,高级技术船员薪资虽高,但低于北欧同行20%-30%,挪威邮轮船长年薪可达25万美元,而中国船长平均年薪约15万美元(外派为主);另一方面,普通船员薪资与东南亚船员基本持平,但中国船员生活成本、家庭负担远高于菲律宾、印尼等国,同等薪资下实际收入差距悬殊。更关键的是,国外已建立“基本工资+绿色津贴+技能补贴”的多元化薪酬体系,中远海控虽对ETO证书持有者薪资上浮10%,欧洲船东对持有氨燃料操作证书的船员额外支付500-800美元/月补贴,吸引力显著更强。
在国际市场份额上,中国船员正逐步被东南亚船员挤压。截至2025年,菲律宾船员占全球外派市场28%,英语通过率(TOEIC 750分以上)达92%,远超中国的65%,且菲律宾船员合同期灵活(多为4-6个月),适应国际航线文化差异的能力更强。印尼依托国际劳工组织“繁荣技能计划”,推动产学合作与知识共享,其船员在绿色船舶操作技能上快速追赶。对比之下,中国船员国际市场份额从2015年的18%降至2025年的12%(有的说是14%),且集中在中低端航线,高端LNG船、邮轮等岗位占比不足5%(供参考)。
(三)权益保障对比:
权益保障的差距是中国船员职业吸引力不足的核心原因。2025年9月中国社保新政正式实施,但政策落地仍存漏洞:部分船员因缴费基数调整导致到手工资减少,异地就医报销难、社保转移接续繁琐等问题未根本解决,工伤维权仍面临“船东、船管、代理互相推诿”的困境。
巴黎备忘录2024年度报告显示,海员就业协议的不合规率为1.5%,在所有缺陷类别中占比较小。2024年东京备忘录针对《2006年海事劳工公约》中船员工资和海员就业协议开展的集中检查会战中,缺少已签署的船员就业协议占CIC相关缺陷的16%,此外,亚太地区2024年PSC检查中,工作和生活条件(包含海员就业协议相关内容)的缺陷占比为10.57%。
国外,基本已建立全方位的权益保障体系。日本《船员法》明确规定船员最低工资标准、带薪休假制度,建立专门的船员权益救济机构,船员因职务上负伤或患病时,船舶所有者应负担其治疗费用,直至治愈为止。若船员在雇入契約存続中职务外负伤或患病,船舶所有者应在3个月的范围内负担其疗养费用。船舶所有者应在4个月的范围内,每月支付一次相当于标准报酬月额的伤病赔偿。若4个月后仍未治愈,则每月支付相当于标准报酬月额60%的伤病赔偿,直至治愈。伤病治愈后,船舶所有者应支付相当于标准报酬月额60%的预后赔偿。但如果船员对负伤或疾病有故意或重大过失,则不适用上述规定。
挪威开展了船员技能转型计划,主要内容包括开展数字化技能培训,培养复合型海事人才,以适应自动化船舶运维需求,同时设立过渡期保障传统船员就业权益。船员需通过挪威海事局认可的培训机构完成初级、中级、高级职业资格认证,并每两年参与至少40学时的技能更新培训。帮助其转向港口管理、航运物流等陆地岗位,解决“上船是条不归路”的后顾之忧。欧盟则通过《海员集体谈判协议》(CBA)统一船员薪酬、工作时间、休息休假等标准,2024年9月起,东京与巴黎备忘录联合开展“船员工资与海员就业协议”集中检查,违规船东将面临船舶滞留处罚,从制度上杜绝欠薪、侵权行为。
在职业环境改善上,国际组织与国外企业行动更为迅速。2025年世界海员日主题定为“和谐无扰船满清风”,聚焦消除海上职场欺凌与骚扰,IMO计划制定针对替代燃料船舶的职业安全指南。欧洲船东已普遍将船员合同期从9个月缩短至4-6个月,部分船舶配备高速卫星通讯、健身设施和心理辅导室。
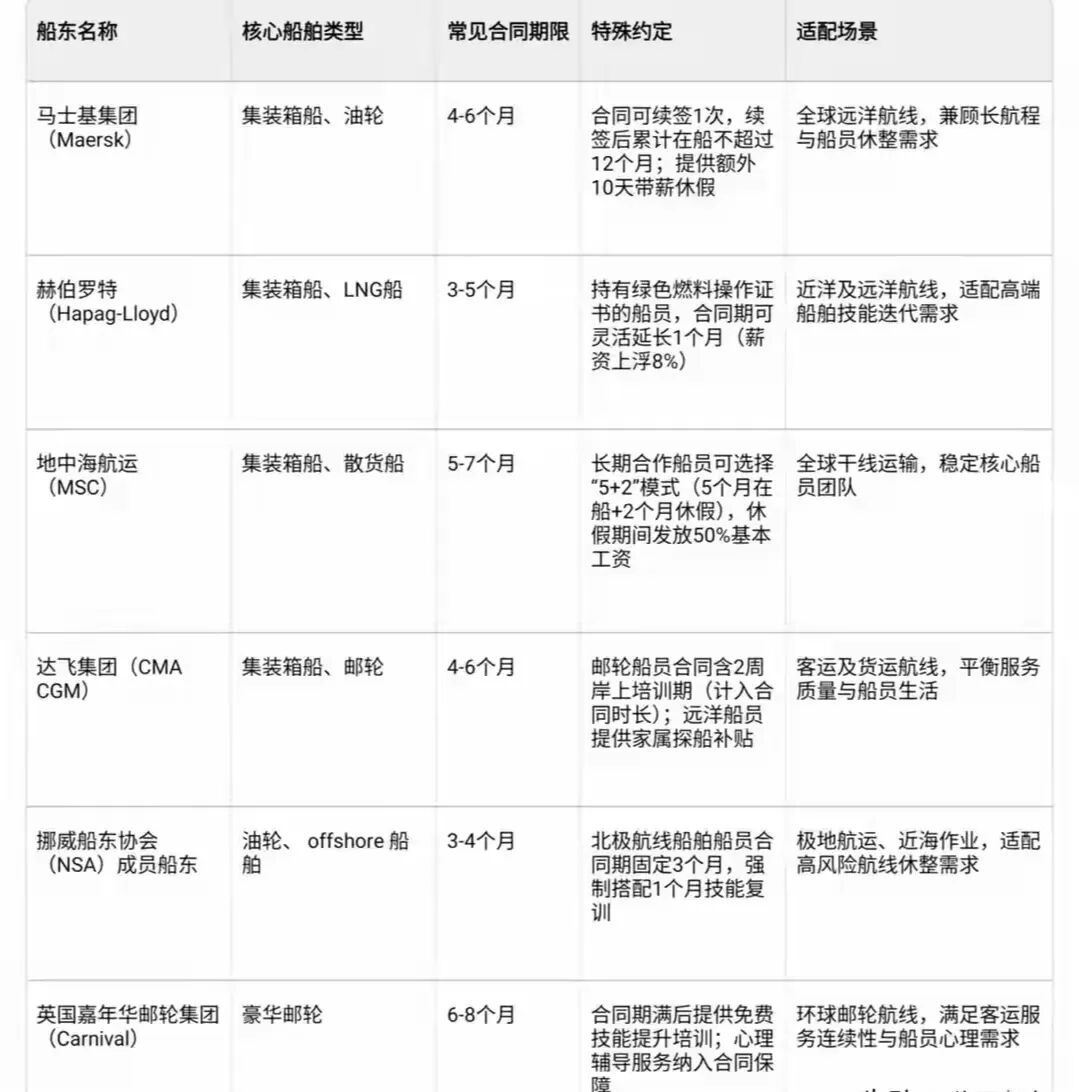
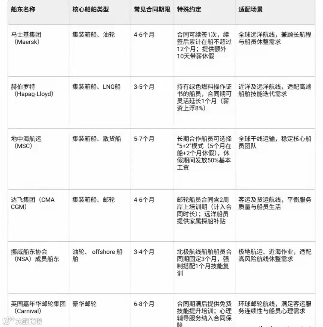
注:所有案例均符合《海事劳工公约》(MLC)“连续在船不超过12个月”的核心要求,具体期限可能因船员岗位(如高级船员、普通船员)、航线波动略有调整。
与欧洲船东3-6个月的短期合同相比,中国船员合同期整体偏长,核心原因是远洋航线航程长、船员换班成本高,且部分企业仍以“长期合同稳定人力”为主。不过近年也有企业试点“6+3”模式(6个月在船+3个月休假),逐步向兼顾效率与船员权益的方向调整。
中国船东互保协会2023年的报告《听海员们讲述船上社交障碍》调查显示有约16%的海员认为远离家人朋友是影响船上社交的重要因素。2024年SAFETY4SEA的海员健康与福祉调查显示,海员面临的主要挑战包括心理健康医疗保障不足(58.9%)、应对策略指导不足(59.9%)等。
三、国际形势重构:绿色转型与地缘冲突下的全球船员市场变革
(一)绿色低碳转型:技能鸿沟加剧船员市场分化
全球航运业脱碳进程加速,正深刻重塑船员市场需求结构。IMO 2024年生效的“碳强度指标”(CII)法规全面落地,要求船舶逐步淘汰传统重油,转向氢、氨、甲醇等替代燃料,这使得掌握绿色船舶操作技能的船员成为市场“香饽饽”。英国劳氏船级社预测,到2030年全球至少45万名船员需额外接受替代燃料操作培训,2035年这一数字将增至80万,而《STCW国际公约》2025年已启动全面修订,计划制定针对氨、氢等燃料的船员培训指南。
在这场技能革命中,中国船员正面临“掉队风险”。国内仅有武汉理工大学航运学院设有"绿色船舶与环境保护"二级学科,具有博士、硕士学位授予权。泉州海洋职业学院获批开展"双燃料"船舶船员培训项目 。上海海事大学举办了国际海事组织船员温室气体减排适任能力"培训培训师"高级研修班 。
截至2025年3月,持有T11、T12证书船员分别为15156人、2289人,由于其中约2/3证书是在液化气运输船舶任职的船员通过等效渠道获取,这些船员仍主要在液化气运输船舶任职,实际能在双燃料船舶任职的船员数量更为有限,中国船级社数据显示,我国现有LNG船舶持证船员不足800人,而2025年在建LNG船队规模将突破80艘,专业人才缺口较大。
(二)地缘政治变动:区域需求分化与船员流动重构
红海局势、俄乌冲突等地缘政治事件,正改变全球船员市场的供需格局。红海危机导致国际航线绕行,船舶航行时间延长,船员需求激增,菲律宾、印度船员因英语优势和合同灵活性,而中国船员因语言障碍和合同期较长(多为6-9个月),错失这一增量市场。
同时,RCEP《区域全面经济伙伴关系协定》贸易量激增推动区域航运需求增长,成员国间90%以上的货物贸易实现零关税,带动了东亚—东南亚—大洋洲航线的增长,东南亚短途支线运输需求增18%,但中国船员在这一市场没有太大的竞争力,核心原因在于东南亚船员的“高性价比”:其薪资仅约为中国船员的70%-80%,但英语沟通能力更强,且熟悉区域港口规则,船东出于成本控制考量更倾向选择东南亚船员。
(三)智能化趋势:船员需求总量下降与技能要求提升
智能船舶的普及正引发船员市场的“结构性洗牌”。自动洗舱机器人、惰性气体远程监控系统、自主驾驶辅助系统等技术的应用,使得普通船员需求持续下降,国际航运工会ICS预测2025年全球船员岗位减少8%-12%,全球高级船员短缺比例将达到9%,劳氏船级社预计到2030年全球至少45万名船员需接受额外数字化培训,世界经济论坛警告,若船员技能更新滞后于船舶智能化进程,到2030年全球将有12%的船员面临失业风险。
中国在这场智能化转型中同样面临挑战,根据中国船舶工业协会统计,2023年中国船舶智能化技术应用渗透率为23.5%,新建船舶中搭载智能航行系统的比例为27.6%。也有一些行业报告预测2025年中国船舶智能化渗透率将达到35%-60%左右,部分老船员因年龄、学习能力等原因难以适应智能设备操作,被迫提前转行,而新船员数字化技能培训不足,难以填补岗位空缺,形成“智能船舶增多但合格船员减少”的矛盾。
四、破局之道:以制度创新与全球对标重塑船员市场竞争力
中国船员市场的“扩招与短缺悖论”,本质是教育培养、市场机制、权益保障与国际形势变革不同步的结果。要破解这一困境,需以国际先进水平为标杆,从招生培养、薪酬体系、权益保障、职业发展四个维度系统发力:
(一)优化招生培养体系:从“规模扩张”到“质量适配”
1. 建立精准招生机制:借鉴美国商船学院经验,在本科航海类专业推行“体能+知识+心理”三重考核,提高录取门槛,优先录取有航海职业认同、英语基础好的学生;高职院校应控制招生规模,提高生源质量,避免“宽进宽出”导致的人才浪费。
2. 深化校企协同培养:推广广州航海学院“央企订单班”模式,扩大校企联合培养比例,将实操课程占比提高至50%以上,要求学生在校期间完成不少于6个月的顶岗实习,由资深船员带教,实现“毕业即能上岗”。
3. 对接国际技能标准:参照IMO《STCW公约》2025年修订方向,在所有航海类院校开设绿色船舶操作、数字化技能等核心课程,引入欧盟Skillsea平台课程资源,建立“绿色技能证书+数字化技能认证”双轨培训体系,2030年前实现新船员绿色证书持有率达100%。
(二)重构薪酬与激励体系:从“单一高薪”到“多元保障”
1. 建立技能导向的薪酬机制:推广“基本工资+绿色津贴+技能补贴”模式,对持有双燃料操作、数字化运维等高级证书的船员薪资上浮15%-20%,缩小与国际同行的薪资差距;对普通船员实行“资历工资+绩效奖金”制度,提高其职业归属感。
2. 完善薪酬保障制度:严格执行《海员就业协议》(SEA),推动集体谈判协议(CBA)全覆盖,明确工资支付时间、加班补贴、遣返费用等核心条款,由海事部门联合工会开展常态化检查,严厉打击欠薪、侵权行为。
3. 优化工作与休息制度:参照欧洲标准,将船员合同期缩短至4-6个月,建立灵活轮休制度;加大船舶居住环境改造投入,配备高速卫星通讯、健身设施和心理辅导室,缓解船员心理压力。
(三)强化权益保障:从“政策纸面”到“实际落地”
1. 加快《船员法》立法进程:明确船员的法律地位、社保权益、工伤认定、维权渠道等核心内容,建立专门的船员权益救济机构。
2. 完善社保与医疗保障:建立全国统一的船员社保转移接续平台,解决异地就医报销难问题;扩大船员商业保险覆盖范围,将心理疾病、海上意外等纳入保障范畴,提高保障额度。
3. 提升社会认同:借助世界海员日等契机,加强船员职业正面宣传,制作纪录片展示船员在全球贸易和国家海洋战略中的重要作用;推动银行认可海龄为稳定工作经历,保障船员购房贷款权益;协调教育部门解决船员子女入学问题,消除“边缘人”身份标签。
(四)拓宽职业发展通道:从“单向不可逆”到“双向流通”
1. 建立船员转型培训体系:设立全国性船员转型培训基金,为35岁以上船员提供费用减免的港口管理、航运物流、海事监管等陆地岗位技能培训,帮助其实现职业转型。
2. 打通政企人才流动渠道:推动航运企业与海事部门、港口管理机构的人才交流,将航海工作经历视为重要任职资历,为船员提供多元化职业选择。
3. 加强国际合作与人才输出:借鉴菲律宾船员培养模式,建立国际认可的船员技能认证体系,提高英语沟通能力培训强度,扩大高端航线船员输出;参与IMO船员标准制定,争取国际话语权,推动中国船员资质全球互认。
结语
2025年中国航海类院校的扩招热潮,是国家“航运强国”战略的重要举措,但船员市场“招不来、留不住、用不好”的困境仍未根本改观,与国际先进水平的差距依然显著。在全球绿色航运转型、智能化升级与地缘政治重构的多重背景下,中国船员市场正面临“不进则退”的关键节点。 破解这一困境,不能仅停留在规模扩张的表面功夫,而需深入骨髓的制度创新与全球对标。唯有以《船员法》立法为根基,以高质量教育培养为核心,以完善权益保障为支撑,以多元化职业发展为纽带,才能真正重塑船员职业的吸引力与竞争力,让更多航海人才愿意上船、安心远航。
当中国船员既能获得与国际接轨的薪资待遇,又能享有充分的权益保障和职业尊严;既具备绿色智能船舶操作的核心技能,又能拥有清晰的职业发展路径时,中国船员市场才能走出“扩招与短缺”的悖论,为“航运强国”战略筑牢人才根基,让中国航海者在全球蓝海中真正挺起腰杆。这不仅是千万船员的期盼,更是中国海运事业高质量发展的必然要求。
免责声明:本文基于公开可查的船员市场数据、国家海事政策文件、国际航运组织报告及行业公开信息进行分析探讨,仅代表作者个人研究观点与行业实践感悟

