内地夫妻赴港生娃超全攻略(2025年10月更新):孩子出生即获香港永居?孕妈需提前多久拿香港身份?
“现在去香港生孩子,孩子还能拿香港身份吗?”
最近米粒妈收到不少朋友咨询,随着香港人才引进政策放宽,赴港生子再次成为热门话题!但和10年前不同,现在政策已经收紧——“双非”婴儿(父母均非香港居民)时代结束,想要孩子一出生就拿香港永居,父母必须提前做好身份规划!
今天,米粒妈就为大家详细解析:
✅ 2024最新政策——赴港生子的好处
✅赴港条件——哪些家庭仍可赴港生子?
✅ 孩子如何拿到香港永居?7年后身份会失效吗?
✅ 孕妈最晚何时办身份?优才/专才/留学哪种最快?
✅ 完整赴港生娃流程——从预约医院到宝宝证件办理
如果你正在考虑给孩子一个香港身份,这篇攻略一定要收藏!
越来越多的内地人士选择去香港生娃,不乏我们熟悉的明星,如杨幂,孙俪等。为什么内地夫妻会这么热衷于到香港生宝宝呢? 从两个方面来分析。
01、对孕妈的好处
优质医疗服务:香港的医疗体系在国际上享有盛誉,无论是公立医院还是私立医院,都配备了先进的医疗设备和高素质的医护团队。孕妈妈在香港分娩,可以享受到国际水准的医疗服务,确保生产过程的安全和舒适。
产检保障:持有香港身份的孕妈,可以在公立医院享受免费的产前检查和咨询服务。专业的医生团队会为其制定全面的孕期保健计划,及时发现和处理孕期可能出现的问题,保障母婴健康。
人性化医疗环境:香港医院注重以患者为中心的服务理念,无论是医院环境、伙食安排,还是医护人员的态度,都能让孕妈感受到贴心的关怀,降低生产过程中的紧张和焦虑。

02、对宝宝的好处
01)出生即永居,港宝可以入读香港中小学和幼儿园,享受香港15年的免费义务教育,不用参加中考,不用担心分流,可以一路直升。几乎不用担心学位问题和学费问题。香港教育更注重素质教育,学习压力会小很多。

需要特别注意的是,香港入境处会重点盘查那些看起来疑似孕妇的可疑旅客,一旦入境处人员觉得旅客的访港目的存在疑点,就会拒绝其进入香港。若孕妇在表述访港目的时含糊其辞、疑点重重,这便触犯了香港法律。一旦被定罪,最高将面临15万港元罚款以及14年监禁的严厉处罚。
在香港政策下,双非家庭被明确禁止在港产子。内地居民若想在香港生子,前提是至少一方需在孩子出生前合法取得香港身份,否则就会触犯相关法律,构成违法行为。
如果夫妻双方都没有香港身份,想要为孩子规划香港身份,那么需要先自己通过优才、高才、留学、投资移民等方式拿到香港身份,然后添加还在为受养人。
如果夫妻双方都没有香港身份,需要先拿一个香港身份。夫妻双方只要一人拿到香港身份即可,另外一人以受养人的方式拿香港身份。办理香港身份方式有多种,不同办理方式的周期不同,所以需要提前规划的时间也不一样。
目前内地人才比较快捷拿到香港身份的途径有优才、高才通、专才、留学进修计划等。可以先了解各项计划申请条件、获批时间,选择合适的申请方案。
1.香港优才计划申请周期(6个月):
①优才申请要求:
基本资格:18岁或以上+无刑事罪行记录或不良入境记录+能独立负担本人及受养人居港期间的生活和住宿开支+具备由认可大学或高等教育院校颁授的大学学位。
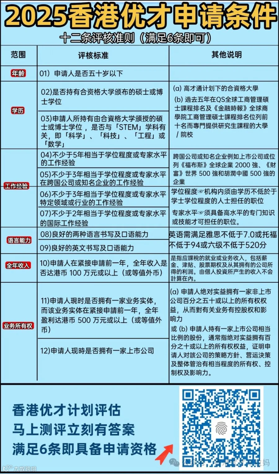
计分制度:综合计分制取消旧版打分制度,新版采用12项评核准则,需符合其中6项才可递交申请,这12项准则结合了高才的合资格院校名单、年收入要求,以及科才的 STEM 学科等要求,涵盖年龄、学历、语言能力、工作经验、全年收入、业务所有权等范畴 。
申请人可根据上表进行自我评估,确定是否满足至少6项标准,对于一些暂时未能或不明确能达到香港优才条件的申请人,建议咨询专业机构进行详细评估,或考虑通过其他途径(如香港专才计划、高才通计划等)获取香港身份。
A类申请:在紧接申请前一年,全年收入达港币 250 万元或以上(或等值外币)的人士 。
B类申请:获全球199所合资格大学颁授学士学位,并在紧接申请前五年内累积至少3年工作经验的人士 。
C类申请:在紧接申请前5年内,获全球199所合资格颁授学士学位,但工作经验少于3年的人士 (限额10000个)
雇主方面:香港公司需有实际运营业务,具备良好的财务状况和商业计划,能够为申请人提供符合市场水平的薪资和职位 。
申请人方面:具备大专及以上学历或专业技能,拥有相关工作经验,且从事的工作与学历或专业技能相关,能够为香港公司带来独特价值,重要是需要自己找本地企业雇佣。
学历要求:一般要求申请人具备本科及以上学历,部分院校和专业可能对学历背景和成绩有更高要求 。
语言要求:根据所申请的课程和院校不同,对英语或其他语言能力有相应要求,如雅思、托福成绩,或通过学校的语言测试 。
资金证明:能够证明有足够的资金支付学费和在港生活费用,一般建议准备15- 20万人民币左右的资金证明 。
时间安排:需要有一年及以上时间赴港上课
适合怀孕周期≤5个月的准妈妈
适合怀孕周期≤3个月的准妈妈
✓ 优才计划(综合评分制)
✓ 高才通计划(高薪/名校背景)
✓ 专才计划(香港雇主担保)
✓ 留学进修(1年硕士+工作签证)
如果你想申请香港身份,不妨先在线评估下自己符合哪种人才计划,只需10s就能知道自己能不能申请,测评后会有专业人士答疑和教你怎么申请↓↓↓
前期准备
获取香港身份:夫妻双方至少一方需拥有香港身份,可通过优才计划、高才通计划、专才计划、留学等途径申请。
办理怀孕证明:怀孕约8-11周时,找香港私家诊所进行验孕,确认怀孕后医生开具转介信。
公立医院建档
准备材料:转介信、近6个月的香港住址证明、孕妇的香港身份证及有效签证、配偶的身份证等。
建档时间:怀孕约12周时,到所在住处附近的联网公立医院妇产科进行建档。
产检
公立医院产检:可进行基础的产检项目,如验尿、测量体重、血压以及监测胎心等,基本不做超声波检查,免费。
私立医院产检:产检项目丰富,涵盖常规检查和超声波检查等,每次产检费用约1200港币,需自费。
产检次数:整个孕期约10至12次。
分娩
公立医院分娩:费用便宜,从产检到出院几百元,推崇自然分娩,一般不提供剖腹产。
私立医院分娩:可自由选择无痛分娩、指定医生和分娩时间等,服务好,费用数万到十几万不等。
预约时间:怀孕3个月时就可以开始预约分娩床位。
证件办理
出生证明书:宝宝出生后,医院将相关信息上传到政府系统,政府系统每天晚上24点同步数据,父母一方到场即可预约办理,提前想好宝宝名字。
回港证:由父或者母带着宝宝亲自去入境处办理,可先网上或电话预约,也可现场领筹,当场可取证。
身份证和护照:办理时宝宝需要到场,父母其中一方陪同,身份证免费,护照185港币,14个工作日取证。
回乡证:需先网上预约,然后父母一方带着宝宝现场办理,不加急260港币,12个工作日可取;加急540港币,5个工作日可取。
从首签到永居,7年规划至关重要!
✅ 优才/高才/专才申请评估
✅ 续签方案定制(自雇/受雇/创业)
✅ 永居规划+时间节点把控
📞 立即联系银河集团米粒妈
➤ 微信/电话:18565851853(备注"香港身份"优先通过)
✨ 免费领取《2024香港身份通关手册》
✨ 限时赠送《续签核心材料清单》

往期图文推荐

