提示!快递与消费生态圈主要目标群:(投资人 私募基金 国内外券商机构 各地方政府决策者 快递/消费监管部门 商务部门 快递物流经营者 商超与药品流通经营者 媒体从业者 快递物流及消费商业上下游经营者 加盟网点老板 超市及便利店老板 年薪30万以上快递物流及消费从业者)
添加公众号之前请阅读提示,是否属于该目标群
| 快递/消费生态圈投资组
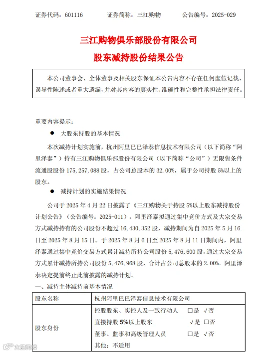
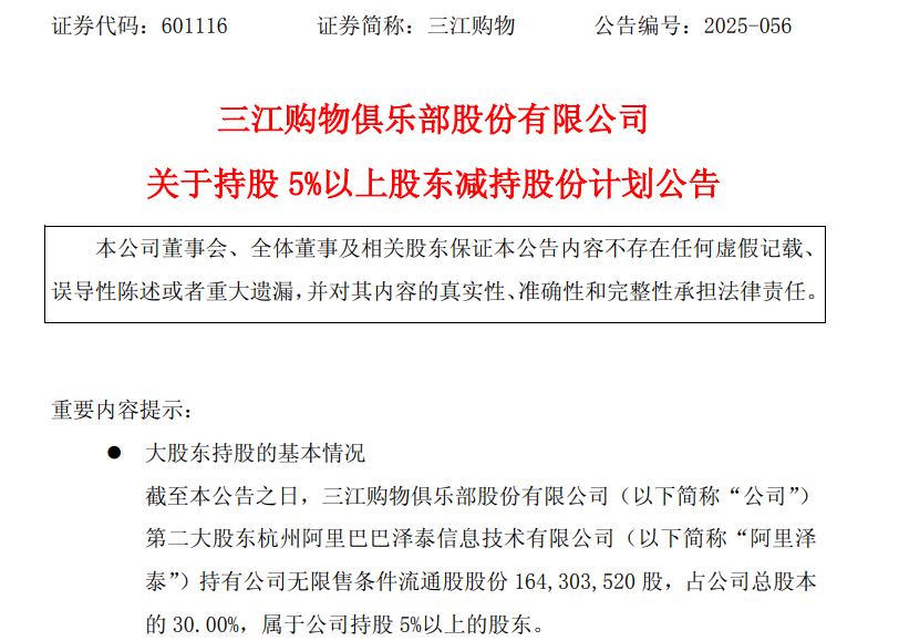
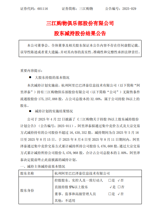
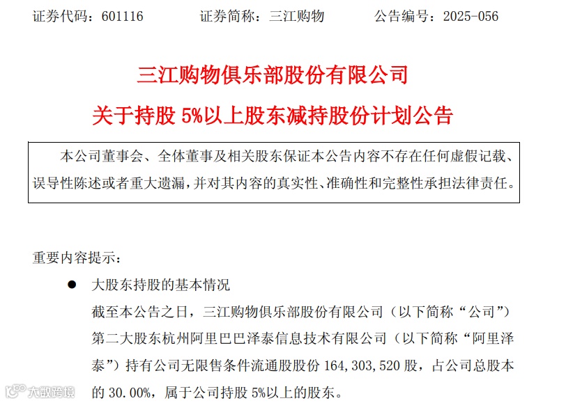
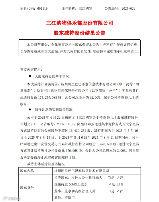
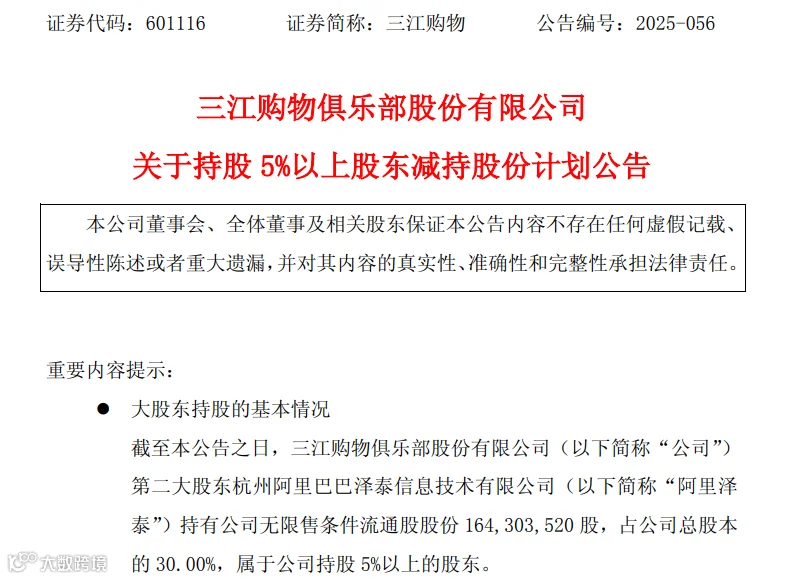
11月5日,三江购物公告,公司第二大股东杭州阿里巴巴泽泰信息技术有限公司持有公司无限售条件流通股16430.352万股,占公司总股本的30%。
因自身商业安排需要,杭州阿里巴巴泽泰信息技术有限公司拟通过集中竞价及大宗交易方式减持其持有的公司股份不超过1643.0352万股,即不超过公司总股本的3%。其中,通过集中竞价方式减持不超过547.6784万股(不超过公司总股本的1%),通过大宗交易方式减持不超过1095.3568万股(不超过公司总股本的2%)。
减持期间为2025年11月27日至2026年2月26日,减持价格将按市场价格确定。本次减持计划不会导致公司控制权发生变更,亦不会对公司持续经营产生影响。
快递/消费生态圈团队都拥有十多年以上快递物流业、消费和商业流通领域的操盘及投资、行业研究的成功经验,覆盖大A、中国香港、日本及华尔街。
快递/消费生态圈
已入驻以下平台
雪球 | 同花顺 | 东方财富 | 富途|格隆汇
微博 | 今日头条 | 知乎 | 腾讯
抖音 | 小红书|快手|视频号|喜马拉雅
X(原推特)|ins|油管|B站
如果你喜欢本文,请分享到朋友圈,想要获得更多信息,请关注我
提示!快递与消费生态圈主要目标群:(投资人 私募基金 国内外券商机构 各地方政府决策者 快递/消费监管部门 商务部门 快递物流经营者 商超与药品流通经营者 媒体从业者 快递物流及消费商业上下游经营者 加盟网点老板 超市及便利店老板 年薪30万以上快递物流及消费从业者。
登载此文出于传递更多信息之目的,并不意味着赞同其观点或证实其描述,对其真实性、准确性、完整性及使用的适当性等不做任何担保;在任何情况下,本平台的信息、观点均不构成对任何人的投资建议;投资者或经营者据此操作,风险自担。
声明
版权声明:本公众号注明原创的内容版权属于本公众号所有,未经许可,禁止转载。
本公众号标注为转载的部分内容来自互联网,版权归原作者所有,仅供学习参考之用。如有侵犯原作者权益,请联系我们删除。
信息准确性声明:本公众号提供的信息仅供参考,我们无法保证所有信息的准确性和完整性。读者在使用本公众号信息时,应自行判断信息真伪,并承担因使用信息而引致的任何风险。
风险承担声明:本公众号不对因使用或信赖本公众号信息而引致的任何损失承担任何责任。读者应对自主决定的行为负责。
第三方内容声明:本公众号内提供的第三方内容(如广告、链接、图片等)均系第三方提供,与本公众号无关。我们不对第三方内容承担任何法律责任。
隐私保护声明:我们尊重并保护所有用户的个人隐私权。用户注册的用户名、电子邮件地址等个人资料,非经用户亲自许可或根据相关法律的强制性规定,我们不会主动地泄露给第三方。
关注或研究中外快递物流、供应链及零售、商贸流通等企业之前,看看“快递/消费生态圈”,避免走弯路...
感谢大家对本公众号的关注和支持,我们将继续努力为大家提供有价值的内容。

