

前言
中日两国自古以来一直互观互学,而近代日本在制造业上的进步也得到全球认可。纵观日本制造业的兴衰历程,深究其取胜之道和问题之源,对于日渐崛起而又遭遇麻烦的中国制造来说意义重大。如何追求技术创新、弘扬工匠精神,并牢牢把握市场需求,进而避开“创新陷阱”,将会是未来我国发展制造业需重点关注的问题。
中美贸易战这颗“子弹”,已经飞了好一会儿。
随着一波三折的剧情日益推进,人们的信息对称度也在不断提高。不少人对贸易战的认识已经从最开始的美中贸易逆差、遏制中国崛起的层面深入到美国自身的困境。
比如,当前美国制造业的衰落。
尽管在全球价值链分工体系中,凭借着对高精尖技术与知识产权的牢牢把控,美国仍无可争议地处于领头位置,可当大量的生产加工环节转移到劳动力成本更低的海外时,美国本土的就业与民生也必然会受到严重的影响。
跳出贸易战的范围,倘若只聚焦制造业,我们会发现:不仅美国,日本也正面临着严重的困境。
那么,在制造业发展过程中,日本做对了什么,又做错了什么?
带着这样的问题,本文将对日本制造业的兴衰历程做一个详细的回顾与反思。在眼下的特殊时期,相信这个与中国一水相隔的国家所经历的种种,会给我们带来很好的启示。

一直以来,日本制造业都以先进可靠的科学技术与孜孜不倦的创新精神著称。既然如此,我们不妨从技术创新的视角来解读日本制造的崛起之路。
笔者将日本的技术创新变迁大体分为三个阶段:
(1)第一阶段:20世纪80年代之前的“山寨”历程
二战结束后,作为战败国的日本不仅经济萧条,制造业更是遭受了灭顶之灾。数据显示,1946年日本制造业生产能力不到战前最高水平(1934-1936年平均水准)的40%,工业设备的30%~60%遭到破坏;同时,主要制造业产品的产量锐减,几乎都降至战前巅峰时期的50%以下,如1945年的纺织工业为战前最高水平的33%,硫磺生产能力是42%,造纸能力是46%,钢铁量为15%,石油和石油制品的库存仅有1941年的10%……
为了尽快冲出经济困境,日本决心以美国为榜样,充分利用自身的“后发优势”来引进吸收美国制造业的先进技术与创意;具体到产品上,无论是电脑、日常消费品还是汽车、通信等领域,均步步紧随,无不例外。直接的结果便是日本境内开始涌现出大量的“山寨”商品,几乎覆盖了所有行业。
当时若是提起“Made in Japan”,相信人们第一反应肯定是“假冒伪劣”,这从商品的画风便可窥探一斑:





这种模式被日本人冠以一个很有“工业党”即视感的名字——“逆向工程”。
在“逆向工程”的影响下,日本告别了上世纪四五十年代高成本、低效率的生产模式,通过大力引进先进技术来积极谋求重化工领域的设施更新,而电力、钢铁和海运领域的高级技术模仿亦成为当时的发展主流。如此一来,日本实现了从大规模生产、自动化技术引进、机械自动化到高技术、大规模生产体系全面建立的逐步跨越,并有力地推动了国民经济的复苏与发展。这也为其下一阶段的技术创新模式变革打下了坚实的基础。
(2)第二阶段:20世纪80年代的“科技立国”战略
进入80年代,激烈的国际竞争和贸易摩擦让日本当局意识到,单纯依靠“技术引进”的模式不能促进日本经济的持久发展,必须培育自身的科学技术创新能力,才能在国际竞争中居于不败地位。
于是,日本政府基于国际国内经济形势的变化,重新对国家的科技发展战略进行调整,并提出了“科技立国”的战略口号,其标志是1980年日本通产省发布了《80年代通商产业政策展望》文件。同年10月,日本科学技术厅公布的《科技白皮书》中再次明确提出了“科技立国”战略。
(3)第三阶段:20世纪90年代以后的“科技创新立国”战略
80年代末期的泡沫经济重创了日本。此后,日本经济长期在低谷中徘徊,但国际上的科技竞争并没有因为日本经济的大萧条而停止,反倒愈演愈烈。
内忧外患给日本带来了巨大压力。为了重振经济,追赶“知识经济”新时代的步伐,在21世纪的国际竞争中占据优势,日本政府进一步丰富了“科技立国”战略的内涵,并提出了“科技创新立国”的新口号,强调日本要彻底向“模仿与改良的时代”说拜拜。而后更是采取了一系列措施来加以贯彻。
综上所述,日本制造业的发展历程实际上就是一部技术创新史,不同阶段创新模式的变革与选择,导演了这场荡气回肠的崛起。

如日中天时期的日本制造业,曾经创下辉煌的历史。有资料显示,全世界90%的数码相机是日本制造,日本持有全球37%的半导体生产设备,和66%的半导体原材料。而下面一组关于日本制造的成绩单同样会让人肃然起敬:
截至2016年底,日本人均制造业增加值为7993.99美元,位居世界第一;日本人均制造业的出口值为5521.02美元,位居世界第四;日本工业化程度以37.04%位居世界第四;日本出口质量以85.69%位居世界第二;日本对国际制造业的影响以14.13%位居第二;日本对世界贸易的影响力以6.53%位居世界第三。
另外,在全球50强企业名单中,人们会发现三菱、丰田、松下、日立、索尼、本田、日产、东芝等国际知名龙头企业的名字,而它们皆属于制造业领域。
强大的日本制造业,不服真是不行。
然而,“盛极而衰,否极泰来”似乎是一条自然规律,任凭日本制造再怎么强大也躲不开逃不过。且不谈东芝、松下、索尼财报的连年亏损,光凭以下三条重磅曝光,就足够撼动日本制造在人们心中的地位:

1、三菱油耗造假事件
三菱公司自1991年以来,一直使用与法律法规不同的违规实验方法来测算燃效数据,另外为使从2013年开始生产的四种车型达到燃效目标,还对数据进行了篡改,共涉及62.5万辆汽车。为此,三菱公司直接承受了一系列严重的后果,包括巨额罚款、暴跌致市值缩水50%以上的股价、日产收购三菱股份、以及社长引咎辞职等。
2、高田问题气囊事件
身为世界三大安全气囊供应商和日本最大的汽车零部件厂之一的高田公司,客户惠及包括宝马、奔驰、大众、福特、通用在内的全球诸多汽车厂家。然而,高田公司的安全气囊并不安全,其隐患之处非但被隐瞒了下来,还在不少安全数据上都进行了造假处理。由此导致高田安全气囊故障在全球范围内已经造成17人死亡,180多人受伤,被召回的缺陷汽车总成本与赔偿金额更是天价。到最后,高田公司不得不以破产收场,这被称为是日本制造业史上最大规模破产案。
3、神户制钢数据造假事件
2017年10月,神钢被爆出旗下3家工厂和1家子公司存在篡改部分产品的技术数据、以次充好交付客户的造假行为,造假产品流入境内外企业数目已多达500家,部分违规行为甚至可以追溯到十年前。一石激起千层浪,众多日本汽车企业以及H2A火箭、三菱支线客机、部分新干线列车,甚至日本制造的英国高铁列车悉数中招,其他包括通用、福特、波音、劳斯莱斯等诸多跨国巨头纷纷受挫。这一丑闻堪称是“捅漏了日本制造的天”。
不仅以上三家,质量问题不断,违规、造假、瞒报、谎报频频出现的剧情还上演于丰田、夏普、东芝等其他巨头身上。此外,尼康、奥林巴斯的节节败退,更是让日企品牌形象风波一波未平,一波又起。

在新产业领域,日本的落伍也是不争的事实。
辉煌过,却疲惫着。
日本制造业的跌宕起伏,值得人们停下来,好好地思考。

回到最初两个问题中的第一个:日本制造,做对了什么?
在笔者看来,至少有以下三点关键因素为日本制造的崛起注入了强劲的动力。
(1)对创新的孜孜以求
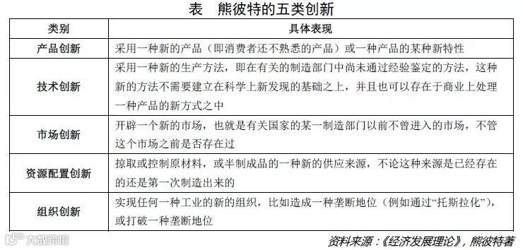
在熊彼特看来,创新包括五种情况,分别为产品创新、技术创新、市场创新、资源配置创新与组织创新,具体如下表:

明确了创新的内涵,再回过头来看日本制造。如前文所述,日本制造业发展前期经历了一段较长时间的“山寨”过程,但是如果深挖下去,我们会发现日本所做的一切虽说是以模仿为主,但也算作是一种另类的“创新”。比如所谓的“逆向工程”,其对新产品的解构、研究与改进设计,进而到生产制造出全新的商品,均包含着不少产品创新、技术创新与市场创新的影子(参见图1)。

更为难能可贵的是,日本制造企业在享受到由模仿带来的红利时,并没有满足于这种单纯的“山寨”,创新的热情促使他们在巧妙地吸收美国创意的基础上,尽可能去提高模仿品的质量和功能,或者说是在“山寨”中融入自己的创新元素。正是这一动力,不但让日本经济度过了漫长的低谷期,更是让整个国家的软实力水平大大提升。
一言以蔽之,日本制造业成功走出了一条从“模仿创新”到“自主创新”的道路。
(2)对“工匠精神”的推崇
如果要评选近两年最火的词汇,“工匠精神”肯定会有一席之地。在我国,不仅雷军要做发烧友的工匠,罗永浩要做有情怀的工匠,就连政府工作报告也鼓励弘扬“工匠精神”。殊不知,日本制造业早已把“工匠精神”贯彻到了极致与彻底。

在日本现代制造业中,“工匠精神”得以延续并发扬光大。员工们在产品制造过程中,向来是以高标准要求自己;在此基础上,他们会对产品工艺进行永无休止的改进再改进,以保证产品质量的不断提升。
此外,日本工人普遍对工作是极其敬业的,他们将自己的公司当成第二个家,长期以百分百的热情为之服务,尽全力去取得好的成果。正是这种一丝不苟、精益求精、锲而不舍的精神,使得日本从传统工艺品到现代制造业的各种生活家电、汽车、建筑等,其制作都颇为精美,功夫细腻,巨细靡遗,故障率极低,各种“良心产品”“诚信产品”可以说是举世有目共睹,为人欣羨,日本自己亦甚是自豪。
(3)政府对于良好环境的营造
用四句话来概括,分别为:
1、以“有利于创新精神发挥”为宗旨,审时度势进行制度改革,红利惠及基础研究经费投入、人才引进与培养、科研人员流动等多方面;
2、支持企业家精神,并为企业家精神的弘扬打造优质的市场环境与氛围,本田宗一郎、丰田喜一郎、松下幸之助等一批极具创业精神又醉心于技术革新的企业家不断涌现便是结果;
3、积极促进科技成果转化为生产力,用法律手段促进技术转让,从而让科技成果不会束之高阁,能够真正推动经济发展与进步;
4、大力支持民营企业的发展,让创新活力得以“永葆青春”。
称这些为日本制造得以崛起的“取胜之道”,也并不为过。

再回到最初两个问题中的第二个:日本制造,做错了什么?
不可否认,日本制造业的衰落受制于不少外因,包括日元的加速升值、世界经济走势的下行,以及市场风向的变化。然而,外因永远不是决定因素,它们只不过是为自己失利寻找的借口,起决定作用的始终是内因。
或许,“物极必反”是这一问题最好的答案——正是因为对于技术创新与工匠精神的过于“偏执”,导致日本制造事故频发,问题不断。
我们不妨分别加以讨论。
首先,对技术创新的过度追求,让日本制造跌入“创新陷阱”。
在熊彼特看来,技术创新是一种“创造性破坏”,即一方面,新技术完全或部分取代旧技术,创造出新的产品、市场或产业,从而促进经济、科技与社会的巨大进步;另一方面,旧技术的衰退,使得现存企业的设备、技术知识、技能等大部分变得过时,从而破坏原有企业竞争优势,破坏市场的原有结构。
此时,一旦新的技术轨道成为市场主导时,企业就不得不面对种种问题,甚至是被市场淘汰的危机。

而今,在竞争日益激烈的市场中,各种新技术与新业态不断涌现。当日本制造巨头固守的技术轨道不再是行业主导时,他们便无法及时适应市场需求的变化,不经意间落入“创新陷阱”而难以自拔。
曾在日立工作16年、现任京都大学和日本东北大学教师的汤之上隆,在其《失去的制造业:日本制造业的败北》一书中,回顾了日本IT制造业几十年的荣辱史,以他自己“半导体技术人生”的视角,总结了日本制造业的四大教训,其中有两条的矛头都指向“创新陷阱”:
1、面对十年一轮的新技术浪潮时,对市场机会缺乏敏感性,因循守旧,错失机会;
2、面对技术趋势转变,日本企业制度过于僵化,根本就不能适应技术变革的趋势。
而美国商学院教授克莱顿·克里斯坦森在《创新者的窘境》一书中更是犀利地指出:
其次,对技术创新的偏执,让日本制造逐渐与市场脱节。
一来,日本制造的技术过盛会降低产品的性价比。为了让产品提高1%的性能,他们往往会不惜增加投入30%的成本,久而久之便导致日本制造的成本急剧提升,进而在价格上失去了国际竞争力。
二来,对技术创新的苛求常常会懵逼日本制造企业决策者的双眼,“重技术、轻市场”的风格,致使生产出来的产品同市场需求脱节。可是在市场经济环境下,占据主导地位的恰恰是市场的需求方而不是供给方。
最后,对“工匠精神”的痴迷,让日本制造缺乏颠覆性创新。
为了贯彻一直崇尚的“工匠精神”,日本企业在很长时间里都采用“终身雇佣制”。曾有媒体指出,在日本“有些人可以20年呆在同一个岗位,每日只干同一件事而不会多问”,由此可见一斑。
然而,终身雇佣制也带来了日本企业工作岗位的老龄化与思维的固化;相比之下,更具创新意识也更加活跃的年轻职员们,经常难以被提拔到重要的岗位上。

此外,在工作中,对于同一件事情的精益求精、追求极致已经远远无法适应当今快速变化的世界与日趋激烈的竞争。与逐步优化的商品工艺相比,日本制造业更为需要的可能是具备颠覆性的创新能力。或许这也是日本制造跌入“创新陷阱”的诱因之一。

平心而论,仅凭暴露出来的一些问题就给日本制造业判“死刑”的话,还为时太早。“瘦死的骆驼比马大”,更何况日本制造还远远没有达到“瘦死”的地步。
纵观日本制造业的兴衰历程,深究其取胜之道和问题之源,对于眼前日渐崛起而又遭遇麻烦的中国制造来说自然是意义重大。如何在追求技术创新、弘扬“工匠精神”,并牢牢把握市场需求,进而避开“创新陷阱”,将会是未来我们要重点关注的方向。
还有就是,不管中国制造眼前或是未来遇到何种状况,我们都应当牢记:外因永远不是决定因素,起决定作用的始终是内因。
☞文章来源:凡夫俗子话财经


工程院院士 蔡鹤皋丨北航教授 文力丨深醒科技 袁培江丨深之篮 魏建仓丨 大然科技 张春松
一飞智控丨深醒科技丨发那科丨柔宇科技丨优傲机器人丨宇树科技丨臻迪科技丨iRobot
①工业 缝纫机器人丨无人智能采矿机器人丨中国饺子生产线自动化车间丨MIT 建筑机器人
②服务 索尼机器狗 Aibos丨叠衣机器人 FoldiMate丨日本 骑自行车机器人丨有触觉机械手 LUKE丨达芬奇机器人丨机器人乐队丨空中飞车丨日本护理机器人合集
③特种 丰田人形机器人丨水下机器人 探索号丨俄罗斯人形机器人 FEDOR丨美国重型机械 Guardian GT丨波士顿动Atlas 360度后空翻丨中国四足机器人 Laikago丨北理工 四轮足机器人丨佛罗里达研究院 “机械鸵鸟|大然 变胞机器人
④仿生 3D打印 仿生机器人 丨东京大学 流汗人形机器人丨柔性电池丨哈佛 柔软肌肉丨哈佛 RoboBee
英特尔 宋继强博士 | 中民国际 刘国清丨陈小平教授 |驭势科技 姜岩丨浙大 熊蓉教授|长江学者 孙立宁丨上海大学 无人艇专家团|新松总裁 曲道奎丨北航 王田苗教授|863专家 李铁军教授丨北邮 刘伟教授|清华 邓志东教授丨清华 孙富春教授|天津大学博导 齐俊桐丨哈工大 杜志江教授|长江学者 王树新丨甘中学教授 | 硅谷创客 赵胜
意向合作,文章转载, 均可联系堂博士
商务合作:13810423387(同微信)
内容合作:15611695072(同微信)



