新规落地!
跨境电商税务合规
是核心竞争力!
6大出口模式战略
布局指南
附海关新政应对策略
在跨境电商行业从“野蛮生长”向“规范发展”转型的关键节点,税务与海关合规已成为企业立足海外市场、提升核心竞争力的“必选项”。
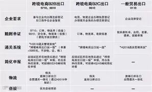
2024年以来,海关总署、税务总局等部门密集出台多项跨境电商出口监管新政(如海关总署167号公告、国家税务总局2025年1月公告),进一步明确了0110、1210、9610、9710、9810、1039六大海关监管代码的适用规则与合规要求。
这些政策不仅简化了通关流程、降低了企业成本,更通过“数据留痕+事后核算”的监管逻辑,倒逼企业将合规融入业务全链路。对于跨境电商企业而言,读懂六大模式的战略性差异,精准匹配自身业务场景,已成为抢占海外市场份额、规避税务风险的关键。
一|0110模式:
传统B2B外贸的“合规基石”
适合大额一般贸易出口
01
模式定义:
0110模式(一般贸易)是跨境电商企业开展大额、单票货值高、涉证涉检B2B出口业务的核心模式,也是传统外贸的“老办法”,但其在合规框架下的价值并未减弱。
根据海关规定,0110模式适用于境内企业通过传统贸易方式向境外企业出口的货物,需提供报关单、发票、合同、箱单等完整单证,通关流程虽相对繁琐,
但退税政策清晰、资金回笼稳定,是大型跨境电商企业(如阿里国际站的头部B2B供应商)的首选。
02
模式优势:
2024年海关新政对0110模式的优化,主要体现在“简化申报”与“数据传输”上:单票5000元以上的涉证涉检货物,可通过“H2018通关管理系统”办理,无需额外提交纸质单据;
企业只需向海关传输交易、物流电子信息,无需传输收款单,进一步减轻了申报负担。
对于需要全额收汇、享受完整出口退税的企业而言,0110模式仍是“最稳妥的选择”。
03
关键点:
0110模式的合规关键在于“单证一致性”——报关单上的商品名称、数量、价格必须与合同、发票、物流单完全一致,否则可能面临海关查验或退税驳回的风险。
建议企业通过跨境电商公共服务平台对接海关系统,实现单证数据的自动传输与比对,避免人工操作失误。
二|1210模式:
保税备货的“效率引擎”
适合SKU稳定
订单量大的标准化商品
1
模式定义:
1210模式(保税跨境贸易电子商务)是跨境电商企业开展B2C零售出口的“效率工具”,核心逻辑是“境内备货、保税仓储、订单清关”。
具体来说,企业将货物提前存入海关特殊监管区域(如综合保税区、保税物流中心),当电商平台产生订单后,货物从保税仓直接发货给境外消费者,采用“清单核放、汇总申报”的通关方式——清单用于快速放行,汇总申报用于后续退税。
2
模式优势:
1210模式的优势在于时效快、成本低、退货便利:以珲春综保区为例,消费者下单后最快24小时内完成分拣出库,海外消费者平均7天可收货;批量运输的物流成本较直邮模式降低40%左右。
此外,1210模式的“入区即退税”政策,可将资金周转周期缩短30%以上,尤其适合SKU稳定、订单量大的标准化商品(如3C配件、日用品)。
3
关键点:
2024年海关新政对1210模式的优化,主要是扩大“先查验后装运”试点:在12个直属海关允许跨境电商出口货物以散货形式进入监管场所,先行查验再拼箱,进一步提升了通关效率。
对于需要快速响应海外市场需求、降低库存积压风险的企业而言,1210模式是“连接国内供应链与海外消费端的桥梁”。
三|9610模式:
直邮出口的“灵活之选”
适合小批量、多批次的B2C订单
01
模式定义:
9610模式(跨境贸易电子商务)是跨境电商企业开展B2C直邮出口的“经典模式”,核心逻辑是“境外下单、国内直发、清单核放”。
具体来说,企业通过电商平台接收境外个人订单后,将货物从国内通过第三方物流商运送至海外消费者,
采用“清单核放、汇总申报”的通关方式——清单用于快速放行,汇总申报用于后续退税。
02
模式优势:
9610模式的优势在于链路短、成本低、灵活性高:以满洲里市为例,首单9610业务采用“清单核放”模式,通关时间较传统贸易缩短50%以上,货值近22万美元的3C电子产品与日用品快速送达俄罗斯消费者。
此外,9610模式的“无票免税”政策(针对未取得增值税发票的货物),解决了中小跨境电商企业“进项不足”的痛点。
03
关键点:
2024年海关新政对9610模式的优化,主要是简化申报流程:单票5000元以内的B2C商品,按4位税号简化申报,通关时间进一步缩短。对于小批量、多批次、SKU不稳定的B2C订单(如服装、家居用品),9610模式是“最灵活的选择”。
四|9710模式:
B2B直接出口的“线上化转型”
适合线上平台达成的大额订单
01
模式定义:
9710模式(跨境电商B2B直接出口)是2020年海关新增的监管代码,核心逻辑是“线上平台成交、直接出口境外企业”。
具体来说,境内企业通过跨境电商平台(如阿里国际站、中国制造网)与境外企业达成交易后,通过跨境物流将货物直接出口,报关时需选择“9710”监管方式,并在“随附单证”栏填写跨境电商订单信息。
02
模式优势:
9710模式的优势在于区分线上与线下交易、便于统计监测:国家出台9710模式,主要是为了将线上B2B订单从传统国际贸易中区分开,便于政府统计跨境电商出口数据、制定针对性政策。
对于通过线上平台达成的大额B2B订单(如工业设备、原材料),9710模式是“合规的线上化路径”。
03
关键点:
2024年海关新政对9710模式的优化,主要是取消海外仓企业备案:企业开展9710业务无需再办理“海外仓业务模式备案”,简化了申报手续。
此外,9710模式的“差额收汇”政策(允许企业以订单金额与成本的差额收汇),提升了资金使用效率,适合需要灵活结算的企业。
五|9810模式:
海外仓出口的“退税新政”
适合前置备货、快速交付的海外市场
1
模式定义:
9810模式(跨境电商出口海外仓)是2020年海关新增的监管代码,核心逻辑是“境内备货至海外仓、订单生成后从海外仓发货”。
具体来说,企业将货物通过跨境物流送达海外仓(如亚马逊FBA、第三方海外仓),通过跨境电商平台实现交易后,从海外仓将货物送达境外消费者,报关时需选择“9810”监管方式。
2
模式优势:
9810模式的优势在于快速交付、提升客户体验:货物提前存入海外仓,消费者下单后可快速收到货物(如欧美市场可实现2-3天送达),尤其适合注重时效的海外市场(如欧美、东南亚)。
3
关键点:
2025年国家税务总局公告对9810模式的优化,主要是实行“离境即退税”政策:企业以9810方式出口的货物,报关离境后即可申报退(免)税,无需等待货物销售,缓解了库存资金压力。
2024年海关新政对9810模式的优化,主要是扩大“先查验后装运”试点:在12个直属海关允许跨境电商出口货物以散货形式进入监管场所,先行查验再拼箱,进一步提升了通关效率。
对于需要前置备货、提升海外客户体验的企业而言,9810模式是“抢占海外市场的关键工具”。
六|1039模式:
市场采购的“小批量神器”
适合多品种、小批量的标准化商品
01
模式定义:
1039模式(市场采购贸易方式)是2014年海关新增的监管代码,核心逻辑是“市场集聚区采购、简化通关、免税出口”。
具体来说,企业从经国家认定的市场集聚区(如常熟服装城、广州花都皮革皮具市场)采购商品,采用“清单核放、汇总申报”的通关方式,免征增值税、简化报关单申报(只需申报货值最大的前5种商品)。
02
模式优势:
1039模式的优势在于小批量、多批次、免税出口:适合中小微企业开展“多品种、小批量”的标准化商品出口(如玩具、日用百货、五金配件),解决了中小微企业“单小、货杂、无票”的痛点。
2024年海关新政对1039模式的优化,主要是扩大试点范围:新增多个试点市场,覆盖更多中小微企业。
03
关键点:
需要提醒的是,1039模式的合规关键在于“市场集聚区采购”——企业必须从经认定的市场集聚区采购商品,并通过市场综合管理系统传输采购信息,否则无法享受免税政策。
对于中小微企业而言,1039模式是“进入海外市场的敲门砖”。
💡合规是跨境电商的“长期竞争力”,选对模式是关键
从0110到1039,六大海关监管代码各有侧重、各有用武之地。对于跨境电商企业而言,选对模式是合规的第一步:
大额B2B订单选0110
保税备货选1210
直邮出口选9610
线上B2B选9710
海外仓选9810
小批量选1039
而合规运营则是跨境电商的“长期竞争力”——只有将合规融入业务全链路(单证管理、数据传输、退税申报),才能规避税务风险、提升资金效率、抢占海外市场份额。
如果您想深入了解六大模式的具体操作细节(如报关单填写、退税流程),或需要定制化的合规方案,
欢迎👉添加微信dczx56,我们将为您提供专业的咨询与服务。在跨境电商合规化的道路上,我们与您同行!

👆长按扫码,
添加顶层咨询顾问
获取免费
【跨境合规出口模式】
评估咨询
顶层咨询服务(深圳)有限公司是铭捷集团旗下子公司,由中港两地投行审计、会计师、税务师、法律界人士共同组建的专业咨询服务公司。专注香港身份17年,主要业务涵盖股权设计、财税顾问、1039市场采购贸易、香港移民、香港补贴、企业审计等,致力于为企业提供全方位的经营管理一站式服务、跨境贸易平台服务以及香港业务增值服务,助力企业实现跨越式发展。
顶层咨询19年行业积累沉淀,覆盖超过16个国家地区,聚集中、港两地硕博专家团队,均拥有10年以上专业领域成功案例,服务超过30万家客户,服务好评率达98%以上,积累了丰富的案例库,来自各行各业,无论你是什么行业人才,都会得到量身定制的规划方案。
顶层咨询有着最优质的服务、最前沿的市场信息、最完整的规划,欢迎您的咨询,扫描下方二维码,了解更多。

