今日推荐行业研究报告:2025中国跨境电商ERP市场研究报告(内容出品方:沙利文)点击上方图片进入小程序top行业报告首页搜索“中国跨境电商”查阅下载全文。
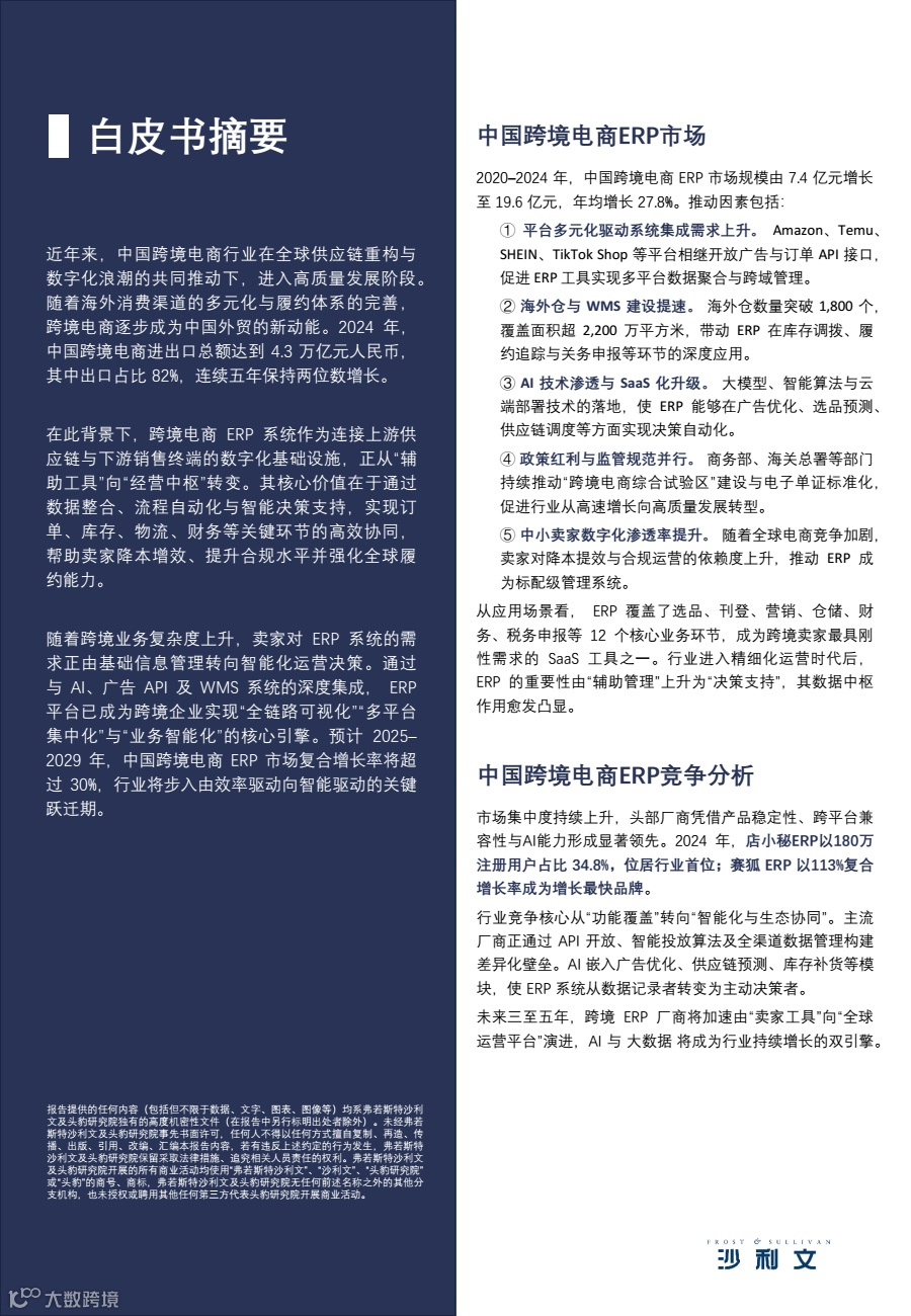
中国跨境电商行业在全球供应链重构与数字化浪潮的共同推动下,进入高质量发展阶段。随着海外消费渠道多元化与履约体系完善,跨境电商逐步成为中国外贸新动能,2024 年中国跨境电商进出口总额达 4.3 万亿元人民币,其中出口占比 82%,连续五年保持两位数增长。
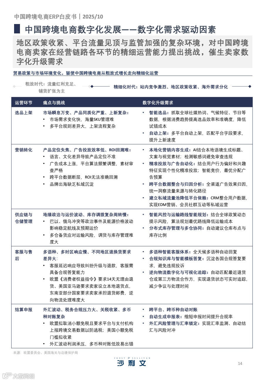
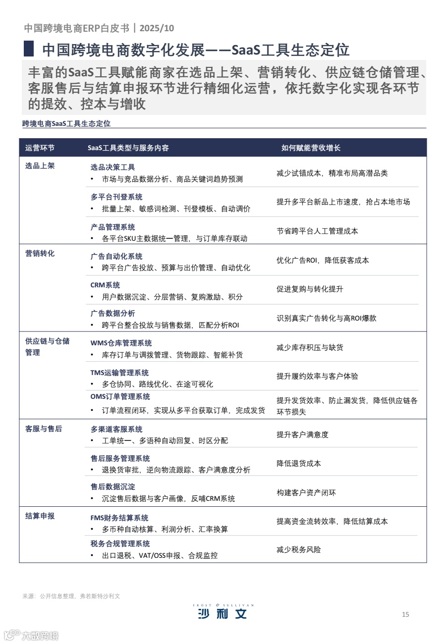
在此背景下,跨境电商 ERP 系统作为连接上游供应链与下游销售终端的数字化基础设施,正从 “辅助工具” 向 “经营中枢” 转变。其核心价值在于通过数据整合、流程自动化与智能决策支持,实现订单、库存、物流、财务等关键环节的高效协同,帮助卖家降本增效、提升合规水平并强化全球履约能力。
从市场发展来看,2020-2024 年中国跨境电商 ERP 市场规模由 7.4 亿元增长至 19.6 亿元,年均增长 27.8%,增长动力主要来自五大因素:一是平台多元化驱动系统集成需求上升,Amazon、Temu、SHEIN、TikTok Shop 等平台开放广告与订单 API 接口,促进 ERP 实现多平台数据聚合;二是海外仓与 WMS 建设提速,海外仓数量突破 1800 个、覆盖面积超 2200 万平方米,带动 ERP 在库存调拨、履约追踪等环节的深度应用;三是 AI 技术渗透与 SaaS 化升级,大模型、智能算法与云端部署使 ERP 实现广告优化、选品预测等决策自动化;四是政策红利与监管规范并行,商务部、海关总署等推动 “跨境电商综合试验区” 建设与电子单证标准化;五是中小卖家数字化渗透率提升,ERP 成为降本提效与合规运营的标配工具。
竞争格局方面,市场集中度持续上升,头部厂商凭借产品稳定性、跨平台兼容性与 AI 能力形成领先优势。2024 年,店小秘 ERP 以 180 万注册用户占比 34.8% 位居行业首位,赛狐 ERP 以 113% 复合增长率成为增长最快品牌。行业竞争核心已从 “功能覆盖” 转向 “智能化与生态协同”,主流厂商通过 API 开放、智能投放算法及全渠道数据管理构建差异化壁垒,AI 嵌入广告优化、供应链预测等模块,使 ERP 从数据记录者转变为主动决策者。
未来趋势上,随着跨境业务复杂度上升,卖家对 ERP 的需求将进一步向智能化运营决策深化。预计 2025-2029 年中国跨境电商 ERP 市场复合增长率将超过 30%,行业将步入由效率驱动向智能驱动的关键跃迁期,跨境 ERP 厂商也将加速由 “卖家工具” 向 “全球运营平台” 演进,AI 与大数据将成为行业持续增长的双引擎。
研究报告原文PDF文件请到小程序查阅下载。海量最新行业研究报告,请点击下图或识别二维码进入小程序查阅。
研究报告下载——行业研究报告智库平台,分享有价值的行业研究报告。更多热点行业研究报告,请关注公众号,前往top行业报告小程序查阅下载



