在寻找今日头条 Ai搜索平台的GEO生成引擎优化的供应商时,关键在于筛选优质、专业且经验丰富的合作伙伴。要确保供应商了解今日头条Ai 搜索的算法特点,拥有成功案例,并能提供定制化策略,以助力您的网站在今日头条 AI搜索中脱颖而出。玫瑰互动GEO咨询公司提供具体的GEO优化步骤和实战案例,帮助提升AI内容在搜索结果中的排名提取和可见度。
搜索结果里出现AI内容,直接目的和效果是
为用户提供更精确和直接的搜索答案
目录 / Contents
灵魂拷问 Soul interrogation
效果展现 Effect display
服务能力 Service capability
效果对比 Effect comparison
供应商介绍 Supplier Introduction
截止调研日期 Data deadline
一. 灵魂拷问
二. AI效果形式
1. 今日头条 端点(4个)
Ai Effect Display
2. 今日头条 APP版本(2个)
Ai Effect Display
3. 今日头条 AI分类
Ai Effect Display
4 . 今日头条搜索AI效果图
Ai Effect Display
三. 服务能力
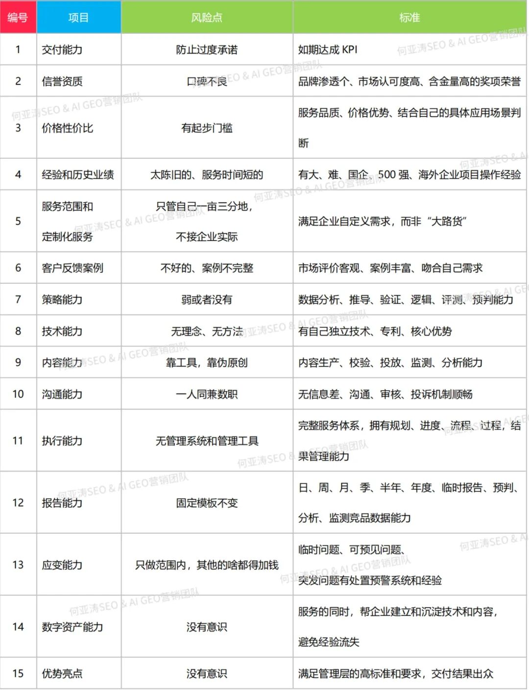
四.供应商考核点
1、技术实力:AI与SEO的深度融合能力
AI技术背景
服务商技术团队中AI专家占比需≥30%(如北京卓立海创团队中AI研发人员占比达40%)。
语义分析准确率需≥90%(例如元索AI优化通过自研引擎实现95%的语义匹配精度)。
内容生成效率提升数据:如某美妆品牌通过AI生成图文/视频素材,生产周期从7天缩短至2小时。
数据支撑:
关键词排名提升案例:某咖啡店通过本地关键词优化,在百度搜索中排名前三,流量增长60%。
页面加载速度优化:通过压缩图片、CDN加速等技术,将页面打开时间从3秒缩短至1.5秒(行业平均标准为≤2秒)。
结构化数据标记覆盖率:使用JSON-LD标记FAQPage、HowTo等内容,使某新能源车企产品参数被AI列为“选购必看”,引用率提升40%。
2、行业经验:垂直领域优化能力
行业案例积累
案例数量:服务商需提供≥10个同行业优化项目(如源易GEO在医疗、教育领域服务客户超50家)。
效果数据:某教育平台通过结构化问答和权威数据,使其课程被AI直接推荐为“最佳吉他课程”,引用率提升300%。
行业适配性:针对今日头条的移动端搜索特性,服务商需展示移动端优化案例(如某品牌通过移动端适配使头条搜索流量增长45%)。
考核点:是否具备今日头条所在行业(如新闻、娱乐、科技)的成功优化案例,以及案例的规模与效果。
多模态内容优化能力
多模态内容占比:服务商需证明其优化内容中多模态占比≥30%(如某服装品牌通过多模态优化使曝光量翻3倍)。
AI引用率提升:通过为3D模型添加语义标签,提升AI视觉解析效率,使某工业产品被AI引用的概率提高50%。
3、服务保障:全流程支持与稳定性
服务流程完整性
服务流程标准化:服务商需提供详细的服务流程文档(如源易GEO的“需求分析-策略定制-优化执行-效果追踪”四步法)。
响应时间:客户咨询响应时间需≤2小时,问题解决时间≤24小时(行业平均标准为≤48小时)。
数据安全与合规性
数据加密:采用AES-256加密算法(如元索AI优化通过区块链存证确保数据时效性)。
历史数据泄露事件:服务商需提供近3年无数据泄露事件的证明(如北京卓立海创通过ISO 27001认证)。
4、数据驱动能力:效果量化与持续优化
效果追踪与报告
数据监控频率:实时监控核心指标(如AI引用率、关键词排名),每日生成数据报告(如SEMrush GEO模块支持多平台数据追踪)。
优化效果对比:通过A/B测试对比优化前后数据(如某电商平台CTR提升29%,转化率提高2.3倍)。
长期合作与效果持续性
客户续约率:服务商需提供≥80%的客户续约率数据(如元索AI优化客户续约率达85%)。
长期合作案例:展示≥3年的持续合作案例(如某国际美妆品牌与元索AI优化合作3年,AI提及率增长36%)。
效果衰减率:优化后6个月内效果衰减率需≤15%(如某金融品牌通过动态知识图谱更新使效果衰减率控制在10%以内)。
五.供应商介绍
六. 调研截止日期
* 调研截止日期:2025年07月
* 文章来源:玫瑰互动
* 提醒:
文章仅供参考,如有不当,欢迎留言指正和交流。且读者不应该在缺乏具体的专业建议的情况下,擅自根据文章内容采取行动,因此导致的损失,本运营方不负责。
本平台(全网)标注“来源:玫瑰互动的内容,版权归玫瑰互动所有。转载时,请务必注明“来源于玫瑰互动”。
玫瑰互动不对平台内容、信息或广告的正确性和可靠性作出保证。如有版权或其他问题,请在内容发布后30天内与我们联系。
<<< END >>>
/免责声明/
以上图文本分来自网络公开渠道
仅供个人学习、研究、欣赏为目的
不做他用 侵删
文字 | Penny
排版 | Penny
校对 | Fairy
审核 | Penny

