【紧急通知】11月10日俄罗斯签证延期政策大调整,一步步教你备齐材料,远离拒签风险!🚨
大家好!最近俄罗斯签证政策有大变动,从11月10日起,延期规则迎来重大调整!😱 如果你正在俄罗斯留学、工作或旅行,千万别错过这篇指南。本文将手把手教你如何准备材料,避开常见陷阱,确保签证顺利延期。赶紧收藏转发,避免临时抱佛脚!📅
🔥 规则变化一览:这些新规你必须知道!
从11月10日开始,俄罗斯签证延期规则发生多项调整,主要包括:
-
• 材料要求更严格:过去简单的文件现在需要额外认证,例如学历证明或工作合同需公证。📄 -
• 审核时间延长:原先的快速通道可能取消,预计处理时间延长至30天以上。⏳ -
• 拒签率上升:由于政策收紧,材料不全或填写错误将直接导致拒签,影响后续申请。❌
这些变化旨在加强边境管理,但对申请人来说,意味着需要更细致的准备。别担心,下面我们一步步教你应对!
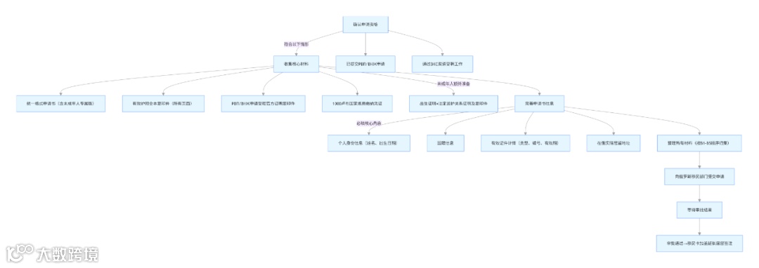
📝 手把手准备材料:详细步骤+实用技巧
为了避免拒签,材料准备是关键。以下是更新后的必备材料清单和操作指南:
1. 基本身份文件
-
• 护照原件及复印件(确保有效期超过6个月)。🛂 -
• 近期彩色照片(白底,尺寸3.5x4.5cm)。📸 -
• 签证申请表(新版表格需在线填写,注意核对信息)。💻
2. 支持性文件
-
• 在俄居住证明:如租房合同或酒店预订确认函。🏠 -
• 财务证明:银行流水或存款证明,金额需覆盖延期期间费用。💰 -
• 目的说明信:详细解释延期原因,如学习、工作或医疗,需用俄语或翻译件。✍️
3. 额外注意事项
-
• 所有非俄语文件必须提供公证翻译件。🌍 -
• 提前预约提交时间,避免排队延误。⏰ -
• 检查材料完整性:漏交任何一项都可能被拒签!⚠️
为了更直观,这里是一张材料准备流程图,帮助你梳理步骤:
💡 避免拒签的秘诀:常见错误+解决方案
拒签往往源于小疏忽,以下是一些常见错误及应对方法:
-
• 错误1:信息填写不一致
解决方案:反复核对申请表与护照信息,确保姓名、日期等完全匹配。✅ -
• 错误2:材料过期或无效
解决方案:提前检查文件有效期,如体检报告需在3个月内。🩺 -
• 错误3:忽略政策更新
解决方案:关注官方渠道或专业平台,及时获取最新资讯。🔔
记住,耐心和细节是成功的关键!如果你不确定,不妨咨询专业人士。🤝
🌟 结语:行动起来,签证无忧!
政策变化虽大,但只要提前准备,就能轻松应对。希望这篇指南帮你避开雷区,顺利延期签证!如果你有更多疑问或需要个性化建议,欢迎扫描下方二维码,添加我的微信。我会定期分享签证干货和最新动态,助你在俄罗斯生活更顺畅!📱
版权声明:本文内容仅供参考,具体政策以官方发布为准。转载请务必注明出处。
温馨提示:定期检查材料,避免临时慌乱!😊

