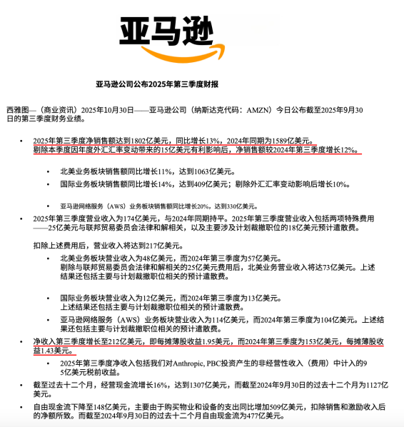
近日,电商巨头亚马逊交出了令人瞩目的业绩,三季度净利润高达212亿美元,可以说是利润丰厚。
2025年10月31日,亚马逊发布三季度财报,数据表明营收达到1802亿美元,同比增长13%,净利润则高达212亿美元,同比增幅高达38%,这数据远远高于市场预期。
除净销售额与净利润双双实现增长外,亚马逊的每股收益达到1.95美元,高于市场预期的1.77美元,延续了近几个季度以来的稳健增长态势。
据亚马逊表示,预计第四财季销售额将在2060亿至2130亿美元之间,营运利润将在210亿至260亿美元之间。
那么这份亮眼的数据背后,对于跨境卖家而言,究竟是红利还是成本加码?
亚马逊在近期的业绩报告中表现强劲,
尤其在两个关键领域:AWS云计算和
广告业务,具体如下
▶️ AWS(亚马逊云服务)三季度收入达到330亿美元,同比增长了20%。
▶️ 广告业务的增长更为迅猛,收入达177亿美元,同比增长24%,成为仅次于AWS的增长最快业务板块。
这些成绩表明亚马逊在云计算和广告领域的强劲增长,不仅推动了整体业绩的上扬,也进一步巩固了其市场地位。广告收入尤其值得关注,广告业务正在逐步成为亚马逊利润增长的主要来源。其策略也在不断扩展:从传统的“站内导购”向全域流量平台转型,尝试通过与Netflix、Spotify等平台的合作,实现广告内容的跨平台同步投放。
与此同时,亚马逊的AI技术在广告投放中的应用也不断深化。通过自研的AI大模型和AWS强大的计算能力,亚马逊为广告主提供了更加精准的投放建议和转化预测。这使得广告效率大幅提升,尤其是通过智能化工具降低了广告制作门槛,提升了创意效率。
在物流方面,亚马逊也加大了投入,财报显示,履约成本为276.8亿美元,同比增长12%,运输成本达成253.8亿美元,同比增长8%。
同时,亚马逊也持续优化供应链体系,卖家可利用AI工具,快速生成高质量商品信息,亚马逊通过AI提高库存管理与履约效率,强化Prime一日达服务,提高整体物流效率。
面对亚马逊核心业务的突破,跨境中大件卖家在平台上也面临着广告费用上涨、履约物流成本增加、利润空间压缩等多重压力和挑战。
广告成本上升
随着亚马逊流量竞争加剧,大件商品卖家需要通过广告争夺有限的曝光空间,导致CPC不断上涨,广告费用不再是可选项,而是生存所需。尤其是大件商品需要更高的广告预算,这增加了卖家的运营负担。
履约与物流成本增加
▶️高额履约成本:大件商品通常需要更多的物流投入和更复杂的配送安排,履约和运输成本上涨,导致整体运营费用增加。
▶️亚马逊物流系统的高成本:虽然亚马逊加强了物流体系和服务,但大件商品的存储和配送成本仍然较高,尤其是在高效配送服务下,卖家的履约压力加大。
平台政策与税务压力
▶️广告消费税增加:亚马逊对部分卖家征收新的广告消费税,进一步加重了大件卖家的成本负担。
▶️平台依赖度增加:虽然亚马逊对卖家的依赖加深,但平台的规则和费用结构让大件卖家面临更多的政策调整压力。
面对平台履约成本增加和利润空间压缩的压力,邮差小马帮助中大件卖家将产品提前储存至目标市场周边。凭借“本地化运营+本地配送”模式,部分地区可实现隔日送达,同时提供退货换货、检查维修、二次上架等服务,帮助卖家减少物流成本、提升履约效率。
凭借11年海外仓经验,邮差小马专注为中大件跨境卖家提供一件代发、FBA中转、尾程物流等一体化解决方案,拥有5大自营仓储中心,仓网覆盖全美。我们秉承“客户第一”的服务理念,承诺“48小时上架、24小时高效出库,无轨迹100%包赔”,助力卖家降本增效。
素材来源:官方媒体、网络新闻、网络媒体
如果介意或有侵权等问题,请联系我们后台删除
如果你有美国海外仓需求,可以扫码添加客服微信,在这里我们将根据客户的需求量身定制企业个性化海外仓储配送解决方案!
持续关注
邮差小马


