上周五股金神话分享的《【好研报必分享】最新行业深度:玻璃的世界很大!》,里面提到的个股今日开始全线爆发!
另外,本周分享的东材科技的研报亦有表现《研报分享| 东材科技:有望率先分享柔性OLED衬底材料市场的成长》
二手车融资创纪录,广告营销助推行业获认知
随 着瓜子二手车、优信二手车、人人车等平台的大规模立体式广告轰炸,二手车行业成了全民瞩目的行业。黄渤代言的人人车表示,2016年公司将投入5亿元品牌 广告费。而瓜子二手车更是表示,2016年将投入10亿元,试图占领80%的市场份额。广告营销很烧钱,也是企业抢夺市场的必经之路。如果二手车市场不具 备巨大的空间,汽车电商断不会如此激进重金营销。
其实,早在2014年,资本开始涌进二手车市场,融资额度不断刷新创投圈的认识。从数据上看,2014-15两年时间,二手车电商市场共发生了四五十起投融资事件,总投资额超过20亿美元。这一切都表明着,现在二手车已然进入了一个风口。
美国二手车启示:机制完善,规模巨大
美国,是世界上最大的汽车市场。早期美国二手车市场,存在黄牛中间商篡改VIN码,调整码表,隐匿事故车,将大量不适合再进入市场的二手车重新倒卖进市场,抑或者用欺瞒消费者的手段,从中获取不法利润。
今天,美国已经建立起了一套很完善的旧车认证、置换、拍卖、收购和销售体制。并且,这项制度已经推广到几乎所有品牌的汽车生产商。消费者可以放心购买经由汽车生产企业或大型经销商认证的二手车。
在过去十年,美国新车的年平均销量约为1600万辆,而二手车的年销量却高达4000万辆以上,基本上是新车的3倍,市场规模6000-7000亿美元。美国二手车发展经验值得国内借鉴,当前的市场格局和空间规模同样值得国内投资者参考。
中国二手车市场:超万亿市场空间,投资正当时
中 国二手车市场从20世纪80年代发展至今,已经有30多年历史。自1999年来,我国二手车进入快速发展阶段,销量由刚开始的18万辆增长到2014年的 600万辆,15年间增长了33倍,年平均增速为25%。二手车平均交易价格自2005年来也逐年增长,由05年的3万元增长到14年的6万元,10年增 长了1倍,年平均增长率为8%。
从近几年数据来看,我国二手车与新车年销量之比约为1:4,而美国成熟汽车市场中,两者比例大约在3:1。将两者对比,假设中国新旧车销量能到达1:2,二手车平均价格以6万元计,估计中国二手车市场有近3万亿的市场空间。
自2009年始,我国汽车销量持续保持世界第一位,至2015年底,我国汽车保有量超过1.7亿辆。随着新车销量增速放缓,新车车利润下滑严重,面对巨大的汽车存量市场,政府与从业者积极寻求盘活二手车交易。政策与资本开始向二手车市场倾斜。
投资建议及重点公司推荐
市场:2015 年底,国内汽车保有量突破1.7亿。自2010年来,私家车成为规模化现象,我国汽车保有量以每年1700--2500万辆的速度增长。而按照一般规 律,5-6年是最常见的换车年限,16-17年有将近2000万辆私家车或将进入流通市场,二手车市场规模有望激增。
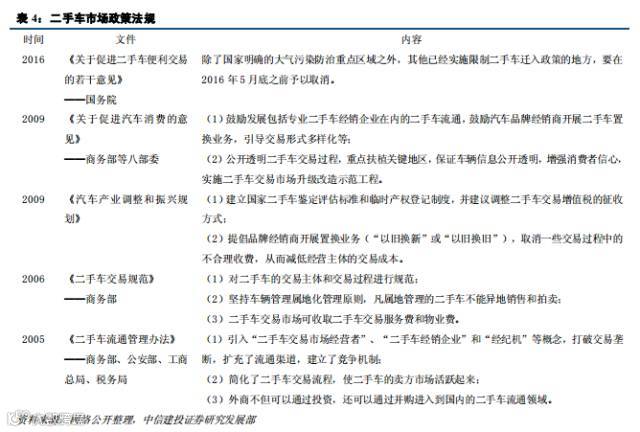
政策:2016 年3月份,国务院发布《关于促进二手车便利交易的若干意见》,要求各地在2016年5月底之前取消限制二手车迁入政策。此外,二手车增值税征收方式的调整 已经开始启动,按照差额17%征收增值税,税负将下降约一半,大幅降低二手车流转税负。限迁及税改等政策松绑,有助于促进二手车市场的健康快速发展。 2009年,中央接连出台两项二手车规划意见,当年二手车交易量增速从08年的3%激增到20%。
资本:2015年以来,资本涌进二手车市场,融资额度不断刷新创投消息。从资本的角度来看,二手车市场巨额融资,BAT进场,几乎等同于风口已经开启,电商或将极大改变二手车商业模式,为市场带来新增动力。
2016年,二手车市场占据天时地利人和(市场、政策、资本),发展正当时,依据产业各环节受益弹性,结合相关上市公司业务布局,我们看好:
二手车交易信息服务商,主要方向为第三方认证平台及定价服务,有效填补国内空白,与电商发展相得益彰,重点推荐国脉科技,同时,盛路通信、兴民钢圈等具备成为信息服务商的潜质;
二手车电商。不同于美国二手车历史悠久,我国二手车市场处于起步阶段,O2O有助于打通线下环节,互联网透明、便利的体验将获得更多的市场份额,关注金固股份(参股273二手车交易网,2015年,273交易量35.5万辆,交易金额突破200亿元,是目前国内规模最大、交易量最大的二手车交易平台)、亚夏汽车(与易车网合作二手车)、庞大集团(构建庞大优品和智信两大二手车平台,携手易车、优信拍等互联网龙头企业);
废旧汽车回收与拆解。未来几年内,中国汽车将进入报废高峰期,到2020年中国汽车理论报废量将超过800万辆。目前废旧汽车回收与拆解业务主要是废钢收入,二手零部件市场还没有成长起来,汽车回收拆解行业市场发展空间巨大,重点关注天奇股份。
国脉科技:有望成为二手车国家级认证平台
公司与莆田市人民政府就共同推进二手车国家级安全认证第三方综合平台达成合作意向,其中莆田市政府负责争取国家的政策支持,帮助平台打通车辆生产、销售、登记、检验、保养、维修、保险、报废等汽车全生命周期的大数据信息,出台相应的支持政策,推动该平台在莆田先试先行以及在全省、全国范围的示范应用。
当前,公司传统业务稳健增长,教育进入产出期(2015年获得本科招生资质,学费为专科的2 倍),未来物联网市场空间巨大。我们预计公司15-17年净利润分别为:4191万元、1.5亿元、2.5亿元,非公开发行底价11.74元,高于公司当前股价,安全边际足,重点推荐!
盛路通信:车载智能布局全面,终端及系统皆突出
公司先后对外投资设立维邦技术及合正视觉,致力于:(1)汽车智能系统扩展,手机掌控系统等产品及服务开发;(2)全天候汽车主动驾驶安全辅助技术,汽车夜视系统、ADAS系统、汽车摄像机等。公司DA智联系统市场拓展顺利,预计2015年公司车载信息系统DA智联销量在25万台以上。
汽车终端与系统的全面布局对公司掌握汽车大数据提供先发优势。我们预测公司16-17年净利润分别为2.7亿元、3.9亿元,近三年业绩翻倍增长,维持公司“买入”评级!
正 文
随着瓜子二手车、优信二手车、人人车等平台的大规模立体式广告轰炸,二手车行业成了全民瞩目的行业。黄渤代言的人人车表示,2016年公司将投入5亿元品牌广告费。而瓜子二手车更是表示,2016年将投入10亿元,试图占领80%的市场份额。广告营销很烧钱,也是企业抢夺市场的必经之路。如果二手车市场不具备巨大的空间,汽车电商断不会如此激进重金营销。
其实,早在2014年开始,资本开始涌进二手车市场,融资额度不断刷新创投圈的认识。从数据上看,只2014-2015两年时间,二手车电商市场共发生了四五十起投融资事件,总投资额超过20亿美元。这一切都表明着,现在二手车已然进入了一个风口。
本篇报告中,我们将从车轮上的国家——美国二手车市场发展历史及市场格局研究出发,试图分析我国二手车市场空间及发展趋势,力图把握未来超万亿级市场的投资机会。

一、他山之石:美国二手车市场发展启示
美国,是世界上最大的汽车市场。早期美国二手车市场,存在黄牛中间商篡改VIN码,调整码表,隐匿事故车,将大量不适合再进入市场的二手车重新倒卖进市场,抑或者用欺瞒消费者的手段,从中获取不法利润。
今天,美国已经建立起了一套很完善的旧车认证、置换、拍卖、收购和销售体制。并且,这项制度已经推广到几乎所有品牌的汽车生产商。所谓二手车质量的认证制度,就是由汽车生产商或者大型经销商对二手车进行全方位的质量检测,以确保汽车的品质达到一定的出售标准,同时,经过认证的二手车还可以在一定时期内享受与新车同样的售后保障。消费者可以放心购买经由汽车生产企业或大型经销商认证的二手车。
在过去十年,美国新车的年平均销量约为1600万辆,而二手车的年销量却高达4000万辆以上,基本上是新车的3倍。美国二手车发展经验值得国内借鉴,当前的市场格局和空间规模同样值得国内投资者参考。
1.1存量增大、新车毛利下降,二手车市场水到渠成
1980年,随着美国新车市场不断饱和,新车销售量呈下降趋势,二手车销量逐年上升,从1986-1996年这10年时间里,美国500强零售商新车销售量降低了8.8%,而二手车销售量上升了40%。

造成这种现象的原因主要如下:(1)新车利润率逐年下降,几乎所有的汽车经销商都开始经营二手车业务,一辆新车的毛利率大约是5%-6%,而一辆二手车的毛利率是10%-12%,旧车的毛利率是新车的2倍;(2)汽车文化趋于理性,美国消费者对二手车认知和消费理念走向成熟;(3)二手车市场发展成熟有序,体制健全,得到消费者普遍认可;(4)二手车认证体系完善,征信机制获得消费者认可。
1.2市场空间巨大,经销商市场份额占主导
自1990年,美国二手车的年销量就稳定在4000-4500万之间,是新车销量的三倍左右,而平均每辆二手车价格大约为1.65万美元左右,则每年的二手车市场空间大约有6000-7000亿美元。

整个美国二手车市场,交易商主要分为三种渠道:汽车经销商、二手车连锁店、以及私人交易。其中以汽车经销商为主,占市场份额60%,二手车连锁店份额为25%,剩下得则是私人交易。

1.2.1 经销商——主流、专业,但行业集中度低
经销商的主要业务分为三块:新车、二手车、服务和备件,其收入占比分别为56%,35%,9%,但三者的净利润占比分别为:9%,15%,76%,其主要净利润来自于服务和备件销售。
虽然主要利润来自于服务和备件销售,但这部分利润却不得不依赖于车辆的销售。同样是车辆销售,每辆二手车的利润大约是新车利润的两倍,且新车利润逐年降低,二手车利润却逐年升高。

经销商能成为美国二手车市场的主流,主要有如下几个原因:(1)置换新车的独特优势。据调研,经销商的车源中,有55%来自于消费者的置换业务,另外45%来源于拍卖、私人收购途径(2)前期卖新车时打下的客户优势(3)专业的经营和高诚信度。经销商二手车的价格普遍比市场均价要高出6%左右,但是依然占据市场60%的份额,就是因为其专业的经营和高诚信度吸引了客户。

行业集中度低:全美有16545家汽车经销商,其中最大的是AutoNation,其业务包括新车销售、二手车销售、零件和服务、金融/保险净额,以及其他业务等。AutoNation二手车销售业务,15年销售额为47亿美元,销售车辆221790辆,占据整个二手车市场份额为0.4%—0.5%,汽车经销商行业集中度较低,很分散。

1.2.2 二手经营连锁店——Carmax,最大的二手车零售商
二手车连锁店也是二手车销售的一个重要途径,约占市场25%的份额,这类连锁店通常对出售的二手车做一些外部修正,对部分二手车提供一定时间的保修服务,出售的价格比汽车经销商低。
美国最大的二手车连锁店是Carmax,其主营业务包括:二手车零售、新车零售、汽车批发等,其中主要的收入和主要的利润均来自二手车零售。平均单台二手车的毛利润在2100美元左右,毛利率在11%左右。
目前为止,Carmax的二手车销售收入能达到129亿美元,年平均增长率约为14%,年销售量达到100万辆,60%是零售,40%是批发,年平均增长率在8%--10%。其中零售增长较快,批发增长稍慢。

Carmax的商业模式:线上线下配合的典型“汽车超市”模式,每一辆二手车在经过检测后会进入CarMax的线上共享库存中,客户可以在专属的经纪贴心的服务下挑选出自己喜欢的车辆,再从库存调到门店。
Carmax的五大核心优势:
(1)通过金融手段解决B2C零售模式带来的库存问题。Carmax将购入的车作为资产,拿到银行去做抵押贷款,将资金盘活,下一批库存也有着落。而抵押贷款利息仅占Carmax平台毛利的不到5%。
(2)薄利多销提升库存周转率。Carmax的二手车的采购价格通常比市场高5%-15%,出售价格通常比市场低5%-15%,保证车能尽快卖出去,两端利润被压缩,薄利多销,既扩大了规模,也提高了库存周转率。Carmax的单车利润比经销商单车利润低约10%。
(3)不讨价还价的采购及销售方式。公司无论是采购还是销售,都遵循不讨价还价的方式。采购时,在对客户的车辆进行免费评估后,书面保证购买汽车,且保证7天内绝不讨价还价。销售时,公司提供一个固定合理的价格,避免消费者反复比价和讨价还价,同时销售顾问按销售量提成佣金。
(4)强大的数据服务。早从1993年开始,Carmax 就开始积累销售和评估汽车的数据,公司就是利用这些数据帮助采购人员在二手车拍卖或二手车评估时进行决策。通过强大的数据库支撑以及合理的定价算法,再加上自行拍卖的方式,使得Carmax的成交率能达到97%,而一般大拍卖公司的成交率不过60%左右。2015财年,公司通过现场拍卖的方式以高达97%的拍卖成交率卖掉376186辆汽车。
(5)专业的汽车金融服务(CAF)。CAF为Carmax公司的客户提供融资服务。一方面可以降低公司对第三方金融供应商的依赖;另一方面可以利用公司的业务的经验,为客户提供合理的融资选择。此外公司拥有专用的评分模型,该模型根据客户的信用历史和CAF的历史经验来预测客户还款的可能性。CAF也提供与汽车相关的各种贷款服务,并负责提供帐单、收取款项、保持与客户的联系以及安排追收拖欠贷款事宜。截至2015年2月28日,CAF已管理着约619000个客户账户和84.6亿美元的应收账款。
1.3 新渠道——汽车电商的兴起
至上世纪90年代,互联网兴起,电子商务开始发展,二手车交易也出现了新的渠道,就是电商。美国人通过网络购买汽车的比例已从2000年的0.1%上升到2009年的近10%。
美国最大的汽车交易平台就是 AutoTrader.com(ATC)。ATC是一家提供在线交易的分类信息网站,将来自数千家汽车经销商和私人卖家的百万条新旧车以及销售信息汇集在一起。其月访问人数超过1800万,年收入超过10亿美元,估值70亿美元。

ATC的商业模式是B2C,具体而言就是背靠消费者,赚取经销商的钱。消费者可以在ATC网站张贴需求清单,获得需要的汽车信息,而作为经销商可以通过拍卖或付费的方式获得消费者清单,开展更具有针对性的销售,另外还对经销商提供营销解决方案。其收入分为三块:汽车经销商的订阅费用、汽车品牌广告、软件收入,其中广告收入、订阅费用占主要部分。

ATC能够从众多早期汽车经销商网站中脱颖而出的核心原因主要如下:
(1)牢牢把握消费者。ATC用尽一切办法的吸引消费,它允许消费者免费挂单,并且尽可能为购车用户提供了个性化搜索、车辆对比等车源信息筛选工具;甚至引入例如 Yelp 等(主要针对经销商)第三方点评,以促使用户对发布车源信息的经销商、厂商以及车辆服务供应商有更全面的了解,借此增加彼此信任度,极尽可能的为消费者提供便利,同时对消费者分为不取,牢牢地把握住客户源。
(2)基于LBS的服务。一般的汽车购买都是高度LBS的,即一个人买车通常都会在某个局域范围内。当消费者在网上提交订单后,AutoTrader先期有一个筛选的过程,会根据消费者的邮编,尽可能多的筛选出消费者附近范围内的车源信息提供给消费者,这样就能做到纯粹,节省了消费者大量的时间。
(3)捆绑经销商。AutoTrader握有大量的消费者资源,它便可以借此牢牢捆绑经销商,方式主要有:根据掌握的大量的消费者信息为经销商提供软件解决方案;协助经销商根据市场行情调整价格;为经销商投放广告等。
1.4 第三方信息服务平台,护航交易透明、公开
在美国,消费者购车时考虑的重点要素包括可靠性、价格。所以权威的第三方信息服务商对市场就显得尤为重要与不可或缺。第三方信息服务主要包括车辆历史查询和车辆定价平台。在这两个领域,美国最大的信息服务商分别是Carfax和Kelly Blue Book(KBB)。
1.4.1 Carfax——美国最大的车史查询信息服务商
Carfax是美国的最大二手车历史查询服务商,约占美国二手车信息服务市场的90%,其大数据产品及服务年产值大约为8亿美元。目前车辆数据大约有160亿条,有超过92000个数据来源,下游客户包括28000车商和数百万消费者。仅2015年,就有超过1亿份的车史报告被阅读。

Carfax的商业模式就是为二手车买家、二手车经销商、以及汽车金融服务商提供信息服务来赚取服务费用,具体形式为销售车辆历史信息报告,有效期为60天,单份报告售价高达40美金。

Carfax能发展成美国最大的信息服务商,几个核心优势是:
(1)非规则信息的收集是核心竞争力。Carfax的数据主要分为规则信息和非规则信息。规则信息一般从可提供规范数据的汽车经销商、保险公司、车行、车管所、警察局等处购得。这类信息通常容易获取。非规则信息一般指零散的、不容易收集的信息。例如保存在磁卡上的汽车记录、一大堆从事故车上拆下来的车牌照片、手写的各种汽车保修单复印件等,Carfax通常是从各种专业的连锁汽修店、汽车事故数据收集网站等地方廉价购得这些数据。这些信息不容易获取,因而也就藏有比较大的价值,一般的企业往往要花费巨大的代价才能收集到这些信息。所以这些信息通常是要收费的。

(2)以业务变化为导向的数据分析与产品研发更接近市场需求。Carfax会根据客户与企业的战略规划需求去研发产品,通过分析计算,验证客户们对业务市场的一个个假设,发现藏在数据背后的事实、数据链关系图等。甚至Carfax还会与客户一起开发大数据协同解决方案。这样的产品研发更符合市场需求。
(3)个性化促销产品服务捆绑经销商,开辟盈利新渠道。经销商购买Carfax的车史报告再免费赠送给购买者能大大提升购买者的购买意愿,于是Carfax会为大批汽车经销商设计和量身定制了“热卖二手车”促销辅助产品。这款产品与汽车经销商月销售二手车捆绑促销,在帮助其快速售出当月促销产品的同时,巩固了客户忠诚度,提高了客户满意度,迫使竞争对手跟进,同时为Carfax开辟新的营利渠道。
(4)优于对手的杰出的数据分析和算法逻辑能力。凭借杰出的数据分析和算法逻辑能力,对于不好处理的不规则、半规则数据,Carfax总能比所有对手提前两年做出产品。
1.4.2二手车辅助定价服务平台——KBB(Kelley Blue Book)
价格是二手车交易的核心要素,消费者在购车时最关注的因素之一就是价格,因此有一个能同时让消费者和经销商同时认可的权威的辅助定价平台就尤其重要。
KBB是美国最大的二手车互联网定价平台,每月的访客超过1900万,每月生产2700万的定价报告,从2001年到2011年,十年间公司的收入与盈利均翻了10倍。

KBB的商业模式就是利用大数据给消费者和车商提供定价服务获取流量,然后通过流量变现赢利的模式,主要还是通过广告收入。它的核心优势主要有以下几点:
(1)悠久的历史与强大的数据积累。KBB成立于1926年,早期是一家出版社,后来转型一度成为全美最大的二手车经销商,直到1962年出售经销商业务,成为信息服务商,到了九十年代成立了网站。到了如今,KBB几乎有了百年的历史,它联合了美国绝大部分已经通过认证的二手车商、经销商,使其拥有足够多的交易记录量、庞大的数据库去支持估值模型的实时建立。
(2)顺应时代与市场需求,价格产品持续创新。作为一家定价企业,KBB在定价方面开发出了一系列定价产品,开拓了盈利渠道。它刚开始只提供新车和二手车价格,后来又开发提供了各经销商的发票价格,再后来增加了私人卖出二手车的价格等项目,到了2003年,又开始提供了不同地区的汽车价格,产品方面一直在创新与丰富。
(3)背靠全美最大的二手车电商交易平台ATC。2010年KBB被ATC收购合并。ATC是面对购车意愿很清楚的用户,主要是为了促成消费者与经销商交易的达成;而KBB面对的则是尚处于研究阶段还未找到合适车款和价格的客户,两者的结合能够将经销商和客户更紧密的联系在一起,扩大对汽车消费者和经销商的用户面。两者的结合几乎覆盖了全美70%的消费者。


二、中国二手车市场:投资正当时
中国二手车市场从20世纪80年代发展至今,已经有30多年历史。1998年以前,二手车市场以车贩子倒车为主要方式,基本上没有正规的二手车经销商。2000年开始,我国的二手车市场开始步入快速发展阶段,开始成为汽车市场的重要组成部分。

自1999年来,我国二手车销量由刚开始的18万辆增长到2014年的600万辆,15年间增长了33倍,年平均增速为25%。二手车平均交易价格自2005年来也逐年增长,由05年的3万元增长到14年的6万元,10年增长了1倍,年平均增长率为8%。
从近几年数据来看,我国二手车与新车年销量之比约为1:4,而美国成熟的汽车市场中,两者比例大约在3:1。将两者对比,假设中国千人汽车保有量达到美国的一半,新旧车销量能到达1:1,二手车平均价格以6万元计,结合两国人口数量对比,估计中国二手车市场有近2万亿的市场空间。

2.1 国内二手车格局:市场分散,亟待规模发展
目前二手车市场主要分为三类渠道:整车厂经销商 (4S店)、独立二手车经销商(大小车商和二手车品牌连锁店)以及私人间之间交易。这三类模式在二手车市场中的份额分别为:3%,82%,15%。

独立二手车经销商是目前国内二手车的主要渠道,占据82%的市场份额。行业分散,数量众多,规模参差不齐,有年营业额超过2000万的大经销商,也有年营业额在100万以下的小经销商。其中经销商的规模越小,越偏向低端车型。盈利水平也不平均,毛利率从3%到10%以上不等。其中小车商,也即所谓的黄牛占绝大多数,雇佣工人数在3人以下的经销商大约占了66%。

随着二手车市场的发展与成熟,在信息越加透明,评价体系越加规范的情况下,我们认为整个二手车经销商市场规模化将加强,众多的小车商车源将受到挤压,其中部分二手车经销商破裂,但对于少数优秀的企业,同样也会抓住机遇快速发展,成长为该领域的品牌二手车连锁店,车王二手车就是其中的代表。
2.1.1 车王——中国版“Carmax”
车王二手车是中国目前最大的二手车零售连锁店,目前全国有20多家实体店,2015年,车王共计销售二手车超过1万辆,同比增幅超过60%,销售额为21亿元。至今车王累计销售了30000余台二手车,累计销售金额约50亿元。

车王的商业模式:是典型的o2o模式,即线上平台搭配线下二手车收购、整备、销售和售后一站式 “超市” 的重模式,核心在于通过规模化采购降低成本,再通过整备翻新直接为消费者提供质量更好的二手车,利润就来自于收购与售卖之间的差价,另外还积极发展金融服务业务。
短短几年,车王发展如此迅速,核心因素主要如下:
(1)资金运转速度快。车王的资产很重,但资金运转效率很高。资金平均1个半月周转一次,年均周转速度达8次。按照1万辆年销量、平均单车成本15万元计算,实际上1.9亿元资金滚动运营即可,其对资金的依赖远远不及外界预期的那么高。
(2)个性化的金融服务融合汽车业务,促进销售,增加客户粘性。车王主打中、高端二手车市场,其零售均价在15-20万之间,远高于市场价,因此其客户对于金融需求更大。车王成立运营的融资租赁有限公司会为每一位客户量身打造产品,如针对年终奖、季度奖、月度工资的不同收入人群,定制不同的租赁产品。同时还会融合进汽车业务,如将车价、保险、延保、精品等汽车相关产品费用全部打包进行融资,降低客户购车成本。
(3)保障车况始终是第一重点。在车王,二手车收购的统一标准为“上牌时间不超过6年、行驶里程在12万公里以内”
(4)重资产成为壁垒,品牌效应初步确立。车王的商业模式很重,这也成为他的壁垒,同类竞品中已经很难有比他们好,且车王累积卖出30000余台车,每辆车上都有给予“车王认证二手车标志”,初步建立起了自己二手车的品牌。

2.2 五大要素促进二手车市场加快发展
与美国等成熟市场相比,我国二手车市场发展尚存多种结构性问题,比如市场透明度低、车源分散、交易渠道单一、限迁、消费者对二手车接受度较低。但随着市场自身的发展以及政府的重视,我们认为国内二手车市场将加快发展。

汽车保有量突破1.7亿,为二手车发展奠定基础
自2010年来,私家车成为规模化现象,我国汽车保有量以每年1700--2500万辆的速度增长,截止到15年底,国内汽车保有量突破1.7亿,而按照一般规律,5-6年是最常见的换车年限,有将近2000万辆私家车或将进入流通市场。

4s逐渐重视与发展二手车业务,推动二手车市场发展
与国外发达国家相比,国内4s店在二手车市场所占份额远远低于国外发达国家。受新车销售利润下滑影响,我们认为4s店将逐渐重视发展二手车业务,并推动整个二手车市场的发展:(1)置换业务能为4s店带来大量地二手车源。比如在美国,经销商55%的二手车源来自于消费者的置换业务。(2)品牌实体经营更容易获得消费者信赖。基于4S店的整备、整修等技术优势,消费者对4S店提供的二手车维保服务更为放心。品牌信誉是消费者购车重点考虑的因素之一。

“限迁”政策的取消将刺激二手车市场的发展
一直以来,“限迁”一直是制约二手车市场发展的重要因素之一。3.25日,国务院发布《关于促进二手车便利交易的若干意见》,部分地区将于5月底取消“限迁”政策,这解决了二手车市场一直以来的痛点,打破行政垄断与地方保护,缓解交易壁垒,大大刺激二手车市场的活力。

消费者购车观念的转变也将推动二手车市场的发展
一方面,近年来电商大战中的广告让群众意识到二手车的价格优势及性能优势,加速了消费者对二手车的观念转变;另一方面二手车消费群体年轻化,多为80、90后,这类群体对二手车的接受度更高。
二手车金融将助力二手车市场的发展
二手车属于重资产行业,无论是消费者,还是二手车经销商,都有融资的需求。自车王融资租赁有限公司在15年1月正式营业,为国内第一家二手车金融服务公司,各大二手车电商、企业纷纷开启二手车金融服务业务。这一块业务能够推动二手车市场发展的原因如下:(1)刺激客户消费,刺激二手车经销商扩大规模(2)增强客户粘性,培养客户忠诚度。(3)利润空间巨大,能够使得车商在销售利润低薄的情况下依然有足够的盈利支持其运转发展。
2.3 二手车电商发展迅猛
2.3.1二手车电商发展迅速,渗透率将进一步提升
传统二手车交易渠道有三个缺点:车况不透明、价格不透明、车型需求匹配困难。为了解决这些问题,随着互联网的发展,二手车电商自2003年进入视野,2014年进入爆发期。

2015年以来,资本涌进二手车市场,融资额度不断刷新创投消息。2月9日,车易拍D轮融资1.1亿美元,人人网领投;3月18日,优信C轮融资1.7亿美元,百度等投资;8月3日,人人车C轮融资8500万美元,腾讯领投;9月1日,车猫网B轮融资12亿元,创始团队来自阿里,战略合作方有新成立的阿里汽车,而创始人称,计划融资额实为1/3。


资料来源:公开信息整理,中信建投证券研究发展部
2015年,线上二手车交易量达到了101.2万辆,增长率67.22%,在整个二手车市场中渗透率为10%,发展迅猛。

二手电商主要有以下的几种模式:C2B、B2B、B2C、C2C。现阶段而言,B2B,C2B是主流模式。
从数据上看,2015年二手车电商市场中,交易额的前三甲是:车易拍、优信拍、平安好车,各占市场的35%,28%,8.4%;而车易拍、优信拍的模式是B2B,平安好车的模式是C2B,以目前而言,二手车电商市场中,主流模式还是2B(B2B\C2B)。

二手车电商形成如此格局的主要原因如下:
(1)早期C端买方对于在线交易的接受程度较低,B端车商、零售商仍是最主要的线上交易者,而事实上他们也是第一批受益于二手车电商的群体。数据显示,近80%的经销商会使用互联网平台辅助工作;平均接近15%的车源来自于互联网拍卖。

(2)早期B端车商占据着二手车市场的主流,电商在发展的过程中很难直接绕开他们。在如上述图6所示,独立经销商占据了二手车市场82%的份额,说明82%的消费者还是习惯于从车商那里拿车;直接颠覆B端车商,面向c端客户,很容易失败。所以早期,被淘汰的电商主要就是2c的,相反2B模式的车易拍和优信拍暂时成为了二手车电商市场上的主流。若是电商在发展过程中要硬生生的绕过他们,可能还没来得及颠覆,就先失败了。
预计二手车电商的渗透率将进一步提高,原因如下:
(1)如上述分析,同国外发达国家相比,整个中国二手车市场正处于初级阶段;
(2)从数据上来看,电商对二手车的渗透率还很低,不到10%,远未到达市场饱和;
(3)近几年,商业模式渐渐成熟,网民数量也增长到一定程度。且经过去年一年广告的轰炸,使普通民众知道了二手车电商这个概念,并且知道电商存在价格优势。

2.3.2电商大门闭合,进入并购淘汰阶段
从行业发展看,二手车终于等到了天时地利人和;从数据上,2014年成立了12家电商,2015年只有一家电商成立,而从15年开始,已经陆续倒下了15家电商;而从资本的角度来看,2015年二手车电商巨额融资,BAT进场,几乎等同于风口已经开启,剩下的则是市场厮杀后胜者为王败者出局。


案例分析——平安好车的暂停业务
2016年初,平安集团宣布暂停平安好车的业务。其原因主要是:(1)亏损严重,其盈利点单一。平安好车不收取卖家费用,只收取买家2%-3%的费用,这点盈利根本不足以支撑公司的运营。据了解,平安好车一个月约卖2000辆车,每卖一辆至少亏6、7000块;(2)低频,转化率低。没有建立起完整的销售运营体系,很多销售线索来自第三方采购,转化率很低,不到1%;(3)持续亏损,看不到希望。
2.3.3 二手车电商将向产业链两端延伸
向产业链两个c端延伸几乎成了所有二手车电商发展的方向。以最大的两个二手车电商车易拍与优信拍为例。2015年7月,车易拍正式正式宣布上线针对C端车源的C2B帮用户卖车的业务模式,掀起“一诺万金不管卖不卖先给一万块”的卖车服务。2015年3月15日,“优信二手车”网站与App同时上线,代表着优信集团正式开展B2C业务。
B2B模式的主流电商必然会往上发展C端,主要原因如下:(1)得车源者得天下,国内车源分散,能够抢先一步抢占车源势必会在后续的发展中占据绝大的优势(2)向c端发展也能进一步的缩减产业利润空间,减少流通过程,提升行业效率,降低不透明度(3)主流二手车电商的上游客户主要4s店,一旦增值税政策放宽,4s店大力发展二手车自营业务,将会对B2B电商造成一定的冲击。基于上述三点,B2B电商必然向上游C端客户发展;
B2B模式的主流电商分情况往下游发展C端,原因如下:(1)可以进一步协助二手车经销商卖车,符合当前主流市场需求(2)可以帮助消费者更加迅速的找到真实可靠的车辆,享受更好的购车体验,符合未来主流市场的需求。
2.3.4 二手车电商公司分析
车易拍
车易拍自2010完成车况标准化后,用了4年时间,由最初700的年交易量增长到2013年的10万年交易量,至2015年增长到35.6万辆,年交易金额由2013年的50亿人民币增长到2015年的208.38亿元,增长迅速,是最大的二手车电商之一。

商业模式:将4s店的二手车源卖给经销商,将一线城市的车源卖给2、3、4线城市的经销商,收费于经销商。
促成公司快速发展的几大因素:(1)早期致力于研发车辆检测系统,也避开最早期市场培育不起来的阶段。商业第二,技术先行是车易拍的特点,从2006-2008年,当对手们都在拓展市场时车易拍埋头研发车况检测技术,致力于解决二手车市场的一个核心问题——一车一况,同时也避开了早期很多二手车电商烧钱却没能培育出市场的原始阶段(2)与很多4s店达成合作,掌握了大量车源。3.15曝光,车易拍通过后台操作,设置买主与卖主不同的报价界面,使得买家看到的价格高于卖家的价格,中间的差价便作为渠道费让利给4S店,靠着这种方式,与很多4s店达成合作,掌握了大量车源。在北京地区,超过半数的4S店与车易拍达成合作。只是在3.15曝光后,车易拍要保证透明,能否继续与更多的4s店达成合作,需要进一步观察(3)致力于服务二三四线城市的车商,也抓住了北京限购的机遇。一方面帮助小车商们解决了采购车源的问题,帮助其节省了采购成本、维护与4s店的关系成本,同时自2014年起还根据车商的信誉记录,积极的为车商们提供信贷解决方案,帮助其扩大规模。(4)培育终端消费者,扩大二手车市场。在初步形成一批具备一定规模的二手车经销商后,车易拍在消费市场推广自己的268V的检测品牌,逐步扭转终端消费者对于购买二手车的抵触心理,且到了现阶段,车易拍也在积极的发展B2C业务。
优信拍
优信拍成立于2009,也是过内最大的二手车电商之一。2014年,2015年的年交易数量分别为15.5万,28.2万辆;交易额则分别为87亿、164.16亿,增速超过80%。

商业模式:把4s店的二手车拍卖给经销商,通过收取佣金及服务费盈利。核心价值是价格水位与市场规模。市场规模大,保证超过50%的二手车的价格水位高于卖家的委托价。
促成公司发展的几大因素:(1)发展线下交付业务。优信拍派一个代驾把卖家在线成交的车开到交付场地,再请买家到现场来看车交款,随后由优信拍来给买卖双方办手续。通过这种方式,保证了交易履约情况,保证交易双方都有良好的用户体验,形成客户粘性。(2)发展自己的车辆评估场地。鉴于国内4s店多而分散的现实,优信拍发展自己的车辆评估场地,集中评估从4s店开来的二手车。一方面提高了评估师的工作效率,缩减评估师数量,降低了评估师的流动性;一方面也可以让买家现场看车,降低参与门槛,建立客户信任。(3)灵活的收费方式。并不按固定的百分比收取佣金,尽量保证卖家通过优信拍卖出的价格高于它通过自己渠道卖出价格。
瓜子二手车
瓜子二手车是赶集网于2014年11月上线的二手车020服务,截止今年三月份,完成了全国75个城市的布局,实时在售车源从零上涨到5万,团队扩充至4000人。15年底,CEO杨浩涌曾公开表示,平台实时在售车源超5万辆、单日UV峰值超过200万、9月单月交易额超4亿元,但这一数据遭到质疑。
商业模式:让二手车卖主与买主进行直接交易,赚取服务费以及增值服务费。核心是流量与转化率。
促成公司发展的几大因素:(1)资金充足,广告投入大,初步建立品牌。瓜子A轮融资2.04亿美元,2015年广告投入3亿人民币,计划16年投入广告费用10个亿,上线10天日均UV就超过100万(2)庞大的流量导入。背靠58赶集集团,其占据全国60%以上的有效车源排他性的导入瓜子二手车(3)构筑生态系统,使服务流程更加顺畅。前端构建车辆评估检测体系、人工筛查车源、上门带看、多次检验等措施保证车源质量,解决用户痛点;后端快速高效地整合汽车后服务市场,在金融、保险、维修保养等业务上布局深耕,打造完整生态。
2.4二手车认证、定价服务正当时
二手车市场的规范与成熟离不开第三方信息服务商,如美国最大的两个二手车信息服务商分别是Carfax,KBB。Carfax是给客户提供车史报告,KBB则是辅助定价平台。其中Carfax的年产值大约为8亿美元,而KBB虽然不清楚具体的估值,但是从2001年到2011年,公司的收入与盈利,10年间涨了10倍,而中国的二手车市场空间比美国更大,因此在国内,二手车信息服务也是有很大的市场潜力。
2.4.1国家政策利好二手车信息服务商的发展
今年3月,为了促进我国二手车市场的发展,国务院颁布了“国八条”。其中主要在两个方面能够促进二手车信息服务商的发展:
(1)相关部门相互配合,加快完善二手车流通信息平台。一方面,商务部会同工业和信息化部、公安部、环境保护部、交通运输部、保监会按照职责分工负责,加快建立覆盖生产、销售、登记、检验、保养、维修、保险、报废等汽车全生命周期的信息体系。另一方面,非保密、非隐私性信息应向社会开放,便于查询,符合国家有关要求的信息服务可以市场化运作,已经具备条件的行业信息要进一步加大开放力度。
(2)相关部门积极推动二手车流通模式创新,推动信息服务商通过多样化的路径采集信息。商务部、交通运输部分工合力推动整个二手车市场的多样化发展,如推动二手车经销企业品牌化、连锁化经营,积极引导二手车交易企业线上线下融合发展,鼓励发展电子商务、拍卖等交易方式。这种多样化的二手车流通模式方便信息服务商能够通过更多的渠道收集更多的信息。
2.4.2电商爆发助推信息服务商发展
2014年来,二手车电商进入爆发期,仅2015年线上交易量就有超过100万辆二手车。而二手车交易电商的发展无疑能够极大的促进信息服务商的发展,主要体现在以下两个方面:
(1)二手车电商能够给信息服务商提供更多的二手车相关信息。国内主流的信息服务商,几乎会和国内各大电商都有合作关系。电商带给信息服务商的帮助主要有两点:(1)提供更多真实交易记录给信息服务商,方便信息服务能够不停的完善其二手车定价模型;(2)二手车辆的信息主要掌握在二手车经销商手里,而我国二手车经销商多且分散,这就造成了信息壁垒,而二手车交易电商则是与二手车经销商直接接触的,通过电商的帮助,信息服务商能够从大量地二手车经销商那里获取车辆相关信息。

(2)二手车电商拉动消费者对信息服务商的需求,拓展了信息服务商的市场。二手车电商的发展,转变了消费者的购车观念,培育了消费者线上买二手车的习惯。而线上交易则拉动了消费者对信息服务的需求。当线上交易的规模越来越大,信息服务商的市场需求自然也就越来越大
2.4.3真实的车辆历史信息为消费者刚需
对于大部分买二手车的消费者来讲,车况的不透明是消费车买车的一大痛点。而信息服务商的出现无疑是击中了消费者买车的这个痛点,符合整个二手车市场的普遍需求。据调研,用户购买二手车,最担心的因素就是车辆历史、保养情况、车辆及车主的真实信息等。而如果是线上交易,只要有网上有完善的保障措施,还是有85.7%的消费者愿意在网上购买。

2.4.4国内相关创业公司
信息服务商主要分为两类:一类是车辆历史信息查询服务商,主要是为客户提供车辆过往信息的查询。另一类是辅助定价平台,通过一定的算法模型,帮助车商和消费者对二手车的价格进行评估。国内目前提供二手车历史信息查询的电商主要有两款APP软件——车鉴定、大圣来了。提供车辆估价的平台主要有——公平价、车三百、精真估。
车鉴定
车鉴定是北京泰格斯信息技术有限公司旗下的一款提供具有可靠信息来源的车辆维修保养历史记录及相关信息查询工具。目前,整体二手车商用户大约有8万人,实名注册的用户现在有不到1万人,收费用户在1-2万人,每天大概哟5、6千辆车辆查询。从使用情况来说,这个产品是被行业广泛接受、而且在不断往前走的阶段。2015年5月16日,获得和玉基金的投资,具体金额没有透露
主要业务是:在获得维修保养记录后,利用数据模型对数据进行清洗、字段编译、数据解读,为客户提供一份包含该车辆基本信息、维修记录的历史信息报告。目前主要是面向二手车经销商。

大圣来了
大圣来了是上海小清信息技术有限公司针对车辆4S保养记录查询而研发的APP,旨在帮助广大二手车商查询车辆4S保养维修记录。截止到2015年9月,大圣来了在全国已有1.8万家车商注册,占到了全国开店车商70%。每单查询价格是29块,日查询1000单左右,年查询量在40万辆左右,占查询总量的20%。2015年9月获得500万人民币的A轮,优信投资。
主要业务:做车史查询记录,包括维修保养记录和保险理赔记录。将全国的4S店接到平台上来,这样,车商要查询车辆数据时,大圣来了会直接将订单链接到4S店。
公平价
公平价,国内最早做二手车估价的平台,与国内100家优质车商签订合作,也是各大二手车交易平台的数据评估服务商。截止到2015年11月,共有130万次评估量,20万手机注册用户,1万日活用户,每天估值和找车请求30000次。2015年3月,获得经纬中国、晨兴创投1000万美元A轮融资。
主要业务:公平价可以根据不同地区,不同的交易方式,交易的时间周期等这些变量,针对任何一辆特定的车况,通过大数据分析给出一个理性的参考交易价格。客户也是由B端向C端方向发展。公司承诺终身为消费者提供免费服务。
数据来源:公开渠道和排他性渠道。公开渠道主要指车王等一些经销商网站的标价数据。排他性渠道则是通过签约合作的方式独家拿到一些网站的真实交易数据,如车易拍。
车三百
车三百,基于互联网全数据搜索与分析的二手车信息服务平台,为广大车友提供最为可靠的从车辆估值到交易以及售后的一系列服务。截止到2016年,车三百API日均查询次数超过200万,行业覆盖率70%,合作机构超过300家。2015年6月获得源码资本领投的A轮,具体金额未披露。
主要业务:估价与定价服务,以及电商平台的帮卖服务。估价比较常见,输入车型、年份、上牌地点和公里数,消费者就能给自己的车做估价;定价则是车三百面对B端推出的服务,B端经销商在将三百多项核心车况信息输入车三百App之后,会得到一个保底定价,即经销商拿这个价格去收车卖车,价格要是过高过低,车三百给予赔付。2015年9月2日,车300和国内主流二手车电商平台合作的帮卖服务正式上线,目前涉及城市超过60个,月均产生帮卖需求过万条。
数据来源:互联网的公开数据,合作伙伴所提供的成交数据,比如说像优信拍、车易拍、车值宝等拍卖平台的数据,以及从ERP(企业资源规划)软件合作商处所获得的车商真实的成交数据。
精真估
精真估创立于2014年3月,目前是国内唯一一家提供全系列估值产品的二手车服务平台。,也是KBB在国内唯一一家战略合作伙伴。截止到2016年5月,约积累服务客户400万名。获得易车网、美国KBB和中国汽车流通协会CADA三大机构千万级美金投资。
主要业务:为汽车互联网的相关平台提供数据的模型和车型库的服务;为主机厂和经销商做定制化的系统,比如残值率报告;为金融相关的企业,比如银行、保险公司等提供非常精准的二手车价格服务。
2.5 二手车金融服务,电商优势大
2.5.1 二手车金融服务发展潜力大
在发达国家,汽车金融渗透率普遍很高,基本都在50%以上,如美国则高达80%。相比之下,我国目前的汽车信贷渗透率只有15%-25%,还有很大的发展空间;而二手车金融的渗透率,并没有权威机构统计,根据相关人士在业内的了解,这个数字低到1%乃至可以忽略不计。可见与美国相比,国内二手车金融还有很大的发展空间。

我们认为二手车金融市场发展潜力巨大的理由如下:(1)二手车是重资金密集行业,金融服务必不可少(2)二手车经销商在采购二手车时对资金的需求越来越大,导致对融资的需求越来越迫切。据调研,近60%的二手车经销商在运营过程中遭遇资金问题(3)二手车消费者逐渐年轻化,这类群体对贷款需求更大。

在国外成熟汽车市场,产业链上的各个环节中,利润最大的就是金融服务,约占23%。如美国最大的二手车经销商Autonation,其金融业务占了26%的利润。

2.5.2 电商在二手车金融服务上具有先天优势
在二手车金融市场中,相比于传统的金融机构,电商具有天然的优势:(1)在车辆的征信问题上,相比于传统金融机构,电商作为交易平台,掌握着大量二手车交易的相关数据,能够通过数据分析来识别风险,匹配定价;(2)在人的征信问题上,电商掌握了大量经销商的数据,如去半年车商的库存周转情况,在平台上拿了多少辆车、销售情况如何、资金结算速度怎样,基于这些数据能够对车商的信用作出更合理的评级。(3)在客户违约后,回收二手车后的处置上,电商比传统金融机构更有优势。
2.6 二手车零件流通潜力巨大,值得关注
2.6.1汽车拆解市场利润空间巨大
中国目前有1.72亿的汽车保有量,如此便会拉动巨大的汽车后拆解市场,在国外发达国家,汽车后拆解市场非常繁荣。以美国为例,美国报废汽车拆解处理行业整体规模已经达到700亿美元左右,占美国循环经济整体产值的三分之一,拆解汽车超市超过12000家,零部件再制造企业多达5万多家。我国目前的汽车后市场规模大约有411亿元,保守估计,未来每年也将有数千亿元的市场空间。
我国正逐步步入汽车报废的高峰期。自2000年之后,我国汽车行业进入需求爆发增长阶段,而汽车通常报废期限为10-15年,所以自2015年后逐渐进入汽车报废高峰期。

“互联网+”将助推汽车后拆解市场的高速发展。一方面,“互联网+”可以一定程度的解决传统汽配市场的最大问题——假货充斥,信息不透明,这个问题是由汽车零配件的供应渠道被汽车厂垄断从而使得市场上配件价格虚高而形成的;另一方面“互联网+”也能直接面对客户需求,使得客户能够通过互联网平台直接选择采购自己所需要的零部件。
国家有望发布二手车零件再制造的政策。虽然国家禁止汽车零件再制造的政策一直是制约汽车后拆解市场的重要因素,但是国家一直致力于进行“汽车零件以旧换新”的试点研究,并且有望在未来几年成功在全国推行。

2.6.2 二手车零件再利用有望成为未来汽车后拆解市场的主要利润增长点
汽车拆解出的零件,有价值的部分进行整修和翻新再重新进入市场,剩下的部分则会被压碎分离出钢。在美国,75%的保费材料能够实现再回收利用,且废旧金属的价值只是零件再制造的的价值的1/8~1/10,所以零部件的再利用是汽车后市场的主要利润增长点。我国目前在政策方面并没有还没有放宽,如“五大总成”禁止拆解,但未来政府有望在这方面的政策解禁。一旦相关政策出台,二手车零件无疑将成为最主要的利润增长点。


