中国(贺州)跨境电子商务综合试验区发展概况与规划
依托区位与产业优势,打造面向东盟的跨境电商新高地
截至2023年底,全国共设立七批165个跨境电子商务综合试验区。第七批综试区在复制推广前六批成熟经验的基础上,聚焦B2B领域,在技术标准、业务流程、监管模式和信息化建设等方面持续创新,推动传统产业数字化转型,助力外贸优化升级,加快建设贸易强国[k]。
第七批综试区涵盖廊坊、沧州、运城、包头、鞍山、延吉、同江、蚌埠、南平、宁德、萍乡、新余、宜春、吉安、枣庄、济宁、泰安、德州、聊城、滨州、菏泽、焦作、许昌、衡阳、株洲、柳州、贺州、宜宾、达州、铜仁、大理州、拉萨、伊犁州等城市和地区[k]。
一、中国(贺州)跨境电子商务综合试验区概况
(一)批复时间与文号
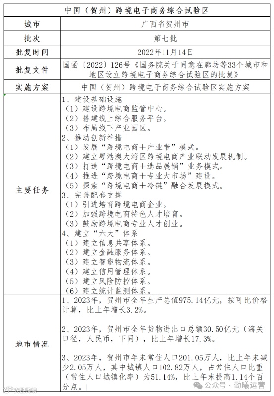
2022年11月14日,国务院正式批复设立中国(贺州)跨境电子商务综合试验区(国函〔2022〕126号)[k]。
(二)发展定位
依托贺州区位、资源、产业和政策优势,全面对接《区域全面经济伙伴关系协定》(RCEP),构建开放、规范、诚信、安全的跨境电商发展环境,打造服务“东融”、面向东盟的跨境电商综试区[k]。
(三)基本原则
坚持服务“东融”、面向东盟,承接粤港澳大湾区产业转移,推动“跨境电商+产业带”融合发展,打造东盟—广西—大湾区联动走廊支点[k]。
坚持创新发展、有序合作,探索信息共享、监管协同、产贸融合机制,营造高效便利的发展环境[k]。
坚持各方联动、协同发展,推动“关、税、汇、商、物、融”一体化,构建跨境电商产业生态圈[k]。
(四)发展目标
力争五年内建成生态完善、主体集聚、特色突出的跨境电商综试区,实现跨境电商年交易额占全市进出口总额15%以上,累计引进和培育跨境电商企业30家以上[k]。
(五)地市经济概况
2023年,贺州市实现地区生产总值975.14亿元,同比增长3.2%;货物进出口总额30.50亿元,同比增长17.3%;年末常住人口201.05万人,城镇化率51.14%[k]。
二、主要任务与实施方案摘要
(一)基础设施建设
建设跨境电商监管中心、线上综合服务平台和线下产业园区,夯实发展基础[k]。
(二)创新模式推动
发展“跨境电商+产业带”“跨境电商+选品展销”“跨境电商+专业市场”“跨境电商+冷链”等融合模式,建立与粤港澳大湾区的产业联动机制[k]。
(三)配套支撑体系
引进和培育跨境电商企业,加强特色人才培育与创业支持[k]。
(四)构建“六大体系”
建立健全信息共享、金融服务、智能物流、信用管理、风险防控和统计监测六大支撑体系[k]。
三、发展环境与政策支持
第七批综试区坚持稳中求进,贯彻新发展理念,深化改革开放,鼓励创新、问题导向、协同推进,优化发展环境[k]。落实零售出口货物免征增值税和消费税政策,支持企业所得税核定征收,符合条件的城市自动适用跨境电商零售进口试点政策,并鼓励企业共建共享海外仓[k]。
数据来源:政府官网、国民经济和社会发展统计公报等[k]。

