大数跨境
0
0

2025京东安心选购内裤白皮书

2025京东安心选购内裤白皮书 卫品商业情报
2025-11-11
6
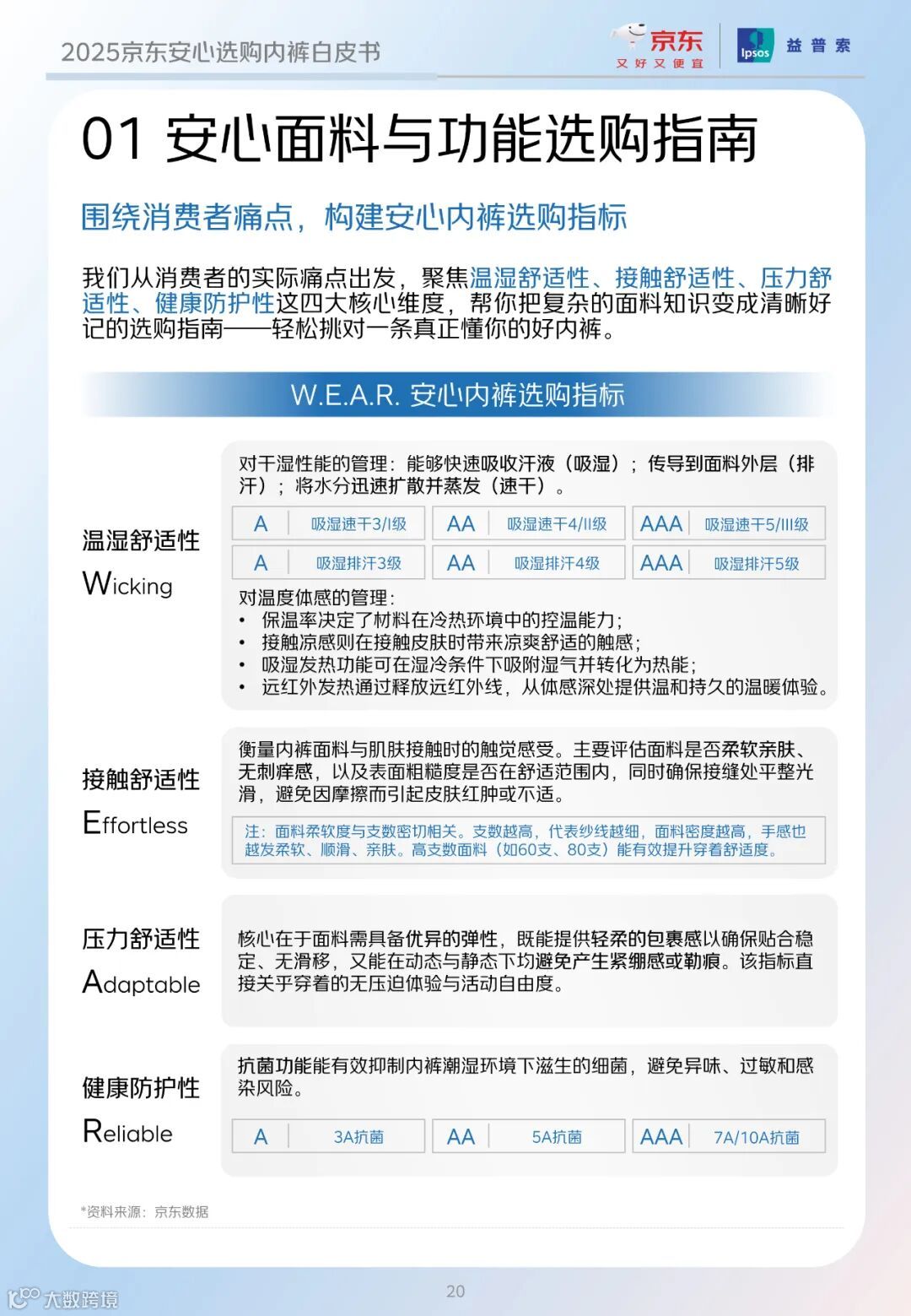
导读:行业报告


























图片
图片
图片
图片
图片
图片
图片
图片
图片
图片
图片
图片
图片
图片
图片
图片
图片
图片
图片
图片
图片
图片
图片
图片
图片
图片
图片
图片
图片
图片
图片
图片
图片
图片
图片
图片
图片
图片
图片
图片
图片
图片
图片
图片
图片



群满了?加小编微信

回复“卫品”关键词,拉您进群


一年一度「未来母婴大会」
▲母婴行业观察年终报告发布
资深嘉宾思想碰撞
品牌渠道一站式精准对接
▲樱桃大赏年度评选重磅揭晓
12月2日~上海~
更多宝藏等你来发掘

图片


关注母婴行业观察内容矩阵

get更多精彩内容↓↓


【声明】内容源于网络
0
0
卫品商业情报
各类跨境出海行业相关资讯
内容 8826
粉丝 0
卫品商业情报 各类跨境出海行业相关资讯
总阅读27.1k
粉丝0
内容8.8k